坎农与中国生理学家:科学家的精神气质与人文情愫 | 科学春秋

2018 年 2 月 24 日 知识分子 颜宜葳 张大庆

坎农身着中式长衫在协和医学院校园留影,是他最喜欢的照片之一。照片下面是他将照片寄回给美国家人时的题字"寄自北平的衷心问候,1935年6月,沃尔特·B·坎农"。本照片承哈佛医学院Countway医学图书馆惠允发表。


导言:

        世界著名生理学家坎农(Walter Bradford Cannon)在他的晚年与中国生理学界建立了密切的关系。1935年他到访中国,任北平协和医学院生理系的客座教授。这是中国生理学史上、也是坎农个人生活中一件值得纪念的重要事件。坎农对中国生理学早期的发展起到了积极的推动作用,他与中国科学家的友谊也促使他为支援中国人民的抗日战争而倾心尽力。



撰文 | 颜宜葳  张大庆

责编 | 小雨


  


坎农:美国本土的第一代生理学家


19世纪下半叶,美国生理学步入迅速发展的轨道,在国际上也开始摆脱藉藉无名的形象。早期美国医学院的毕业生都是在欧洲完成他们的研究生教育。1871年,鲍迪奇从路德维希(Carl Ludwig)领导的莱比锡生理学研究所学成返国,在哈佛医学院创建了美国第一个生理实验室。1887年美国生理学会成立。1898年美国生理学杂志(American Journal of Physiology)创刊,为美国本土科学家的成长奠定了基础。最早由美国各大学自己培养的一批学者中间,就有哈佛医学院生理系主任鲍迪奇的学生——坎农。


坎农(右)与巴甫洛夫1923年6月在美国波士顿卡内基营养实验室


坎农1900年自哈佛大学毕业并获得医学博士学位。1906年,35岁的坎农受聘为哈佛大学生理系教授和系主任。1896年,当坎农是哈佛医学院学生时,发明了后来临床诊断中普遍应用的X线钡餐诊断技术。1915年,坎农提出"交感-肾上腺轴"在躯体紧急状态下的功用;1917至1918年间,他参加第一次世界大战,研究了创伤后的失血性休克;战后重返交感神经系统方面的工作,发明了“去神经心”作为交感神经活动的监测指标;沿着这条路线进行的大量工作促使他思考躯体自身稳定的机制,1926年他提出“内稳态(homeostasis)”概念,这一创见使他的名字长留在生理学的史册。到1935年坎农访问中国时,已经是名满天下的科学家了。



讲学协和医学院:1935 年


1921年,美国洛克菲勒基金会兴建的协和医学院(及医院)正式开业。协和医学院的建立吸引了一批留学生到此工作。他们把西方最前沿的实验生理学带回国内,改变了中国生理学单靠书本教学的落后状况。他们也积极开展实验,为中国近代生理学的建立做了许多开创性的工作。这一时期的协和医学院是中国生理学发展的一个主要阵地,当时回国后在这里工作的有发明了血糖分析的关键技术"福林-吴"分析法的生物化学家吴宪、英国皇家学会爱丁堡分会会员林可胜、在芝加哥大学获医学和哲学双博士学位的张锡钧等。


1926年2月,中国生理学会在北京协和医学院生理系宣告成立。同年9月召开了第一届年会,林可胜当选为会长。该届年会议决创办《中国生理学杂志》(Chinese Journal of Physiology),创刊号于1927年1月问世。中国生理学会成立后的10年中,会员人数迅速增加,学会初创时仅17人,1936年已有110人。


早在1922年,协和医学院的教务长顾临(Roger S. Greene)与坎农就书信联系,就协和的教师聘任人选征求意见。生理系主任克鲁克香克(Ernest W. H. Cruichshank)和林可胜也与坎农通过信,内容是评阅论文、推荐进修之类的学术事务。1932年,坎农的大女儿维尔玛(Wilma Denio Cannon,中文名费慰梅)来华与当时正在北平学习中国语言和历史的费正清(John King Fairbank,1907~1991)结婚。坎农在维尔玛行前给他所认识的中国科学家们写了若干信件,希望女儿和女婿在华得到一些照顾。


1934年,顾临从哈佛的朋友那里听说坎农有到北平探望女儿的愿望,便会同洛克菲勒基金会主席格雷格(Alan Gregg)一起邀请坎农在1935年到协和生理系来作客座教授,并从洛克菲勒基金会下属的中华医学基金会为坎农的访问筹措了2 500美元的资助。顾临在信中说,协和会给坎农提供一间办公室,以便让"在您感兴趣的领域里有问题需要和您讨论的教师们能够见到您,但这绝无给您规定任何正式职责之意"。坎农收到信件后非常高兴,立刻向哈佛申请了学术休假,并马上给顾临和林可胜分别去了信,表示要"在担任生理系访问教授期间尽可能地有些用处"。


1935年3月末,坎农带着妻子和最小的女儿乘船从旧金山出发,途经夏威夷和日本,4月8日抵达上海。时任南京政府卫生署署长及协和医学院院长的刘瑞恒、林可胜等在码头迎接。坎农在上海和南京稍事停留并各作了一场讲座后,由林可胜陪同乘火车于4月14日抵达北平。坎农的大女儿、大女婿和三女儿玛丽安此前已经来到北平,全家人住进了协和为他准备的一座四合院。


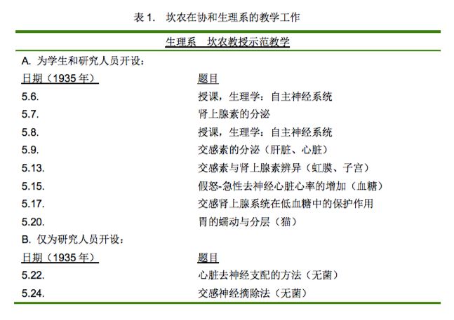
在享受家人团聚天伦之乐的同时,坎农为协和医学院的教学科研开展了大量工作。据他自己的记录,短短两个月时间里,他为协和的学生和工作人员讲了2次课,做了8次示范实验(见表1)。讲题覆盖了他在研究工作中最拿手的所有方面。


 

坎农向来以熟练的外科手术见长,他设计的实验常常涉及高难度的手术操作,他的哈佛同事曾说过,“坎农博士在经典生理学的技巧方面是个艺术家”。这次到中国,他把自己的看家本领毫无保留地传授了出来。


实验室的研究是动手的工作,许多操作技巧和诀窍难以用文字传达。在当时那个没有电视也没有摄像机的年代,有科学大师这样面对面、手把手的教导,中国科学家们珍视的程度大概是怎样估计都不会过分的。


坎农到达中国的消息传开后,请他演讲的函件不数日就有一件飞来,他有求必应,讲演的题目也十分广泛,共作了17场讲座(见表2)。再加上他在协和还与沈诗章合作完成一篇论文《用割除神经术增强瞳孔括约肌对于乙酰胆碱之反映》,并指导研究生张鸿德进行《肾上腺髓素对于血糖、血压、去神经的心率、瞬膜、胃、虹膜、毛发及涎腺影响的比较研究》的工作,原来计划中的异国团聚和游览最终又变成了忙不到头的工作。他的夫人在写回娘家的信中不禁埋怨“他还不如留在坎布里奇,因为除了每天坐着人力车去协和医学院和周末的郊游,他就只看见变阻器、记纹鼓和猫的腔子。”但她也承认,坎农的健康处于最佳状态。


为了准备在《中国生理学杂志》上发表坎农与沈诗章合作的论文,当时负责为杂志全部稿件译写中文标题和中文摘要的张锡钧特地给坎农拟定了一个中文名字“肯恩”。张锡钧在留给坎农的便笺上说明,“肯”意为热心行动,“恩”意为乐于助人,“惟愿我能用更多的音节说明您的其他优点!”。坎农首肯了这个名字,将它用在后来发表于《中国生理学杂志》上的文章前面。


6月9日,坎农一家挥别北平。孩子们回美国,坎农夫妇取道朝鲜、日本和苏联西伯利亚,前往列宁格勒参加即将在9月份召开的第15届世界生理学大会。


良师益友:与臧玉洤和柳安昌的学术交往


在坎农与中国人互通的最早一批信件中,有一封日期注为1928年9月14日、在三张“北京清华学校”的信笺上打字而成的信稿。信的正文隔行书写,用的是学生向老师提交作业时候那种规规矩矩的格式。写信人名叫臧玉洤。臧玉洤是我国著名神经解剖学家、北京医学院(现北京大学医学部)神经解剖学科的奠基人,但他写此信时,还只是一名不满30岁、刚刚得到清华心理系助教工作的年青人。


坎农1915年出版的成名作Bodily Changes in Pain,Hunger,Fear and Rage奠定了他在世界生理学中的地位。1925年,臧玉洤开始着手把这本书(Bodily Changes in Pain,Hunger,Fear and Rage)译成中文(《痛饥惧恐时的身体变化》),并于1928年由上海商务印书馆出版。作为译者,臧玉洤向坎农寄赠了两份中文译本,同时在信中介绍了自己的经历:世代务农、少年丧父、凭着强烈的求知欲节衣缩食完成了在北京大学的学业,译过几部分量不轻的英文心理学专著,目前正在翻译一本心理学的法文著作,内心最渴望的事就是有朝一日能去到美国,利用那里的先进仪器做一做在中国国内无望完成的精密的实验。信的最后说自己随书寄给坎农一张照片,希望也能得到大师的回赠。


臧玉洤赠坎农译著《痛饥惧恐时的身体变化》封二上的自照。下有臧玉洤的"呈坎农教授"题字。本照片承哈佛医学院Countway医学图书馆惠允发表


在坎农收藏的一本中文译本的封二处,粘贴着这位中国学子身着西服的7吋黑白半身照,照片上诚恳的目光仍然透过岁月谛视着人们。


臧玉洤在信中只是简单地提到"因为既贫穷又没有援助,我的大学生活很艰苦"。谁能知道,这一句话道尽了坎农本人的求学生涯。1892年秋天,高中毕业的坎农只身离开位于威斯康星州的家乡,前往上流社会子弟充斥的哈佛大学就读。随身携带的财产,除去他的高中英文教师纽森小姐热切的鼓励,便只有父亲赠别的礼物180美元和哈佛大学的250美元奖学金。这笔小款子勉强可以支付第一学年的最低费用。为了生活,坎农不仅要精心计算每一分钱的支出,还在课余兼了几份工作,繁忙的日程安排和无形的社会壁垒使得这个寒门子弟初入大学的两年时间里几乎没有在同学中间结交过朋友。支撑他的惟一力量是当他想到他自己,"一个贫穷的没受多少教育的外地佬,能够来到这里,看见自己成为一代又一代哈佛人的父辈们的那些才具、牺牲、希望和奋斗的继承者……"。


这一次,坎农显然给这个无名的东方青年回了信。因为现存的、一年之后臧玉洤给坎农的信,内容已是感谢寄赠Bodily Changes的修订版,并告诉这位和蔼的异国师长,自己获得了河北省政府的奖学金,计划到芝加哥大学学习四年。此后到抗战爆发的10年间,臧玉洤和坎农的通信几乎每年不断。臧玉洤每次变换学习地点或开始新工作的时候,都不会忘记写信告诉坎农,后者也常常得到他寄来的最新研究成果。在坎农的档案文件里至今仍存有二人来往信件的二十余封原件和底稿。


相似的早年经历或许只是这段忘年交的一个原因。从学术兴趣来说,二人都希望将生理学手段导入心理学的研究。对臧玉洤用生理手段探索视觉问题,坎农表示过欣赏。


坎农本人作为出色教师的声誉是有口皆碑的,这不仅是因为他讲课的方式清晰、内容广博新颖,也不仅是因为他编写的实验讲义被全美国的医学院校普遍采用,更是由于"他有一种天才,能把年轻人吸引到他的实验室,令他们感受到科研之乐,感受到忘我的研究者们讨论问题的兴奋心情"。在他生前,"世界上每一个或迟或早设立过生理实验室的国家都曾经派遣过学生到他那里学习",说是桃李满天下可谓名副其实。


1934年5月协和生理系主任林可胜给坎农去信,询问能否让自己的年轻助手柳安昌去哈佛学习一年。坎农不但在回信中欣然应允。


柳安昌在坎农的实验室表现十分出色。1934年10月当坎农通知林可胜他即将访华的时候,在信中说:"柳博士给我们留下了非常好的印象;实际上,他已经成了我们这个团体的一个快乐的成员"。1935年4月柳安昌在哈佛的学习接近尾声,此时坎农正在中国访问,他特地从上海写信回波士顿,力促柳安昌回祖国服务,因为在目前的中国"有大量机会可以在重新建设的工作中助一臂之力"。考虑到柳归国在即,坎农十分周到地在这封信里附上了给若干美国生理学家的介绍信,以便他的学生回中国之前尽可能地参观美国各地的生理实验室。此外,他赠给柳一句地道的美国式祝辞:"愿你带着拓荒者的精神和决心参与到新的发展中去"。他告诉这名弟子,今后只要能做到,他愿以任何方式帮忙。


柳安昌回国后在南京的陆军医学院就职。1935到1937年间师生频频通信,学生报告开展工作中遇到的困难,老师不断寄去安慰鼓励和各种文献资料。1937年8月日寇进攻上海,南京告急,柳安昌随学校迁往广州,10月份他匆匆写信通知了坎农。此后战事日益扩大,柳安昌先是投笔从戎,参加了红十字会的战地救护工作,后来又先后去了国立贵阳医学院、战时卫生人员训练所和国防医学院担任生理学教学,颠沛流离之中,他难以继续保持与美国的联系,直到1940年4月他才来得及写信把1937年以来的种种变化讲述给导师,这封信经过一个多月的辗转总算到达了坎农之手,而10月发出的下一封信却在途中走了足足5个月,1941年春天才寄抵哈佛。哈佛的生理系此时也非复昔年景象,坎农已经决定从系主任的位置上退休,但接班的人选尚无法确定,坎农最器重的弟子罗森勃吕特(Arturo Rosenblueth)因为背景原因受到各方面的排挤,坎农本人不顾年迈体衰、健康恶化,还在勉力主持医药援华的工作并参加实验室的研究。不过,坎农的回信中并没有透露出低沉情绪,他只谈到对中国抗战的关注、与罗森勃吕特合作工作的成功、然后说给柳安昌寄去所需的论文资料,"如安全抵达请告诉我,这样我就可以送更多给你"。图书馆的坎农档案中这是两人通信的最后一封底稿。四年后,坎农去世。1949年柳安昌随国防医学院迁去台湾,直至1971年病故。


《中国生理学杂志》:坎农的支持及关心


坎农是《中国生理学杂志》早期的订阅者之一。1932年6月,坎农致信协和生理系主任林可胜,寄去他订阅《中国生理学杂志》的费用27.5美元。林可胜当时恰好外出,生理系的另一名工作人员沈寯淇回信表示,杂志寄送给坎农本应完全免费,现在收到订费,令他十分为难,只好把钱暂时留下,待系主任林可胜回来再作主张。但坎农似乎执意要自己出钱订阅,翌年,即1933年1月,又再次给林可胜寄去杂志订费,信中顺带感谢林可胜对他女儿女婿的招待。此后坎农与协和的生理学家们通信的时候,时常提起最近又收到某一期的《中国生理学杂志》,同时总不忘记对中国生理学家的工作表示他的赞赏。


坎农1935年秋天访华结束回到哈佛以后,与协和医学院的联络愈加频繁。然而坎农并未忘记实验室之外的世界。他知道日本在中国的一角正虎视眈眈,他的中国朋友们始终生活在战争的阴影下。他在给臧玉洤的信中说,"中国正开始望见幸福生活的曙光,假如日本的巨掌加在她身上,这是悲剧性的"。不幸,局势的发展却证实了坎农最坏的担忧,1937年"七七事变"爆发,战火旋即蔓延到了这个古老国度的大半壁河山。


抗战初起时,美日尚未公开交恶,协和医学院作为美国人的资产暂时维持着运转。生理系主任林可胜已经奔赴内地组织战地医疗工作,系务和《中国生理学杂志》的事务交由代理系主任张锡钧负责。坎农间接听说了这个消息,他在给张锡钧的信中一再表示,对于在这样的困难条件下坚持工作,他很是敬佩。1939年坎农当选为协和医学院控股机构--中华医学基金会--的董事,与协和的关系更加直接。当时中华医学基金会在美国的董事们都有一个共同的愿望,即尽可能地延续协和在北平的存在,坎农也不例外,他鼓励张锡钧尽量把研究工作进行下去。然而到了1940年春季,沦陷区的通货膨胀终于使《中国生理学杂志》陷入难以为继的境地。张锡钧向坎农报告说,3年间普通纸的价格上涨了3倍,铜版纸的价格上涨了7倍。坎农收到信立即给当时美国生理学会的司库费恩(Wallace O. Fenn)去信,建议由美国生理学会设立一笔准备金,帮助中国同行继续出版他们的刊物,费恩同意开会讨论坎农的建议。


这个计划是否付诸实行,我们从今天掌握的材料中尚不得而知。人所共知的是半年过后的1940年12月7日,日本袭击了美国的珍珠港海军基地,太平洋战争爆发,日、美两国正式宣战。次日凌晨,协和医学院被驻平日军包围,张锡钧清早上班遇此突变,急忙趁着日军尚未深入协和校园的机会,抢先把《中国生理学杂志》的全部财物从学校另一侧递出墙外,让平时相熟的一位人力车夫替他火速搬运回家隐藏起来。协和生理系的工作完全停顿了,《中国生理学杂志》休刊,在世外桃源里继续从事科学研究的一点点奢望,到了这天毕竟烟消云散。


患难真情:抗战期间与林可胜的交往


坎农1935年在协和医学院访问期间,与生理系主任林可胜尤为相投。林可胜是马来亚华侨领袖林文庆医生的长子,毕业于爱丁堡大学医学院,他为人多才多艺,学识渊博,是在协和生理系担任主任教授的第一位中国人。林氏与1927年到协和生理系任教的张锡钧一起编写了我国第一份生理学实验讲义,开创了中国的实验生理学研究。自从结识林可胜之后,坎农对这位"出身于书香门第,有着中国学者典型的魅力,温文尔雅,学识广博"的年轻中国科学家一直非常赞赏,后来他曾在一封信中承认,与林可胜以及协和诸人的友谊是他投身援华活动的重要原因之一。


坎农1935年与协和生理系同仁合影,前排左二为林可胜。图片引自陈孟勤. 中国生理学史. 第二版. 北京:北京医科大学出版社. 2000.


1937年秋天,一些关心中国抗日的美国人发起成立各种民间援华组织,坎农加入了新英格兰救济中国委员会(New England Committee for Relief in China),这个组织与同样新成立的美国医药助华会(American Bureau for Medical Aid to China)协同开展工作,为炮火下的中国军民提供医药援助。


1937年卢沟桥事变爆发时,林可胜正在外地休假,他闻讯立刻中辍休假,没有返回协和,而是折返南京担任中国红十字总会总干事兼红会总队救护队长,组织全国医疗救护体系,将协和生理系的工作和《中国生理学杂志》的事务交由生理系教授张锡钧代管。在医护人员极端缺乏的后方,林可胜白手起家,动员了来自全国各医学院校的医生五百余人和数百注册护士,创建了一整套战区救护系统。南京和武汉相继沦陷后,林可胜又在贵阳图云关建立了一个规模宏大的战时卫生人员训练所,摸索出一套简便有效的战时军医培训方式,在短时间内训练了大量战场急需的医护人员。


1938年4月,探望坎农的一个中国学生给他带来了他的中国朋友林可胜的消息。抗战爆发以后,这是坎农首次知道林可胜的下落,他立刻向当时还驻在汉口的红十字会总会写了信。林可胜从长沙的红会救护总队队部写来的回信两个多月以后才托人带到坎农手中。


除了医疗器械,林可胜还希望美国援华组织能设法弄到卡车、卡车零件、汽油、可以安装在木船上的马达——"您了解我们的国家,知道机动运输的必要性";他也缺少救护车和配备的人员、教官……,


坎农此时已经全身心地投入援助中国的工作。罗斯福总统夫人发起中国艺术品义卖活动,他担任了主办委员会的委员,邀集自己有地位的朋友们出席参加;美国医药助华会受颜福庆博士之托为中国的医学院寻找教师,想要坎农出任组委会的主席;全美助华联合总会成立伊始,策划了一个在美国全境通过无线电广播开展的"中国医药援助日",医疗分会主席坎农负责召集技术委员会的会议,吁请医学界知名人士提供声明;撤退到大后方的几家中国医学院急需资金重建,坎农任董事的中华医学基金会正在设法措置……。


林可胜在一封信里由衷地表示了对坎农的敬意:


我已经听说您全家都在为中国工作,现在我又知道即使在假日您也不休息,仍旧为您的朋友奔忙。如果不是有了像您和您的家人这样的一些人,我们不可能建立起我们的组织。


1941年2月,主要由于美国报业大王、《时代》、《生活》和《财富》的主编卢斯(Henry R. Luce)的促成,9个主要的美国援华团体联合成立了全美助华联合总会(United China Relief,以下简称UCR)。美国医药助华会因为是这9个团体中惟一专门从事医疗救济工作的,合并以后便成为UCR的医学分会。坎农于4月出任UCR医学分会主席。


1941年,中国的抗日战争进入战略相持阶段已近3年,中国军民面对空前的艰难困苦。从这年秋天开始,坎农就筹划着给他远在中国的朋友更多的精神鼓励,他准备提名林可胜为美国全国科学院(National Academy of Sciences)的外籍名誉院士。坎农对林可胜的提名在本年4月获得通过。接到消息后,坎农欣喜地通知中华医学基金会的主席罗炳生(Edwin C. Lobenstine):"这是最大的荣誉,是美国科学组织对外国科学家的最高评价。"因为曾经获此殊荣的有知名的外国生理学家谢灵顿、巴甫洛夫、阿德里安等人,还有其他诺贝尔奖获得者。他们把这件事看作不仅是林可胜个人的荣誉,也是对中国人民的支持。两人商定,通过驻重庆的美国大使将获奖证书交给林可胜,以造成更广泛的影响。同时坎农还写信给美国医学会的机关刊物 Journal of the American Medical Association (JAMA),请求他们将林可胜当选的消息刊登出来。JAMA在当年第7期的"医学新闻"栏目发布了该则消息。


林可胜在中国的处境这时相当困难。由于他为人正直,不能适应国民党官场的种种阴谋诡计和权术之争。尤其因为他主持救济工作无党派之见,经常把大量医疗物品拨发给八路军和新四军,还往解放区派遣过医疗队,因此被人告发“通共”,1940年并且遭到军统关押。为解救林可胜,当时任中国驻美大使的胡适给蒋介石多次去电,极力为林可胜辩护。由于林氏领导的红会救护总队是美国医药助华会的定点援助对象,助华会提供的大批捐款捐物都是直接交到林可胜手中,由他本人签字亲收,当局不能放弃这批重要的外援,林可胜因此才躲过了灾祸。 


1943年夏天,林可胜迫于政治形势不得不辞去红十字会总队的职务。第二年春,坎农接到著名作家林语堂的信函和电报,催促他尽快将林可胜提名为美国医药助华会董事并邀请林来美国,帮助他躲避中国国内的政治风波。美国医药助华会主席、在协和医学院工作过的生化学家范斯莱克(Donald D. van Slyke)出面向林可胜发出邀请。林可胜在美国逗留了五个多月,参观了全美各地的军医训练中心,全面了解其组织训练体系。直至风险过后,于1944年9月回国。为了表彰坎农在这一事件当中付出的努力,当年的美国医药助华会会刊ABMAC Bulletin特地在9-10月号中为坎农刊发了一篇“人物简介”,其中满怀敬意地将坎农介绍为"美国医药助华会董事会的杰出成员、世界著名科学家、教育家、人道主义者"


林可胜在美期间,向纽约医学科学院(New York Academy of Medicine)报告了他在中国医治伤残士兵,帮助他们学会谋生技能的方法。报告结束的时候全场的美国医生一反平时的矜持习惯,向林可胜发出了经久不息的欢呼。


坎农在他的回忆录中,记述他一生历程中自认为最值得珍视的友情,书中他将他与林可胜的友谊称为“平生最可珍惜者之一”。


结语:消逝的英雄时代


科学社会学家默顿(Robert King Merton) 提出的科学的四种精神特质,在坎农与中国科学界的交往中得以充分的体现。他在访问协和医学院的期间不顾自己已经年过六旬,花费大量精力备课、讲课,并亲手演示实验,把自己最精华的研究成果竭尽所能传授给中国的生理学界。难道是坎农生活的那个时代,科学对于人们确实具有如此积极的影响,以至于他们的所思所行与我们今天完全不同?或者是因为坎农以及他周围的人物都是这样地出类拔萃,以至于他们根本超越时代之局限?再或者,只是因为漫长时间的过滤,致使人们回思往事的时候总觉得逝去的一切都是格外地洁净和崇高?


“英雄的时代结束了吗?”这是1972年纪念坎农诞辰一百周年会议上的一篇特邀发言的题目。从坎农生活的年代到上面这个发言报告的时间里,世界发生了巨大的变化,今天它更处在剧变之中。今天人们讨论的科学和科学家也许与坎农的时代已经完全不是一个概念了。坎农耳闻目睹的是科学高歌猛进的年代,他在世的年代大概也没有人去研究科学家是怎样“协商”、竞争、勾心斗角,为了争夺资金、为了增加发表数量而在实验室里"制造"知识,科学也并不被视为最强大的社会力量。


那个时代与今天相似的地方随着时间流逝大概会变得越来越少,犹如坎农文件夹中保留的那些纸色泛黄的旧信,内容由老式打字机一字字敲上而错误绝少,表格用手工耐心地排齐--这在今天几乎已成为神话。但是,或许仍有一些他给我们留下的东西能够比较长久地存在。有两位分别住在美国和中国的生理学家在为坎农撰写纪念文章的时候,不约而同地称他为“our mentor and friend”——“我们的导师和朋友”,对于中国生理学家和中国人民来说,他的确既是一位高明的导师,又是一位可敬的朋友。回顾这位美国生理学家对中国生理学发展的影响和对中国抗日战争的热情援助,不由使我们感到科学与人文的交融未必尽在于高深的哲理争辩,它常常也可以体现在科学家日常的生活和工作之中。


因篇幅所限,本文有所删减,原文载于《中国科技史杂志》,2005,26(3),204-221,参考文献未列出。 


制版编辑: 核桃林

本页刊发内容未经书面许可禁止转载及使用

公众号、报刊等转载请联系授权

copyright@zhishifenzi.com

欢迎转发至朋友圈


▼点击查看相关文章

点滴专栏|我所旁观的撤稿|北大建农学院|天问专栏

学术不端|克隆猴|转基因大米|李红良|安金鹏

健康饮食|丘成桐|杰夫·霍尔|基因治疗|Physics World

NSR专栏|缪斯夫人|中国物理2017|林徽因与林璎


知识分子
为更好的智趣生活
ID: The-Intellectual
投稿:zizaifenxiang@163.com
长按二维码,关注知识分子



▼▼▼点击“阅读原文”,发现悦读2018。

登录查看更多
0

相关内容

张大庆,北京大学讲座教授,中国计算机协会普适计算专委会副主任。1996年获得意大利罗马大学博士学位。曾任法国巴黎国立电信学院、法国科学院一级终身教授,新加坡资讯通讯研究院智能家庭实验室创建主任,情境感知系统部创建主任。主要研究领域包括普适计算、移动计算、城市计算等。在相关国际期刊、会议发表学术论文200余篇,论著5本,文章总引用11400余次(H因子47),单篇最高它引次数超过1400 (根据Google Scholar) 。所创的情境感知模型被国际普适计算、移动计算和服务计算学术界广泛采用,并被普适计算领域顶级会议IEEE PerCom 2013 授予“十年最具影响力论文奖”。近年来在群智感知、无线感知和感知数据分析等新兴研究方向工作,先后获得CCF推荐的全部4个普适计算国际会议的最佳论文或提名奖,包括CCF A类会议ACM UbiComp 2015、2016 的最佳论文提名奖。张大庆教授是国际期刊IEEE Pervasive Computing,ACM IMWUT,ACM Transactions on Intelligent Systems and Technology、IEEE Transactions on Big Data 的编委, 担任过10多个国际会议的大会或程序委员会主席,应邀在20多个国际会议做大会特邀报告。
电力人工智能发展报告,33页ppt
专知会员服务
133+阅读 · 2019年12月25日
2019中国硬科技发展白皮书 193页
专知会员服务
86+阅读 · 2019年12月13日
【BAAI|2019】用深度学习模拟原子间势,王涵  (附pdf)
专知会员服务
18+阅读 · 2019年11月21日
【访学归来】胡黎俐:苏黎世联邦理工教会我匠人精神
清华大学研究生教育
8+阅读 · 2019年8月17日
百余位院士入选!中国科协公示一份重要名单
材料科学与工程
11+阅读 · 2018年12月21日
【人工智能】重磅:中国人工智能40年发展简史
产业智能官
7+阅读 · 2017年11月12日
Music Transformer
Arxiv
5+阅读 · 2018年12月12日
Arxiv
6+阅读 · 2018年10月3日
Arxiv
4+阅读 · 2017年11月14日
VIP会员
Top
微信扫码咨询专知VIP会员