艾瑞:结构优化时代下的生物医药产业及园区分析

2019 年 7 月 19 日 艾瑞咨询

生物医药产业是我国重点关注的战略新兴产业之一,具为高投资、高回报、高风险、高技术密集性等特点。在2019年大阪G20峰会结束后,新版鼓励外商投资目录于2019年6月30日发布,新增细胞治疗药物、疫苗及诊断试剂等创新药条目,近期“三医联动”的机制改革完成,医保控费、带量采购逐步落地,生物医药产业面临的机遇与变化时,也进入到了结构优化时代;为在市场变化中保持持续竞争力,企业需要提高生产效率,降低生产成本,缩短新产品上市时间,产业的聚集化发展成为当今的大势所趋;本文将对产业近期动态及园区进行梳理与分析。

生物医药产业概述

生物医药产业专业性强、受监管力度大,产业链较长且较复杂。当前,我国生物医药产业链主要分为研发环节、生产环节、流通环节和使用环节四个部分,涉及到研发外包服务公司、高等院校、可研机构、制药公司、原料供应商、医疗器械制造公司、经销商/医药电商、医院、药店等多个机构。

生物医药产业优质化、创新化升级

机制改革与社会背景带来结构性机会

机制改革,三医联动,加速政策推进效率

2018年3月国务院公布机构改革方案,在原先医药、医保、医疗分而治之的局面上,进行了更高层次的整合,将紧密相关的职能部门整合在一起,成立国家卫生健康委员会、国家药品监督管理局、国家医疗保障局三大新机构,机构整合将使得政策推进更加顺畅。

医保控费,行业内部腾笼换鸟,刚性治疗领域保持较高增速

在经历了之前全民医保覆盖带来的医保红利期之后,医保基金未来在人口老龄化加剧、医保收入逐步放缓趋势下将承受压力。医保基金将倾向于满足群众基本保障用药以及有明显临床价值的创新药,以确保支付效率。不同品种的医院终端采购金额及市场增速出现明显分化,在多个治疗类别中,仅有抗肿瘤用药、呼吸系统及感觉器官用药等刚性治疗领域近几年保持了较快市场增速。

带量采购政策逐步落地,第二批带量采集临近,行业竞争重构

2018年11月, 4+7药品集中带量采购文件正式公布, 4+7试点地区范围为北京、天津、上海、重庆和沈阳、大连、厦门、广州、深圳、成都、西安11个城市,试点城市普遍具备较大的化药终端消费规模,同时整体财政较其他地方宽裕,当地职能部门配合度较高。目前,首批带量采购整体进展较快,截止2019年4月30日,25个中选品种全国采购总量达5.99(片/粒/支),采购金额为7.94亿,占总约定采购量的37%。

同时,越来越多非“4+7”的省份或地区主动跟进,并纷纷出台相关配套政策,其中包括福建、河北、江苏等地。

“4+7”带量采购重构行业竞争要素,中国仿制药行业将面临从产品到公司层面的洗牌,创新成为企业制胜关键。在带量采购模式下,药企只有依靠推陈出新,才能维持产品线的总体高定价,只有具有成本优势,延长产品的生命周期。行业竞争将在以下三个方面进行重构:

(1)仿制药质量标准化:带量采购的质量评价主要以一致性评价为依据,仿制药在通过一致性评价后,被认为是质量相同的标准药品。原先的原研、首仿、国家重大专项等不再享受质量分层红利。

(2)研发价值强化:仿制药质量标准化,要求药企的研发导向要侧重于临床价值,原先追求的无明显临床优势的独家剂型、规格将失去意义。另外,带量采购使得新产品可以快速放量,未来也更快地被更优质品种替代,即单一品种的生命周期被大大缩短,这要求企业必须具备持续推陈出新的能力,也即无论仿制还是创新都要求必须高效。

(3)成本优势价值强化:除了低价药,原先药品的定价基本不与成本挂钩。而在带量采购模式下,药品在持续受到后来者冲击后,价格将显著下行。因此原料药成本低、经营效率高等因素而具有成本优势的企业将具有明显优势,比如“原料药+制剂”一体化的企业将更具竞争优势。

CRO/CDMO迎来发展黄金期

医保局集采及后续控费是大趋势,未来药价承压竞争格局重构,产品力是核心。国内快速成长的医药消费市场和显著的研究成本优势,加上鼓励外商投资的政策出台,吸引着国际多中心临床研究和外资医药外包企业在华布局业。CRO及CDMO迎来了发展的黄金期。

· CRO医药企业更多的回归研发本质,加大研发投入,同时催生更多外包型业务需求;科创板的推出为生物医药基石型的生物科技公司创造了良好的融资条件,而科创板的推出将为研发驱动型的生物科技类公司创造良好的借助资本发展的条件;与生物科技类公司深度绑定的外包型行业有望显著受益。

· CDMO国内审评审批改革推进释放红利,有望助推仿制药企业控制成本需求,上游CDMO行业议价能力提升;随着药品上市许可持有人(MAH) 制度的推出,上市许可和生产许可相互独立,有利于激活药品研发领域的活力,促进药品研发生产链条资源的合理配置,提高医药研发效率,同时有利于促进委托生产的发展;CDMO行业将直接受益。

创新药、生物药成长性看好

国产创新药申报创新高,上海增设自由贸易新片区重点支持,创新药未来可期

近几年,受益于行业政策端的不断完善支持、研发主体的资源投入、产业创新氛围的日益浓厚及配套产业链(CRO&CDMO)的不断完善成型,国内创新药研发一改过去由体制内科研机构主导的现象,医药企业渐成创为新药研发的主体,自2017年起国内创新药项目申报迎来快速增长期,2018年国产新药临床申请再度大幅攀升,达到224个,同比增长71%,随着优先审评及医保目录谈判等行业制度性安排不断完善推进,未来将有更多创新项目进入不同申报阶段。2019年6月28日,习近平主席提出在增设上海自由贸易试验区新片区。上海市政府表示,对于新片区规划建设,“创新药”为六大发力产业之一,重点建设张江创新药产业基地、张江医疗器械产业基地,研制更多老百姓吃得起的创新药。

生物药、生物类似药市场成长前景看好

近几年,生物药在药物市场中地位持续提升,目前全球前十大重磅药物中由8个为生物药。

根据IQVIA数据显示,全球生物药规模已从2014年的2800亿美元增长到2018年的4400亿美元,年均复合增速高达12%;目前国内生物药市场规模已由14年的90亿美元增长至18年的136亿美元,年均复合增速达11%,与全球市场相比仍有较大差距,但未来成长潜力巨大。

随着部分重磅生物药专利的到期以及各国普遍面临的药价压力,全球生物类似药市场近几年一直保持较快增速。我国已成为生物类似药在研数量最多的国家,先后有近200余个生物类似药临床试验申请获得批准,部分产品已完成Ⅲ期临床试验并提交了上市注册申请,随着后续相关类似物产品入市,将极大提高国内生物类似药市场渗透率和可及性。

全球生物医药产业呈现集群化

作为知识密集型和技术密集型产业,生物医药领域发展具有周期长、风险大等特点。产业聚集能够聚集社会资源,促进全产业链的协同发展。从空间上来看,全球重点生物医药的核心区域都在本国科研机构密集,经济高度发达的地区,产业园在获得政府财政支持的情况下,发挥着吸引技术、人才、风险投资等要素。

我国生物医药产业园区进入高速发展期,近期政策带来新机遇

在园区的管理模式上分为由政府主导和企业开发两种。前者由专门成立的园区委员会来管理。后者独立建园较少,主要以“园中园”的形式存在,市场程度高,运营机制灵活。在盈利模式上园区主要通过资产运营、企业孵化、平台经营、项目经营、技术开发服务,人才培训及政策等方式。

我国生物医药产业园发展从最初的泰州国家医药高新区作为开端;在“十一五”期间,由政府主导分别在2005年(第一批:石家庄、长春、深圳,共三个)、2006年(第二批:长沙、上海、广州、北京,共4个)、2007年(第三批:青岛、武汉、成都、昆明、哈尔滨、重庆、德州、泰州、郑州、通化、南宁、西安、天津、南昌、杭州,共15个)审批建设了22个国家生物产业基地,促使人才、资源向优势地区集中,产业聚集效应显现;自“十二五”以来,在政策的顶层指导下,各级政府纷纷根据行业发展要求结合当地发展条件落实指导意见,我国生物医药产业园如雨后春笋一般,兴起了上百个园区,形成了长三角、珠三角、环渤海为代表的优秀生物医药产业聚集区。

2019 年 6 月 29 日,第十三届全国人民代表大会常务委员会第十一次会议通过《中华人民共和国疫苗管理法》,标志着我国 《疫苗管理法》正式出台,本法自 2019 年 12 月 1 日起施行,在产业结构优化方面,提出鼓励规模化、集约化生产,行业集中度有望进一步提高;在2019年的G20峰会上,中国提出新设6个自由贸易试验区,新的顶层规划和随之而来的经济发展,也将会给产业园区带来新的增量与存量优化机遇。

我国生物医药产业园痛点

在重复建设的同质化现象

截至目前,我国几乎每个省和直辖市都拥有或正在筹建生物医药产业园。但在国家、区域和园区内部等层面缺乏统筹规划。虽然园区数量众多,但存在产业细分领域重叠,缺乏明确或特色的发展方向和模式,缺少园区的特色,导致低水平竞争甚至恶性竞争的状况。此外,园区之间发展不平衡,高水平园区数量较少。这些将不利于园区的发展,达不到国家和各地政府建设如此规模和数量的园区的初衷。

机制僵硬致创新不足

有些园区在建立时缺乏明确的定位,在追求发展的规模和效益,忽略了对产业结构调整、推进产业结构优化升级,园区内各组成部分之间、各生产经营要素之间的没有充分渗透,导致园区内部的经济实体之间缺乏有效地交流与合作,出现没有互补的产业链的现象,企业与企业之间不能相互依存的分工。产业结构相对分散,产业集群的效应未能充分发挥,可导致生物医药产业的发展后劲不足。

投资不足影响创新能力

生物技术产业是资金密集型产业,是高投入、高风险和高回报的产业,因此,资金短缺是首先需要解决的问题。目前,我国企业资本融通渠道只有创业者个人出资;上市公司、民营企业投资;政府的风险投资;国家科技部的中小企业担保基金;中小企业科技创新基金五种。其中上市公司、民营企业的投资因为缺乏对上面所说的无形资产的认识和认可,导致他们常常希望在所投资的企业中依靠他们所提供的有形资本来控股,严重地打击了创业者的积极性。

针对痛点艾瑞提出的建议

 加强顶层设计,宏观统筹整合

在国家规划层面上,应加强对生物医药产业园的统筹引导,避免低水平的重复建设,减少恶性竞争。在地方层面,政府规划产业园区的时候应加强与地方优势的结合,因地制宜,建立特色鲜明,规模适度,数量合理的生物医药产业园。在园区层面,应进一步明确工作目标和思路,在选择企业进驻时应全面考虑企业之间的相互关联,能形成产业链上、中、下游结构完整、外围支持产业体系健全的产业链,促进产业集群发展。

完善科学评价体系,加快体制机制创新

对生物医药研发建立事前、事中评估与成果转化效果评估机制。评价机制由政府主导转为由市场自发形成的第三方机构进行,聘请相关专家、学者、资深企业家、风险投资家等组成多部门参与的评审委员会,对科技成果进行客观公正的评价和鉴定,评价结果应存档并作为考核、再次申请项目的重要参考。加快各级部门对生物医药产业园区和园区内部的体制机制创新,积极探索行之有效的园区管理经营模式,推动园区及生物医药产业的健康快速发展。

重视风险投资体系

风险投资体系是高新技术产业发展的重要推动因素。应积极引进跨国风险投资基金、管理公司,鼓励中外投资公司、上市公司参与风险投资;支持园区内经营业绩优秀的公司国内外的股票市场和金融机构进行融资,积极培育产业园区的核心主题进入股票市场进行融资。

优秀生物医药产业园案例分析

张江药谷是我国发展的最好的生物医药产业集群之一。在国家新兴战略的推动下,集成技术创新与产业聚集的优势。引进全球顶尖人才,并配套大规模海内外创投基金,培育出了一批中国领先的生物医药创新企业。

张江药谷产业培育路径

近年来,张江药谷的产业创新生态系统日益完善,从组建之初的“1 所、6 中心”研发群体发展到了如今“2校、1 所、1 院、18 个公共服务平台和 40 余个中心”的研发创新产业群,培育了绿谷制药、中信国健、微创医疗、复旦张江等一批明星企业,跨国药企前10强中有8家的中国或亚太研发中心及总部在张江布局,并有超过600余家生物技术和医药产业领域创新企业,包括 300余家研发型科技中心企业和40余家CRO公司落户张江。

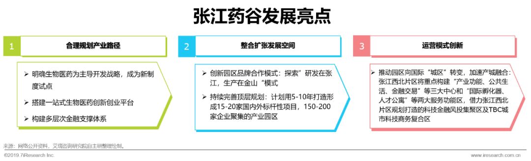
明确生物医药为主导开发战略,成为制度改革试点

张江药谷成立之初,就将现代生物与医药产业列为重点发展的主导产业之一。基地一期内以生物医药领域国家级科研院所等服务机构和引入的跨国公司产业化项目为主,基地二期以集聚和支持生物医药领域创新项目发展为主。张江药谷以药品和医疗器械上市许可持有人制度试点为改革先发效应,推动项目和企业的分散发展变为产业链的集群式发展,目前药明康德、勃林格殷格翰参与首批CDMO试点,实现“证照分离”。

搭建一站式生物医药创新创业服务平台

张江药谷的18个专业研发公共服务平台,不仅是科技成果转化的加速器和催化剂,而且也是科技成果转化的重要途径,具备检测分析,药代、药效评价,病理、毒理分析评价,质量评价等能力,覆盖化药、生物药、中药和医疗器械领域,大大降低了企业的研发投入,提高了研发效率,对园区内大批中小企业的研发创新活动形成了强大的支撑作用。

截至2017年12月31日,张江药谷共有处于注册受理阶段的药品2174个,其中1类(包含1.1类)新药229个,2类(包含2.1、2.2、2.3、2.4类)新药 87个,3类(包含3.1类)212 个。

构建多层次科技金融支撑体系

依托张江高科技园区形成的包括200 余家金融机构、专业投资机构构成的多层次科技金融体系,张江药谷帮助园区企业解决不同阶段的发展问题。针对创业企业早期研发阶段,张江药谷平台联合天使投资俱乐部等 20 多家风险投资机构,探索对早期项目的风险投资,同时平台借助全市良好的金融服务平台,通过信用贷、创新基金、科技履约贷款等不同类型的科技金融体系,为企业争取资金支持,帮助企业建立早期信用体系。

整合扩张产业发展空间

创新园区品牌合作模式

2015年上海张江生物医药基地开发有限公司与金山工业区共同出资1亿元,成立上海张江高科技产业开发有限公司,负责金山区生物医药标准产业园的开发、建设和运营,并以标准产业园为载体,探索生物医药产业“研发在张江,制造在金山”的合作模式。

持续完善园区顶层规划

经过 20 多年发展,为解决核心区域开发完毕、产业发展空间受限的瓶颈,张江药谷依托《张江科学城建设规划》,作为张江科学城的核心承载区域,加强与康桥工业园、上海国际医学园区的合作交流,推动生物医药产业的进一步集聚与生态环境的持续优化。同时,启动占地面积1.93 平方公里的总部园规划建设,作为药谷的拓展区域,总部园未来将打造医药产业总部、医疗器械、诊断技术、精准医疗及健康服务等产业集群,并且计划用 5-10年时间打造形成由15-20家国内外行业标杆性项目作为引领、150-200家企业集聚的生物医药产业集群,实现产值100亿元人民币。

打造园区外部协作联动网络

以建设上海全球科创中心为契机,张江药谷推动与相邻的上海国际医学园区联动发展,在研发生产、服务定位上与张江药谷形成互补,形成精准医疗产业联动、医疗器械产业联动、孵化加速器建设联动三大联动效应,促进企业实现“药谷孵化,医谷加速”。

运营管理模式创新

推动园区向国际“城区”转变,加速产城融合

2017年上海市公示《上海市浦东新区张江西北片区单元(Z00-1601、Z00-1801、Z00-1201)控制性详细规划修编》,根据规划,张江西北片区将重点构建“产业功能、公共生活、金融交易”等三大中心和“国际孵化器、人才公寓”等两大服务功能区,借力张江西北片区规划打造的科技金融风投集聚区及TBC城市科技商务复合区,张江药谷将推动城市更新、二次开发,由园区走向国际“城区”。

总结

医疗改革的推进与中国社会环境的改变,使生物医药产业结构面临结构性的变革,在变革中,医药的研发环节显得愈发的重要,加上鼓励外商投资目录等政策的出台,使得CRO&CDMO迎来了黄金发展期,艾瑞认为创新药、生物药及生物类似药是成长性较好的研发药物种类;随着产业的发展,分工愈发明确,产业集群化发展为主流趋势,我国的生物医药产业园区近年来高速发展,在发展时艾瑞建议明确顶层规划、建立创新机制、重视风险投资来解决当前园区建设存在的痛点,张江药谷作为我国最优秀的生物医药产业园之一,值得被作为标杆园区学习与参考。

艾瑞咨询商业咨询部 


艾瑞商业咨询拥有全球的专家资源和先进的咨询经验,旨在利用自身内外部能力解决企业的商业问题,提出定制化的解决方案并付诸实施,最终将管理方法与知识赋能于企业的决策,成就企业长效、可持续发展。



扫描上方二维码

提交相关业务需求


其它联系方式:

咨询电话:400-026-2099

咨询邮箱:ask@iresearch.com.cn


中国区块链+供应链金融研究报告

中国即时物流行业研究报告

中国数字音乐内容付费发展研究报告

关注“艾瑞咨询”公众号7月22日与我们共同见证“STAR科创板潜力企业300诞生,敬请期待!  

点击阅读原文查看更多报告

登录查看更多
0

相关内容

具有动能的生命体。
华为发布《自动驾驶网络解决方案白皮书》
专知会员服务
130+阅读 · 2020年5月22日
2020年中国《知识图谱》行业研究报告,45页ppt
专知会员服务
240+阅读 · 2020年4月18日
新时期我国信息技术产业的发展
专知会员服务
71+阅读 · 2020年1月18日
报告 | 2020中国5G经济报告,100页pdf
专知会员服务
98+阅读 · 2019年12月29日
【德勤】中国人工智能产业白皮书,68页pdf
专知会员服务
310+阅读 · 2019年12月23日
2019中国硬科技发展白皮书 193页
专知会员服务
86+阅读 · 2019年12月13日
【大数据白皮书 2019】中国信息通信研究院
专知会员服务
138+阅读 · 2019年12月12日
2019年药品零售行业全景图
行业研究报告
31+阅读 · 2019年9月18日
医药零售行业报告
医谷
9+阅读 · 2019年7月8日
2019中国养老产业发展剖析与发展趋势分析报告
行业研究报告
8+阅读 · 2019年5月18日
2018年物业管理行业深度研究报告
行业研究报告
7+阅读 · 2019年5月17日
外泌体行业规模2030年预计将达22.8亿美元
外泌体之家
18+阅读 · 2019年3月26日
2018年中国供应链金融行业研究报告
艾瑞咨询
7+阅读 · 2018年11月20日
【智能制造】智能制造技术与数字化工厂应用!
产业智能官
13+阅读 · 2018年2月21日
Structure Aware SLAM using Quadrics and Planes
Arxiv
4+阅读 · 2018年8月13日
Arxiv
19+阅读 · 2018年6月27日
VIP会员
相关资讯
2019年药品零售行业全景图
行业研究报告
31+阅读 · 2019年9月18日
医药零售行业报告
医谷
9+阅读 · 2019年7月8日
2019中国养老产业发展剖析与发展趋势分析报告
行业研究报告
8+阅读 · 2019年5月18日
2018年物业管理行业深度研究报告
行业研究报告
7+阅读 · 2019年5月17日
外泌体行业规模2030年预计将达22.8亿美元
外泌体之家
18+阅读 · 2019年3月26日
2018年中国供应链金融行业研究报告
艾瑞咨询
7+阅读 · 2018年11月20日
【智能制造】智能制造技术与数字化工厂应用!
产业智能官
13+阅读 · 2018年2月21日
Top
微信扫码咨询专知VIP会员