新媒体人三表发文怒指兽爷洗稿;微信否认大规模封号传闻,但打击外挂是真的 | 新榜情报

2019 年 7 月 5 日 新榜


1. 微信否认大规模封号传闻,但打击用外挂的违规号是真的


新榜讯  近日有传言称微信在7月2日半小时内封禁了3000万个微信号,引起诸多关注。昨晚(7月4日),「微信派」发文称大规模封号是假的,但重拳打击用外挂的违规号是真的。




微信表示,对明确使用外挂功能的账号,微信将根据违规程度按照阶梯性处罚原则,包括但不限于限制朋友圈、加好友、打招呼等功能,限制登录等形式;对多次违规的账号,还将加重处罚。今年以来,微信已打击过上百万个明确使用外挂的账号。


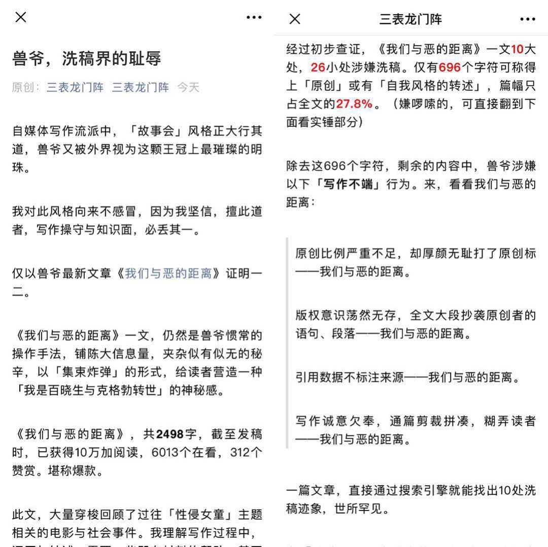
2. 新媒体人三表发文怒指兽爷洗稿


新榜讯 7月5日,新媒体人三表发文《兽爷,洗稿界的耻辱》称新媒体人兽爷的公号「兽楼处」近日发布的文章《我们与恶的距离》涉嫌洗稿。


三表认为,《我们与恶的距离》大量穿梭回顾了过往“性侵女童”主题相关的电影与社会事件,但不标注来源,打散、缩写、扩写、组装原创者的作品就是洗稿。



3. @新浪娱乐、@共青团中央 昨晚被封?微博:因技术原因暂时不能访问


新榜讯 7月4日晚,@新浪娱乐、@共青团中央 等官微先后显示无法访问,微博提示“用户不存在”,引发大量关注。


对此,微博管理员回复:“新浪娱乐官方账号因技术原因暂时不能访问。就说了不要跟实名制开玩笑,官号解除手机绑定也会销号的…… ”不久后@新浪娱乐、@共青团中央 等均恢复正常。


4. 手机淘宝上线垃圾分类新功能


新榜讯 7月5日,@阿里巴巴公益 发布微博,淘宝上线了AI智能识别垃圾功能(测试版),在手机淘宝中搜索“你是什么垃圾”,直接进入智能识别系统,把需要识别的垃圾图片拍照,便可识别干垃圾、湿垃圾、可回收垃圾或有害垃圾等。



同时,对于 AI 难以识别的垃圾,用户可以手动输入垃圾信息,从而与手淘 AI 共建垃圾分类数据库,训练 AI 提升识别能力。


5. 微博开展暑期涉黄低俗信息专项清理行动,从重处置大号带小号等行为


新榜讯 7月4日,@微博管理员 发消息称,将展开一个为期两个月的涉黄低俗信息专项清理行动,命名为“蔚蓝计划”,给未成年用户营造一个更为健康积极的上网环境。


据了解,该计划将采取技术审核过滤、人工主动巡查、用户投诉等方式对涉及未成年人的涉黄低速信息,如色情小说、色情动漫、图片和视频内容等进行集中处置。同时,还将对网友们反馈较多的大号带小号、点赞转发引流至其他平台进行交易的大账号进行从重处置。


6. 企鹅号优化视频和图文原创权限的线上申请流程


新榜讯 7月4日,企鹅号发布公告,对“视频原创”和“图文原创”权限的线上申请流程及环节进行全面优化。


公告显示,原创内容需同时满足“原创”、“优质”、“活跃”三个维度的要求,平台将根据三个维度的结论,综合判定账号是否达到原创标准,提交原创申请后将于7-15个工作日内反馈审核结论。


7. 声音交友软件吱呀App暂停服务


新榜讯 7月5日,吱呀App发布公告,称从今天下午16:00起,将暂停App的各项功能与服务,进行技术与内容的全面升级改造,具体恢复时间将另行通知。



8. 微信小程序可实现AR效果


新榜讯 7月5日,公众号「微信公开课」发文表示,小程序可实现AR效果了。首个支持AR动态试妆的美妆品牌小程序“阿玛尼美妆官方精品商城”也在今天更新上线。



在小程序里浏览“阿玛尼臻致丝绒哑光唇釉”产品时,点击“立即试色”中的“实时试色”,只用手机便可完成试色。


***

责编:小埋


欢迎内容创业者们积极担任新榜情报员,搜集各类行业资讯。我们接受一切有价值的爆料,同时欢迎投稿。联系请添加微信:banggebangmei(添加须注明姓名、机构、职务)


登录查看更多
0

相关内容

新浪娱乐,汇聚了最新最潮的娱乐资讯,让热爱娱乐的你第一时间掌握到娱乐信息。
【SIGMOD2020-腾讯】Web规模本体可扩展构建
专知会员服务
32+阅读 · 2020年4月12日
【WWW2020-UIUC】为新闻故事生成具有代表性的标题
专知会员服务
27+阅读 · 2020年3月18日
专知会员服务
29+阅读 · 2020年3月6日
广东疾控中心《新型冠状病毒感染防护》,65页pdf
专知会员服务
19+阅读 · 2020年1月26日
阿里巴巴达摩院发布「2020十大科技趋势」
专知会员服务
108+阅读 · 2020年1月2日
Keras作者François Chollet推荐的开源图像搜索引擎项目Sis
专知会员服务
30+阅读 · 2019年10月17日
奔驰女车主同意和解,舆情分析全事件
THU数据派
10+阅读 · 2019年4月17日
抖音完了!这次道歉也没用了
今日互联网头条
9+阅读 · 2018年7月2日
刘强东清明节回湖南湘潭认祖,带给乡亲100亿“小礼物”
中国企业家杂志
7+阅读 · 2018年4月7日
2017创业阵亡最全名单曝光,触目惊心!
今日互联网头条
5+阅读 · 2017年12月26日
中国平安股价持续大涨背后
凤凰财经
5+阅读 · 2017年9月13日
UPSNet: A Unified Panoptic Segmentation Network
Arxiv
4+阅读 · 2019年1月12日
HAQ: Hardware-Aware Automated Quantization
Arxiv
6+阅读 · 2018年11月21日
Arxiv
3+阅读 · 2018年10月25日
Arxiv
8+阅读 · 2018年5月17日
Arxiv
6+阅读 · 2018年1月14日
Arxiv
5+阅读 · 2016年12月29日
VIP会员
相关资讯
奔驰女车主同意和解,舆情分析全事件
THU数据派
10+阅读 · 2019年4月17日
抖音完了!这次道歉也没用了
今日互联网头条
9+阅读 · 2018年7月2日
刘强东清明节回湖南湘潭认祖,带给乡亲100亿“小礼物”
中国企业家杂志
7+阅读 · 2018年4月7日
2017创业阵亡最全名单曝光,触目惊心!
今日互联网头条
5+阅读 · 2017年12月26日
中国平安股价持续大涨背后
凤凰财经
5+阅读 · 2017年9月13日
相关论文
UPSNet: A Unified Panoptic Segmentation Network
Arxiv
4+阅读 · 2019年1月12日
HAQ: Hardware-Aware Automated Quantization
Arxiv
6+阅读 · 2018年11月21日
Arxiv
3+阅读 · 2018年10月25日
Arxiv
8+阅读 · 2018年5月17日
Arxiv
6+阅读 · 2018年1月14日
Arxiv
5+阅读 · 2016年12月29日
Top
微信扫码咨询专知VIP会员