来源:北京大数据研究院

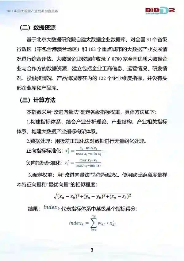
  近日,2023年中国大数据产业发展指数正式发布。该指数由北京大数据研究院联合大数据分析与应用技术国家工程实验室、北京治数科技有限公司共同研制,并得到相关合作方提供数据支持。   2022年我国大数据产业规模达1.57万亿元,同比增长18%,成为推动数字经济发展的重要力量,更逐渐成为国家重要的战略性资源。2022年12月,《中共中央国务院关于构建数据基础制度更好发挥数据要素作用的意见》发布,以数据产权、流通交易、收益分配、安全治理为重点,系统搭建了数据基础制度体系的“四梁八柱”,推动我国大数据产业加快发展和数据要素市场构建。   为紧跟国家政策方针,衡量全国各地大数据产业发展水平,北京大数据研究院在2020年、2021年、2022年连续发布大数据产业发展指数的基础上,聚焦近年来大数据产业各领域的进展和趋势,深入调研了各地大数据政策环境、大数据产业和企业发展状况,采集了最新的产业数据、企业数据,编制形成《中国大数据产业发展指数报告(2023版)》,力求客观呈现和科学评判我国大数据产业发展情况,为各地大数据产业发展提供参考借鉴,为数字中国建设赋能添力。   中国大数据产业发展指数至今已连续4年发布。指数研究团队持续跟踪我国大数据产业发展动态,在保持研究连贯性的基础上不断优化迭代指数体系,今年设置了产业水平、产业创新、产业环境等3个维度的6个二级指标与18个三级指标,重点在产业环境指标项下新增了大数据管理机构设置情况、交易场所建设情况等指标,以体现产业发展新热点、新趋势、新要求。通过对全国31个省级行政区(不包含港澳台地区)和163个重点城市进行综合评估,力争客观全面展现我国大数据产业发展整体面貌。 从前15强省份看大数据产业发展

  具体内容如下:

成为VIP会员查看完整内容
49

相关内容

从各种各样类型的数据中,快速获得有价值信息的能力,就是大数据技术。明白这一点至关重要,也正是这一点促使该技术具备走向众多企业的潜力。大数据的4个“V”,或者说特点有四个层面:第一,数据体量巨大。从TB级别,跃升到PB级别;第二,数据类型繁多。前文提到的网络日志、视频、图片、地理位置信息等等。第三,价值密度低。以视频为例,连续不间断监控过程中,可能有用的数据仅仅有一两秒。第四,处理速度快。
腾讯《数字经济高质量发展报告(2023)》
专知会员服务
46+阅读 · 2023年9月28日
中国新一代人工智能科技产业发展(2023)
专知会员服务
94+阅读 · 2023年6月21日
中国数字经济发展研究报告(2023年)
专知会员服务
61+阅读 · 2023年4月28日
2022-2023中国人工智能计算力发展评估报告,32页pdf
专知会员服务
52+阅读 · 2023年1月4日
2023全球数字科技发展研究报告
专知会员服务
64+阅读 · 2022年12月27日
2022年中国大数据产业发展指数报告,36页pdf
专知会员服务
42+阅读 · 2022年9月20日
数字政府行业趋势洞察(2022年)
专知会员服务
58+阅读 · 2022年8月17日
中国信通院《新型智慧城市产业图谱研究报告》
专知会员服务
33+阅读 · 2022年3月9日
专知会员服务
24+阅读 · 2021年9月5日
中国数据中台行业研究报告,48页ppt
专知
2+阅读 · 2022年11月19日
全球工业互联网创新发展报告
专知
1+阅读 · 2022年11月17日
《2021—2022中国大数据产业发展报告》
专知
12+阅读 · 2022年1月23日
2018-2019年国内化妆品行业研究报告
行业研究报告
15+阅读 · 2019年9月28日
2019年中国人工智能基础数据服务行业白皮书
艾瑞咨询
28+阅读 · 2019年9月16日
人工智能商业化研究报告(2019)
腾讯大讲堂
15+阅读 · 2019年7月9日
2018年边缘计算行业研究报告
行业研究报告
12+阅读 · 2019年4月15日
《中国人工智能发展报告2018》(附PDF下载)
走向智能论坛
19+阅读 · 2018年7月17日
国家自然科学基金
6+阅读 · 2017年12月31日
国家自然科学基金
2+阅读 · 2015年12月31日
国家自然科学基金
5+阅读 · 2014年12月31日
国家自然科学基金
6+阅读 · 2014年12月31日
国家自然科学基金
5+阅读 · 2014年12月31日
国家自然科学基金
1+阅读 · 2014年12月31日
国家自然科学基金
2+阅读 · 2014年12月31日
国家自然科学基金
3+阅读 · 2014年12月31日
国家自然科学基金
12+阅读 · 2013年12月31日
A Survey of Large Language Models
Arxiv
484+阅读 · 2023年3月31日
Arxiv
175+阅读 · 2023年3月24日
VIP会员
相关主题
相关VIP内容
腾讯《数字经济高质量发展报告(2023)》
专知会员服务
46+阅读 · 2023年9月28日
中国新一代人工智能科技产业发展(2023)
专知会员服务
94+阅读 · 2023年6月21日
中国数字经济发展研究报告(2023年)
专知会员服务
61+阅读 · 2023年4月28日
2022-2023中国人工智能计算力发展评估报告,32页pdf
专知会员服务
52+阅读 · 2023年1月4日
2023全球数字科技发展研究报告
专知会员服务
64+阅读 · 2022年12月27日
2022年中国大数据产业发展指数报告,36页pdf
专知会员服务
42+阅读 · 2022年9月20日
数字政府行业趋势洞察(2022年)
专知会员服务
58+阅读 · 2022年8月17日
中国信通院《新型智慧城市产业图谱研究报告》
专知会员服务
33+阅读 · 2022年3月9日
专知会员服务
24+阅读 · 2021年9月5日
相关资讯
中国数据中台行业研究报告,48页ppt
专知
2+阅读 · 2022年11月19日
全球工业互联网创新发展报告
专知
1+阅读 · 2022年11月17日
《2021—2022中国大数据产业发展报告》
专知
12+阅读 · 2022年1月23日
2018-2019年国内化妆品行业研究报告
行业研究报告
15+阅读 · 2019年9月28日
2019年中国人工智能基础数据服务行业白皮书
艾瑞咨询
28+阅读 · 2019年9月16日
人工智能商业化研究报告(2019)
腾讯大讲堂
15+阅读 · 2019年7月9日
2018年边缘计算行业研究报告
行业研究报告
12+阅读 · 2019年4月15日
《中国人工智能发展报告2018》(附PDF下载)
走向智能论坛
19+阅读 · 2018年7月17日
相关基金
国家自然科学基金
6+阅读 · 2017年12月31日
国家自然科学基金
2+阅读 · 2015年12月31日
国家自然科学基金
5+阅读 · 2014年12月31日
国家自然科学基金
6+阅读 · 2014年12月31日
国家自然科学基金
5+阅读 · 2014年12月31日
国家自然科学基金
1+阅读 · 2014年12月31日
国家自然科学基金
2+阅读 · 2014年12月31日
国家自然科学基金
3+阅读 · 2014年12月31日
国家自然科学基金
12+阅读 · 2013年12月31日
微信扫码咨询专知VIP会员