人工智能商业化研究报告(2019)

2019 年 7 月 9 日 腾讯大讲堂

现阶段,人工智能可以在哪些场景下帮助人类完成任务?



文 | 杜玉



2019年3月19日中央全面深化改革委员会第七次会议上,审议通过了《关于促进人工智能和实体经济深度融合的指导意见》,提出全面促进人工智能与实体产业的融合,人工智能商业化再迎政策红利。



什么是人工智能商业化?


商业化是相对于实验室概念产品而言,人工智能商业化即企业如何利用人工智能技术来解决实际的问题,并通过市场进行规模化变现的商业行为。


人工智能的概念诞生于1956年世界达特茅斯会议上,距今已经有半个多世纪的发展史,但人工智能真正走出实验室,走进人类生活却是近几年才有的事。


据WIPOP2019年人工智能趋势报告显示,50%的AI专利在过去5年内发表,这意味着从2014年-2018年这五年内,AI产业进入了快速发展的阶段。


人工智能基础技术渐趋成熟至达到商用条件,从而能够在更广泛的场景下发挥价值,是其商业化的前提。加之近年来,互联网产业进入洗牌期,资本市场对人工智能的投资也表现得更加理性。技术成熟且具有较强商业落地能力的项目持续受到资本的关注,这在一定程度上推动了行业从早期普遍强调技术优势过渡到更加重视产品、解决方案等商业化能力的发展阶段。


整体来说,中国人工智能技术商业化速度非常快,计算机视觉、生物识别等是相对成熟度更高、商业化更早的技术,已经在公共安全、金融、零售、广告营销等领域有了较好的应用;自然语言处理技术也在智能客服、智能语音交互等场景下服务于各行各业;机器学习应用范围则更广,比较典型的应用如智适应教育、智能推荐等已逐渐走入人类生活。可以说,商业化将是近几年维持人工智能热度的主要力量。


在本篇报告中,我们集中梳理了目前已进入商业化阶段的人工智能应用场景,并结合案例,阐述行业发展现状。



本篇报告主要内容有:


1.人工智能商业化背景;

2.人工智能商业化驱动力;

3.人工智能投融资分析:

4.人工智能基础层发展现状;

5.人工智能技术层发展现状;

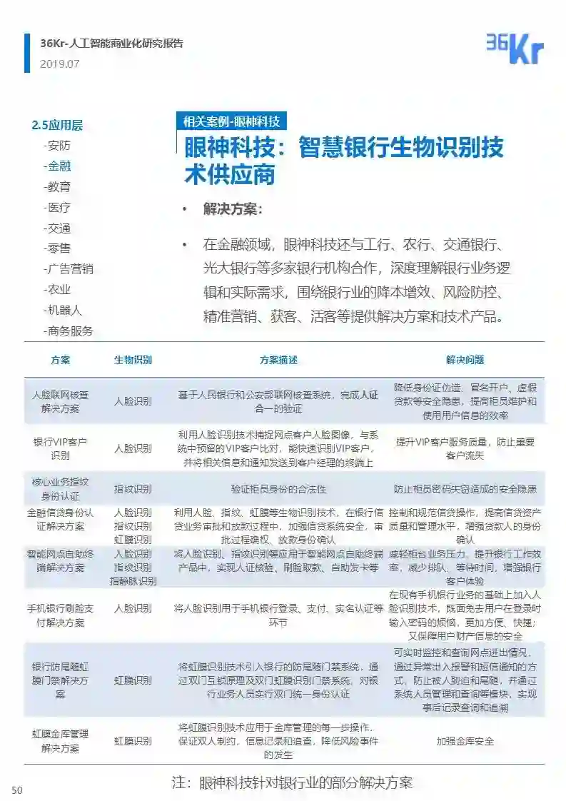
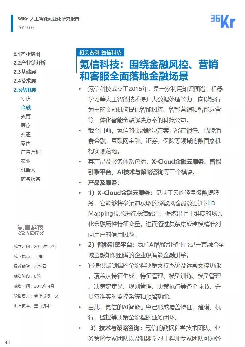
6.人工智能应用层主要场景:安防、金融、教育、医疗、交通、零售、广告营销、农业、机器人、商务服务;

7.人工智能商业化总结、未来趋势和潜在风险。



以下是报告全文






《宵夜江湖》:“尽力生活是一件值得尊敬的事情”


年度好文:腾讯工程师的自我修炼


《一起来捉妖》妖灵战斗力的量化浅析


QQ 8.0改版策划故事


登录查看更多
15

相关内容

人工智能(Artificial Intelligence, AI )是研究、开发用于模拟、延伸和扩展人的智能的理论、方法、技术及应用系统的一门新的技术科学。 人工智能是计算机科学的一个分支。
商业数据分析,39页ppt
专知会员服务
165+阅读 · 2020年6月2日
《人工智能2020:落地挑战与应对 》56页pdf
专知会员服务
197+阅读 · 2020年3月8日
报告 | 2020中国5G经济报告,100页pdf
专知会员服务
98+阅读 · 2019年12月29日
【德勤】中国人工智能产业白皮书,68页pdf
专知会员服务
310+阅读 · 2019年12月23日
2019年人工智能行业现状与发展趋势报告,52页ppt
专知会员服务
124+阅读 · 2019年10月10日
解读《中国新一代人工智能发展报告2019》
走向智能论坛
32+阅读 · 2019年6月5日
2019社交行业研究报告
行业研究报告
5+阅读 · 2019年5月30日
艾瑞咨询2019中国智慧城市发展报告,附PPT下载
智能交通技术
25+阅读 · 2019年4月18日
2018年边缘计算行业研究报告
行业研究报告
12+阅读 · 2019年4月15日
《中国人工智能发展报告2018》(附PDF下载)
走向智能论坛
19+阅读 · 2018年7月17日
【行业报告】2018年中国人工智能行业研究报告
互联网金融
5+阅读 · 2018年4月7日
智库跟踪 | 赛迪:2017人工智能投融资研究
走向智能论坛
7+阅读 · 2017年12月6日
CAAI白皮书丨中国人工智能创新应用白皮书
未来产业促进会
3+阅读 · 2017年12月1日
2017年中国人工智能产业专题研究报告(完整版)
数据科学浅谈
4+阅读 · 2017年11月15日
【人工智能】人工智能5大商业模式
产业智能官
16+阅读 · 2017年10月16日
Neural Speech Synthesis with Transformer Network
Arxiv
5+阅读 · 2019年1月30日
Neural Architecture Optimization
Arxiv
8+阅读 · 2018年9月5日
Arxiv
11+阅读 · 2018年7月8日
Arxiv
5+阅读 · 2018年5月1日
Arxiv
11+阅读 · 2018年4月25日
VIP会员
相关VIP内容
商业数据分析,39页ppt
专知会员服务
165+阅读 · 2020年6月2日
《人工智能2020:落地挑战与应对 》56页pdf
专知会员服务
197+阅读 · 2020年3月8日
报告 | 2020中国5G经济报告,100页pdf
专知会员服务
98+阅读 · 2019年12月29日
【德勤】中国人工智能产业白皮书,68页pdf
专知会员服务
310+阅读 · 2019年12月23日
2019年人工智能行业现状与发展趋势报告,52页ppt
专知会员服务
124+阅读 · 2019年10月10日
相关资讯
解读《中国新一代人工智能发展报告2019》
走向智能论坛
32+阅读 · 2019年6月5日
2019社交行业研究报告
行业研究报告
5+阅读 · 2019年5月30日
艾瑞咨询2019中国智慧城市发展报告,附PPT下载
智能交通技术
25+阅读 · 2019年4月18日
2018年边缘计算行业研究报告
行业研究报告
12+阅读 · 2019年4月15日
《中国人工智能发展报告2018》(附PDF下载)
走向智能论坛
19+阅读 · 2018年7月17日
【行业报告】2018年中国人工智能行业研究报告
互联网金融
5+阅读 · 2018年4月7日
智库跟踪 | 赛迪:2017人工智能投融资研究
走向智能论坛
7+阅读 · 2017年12月6日
CAAI白皮书丨中国人工智能创新应用白皮书
未来产业促进会
3+阅读 · 2017年12月1日
2017年中国人工智能产业专题研究报告(完整版)
数据科学浅谈
4+阅读 · 2017年11月15日
【人工智能】人工智能5大商业模式
产业智能官
16+阅读 · 2017年10月16日
相关论文
Neural Speech Synthesis with Transformer Network
Arxiv
5+阅读 · 2019年1月30日
Neural Architecture Optimization
Arxiv
8+阅读 · 2018年9月5日
Arxiv
11+阅读 · 2018年7月8日
Arxiv
5+阅读 · 2018年5月1日
Arxiv
11+阅读 · 2018年4月25日
Top
微信扫码咨询专知VIP会员