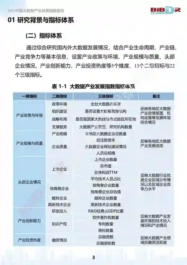
来源:北京大数据研究院BIBDR   9月15日,首届“西部数谷”算力产业大会在宁夏举行。会上,北京大数据研究院联合大数据分析与应用技术国家工程实验室、北京治数科技有限公司共同发布了2022年中国大数据产业发展指数报告。   研究团队在2020年、2021年连续发布大数据产业发展指数的基础上,深入调研了各地大数据政策环境、大数据产业和企业发展状况,基于自身企业库中收录的7472家大数据企业数据和相关合作方数据,对全国31个省级行政区(不包含港澳台地区)和150个重点城市的大数据产业发展情况进行综合评估。   报告显示,北京连续三年蝉联榜首,各项指标表现突出,与第二名差距进一步拉大。重庆、西安、成都等西部城市大数据产业发展步伐不断加快,指数排名明显提升。   大数据发展指数城市级排名(前20名)

  随着国家“东数西算”战略全面启动,不断加速推进大数据产业向京津冀、长三角、成渝等国家算力枢纽节点集聚,在前十强中,京津冀占2席、珠三角占2席、长三角占5席、成渝占1席。区域集聚协同的大数据产业发展生态逐渐形成,将成为未来引领我国大数据产业发展的增长极。   在京津冀城市群中,整体呈现北京“一枝独秀”发展格局;在长三角城市群中,整体呈现以上海为核心,杭州、南京、苏州、合肥等地为重点的“多头并进”发展格局;在珠三角城市群中和成渝城市群中,整体呈现深圳和广州、成都和重庆“双头驱动”发展格局。 四大城市群热力地图

  各城市大数据产业发展逐步呈现四型联动的发展格局,分为综合实力驱动型、政策环境驱动型、创新要素驱动型和市场投资驱动型。北京、深圳、上海、广州等属于综合实力驱动型城市,南京、合肥、厦门等属于政策环境驱动型城市,成都、重庆、天津等属于创新要素驱动型城市;杭州、苏州、武汉等属于市场投资驱动型城市。   大数据发展指数一级指标城市排名变动(前20名)

  研究团队认为,为推动大数据产业发展首先要健全区域协同机制,形成优势互补发展“新格局”;其次,应依托国家“东数西算”战略,激活数据资源流通活力,以数据流带动引领带动资金流、人才流、技术流等,推动大数据产业有效转移,打通我国东西部数字经济大动脉;最后,要加速推动大数据融合应用,激发实体经济“新活力”。   具体内容如下

成为VIP会员查看完整内容
42

相关内容

从各种各样类型的数据中,快速获得有价值信息的能力,就是大数据技术。明白这一点至关重要,也正是这一点促使该技术具备走向众多企业的潜力。大数据的4个“V”,或者说特点有四个层面:第一,数据体量巨大。从TB级别,跃升到PB级别;第二,数据类型繁多。前文提到的网络日志、视频、图片、地理位置信息等等。第三,价值密度低。以视频为例,连续不间断监控过程中,可能有用的数据仅仅有一两秒。第四,处理速度快。
《中国网络安全产业分析报告(2022年)》发布
专知会员服务
34+阅读 · 2022年9月8日
《深度学习平台发展报告(2022年)》发布, 26页pdf
专知会员服务
121+阅读 · 2022年7月29日
《中国信息消费发展态势报告》(2022年),41页pdf
专知会员服务
29+阅读 · 2022年3月20日
《2021—2022中国大数据产业发展报告》发布
专知会员服务
111+阅读 · 2022年1月23日
专知会员服务
102+阅读 · 2021年9月21日
中国数据要素市场发展报告(2020~2021),65页pdf
专知会员服务
142+阅读 · 2021年5月11日
中国数字经济就业发展研究报告2021,43页pdf
专知会员服务
73+阅读 · 2021年3月27日
数字政府行业趋势洞察(2022年)
专知
2+阅读 · 2022年8月17日
保就业促产业,CCF合肥在行动
中国计算机学会
0+阅读 · 2022年5月30日
2021年京津冀大数据生态白皮书
THU数据派
0+阅读 · 2022年5月11日
《2021—2022中国大数据产业发展报告》
专知
12+阅读 · 2022年1月23日
国家自然科学基金
0+阅读 · 2014年12月31日
国家自然科学基金
5+阅读 · 2013年6月9日
国家自然科学基金
0+阅读 · 2012年12月31日
国家自然科学基金
0+阅读 · 2012年12月31日
国家自然科学基金
0+阅读 · 2012年12月31日
国家自然科学基金
2+阅读 · 2012年12月31日
国家自然科学基金
0+阅读 · 2011年12月31日
Arxiv
0+阅读 · 2022年10月23日
Arxiv
0+阅读 · 2022年10月22日
VIP会员
相关主题
相关VIP内容
《中国网络安全产业分析报告(2022年)》发布
专知会员服务
34+阅读 · 2022年9月8日
《深度学习平台发展报告(2022年)》发布, 26页pdf
专知会员服务
121+阅读 · 2022年7月29日
《中国信息消费发展态势报告》(2022年),41页pdf
专知会员服务
29+阅读 · 2022年3月20日
《2021—2022中国大数据产业发展报告》发布
专知会员服务
111+阅读 · 2022年1月23日
专知会员服务
102+阅读 · 2021年9月21日
中国数据要素市场发展报告(2020~2021),65页pdf
专知会员服务
142+阅读 · 2021年5月11日
中国数字经济就业发展研究报告2021,43页pdf
专知会员服务
73+阅读 · 2021年3月27日
相关资讯
相关基金
国家自然科学基金
0+阅读 · 2014年12月31日
国家自然科学基金
5+阅读 · 2013年6月9日
国家自然科学基金
0+阅读 · 2012年12月31日
国家自然科学基金
0+阅读 · 2012年12月31日
国家自然科学基金
0+阅读 · 2012年12月31日
国家自然科学基金
2+阅读 · 2012年12月31日
国家自然科学基金
0+阅读 · 2011年12月31日
微信扫码咨询专知VIP会员