任务工程是对一个系统体系(SoS)的应用效果进行量化,以实现可衡量的预期结果。任务执行是由任务线程定义的,也就是由子系统执行的行动/过程序列组成。通常情况下,有许多合理的任务线程可以被执行。复杂任务域被认为是"棘手的",因为传统的军事和空间系统工程实践由于缺乏离散化工作、对环境的依赖和任务线程非唯一性而失败。棘手问题通常是非结构化的,没有集中的控制,并且不适合线性的分步求解。棘手问题本质上是不确定的,这导致了更广泛的问题,即产生对任务知识库和任务分析的信任问题。复杂任务的性质要求采用迭代方法,从而不断减少不确定性,提高信任度,并完善任务线程的拓扑结构。本文所描述的方法是基于应用范畴论(ACT)的;本文基于OODA的任务线程分解,侧重于博伊德的ORIENT功能;本文提出的信任度指标,为决策者提供对结果的信任度。

执行摘要

任务工程是对一个系统体系(SoS)应用的效果进行量化,以实现可衡量的预期结果。一个任务可以受到动态环境的制约,也可以从动态环境中受益。环境被定义为背景的一个子集,只占许多条件中的一个,这些条件既有助于定义,也能改变任务的执行。任务的执行是由任务线程定义的;也就是由子系统执行的行动/过程序列组成。通常情况下,有许多合理的任务线程可以被执行。任务线程可以被分解为事件链。一个事件链是一个具有可量化结果的 "短"事件序列。

传统的系统评估建模和仿真(M&S)工具很难在任务层面上描述性能。通常,这些工具是结构化的、针对离散事件进行仿真,在系统层面上使用很成功,但在任务范围内应用于系统时,由于许多原因而失败。另一种方法是放弃单一的M&S方法,试图为任务的成功提供一个真实/错误的答案。相反,采用一个结构化和非结构化M&S方法的工具箱,为可接受的任务成功标准提供各种量化的观点,从而为任务背景提供更丰富的洞察力。

如果任务是由许多源自次优化业务规则的活动部件构成的,那么任务就会很复杂。从组合学的角度来看,在执行一个给定的任务时,可能会有许多看似合理的任务线程。任务是图形化的,任务图中的每个节点和边都包含结构化和非结构化的信息,包括元数据、功能行为以及经验和虚拟数据。任务可能是高度复杂的,数据存储将是广泛的,节点的数量预计将超过10^9。

高度复杂的任务域被描述为 "棘手的",因为传统的基于军事和空间项目的系统工程实践由于缺乏离散化工作、对环境的依赖和任务线程的非唯一性而失败。棘手的问题也倾向于非结构化,没有集中的控制,或只是简单的等级结构,并且不适合线性的分步流程。由于复杂性和环境的动态性质,棘手问题本质上是不确定的。这种不确定性导致了更广泛的问题,即对任务知识库和任何任务分析的信任度。

SoS满足任务目标的性能在很大程度上是由中间环节(系统之间的关系)、SoS本身和操作环境决定的。SoS和环境之间的动态相互作用排除了单一的最佳答案,尽管可能有许多足够好的答案。换句话说,很可能有多个合理的任务线程来实现一个特定的任务成功措施。

任务分析应该在一组有代表性的边界任务线程上进行,而且分析中的不确定性必须被量化。必须对任务各方面的信任度进行衡量,作为决策的基础。复杂任务的性质要求采用反复的方法,从而不断减少不确定性,提高信任度,并完善任务线程及其组成事件链的拓扑结构。

对任务效果的可信预测需要一个多方面和分层的方法。

1 简介

任务工程是对一个系统体系(SoS)应用的效果进行量化,以实现可衡量的预期效果。一个任务可以受到动态环境的制约或受益。环境被定义为背景的一个子集,只占许多条件中的一个,这些条件既有助于定义,也能改变任务的执行。任务的执行是由任务线程定义的;也就是由子系统执行的行动/过程序列组成。通常情况下,有许多合理的任务线程可以被执行。任务线程可以被分解为事件链。一个事件链是一个具有可量化结果的"短"事件序列。

任务可以利用基于图的方法进行数学描述。一个任务图由系统、环境、策略和理论以及连接关系组成。系统由图中的节点代表。系统的行为往往受数学定律或方程的制约(如牛顿力学和麦克斯韦方程)。任务图的边定义了节点之间的关系和相互作用。这些关系是可量化的行为,可用于预先确定任务成功标准。两个节点之间可以有很多边。任务线程是通过该图的关键路径。任务的成功由系统间的关系或间隙空间主导[Garrett, 2011],即整合所在的结构或物质之间的空间。

传统的系统评估建模和仿真(M&S)工具很难在任务层面上描述性能。通常,这些工具是结构化的、针对离散事件的仿真,在系统层面上使用很成功,但当应用于任务背景下的系统时,由于许多原因而失败[Riox, 2002] [Henriksen, 2008]。Kinder建议摆脱单一的M&S方法,这种方法试图为任务的成功提供一个真实/错误的答案。为了评估SoS,他采用了结构化和非结构化的M&S方法的工具箱,为可接受的任务成功标准提供各种量化的观点[Kinder, 2014],从而为任务背景提供更丰富的洞察力。

如果任务是由许多源自次优化业务规则的活动部件构成的,那么任务就会很复杂。虽然复杂性经常被用于描述SoS,但它很少被量化[Ladyman, 2013]。就任务工程而言,复杂性是对程度的衡量,定义为一个有序的三要素(n,e,p),其中n是任务图中节点的数量,e是图中边的数量,p是定义的路径或任务线程的数量。在任务图中,边的数量可以接近n^2(n的平方),路径的最大数量可以接近n!(n的阶乘)[Guichard, 2017]。从组合学上看,在执行一个给定的任务时,可能会有许多看似合理的任务线程。任务图中的每个节点和边都包含结构化和非结构化的信息,以包括元数据、功能行为以及经验和虚拟数据,即实时、虚拟和建设性的数据[Urias, 2012]。由于组合学的原因,任务图预计将是高度复杂的,数据存储将是广泛的。图数据库是成熟的技术,具有可扩展性和可延伸性,非常适合于存储这些大量的和多样化的预期任务数据集。图可视化和查询工具是现成的,与数据库兼容[Besta, 2019]。

随着任务知识的增加,相关的任务图数据存储的复杂性将大大增加,节点数量预计将超过10^9。 高度复杂的任务域被描述为 "棘手的",因为传统的基于军事和空间项目的系统工程实践由于缺乏离散化工作、对环境的依赖以及 "足够好 "的任务线程的非唯一性而失败。棘手的问题也倾向于非结构化,没有集中的控制,或只是简单的等级结构,并且不适合线性的分部流程[Rittel, 1973]。由于环境的复杂性和动态性,棘手的问题本质上是不确定的。这种不确定性导致了整个任务知识库和任何任务层面分析的信任问题[Liu,2016] [Loper,2019]。

SoS满足任务目标的性能是由中间环节(系统之间的关系)、SoS本身和操作环境决定的。SoS和环境之间的动态相互作用排除了单一的最佳答案,可能有许多足够好的答案。换句话说,很可能有多个合理的任务线程来实现一个特定的任务。任务分析应该在一组有代表性的边界任务线程上进行,而且分析中的不确定性必须被量化。必须对任务各方面的信任度进行衡量,作为决策的基础。复杂任务的性质要求采用迭代的方法,从而不断减少不确定性,提高信任度,并完善任务线程的拓扑结构及其组成事件链。

本文提出了一种多方面的、本质上非结构化的、迭代的建模、仿真和分析循环(MSAL)方法,以更好地定量评估任务成功率。通过真实例子展示多层次、多维度的任务模型和事件链的创建。出发点将是美国国防部(US DoD)提出的任务工程和集成过程。然后,这个过程将被严格地扩展,并应用于一个替代性例子中的通用任务,该例子利用一个城市街区,涉及到人们在街区内穿梭,并参与教育和工作的功能,其具有潜在的欺骗行为。这项工作的重点是建立一个基于应用范畴论的严格任务模式,以及基于观察、定向、决定、行动(OODA)循环的任务功能分解方法[Boyd, 1987]。这个示范创造了必要的图基础和数学基础,MSAL可以应用于此。最后,我们将介绍一种量化信任的通用方法。

2 应用范畴论(ACT)

虽然关于SoS的知识可以采用知识图谱来存储和操作,但这种表述方式无法捕捉到物理互动的数学本质。在棘手的问题中,我们发现每个子领域都受不同的数学原理支配。例如,在无线电通信的电磁领域,系统受麦克斯韦方程和相位与振幅的求解方程支配,但这些无线电通信是在社交网络上传递信息,而社交网络是由离散的通信图上的随机过程支配的。为了整合这些基本动态的巨大差异,我们必须在应用范畴论(ACT)提供的统一数学理论中存储信息。

我们的软件方法(https://github.com/jpfairbanks/SemanticModels.jlhttps://aske.gtri.gatech.edu/docs/latest/ )实现了一个快速发展的数学领域,即ACT,它通过范畴的视角来理解物理和计算系统[Halter et. al, 2019]。范畴是一种数学结构,由对象(事物)和形态(事物之间的关系)构建,其中结构来自形态的组成。数学的传统表述以集合论为中心,对象是集合,形态是功能,具有功能组合的传统定义。几乎任何数学对象都可以被看作是一个范畴,例如,图是一个以顶点为对象、以路径为形态的范畴。在图中,你通过从头到尾串联路径来构成路径。化学、生物和生态体系可以被看作是以物种为对象、以反应为形态的类别。对反应来说,如果反应的产物是反应的试剂,就可以组成。 系统工程中的过程可以被建模为一个范畴,例如,协同设计可以被建模为一个范畴,对象是资源,提供输入资源的组件,产生输出资源[Censi, 2017]。ACT寻求超越领域和学科的数学知识的普遍表示。ACT方法本身具有计算性和通用性,这使得它成为研究任务工程和集成的理想框架。

通过采取ACT视角,我们可以建立数学和计算工具来分析不同领域的系统。统一的范畴框架允许将不同的数学框架表示为一个共同的代数结构。这种异质建模框架的统一使我们能够建立足够专业的工具,以利用关于应用领域的结构化知识,但又足够通用,可以根据通用接口编写软件。这种方法的一个例子是将任务线程建模为图。现有的基于图的技术将连边作为主要结构,并为了理解或计算效率而建立系统的分层表示,而ACT方法将网络的分层设计作为主要内容,并直接处理该分层的结果。

一旦一个系统被建模为图,图分析技术,如寻路、中心性和社团挖掘,就可以用来分析该系统。寻路技术被用来探索图中的路径。寻路的一个例子是谷歌地图,其中两点之间的几条最短路线是按照距离和时间计算的。在任务模型中,该技术可用于探索备用的任务线程或事件链。中心性被用来探索任务图中的节点作用。中心性提供了一个连接性的度量。它还需要找到具有重要控制力或影响力的节点,这些节点可能是通信或决策中的脆弱点。社团挖掘算法是基于寻找群体内的关系和行为。这些群体可能是一个弹性的结构,也可能导致后续的失败。这些技术所使用的算法是成熟的,并且可以作为开源工具使用,例如,Apache Spark与GraphX。这些技术将提供洞察力,使任务模型和/或任务线程的拓扑结构发生变化[Fairbanks等, 2015]。然而,ACT视角为分析系统开辟了一套全新的工具,如通过最优传输对网络与元数据进行比较[Patterson 2019]。

任务工程是一个固有的多领域问题,问题的动态似乎过于复杂,无法用数学建模。然而,当试图确定一套单一的数学规则来仿真任务的所有方面时,情况确实如此。当你把任务分成每个领域并分别建模时,任务工程过程就可以进行数学分析。然而,由于不同领域的规则各不相同,传统的模拟软件开发技术无法对系统进行统一的处理,而这对于建立大规模的软件来准确仿真复杂的任务是至关重要的。只有通过ACT范式,我们才能看到这些不同的数学建模框架是具有各种公理范畴的。然后,我们可以建立与公理的明确表示相配合的软件,为复杂多领域任务的数学建模和计算机仿真建立一个统一的软件生态系统。建立模型对于棘手问题中的任务工程来说是不够的,你建立的模型必须被用来推理世界并做出决策。这个决策过程要求模型在分析上或数字上是可操作的。ACT视角为你提供了一个用符号代数分析系统的框架,当没有分析解决方案时,可以轻松过渡到数值分析,这通常是针对棘手问题的。

3 美国防部任务工程和集成过程

美国国防部正在努力建立一个任务工程学科。国防部通过采办与维持副部长办公室的《任务工程与集成指南》[DoD, 2020],为任务工程与集成(MEI)定义了一个基于任务的10步流程。本文将从国防部的例子开始,但我们的工作并不限于军事应用。MEI的步骤是:

  • (1) 识别任务和工作。

  • (2) 定义任务成功和预期效果。

  • (3) 识别任务成功因素。

  • (4) 确定每个任务成功因素的条件。

  • (5) 将任务成功条件与任务相联系。

  • (6) 确定每个任务的关键条件。

  • (7) 将系统映射到任务中。

  • (8) 为每个任务定义适当的评分标准。

  • (9) 应用评分标准。

  • (10) 管理指定的任务区。

这个过程开始时是基于语言的分析,收集任务信息。这些数据是从理论和政策中检索出来的,包括定义背景和行动任务环境的初始任务线程。该过程的下一步是对任务线程进行事件分解,以创建一系列离散的、按顺序排列的效应/杀伤链(本文中称之为事件链),这些事件链由一组任务组成(例如,跟踪威胁、探测敌意、消除威胁)。事件链被表示为图中的路径,路径中的每个节点/系统根据定义的成功标准被主观地排列为红/黄/绿。在这个分析中,边只被隐含地处理。随着分析的进行,战术系统取代了链上的概念节点。效应/杀伤链随后被重新配置,以最大限度地提高绿色能力。在这些分析的基础上,任务线程被重新配置,并随着目标的发展重复分析。背景和环境充其量是隐含的,而且没有创建支持元数据的任务图。本指南使用一个简单的空战例子来展示这个过程。这个例子的评分标准见表1,评分的事件链,使用节点、边、路径(n,e,p),在图1中显示为一个字符串图。

表1.用于对空战例子进行评分的评价标准

图1.对由三个系统组成的SoS的事件链(具有复杂性(14, 15 ,4))进行评分

4 功能分解,OODA和定向功能

许多基于军事的事件链在构建时都以系统为中心,以满足必要的系统工程流程。对其系统边界以外的通信和信息传递的评估(特别是在虚拟和建设性测试中)通常只被隐含地考虑。系统级的事件链也倾向于系统独特性,其抽象程度对于任务分析是不必要的。当把不同的系统聚集到一个基于任务的SoS中时,这提供了新的挑战。一个具有适当抽象水平的SoS/任务事件框架是可取的,它明确表示整个SoS的通信,并提供情境感知。

在图1的空战例子中,信息技术(例如,通信、信息技术、数据分析、人工智能)在图中被表示为边。这些边是关于整个任务的集成和互操作性的领域[Garrett, 2011]。因此,边在任务成功中起着主导作用,需要在事件链中明确表示。解决中间环节的过程是基于John Boyd的OODA环路,如图2所示[Boyd, 1987]。

图2.John Boyd的OODA环路

观察、决定和行动是系统功能,博伊德将定向(Orient)定义为它们之间的多面性和反复性枢纽。正是Orient适合代表间歇性功能。博伊德为Orient定义了五个子功能,它们提供了情境感知;但与外部的沟通没有被考虑。

  • 新信息、以前的经验和分析/合成是直接涉及数据处理的,并且很容易扩展到任务工程。

  • 遗传遗产和文化条件涉及推理,是评估局部环境的一种手段,包括任务环境中的社会背景。

最后两个定向子功能减少了不确定性,并能做出更好的决定和知情行动[Boyd, 1976]。第六个子功能,通信,被添加到明确地解决整个SoS的信息传递。通信子功能不仅仅是拥有通信的手段(如管道);它包括管道上流动的内容(语法和语义、质量、可信度、及时性)以及由管道(边)连接的两个系统(节点)的独特需求。因此,通信是间隙空间的一部分,是任务中每个系统/子系统之间的基础性特征。从博伊德战斗机飞行员角度到SoS任务角度的映射见表2。

表2.将博伊德的定向功能转化为适合任务工程的SoS结构

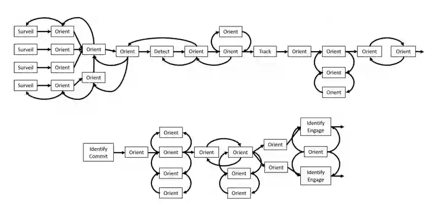
图3将图1中的空战事件映射到OODA功能上。有趣的是,没有定向步骤来实现数据流和通信。为了创建一个代表网络化SoS的事件链,这些OODA功能被明确地穿插到Orient功能中。图4显示了可信的观察和决定事件链,其中定向功能被明确表示,定向是表2中前四个子功能之一。在这些事件链中,通信子功能被表示为一条有向边。关于定向功能的循环代表了迭代处理,可以增加显著的复杂性。这些图不是事件链的唯一解决方案,但代表了任务线程中的合理路径。将事件链和任务线程呈现为基于OODA的图形,将为后续的定量分析奠定基础。

图3.空战杀伤/事件链与OODA功能的映射

图4.考虑到传感器网络配置的循环,空战例子的一个合理的事件链,其复杂程度(30, 50, ∞)。

成为VIP会员查看完整内容
208

相关内容

人工智能在军事中可用于多项任务,例如目标识别、大数据处理、作战系统、网络安全、后勤运输、战争医疗、威胁和安全监测以及战斗模拟和训练。
北约《军事系统的网络安全风险评估》技术报告
专知会员服务
104+阅读 · 2022年4月18日
人工智能: 国防部应改进战略、库存流程和协作指导
专知会员服务
43+阅读 · 2022年4月11日
国家自然科学基金
1+阅读 · 2013年12月31日
国家自然科学基金
1+阅读 · 2013年12月31日
国家自然科学基金
1+阅读 · 2012年12月31日
国家自然科学基金
0+阅读 · 2011年12月31日
国家自然科学基金
0+阅读 · 2009年12月31日
国家自然科学基金
0+阅读 · 2009年12月31日
国家自然科学基金
8+阅读 · 2009年12月31日
国家自然科学基金
0+阅读 · 2009年12月31日
国家自然科学基金
2+阅读 · 2009年12月31日
国家自然科学基金
1+阅读 · 2008年12月31日
Arxiv
24+阅读 · 2021年6月25日
VIP会员
相关VIP内容
北约《军事系统的网络安全风险评估》技术报告
专知会员服务
104+阅读 · 2022年4月18日
人工智能: 国防部应改进战略、库存流程和协作指导
专知会员服务
43+阅读 · 2022年4月11日
相关资讯
相关基金
国家自然科学基金
1+阅读 · 2013年12月31日
国家自然科学基金
1+阅读 · 2013年12月31日
国家自然科学基金
1+阅读 · 2012年12月31日
国家自然科学基金
0+阅读 · 2011年12月31日
国家自然科学基金
0+阅读 · 2009年12月31日
国家自然科学基金
0+阅读 · 2009年12月31日
国家自然科学基金
8+阅读 · 2009年12月31日
国家自然科学基金
0+阅读 · 2009年12月31日
国家自然科学基金
2+阅读 · 2009年12月31日
国家自然科学基金
1+阅读 · 2008年12月31日
微信扫码咨询专知VIP会员