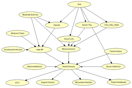
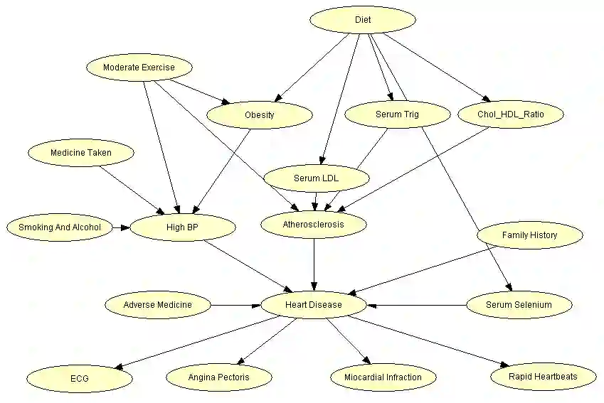
We propose a directed acyclic hypergraph framework for a probabilistic graphical model that we call Bayesian hypergraphs. The space of directed acyclic hypergraphs is much larger than the space of chain graphs. Hence Bayesian hypergraphs can model much finer factorizations than Bayesian networks or LWF chain graphs and provide simpler and more computationally efficient procedures for factorizations and interventions. Bayesian hypergraphs also allow a modeler to represent causal patterns of interaction such as Noisy-OR graphically (without additional annotations). We introduce global, local and pairwise Markov properties of Bayesian hypergraphs and prove under which conditions they are equivalent. We define a projection operator, called shadow, that maps Bayesian hypergraphs to chain graphs, and show that the Markov properties of a Bayesian hypergraph are equivalent to those of its corresponding chain graph. We extend the causal interpretation of LWF chain graphs to Bayesian hypergraphs and provide corresponding formulas and a graphical criterion for intervention.


翻译:我们为一种概率性图形模型提出了一个定向的单行高压框架,我们称之为贝叶西亚高射线。定向单行高射线的空间比链形图的空间要大得多。因此,贝叶斯高射线可以比贝叶斯网络或LWF链形图做更精细的参数化模型,为乘数化和干预提供更简单、更计算效率的程序。贝叶斯高射线还允许一个模型代表诸如Noisy-OR图形化的因果互动模式(不附加说明)。我们引入了巴伊西亚高射线的全球、本地和对称马可夫特性,并证明这些特性在何种条件下是等效的。我们定义了一个投影操作器,称为影子,将巴伊斯高射线图绘制到链形图上,并表明贝伊西亚高射线图的马尔科夫特性与其相应的链状图的特性相当。我们将LWF链式图表的因果解释扩展到贝叶斯高射线,并提供相应的公式和图形干预标准。

0
下载
关闭预览

相关内容

因果图,Causal Graphs,52页ppt
专知会员服务
253+阅读 · 2020年4月19日
【哈佛大学商学院课程Fall 2019】机器学习可解释性
专知会员服务
105+阅读 · 2019年10月9日
图机器学习 2.2-2.4 Properties of Networks, Random Graph
图与推荐
10+阅读 · 2020年3月28日
Transferring Knowledge across Learning Processes
CreateAMind
29+阅读 · 2019年5月18日
disentangled-representation-papers
CreateAMind
26+阅读 · 2018年9月12日
vae 相关论文 表示学习 1
CreateAMind
12+阅读 · 2018年9月6日
条件GAN重大改进!cGANs with Projection Discriminator
CreateAMind
8+阅读 · 2018年2月7日
【论文】变分推断(Variational inference)的总结
机器学习研究会
39+阅读 · 2017年11月16日
【学习】(Python)SVM数据分类
机器学习研究会
6+阅读 · 2017年10月15日
Adversarial Variational Bayes: Unifying VAE and GAN 代码
CreateAMind
7+阅读 · 2017年10月4日
【论文】图上的表示学习综述
机器学习研究会
15+阅读 · 2017年9月24日
Auto-Encoding GAN
CreateAMind
7+阅读 · 2017年8月4日
Explanatory Graphs for CNNs
Arxiv
4+阅读 · 2018年12月18日
Arxiv
7+阅读 · 2018年8月28日
Arxiv
15+阅读 · 2018年4月5日
Arxiv
7+阅读 · 2018年3月21日
VIP会员
相关VIP内容
因果图,Causal Graphs,52页ppt
专知会员服务
253+阅读 · 2020年4月19日
【哈佛大学商学院课程Fall 2019】机器学习可解释性
专知会员服务
105+阅读 · 2019年10月9日
相关资讯
图机器学习 2.2-2.4 Properties of Networks, Random Graph
图与推荐
10+阅读 · 2020年3月28日
Transferring Knowledge across Learning Processes
CreateAMind
29+阅读 · 2019年5月18日
disentangled-representation-papers
CreateAMind
26+阅读 · 2018年9月12日
vae 相关论文 表示学习 1
CreateAMind
12+阅读 · 2018年9月6日
条件GAN重大改进!cGANs with Projection Discriminator
CreateAMind
8+阅读 · 2018年2月7日
【论文】变分推断(Variational inference)的总结
机器学习研究会
39+阅读 · 2017年11月16日
【学习】(Python)SVM数据分类
机器学习研究会
6+阅读 · 2017年10月15日
Adversarial Variational Bayes: Unifying VAE and GAN 代码
CreateAMind
7+阅读 · 2017年10月4日
【论文】图上的表示学习综述
机器学习研究会
15+阅读 · 2017年9月24日
Auto-Encoding GAN
CreateAMind
7+阅读 · 2017年8月4日
Top
微信扫码咨询专知VIP会员