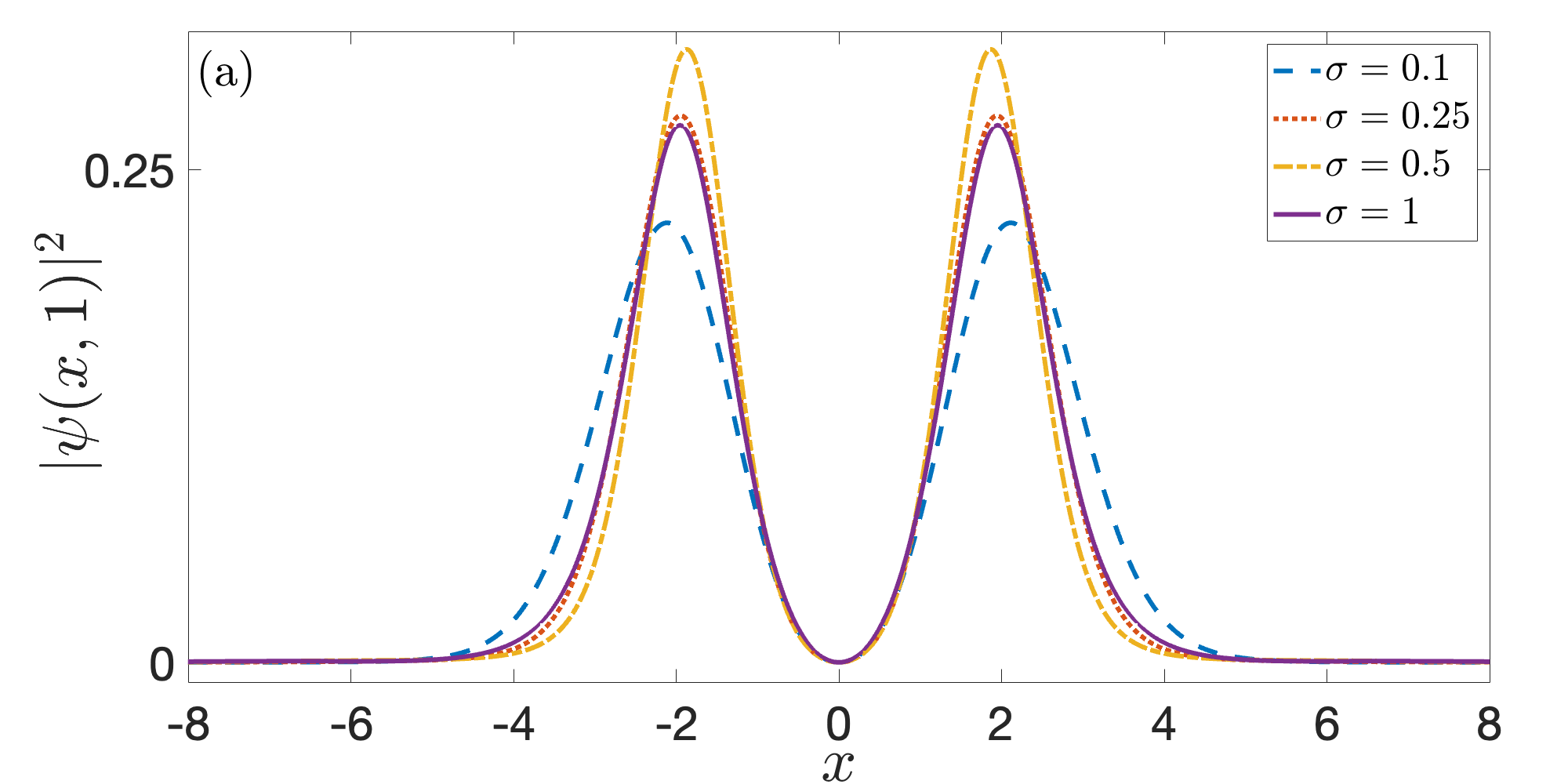
We establish error bounds of the Lie-Trotter time-splitting sine pseudospectral method for the nonlinear Schr\"odinger equation (NLSE) with semi-smooth nonlinearity $ f(\rho) = \rho^\sigma$, where $\rho=|\psi|^2$ is the density with $\psi$ the wave function and $\sigma>0$ is the exponent of the semi-smooth nonlinearity. Under the assumption of $ H^2 $-solution of the NLSE, we prove error bounds at $ O(\tau^{\frac{1}{2}+\sigma} + h^{1+2\sigma}) $ and $ O(\tau + h^{2}) $ in $ L^2 $-norm for $0<\sigma\leq\frac{1}{2}$ and $\sigma\geq\frac{1}{2}$, respectively, and an error bound at $ O(\tau^\frac{1}{2} + h) $ in $ H^1 $-norm for $\sigma\geq \frac{1}{2}$, where $h$ and $\tau$ are the mesh size and time step size, respectively. In addition, when $\frac{1}{2}<\sigma<1$ and under the assumption of $ H^3 $-solution of the NLSE, we show an error bound at $ O(\tau^{\sigma} + h^{2\sigma}) $ in $ H^1 $-norm. Two key ingredients are adopted in our proof: one is to adopt an unconditional $ L^2 $-stability of the numerical flow in order to avoid an a priori estimate of the numerical solution for the case of $ 0 < \sigma \leq \frac{1}{2}$, and to establish an $ l^\infty $-conditional $ H^1 $-stability to obtain the $ l^\infty $-bound of the numerical solution by using the mathematical induction and the error estimates for the case of $ \sigma \ge \frac{1}{2}$; and the other one is to introduce a regularization technique to avoid the singularity of the semi-smooth nonlinearity in obtaining improved local truncation errors. Finally, numerical results are reported to demonstrate our error bounds.


翻译:暂无翻译

0
下载
关闭预览

相关内容

牛津大学最新《计算代数拓扑》笔记书,107页pdf
专知会员服务
44+阅读 · 2022年2月17日
【ACL2020】多模态信息抽取,365页ppt
专知会员服务
151+阅读 · 2020年7月6日
FlowQA: Grasping Flow in History for Conversational Machine Comprehension
专知会员服务
34+阅读 · 2019年10月18日
【SIGGRAPH2019】TensorFlow 2.0深度学习计算机图形学应用
专知会员服务
41+阅读 · 2019年10月9日
Transferring Knowledge across Learning Processes
CreateAMind
29+阅读 · 2019年5月18日
强化学习的Unsupervised Meta-Learning
CreateAMind
18+阅读 · 2019年1月7日
Unsupervised Learning via Meta-Learning
CreateAMind
43+阅读 · 2019年1月3日
disentangled-representation-papers
CreateAMind
26+阅读 · 2018年9月12日
STRCF for Visual Object Tracking
统计学习与视觉计算组
15+阅读 · 2018年5月29日
Focal Loss for Dense Object Detection
统计学习与视觉计算组
12+阅读 · 2018年3月15日
可解释的CNN
CreateAMind
17+阅读 · 2017年10月5日
IJCAI | Cascade Dynamics Modeling with Attention-based RNN
KingsGarden
13+阅读 · 2017年7月16日
Layer Normalization原理及其TensorFlow实现
深度学习每日摘要
32+阅读 · 2017年6月17日
国家自然科学基金
1+阅读 · 2017年12月31日
国家自然科学基金
2+阅读 · 2017年12月31日
国家自然科学基金
2+阅读 · 2015年12月31日
国家自然科学基金
0+阅读 · 2015年12月31日
国家自然科学基金
1+阅读 · 2015年12月31日
国家自然科学基金
0+阅读 · 2015年12月31日
国家自然科学基金
2+阅读 · 2015年12月31日
国家自然科学基金
0+阅读 · 2014年12月31日
国家自然科学基金
0+阅读 · 2014年12月31日
国家自然科学基金
0+阅读 · 2014年12月31日
Arxiv
0+阅读 · 2023年10月10日
VIP会员
相关资讯
Transferring Knowledge across Learning Processes
CreateAMind
29+阅读 · 2019年5月18日
强化学习的Unsupervised Meta-Learning
CreateAMind
18+阅读 · 2019年1月7日
Unsupervised Learning via Meta-Learning
CreateAMind
43+阅读 · 2019年1月3日
disentangled-representation-papers
CreateAMind
26+阅读 · 2018年9月12日
STRCF for Visual Object Tracking
统计学习与视觉计算组
15+阅读 · 2018年5月29日
Focal Loss for Dense Object Detection
统计学习与视觉计算组
12+阅读 · 2018年3月15日
可解释的CNN
CreateAMind
17+阅读 · 2017年10月5日
IJCAI | Cascade Dynamics Modeling with Attention-based RNN
KingsGarden
13+阅读 · 2017年7月16日
Layer Normalization原理及其TensorFlow实现
深度学习每日摘要
32+阅读 · 2017年6月17日
相关基金
国家自然科学基金
1+阅读 · 2017年12月31日
国家自然科学基金
2+阅读 · 2017年12月31日
国家自然科学基金
2+阅读 · 2015年12月31日
国家自然科学基金
0+阅读 · 2015年12月31日
国家自然科学基金
1+阅读 · 2015年12月31日
国家自然科学基金
0+阅读 · 2015年12月31日
国家自然科学基金
2+阅读 · 2015年12月31日
国家自然科学基金
0+阅读 · 2014年12月31日
国家自然科学基金
0+阅读 · 2014年12月31日
国家自然科学基金
0+阅读 · 2014年12月31日
Top
微信扫码咨询专知VIP会员