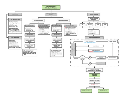
In recent years, with the advancements in information and communication technology, different emerging on-demand shared mobility services have been introduced as innovative solutions in the low-density areas, including on-demand transit (ODT), mobility-on-demand (MOD) transit, and crowdsourced mobility services. However, due to their infancy, there is a strong need to understand and model the demand for these services. In this study, we developed trip production and distribution models for ODT services at Dissemination Areas (DA) level using four machine learning algorithms: Random Forest (RF), Bagging, Artificial Neural Network (ANN) and Deep Neural Network (DNN). The data used in the modelling process were acquired from Belleville's ODT operational data and 2016 census data. Bayesian optimalization approach was used to find the optimal architecture of the adopted algorithms. Moreover, post-hoc model analysis was employed to interpret the predictions and examine the importance of the explanatory variables. The results showed that the land-use type was the most important variable in the trip production model. On the other hand, the demographic characteristics of the trip destination were the most important variables in the trip distribution model. Moreover, the results revealed that higher trip distribution levels are expected between dissemination areas with commercial/industrial land-use type and dissemination areas with high-density residential land-use. Our findings suggest that the performance of ODT services can be further enhanced by (a) locating idle vehicles in the neighbourhoods with commercial/industrial land-use and (b) using the spatio-temporal demand models obtained in this work to continuously update the operating fleet size.


翻译:近年来,随着信息和通信技术的进步,在低密度地区引入了不同的按需共享流动服务,作为创新解决办法,在低密度地区引入了不同的按需共享流动服务,包括按需中转、按需中转和众源流动服务,然而,由于这些流动服务的初创性,非常需要理解和模拟对这些服务的需求;在这项研究中,我们利用四个机器学习算法,为传播区(DA)的ODT服务开发了旅行生产和分配模式:随机森林(RF)、拖车、人工神经网络(ANN)和深神经网络(DNN);建模过程中使用的数据来自Belleville的ODT业务数据和2016年人口普查数据;由于Bayesian优化方法的初衷,我们非常需要了解和模拟了对这些服务的需求;此外,我们采用了热后模型分析,以解释预测和审查解释变量的重要性;结果显示,在旅行生产模型中,土地利用类型是最重要的变数;另一方面,旅行目的地的人口统计特征显示,利用高额传播方式进行这一类高额分配。

0
下载
关闭预览

相关内容

ACM/IEEE第23届模型驱动工程语言和系统国际会议,是模型驱动软件和系统工程的首要会议系列,由ACM-SIGSOFT和IEEE-TCSE支持组织。自1998年以来,模型涵盖了建模的各个方面,从语言和方法到工具和应用程序。模特的参加者来自不同的背景,包括研究人员、学者、工程师和工业专业人士。MODELS 2019是一个论坛,参与者可以围绕建模和模型驱动的软件和系统交流前沿研究成果和创新实践经验。今年的版本将为建模社区提供进一步推进建模基础的机会,并在网络物理系统、嵌入式系统、社会技术系统、云计算、大数据、机器学习、安全、开源等新兴领域提出建模的创新应用以及可持续性。 官网链接:http://www.modelsconference.org/
【干货书】真实机器学习,264页pdf,Real-World Machine Learning
Keras François Chollet 《Deep Learning with Python 》, 386页pdf
专知会员服务
163+阅读 · 2019年10月12日
【哈佛大学商学院课程Fall 2019】机器学习可解释性
专知会员服务
105+阅读 · 2019年10月9日
计算机 | 入门级EI会议ICVRIS 2019诚邀稿件
Call4Papers
10+阅读 · 2019年6月24日
计算机 | CCF推荐期刊专刊信息5条
Call4Papers
3+阅读 · 2019年4月10日
Unsupervised Learning via Meta-Learning
CreateAMind
43+阅读 · 2019年1月3日
A Technical Overview of AI & ML in 2018 & Trends for 2019
待字闺中
18+阅读 · 2018年12月24日
disentangled-representation-papers
CreateAMind
26+阅读 · 2018年9月12日
计算机类 | 期刊专刊截稿信息9条
Call4Papers
4+阅读 · 2018年1月26日
【推荐】RNN/LSTM时序预测
机器学习研究会
25+阅读 · 2017年9月8日
Auto-Encoding GAN
CreateAMind
7+阅读 · 2017年8月4日
【今日新增】IEEE Trans.专刊截稿信息8条
Call4Papers
7+阅读 · 2017年6月29日
Andrew NG的新书《Machine Learning Yearning》
我爱机器学习
11+阅读 · 2016年12月7日
Arxiv
12+阅读 · 2021年3月25日
Arxiv
6+阅读 · 2019年12月30日
Arxiv
45+阅读 · 2019年12月20日
Arxiv
26+阅读 · 2019年11月24日
Arxiv
11+阅读 · 2018年7月31日
VIP会员
相关资讯
计算机 | 入门级EI会议ICVRIS 2019诚邀稿件
Call4Papers
10+阅读 · 2019年6月24日
计算机 | CCF推荐期刊专刊信息5条
Call4Papers
3+阅读 · 2019年4月10日
Unsupervised Learning via Meta-Learning
CreateAMind
43+阅读 · 2019年1月3日
A Technical Overview of AI & ML in 2018 & Trends for 2019
待字闺中
18+阅读 · 2018年12月24日
disentangled-representation-papers
CreateAMind
26+阅读 · 2018年9月12日
计算机类 | 期刊专刊截稿信息9条
Call4Papers
4+阅读 · 2018年1月26日
【推荐】RNN/LSTM时序预测
机器学习研究会
25+阅读 · 2017年9月8日
Auto-Encoding GAN
CreateAMind
7+阅读 · 2017年8月4日
【今日新增】IEEE Trans.专刊截稿信息8条
Call4Papers
7+阅读 · 2017年6月29日
Andrew NG的新书《Machine Learning Yearning》
我爱机器学习
11+阅读 · 2016年12月7日
相关论文
Arxiv
12+阅读 · 2021年3月25日
Arxiv
6+阅读 · 2019年12月30日
Arxiv
45+阅读 · 2019年12月20日
Arxiv
26+阅读 · 2019年11月24日
Arxiv
11+阅读 · 2018年7月31日
Top
微信扫码咨询专知VIP会员