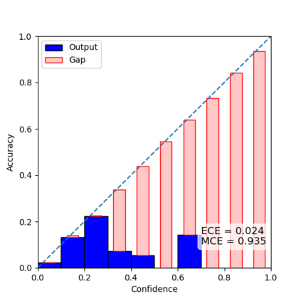
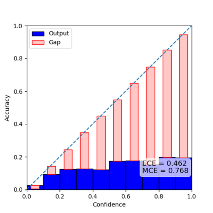
Bayesian Neural Networks (BNNs), unlike Traditional Neural Networks (TNNs) are robust and adept at handling adversarial attacks by incorporating randomness. This randomness improves the estimation of uncertainty, a feature lacking in TNNs. Thus, we investigate the robustness of BNNs to white-box attacks using multiple Bayesian neural architectures. Furthermore, we create our BNN model, called BNN-DenseNet, by fusing Bayesian inference (i.e., variational Bayes) to the DenseNet architecture, and BDAV, by combining this intervention with adversarial training. Experiments are conducted on the CIFAR-10 and FGVC-Aircraft datasets. We attack our models with strong white-box attacks ($l_\infty$-FGSM, $l_\infty$-PGD, $l_2$-PGD, EOT $l_\infty$-FGSM, and EOT $l_\infty$-PGD). In all experiments, at least one BNN outperforms traditional neural networks during adversarial attack scenarios. An adversarially-trained BNN outperforms its non-Bayesian, adversarially-trained counterpart in most experiments, and often by significant margins. Lastly, we investigate network calibration and find that BNNs do not make overconfident predictions, providing evidence that BNNs are also better at measuring uncertainty.


翻译:与传统神经网络不同,贝叶神经网络(BNN-DenseNet)与传统神经网络(TNNS)不同,强健并善于通过随机性来应对对抗性攻击。这种随机性改善了对不确定性的估计,这是TNS缺少的一个特征。 因此,我们调查了BNS对白箱攻击的强力性,使用了多种巴伊西亚神经结构。此外,我们创建了我们的BNNN模型,称为BNN-DenseNet,方法是将贝伊推断(即变换贝斯)与DenseNet结构(即变换贝斯贝斯)和BDAVAV相结合,将这一干预与对抗性培训相结合。在CIFAR-10和FGVC-Aircraft数据集上进行了实验。我们用白色盒子攻击我们的模型($lffty$-FGSM,$läffty$-PGD,$l_2$-PGD, $l_FNEM, EO $lfinftylemental-frimeal laction 和EODFGD) 也提供了更准确性的不易反对称的网络。在BNNBBF-BF-BF-BF-BF-BFMFMFIF-BF-BF-BF-F-BF-BF-BF-BF-F-BF-F-FT-BF-BFT-FT-SM-BFT-F-FT-FT-SM-AT-S-F-S-S-F-F-S-F-S-S-S-S-S-S-S-S-S-S-S-S-F-F-F-F-F-F-F-F-F-F-S-S-F-F-F-F-F-F-F-F-F-F-F-F-F-F-F-F-F-F-F-I-S-S-S-S-S-S-S-S-S-S-S-S-S-S-S-I-I-I-I-I-I-

0
下载
关闭预览

相关内容

白盒测试(也称为透明盒测试,玻璃盒测试,透明盒测试和结构测试)是一种软件测试方法,用于测试应用程序的内部结构或功能,而不是其功能(即黑盒测试)。在白盒测试中,系统的内部视角以及编程技能被用来设计测试用例。测试人员选择输入以遍历代码的路径并确定预期的输出。这类似于测试电路中的节点,在线测试(ICT)。白盒测试可以应用于软件测试过程的单元,集成和系统级别。尽管传统的测试人员倾向于将白盒测试视为在单元级别进行的,但如今它已越来越频繁地用于集成和系统测试。它可以测试单元内的路径,集成期间单元之间的路径以及系统级测试期间子系统之间的路径。
如何撰写一篇好的科研论文?这份22页ppt为你指点一二
专知会员服务
65+阅读 · 2021年7月11日
专知会员服务
35+阅读 · 2020年12月28日
专知会员服务
45+阅读 · 2020年10月31日
【Google】平滑对抗训练,Smooth Adversarial Training
专知会员服务
49+阅读 · 2020年7月4日
强化学习三篇论文 避免遗忘等
CreateAMind
20+阅读 · 2019年5月24日
【NIPS2018】接收论文列表
专知
5+阅读 · 2018年9月10日
【SIGIR2018】五篇对抗训练文章
专知
12+阅读 · 2018年7月9日
Hierarchical Imitation - Reinforcement Learning
CreateAMind
19+阅读 · 2018年5月25日
Hierarchical Disentangled Representations
CreateAMind
4+阅读 · 2018年4月15日
【推荐】YOLO实时目标检测(6fps)
机器学习研究会
20+阅读 · 2017年11月5日
Adversarial Variational Bayes: Unifying VAE and GAN 代码
CreateAMind
7+阅读 · 2017年10月4日
【学习】Hierarchical Softmax
机器学习研究会
4+阅读 · 2017年8月6日
Auto-Encoding GAN
CreateAMind
7+阅读 · 2017年8月4日
强化学习 cartpole_a3c
CreateAMind
9+阅读 · 2017年7月21日
Arxiv
12+阅读 · 2020年12月10日
Deflecting Adversarial Attacks
Arxiv
8+阅读 · 2020年2月18日
Feature Denoising for Improving Adversarial Robustness
Arxiv
15+阅读 · 2018年12月9日
Arxiv
9+阅读 · 2018年1月4日
Arxiv
4+阅读 · 2015年3月20日
VIP会员
相关资讯
强化学习三篇论文 避免遗忘等
CreateAMind
20+阅读 · 2019年5月24日
【NIPS2018】接收论文列表
专知
5+阅读 · 2018年9月10日
【SIGIR2018】五篇对抗训练文章
专知
12+阅读 · 2018年7月9日
Hierarchical Imitation - Reinforcement Learning
CreateAMind
19+阅读 · 2018年5月25日
Hierarchical Disentangled Representations
CreateAMind
4+阅读 · 2018年4月15日
【推荐】YOLO实时目标检测(6fps)
机器学习研究会
20+阅读 · 2017年11月5日
Adversarial Variational Bayes: Unifying VAE and GAN 代码
CreateAMind
7+阅读 · 2017年10月4日
【学习】Hierarchical Softmax
机器学习研究会
4+阅读 · 2017年8月6日
Auto-Encoding GAN
CreateAMind
7+阅读 · 2017年8月4日
强化学习 cartpole_a3c
CreateAMind
9+阅读 · 2017年7月21日
相关论文
Arxiv
12+阅读 · 2020年12月10日
Deflecting Adversarial Attacks
Arxiv
8+阅读 · 2020年2月18日
Feature Denoising for Improving Adversarial Robustness
Arxiv
15+阅读 · 2018年12月9日
Arxiv
9+阅读 · 2018年1月4日
Arxiv
4+阅读 · 2015年3月20日
Top
微信扫码咨询专知VIP会员