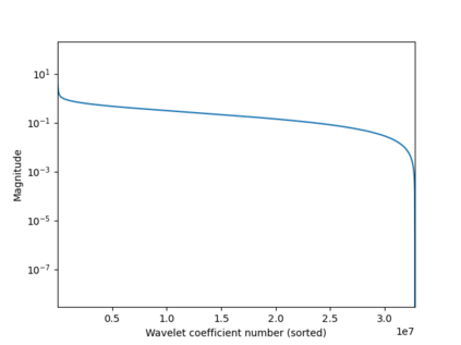
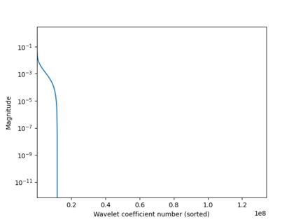
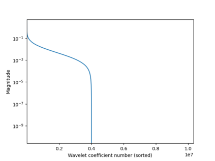
Multi-reference alignment (MRA) is the problem of recovering a signal from its multiple noisy copies, each acted upon by a random group element. MRA is mainly motivated by single-particle cryo-electron microscopy (cryo-EM) that has recently joined X-ray crystallography as one of the two leading technologies to reconstruct biological molecular structures. Previous papers have shown that in the high noise regime, the sample complexity of MRA and cryo-EM is $n=\omega(\sigma^{2d})$, where $n$ is the number of observations, $\sigma^2$ is the variance of the noise, and $d$ is the lowest-order moment of the observations that uniquely determines the signal. In particular, it was shown that in many cases, $d=3$ for generic signals, and thus the sample complexity is $n=\omega(\sigma^6)$. In this paper, we analyze the second moment of the MRA and cryo-EM models. First, we show that in both models the second moment determines the signal up to a set of unitary matrices, whose dimension is governed by the decomposition of the space of signals into irreducible representations of the group. Second, we derive sparsity conditions under which a signal can be recovered from the second moment, implying sample complexity of $n=\omega(\sigma^4)$. Notably, we show that the sample complexity of cryo-EM is $n=\omega(\sigma^4)$ if at most one third of the coefficients representing the molecular structure are non-zero; this bound is near-optimal. The analysis is based on tools from representation theory and algebraic geometry. We also derive bounds on recovering a sparse signal from its power spectrum, which is the main computational problem of X-ray crystallography.


翻译:暂无翻译

0
下载
关闭预览

相关内容

【ACL2020】多模态信息抽取,365页ppt
专知会员服务
150+阅读 · 2020年7月6日
专知会员服务
55+阅读 · 2020年3月16日
【SIGGRAPH2019】TensorFlow 2.0深度学习计算机图形学应用
专知会员服务
41+阅读 · 2019年10月9日
RL解决'BipedalWalkerHardcore-v2' (SOTA)
CreateAMind
31+阅读 · 2019年7月17日
灾难性遗忘问题新视角:迁移-干扰平衡
CreateAMind
17+阅读 · 2019年7月6日
强化学习的Unsupervised Meta-Learning
CreateAMind
18+阅读 · 2019年1月7日
利用动态深度学习预测金融时间序列基于Python
量化投资与机器学习
18+阅读 · 2018年10月30日
disentangled-representation-papers
CreateAMind
26+阅读 · 2018年9月12日
STRCF for Visual Object Tracking
统计学习与视觉计算组
15+阅读 · 2018年5月29日
Focal Loss for Dense Object Detection
统计学习与视觉计算组
12+阅读 · 2018年3月15日
Layer Normalization原理及其TensorFlow实现
深度学习每日摘要
32+阅读 · 2017年6月17日
国家自然科学基金
2+阅读 · 2017年12月31日
国家自然科学基金
2+阅读 · 2015年12月31日
国家自然科学基金
0+阅读 · 2015年12月31日
国家自然科学基金
2+阅读 · 2015年12月31日
国家自然科学基金
0+阅读 · 2015年12月31日
国家自然科学基金
3+阅读 · 2015年12月31日
国家自然科学基金
0+阅读 · 2014年12月31日
国家自然科学基金
0+阅读 · 2014年12月31日
国家自然科学基金
0+阅读 · 2014年12月31日
国家自然科学基金
6+阅读 · 2014年12月31日
VIP会员
相关VIP内容
【ACL2020】多模态信息抽取,365页ppt
专知会员服务
150+阅读 · 2020年7月6日
专知会员服务
55+阅读 · 2020年3月16日
【SIGGRAPH2019】TensorFlow 2.0深度学习计算机图形学应用
专知会员服务
41+阅读 · 2019年10月9日
相关资讯
RL解决'BipedalWalkerHardcore-v2' (SOTA)
CreateAMind
31+阅读 · 2019年7月17日
灾难性遗忘问题新视角:迁移-干扰平衡
CreateAMind
17+阅读 · 2019年7月6日
强化学习的Unsupervised Meta-Learning
CreateAMind
18+阅读 · 2019年1月7日
利用动态深度学习预测金融时间序列基于Python
量化投资与机器学习
18+阅读 · 2018年10月30日
disentangled-representation-papers
CreateAMind
26+阅读 · 2018年9月12日
STRCF for Visual Object Tracking
统计学习与视觉计算组
15+阅读 · 2018年5月29日
Focal Loss for Dense Object Detection
统计学习与视觉计算组
12+阅读 · 2018年3月15日
Layer Normalization原理及其TensorFlow实现
深度学习每日摘要
32+阅读 · 2017年6月17日
相关基金
国家自然科学基金
2+阅读 · 2017年12月31日
国家自然科学基金
2+阅读 · 2015年12月31日
国家自然科学基金
0+阅读 · 2015年12月31日
国家自然科学基金
2+阅读 · 2015年12月31日
国家自然科学基金
0+阅读 · 2015年12月31日
国家自然科学基金
3+阅读 · 2015年12月31日
国家自然科学基金
0+阅读 · 2014年12月31日
国家自然科学基金
0+阅读 · 2014年12月31日
国家自然科学基金
0+阅读 · 2014年12月31日
国家自然科学基金
6+阅读 · 2014年12月31日
Top
微信扫码咨询专知VIP会员