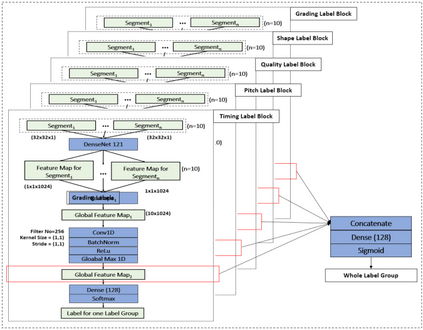
Heart sound diagnosis and classification play an essential role in detecting cardiovascular disorders, especially when the remote diagnosis becomes standard clinical practice. Most of the current work is designed for single category based heard sound classification tasks. To further extend the landscape of the automatic heart sound diagnosis landscape, this work proposes a deep multilabel learning model that can automatically annotate heart sound recordings with labels from different label groups, including murmur's timing, pitch, grading, quality, and shape. Our experiment results show that the proposed method has achieved outstanding performance on the holdout data for the multi-labelling task with sensitivity=0.990, specificity=0.999, F1=0.990 at the segments level, and an overall accuracy=0.969 at the patient's recording level.


翻译:心声诊断和分类在发现心血管紊乱方面起着关键作用,特别是当远程诊断成为标准的临床实践时。目前的工作大部分是为单一类别设计的,以听得见的健全分类任务。为了进一步扩大自动心脏声学诊断景观的景观,这项工作提议了一个深厚的多标签学习模式,可以自动用不同标签组的标签对心脏声录音进行注解,包括杂音的时机、声调、分级、质量和形状。我们的实验结果表明,拟议的方法在多标签任务(敏感度=0.990、特殊性=0.999、F1=0.990)的延迟数据上取得了杰出的性能,在分层一级,总体精度=0.969的病人记录水平。

0
下载
关闭预览

相关内容

100+篇《自监督学习(Self-Supervised Learning)》论文最新合集
专知会员服务
167+阅读 · 2020年3月18日
[综述]深度学习下的场景文本检测与识别
专知会员服务
78+阅读 · 2019年10月10日
机器学习入门的经验与建议
专知会员服务
94+阅读 · 2019年10月10日
【哈佛大学商学院课程Fall 2019】机器学习可解释性
专知会员服务
105+阅读 · 2019年10月9日
【SIGGRAPH2019】TensorFlow 2.0深度学习计算机图形学应用
专知会员服务
41+阅读 · 2019年10月9日
IEEE ICKG 2022: Call for Papers
机器学习与推荐算法
3+阅读 · 2022年3月30日
ACM MM 2022 Call for Papers
CCF多媒体专委会
5+阅读 · 2022年3月29日
IEEE TII Call For Papers
CCF多媒体专委会
3+阅读 · 2022年3月24日
AIART 2022 Call for Papers
CCF多媒体专委会
1+阅读 · 2022年2月13日
【ICIG2021】Check out the hot new trailer of ICIG2021 Symposium8
中国图象图形学学会CSIG
0+阅读 · 2021年11月16日
【ICIG2021】Check out the hot new trailer of ICIG2021 Symposium4
中国图象图形学学会CSIG
0+阅读 · 2021年11月10日
【ICIG2021】Check out the hot new trailer of ICIG2021 Symposium2
中国图象图形学学会CSIG
0+阅读 · 2021年11月8日
【ICIG2021】Check out the hot new trailer of ICIG2021 Symposium1
中国图象图形学学会CSIG
0+阅读 · 2021年11月3日
Unsupervised Learning via Meta-Learning
CreateAMind
43+阅读 · 2019年1月3日
A Technical Overview of AI & ML in 2018 & Trends for 2019
待字闺中
18+阅读 · 2018年12月24日
国家自然科学基金
0+阅读 · 2015年12月31日
国家自然科学基金
0+阅读 · 2013年12月31日
国家自然科学基金
0+阅读 · 2013年12月31日
国家自然科学基金
0+阅读 · 2013年12月31日
国家自然科学基金
0+阅读 · 2012年12月31日
国家自然科学基金
0+阅读 · 2011年12月31日
国家自然科学基金
0+阅读 · 2011年12月31日
国家自然科学基金
0+阅读 · 2011年12月31日
国家自然科学基金
0+阅读 · 2010年12月31日
国家自然科学基金
0+阅读 · 2008年12月31日
Hydra: A System for Large Multi-Model Deep Learning
Arxiv
0+阅读 · 2022年6月3日
Arxiv
12+阅读 · 2019年3月14日
VIP会员
相关资讯
IEEE ICKG 2022: Call for Papers
机器学习与推荐算法
3+阅读 · 2022年3月30日
ACM MM 2022 Call for Papers
CCF多媒体专委会
5+阅读 · 2022年3月29日
IEEE TII Call For Papers
CCF多媒体专委会
3+阅读 · 2022年3月24日
AIART 2022 Call for Papers
CCF多媒体专委会
1+阅读 · 2022年2月13日
【ICIG2021】Check out the hot new trailer of ICIG2021 Symposium8
中国图象图形学学会CSIG
0+阅读 · 2021年11月16日
【ICIG2021】Check out the hot new trailer of ICIG2021 Symposium4
中国图象图形学学会CSIG
0+阅读 · 2021年11月10日
【ICIG2021】Check out the hot new trailer of ICIG2021 Symposium2
中国图象图形学学会CSIG
0+阅读 · 2021年11月8日
【ICIG2021】Check out the hot new trailer of ICIG2021 Symposium1
中国图象图形学学会CSIG
0+阅读 · 2021年11月3日
Unsupervised Learning via Meta-Learning
CreateAMind
43+阅读 · 2019年1月3日
A Technical Overview of AI & ML in 2018 & Trends for 2019
待字闺中
18+阅读 · 2018年12月24日
相关基金
国家自然科学基金
0+阅读 · 2015年12月31日
国家自然科学基金
0+阅读 · 2013年12月31日
国家自然科学基金
0+阅读 · 2013年12月31日
国家自然科学基金
0+阅读 · 2013年12月31日
国家自然科学基金
0+阅读 · 2012年12月31日
国家自然科学基金
0+阅读 · 2011年12月31日
国家自然科学基金
0+阅读 · 2011年12月31日
国家自然科学基金
0+阅读 · 2011年12月31日
国家自然科学基金
0+阅读 · 2010年12月31日
国家自然科学基金
0+阅读 · 2008年12月31日
Top
微信扫码咨询专知VIP会员