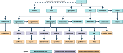
As a master's student, knowing how to manage your personal research is not only useful for keeping track of your work, but it is also a process that should be learned as a part of your training. As a doctoral student, however, research management is a fundamental part of your overall methodology and it should be a well-planned process. Long-term research requires a good approach to documentation, otherwise you risk getting lost among your many surveyed papers, carried experiments, and results. This approach should be systematic, accessible (mainly to you), low-effort, and a natural part of your daily workflow - it should be there to help you, and not the other way around. In this article, we describe how we relied on a wiki to organize literature, datasets, experiments and results, and we also show how such a systematic approach can lead to better insights through automated meta-analysis. In addition to this content, we provide a docker-based installation of a preconfigured wiki, with the required templates and extensions, along with some examples pages, as well as a Jupyter notebook to analyze your documented work. So read on.


翻译:作为硕士生,知道如何管理你的个人研究不仅对跟踪你的工作有用,而且也是一个作为培训的一部分应该学习的过程。但是,作为一个博士生,研究管理是你总体方法的一个基本部分,它应该是一个周密的计划过程。长期研究需要一种良好的文件记录方法,否则你有可能在众多的被调查论文、随身实验和结果中丢失。这个方法应该是系统、容易获得的(主要为你)、低努力和你日常工作流程的自然部分——应该有帮助你,而不是其他途径。在这个文章中,我们描述了我们如何依靠维基来组织文献、数据集、实验和结果,我们还展示了这种系统方法如何通过自动化的元分析导致更好的洞察力。除了这个内容外,我们还提供了一个基于docker的预先配置的维基,以及一些所需的模板和扩展,以及一些示例页,以及分析你所记录的工作的Jupyter笔记本。请阅读。

0
下载
关闭预览

相关内容

Wiki ,中文名为“围纪”(注:不是“维基”,这是“维基媒体基金会”的注冊商标),是一种在网络上开放且可供多人协同创作的超文本系统,由沃德·坎宁安于 1995 年首先开发。沃德·坎宁安将 Wiki 定义为「一种允许一群用户利用简单的描述来创建和连接一组网页的社会计算系统」。
【如何做研究】How to research ,22页ppt
专知会员服务
114+阅读 · 2021年4月17日
专知会员服务
124+阅读 · 2020年9月8日
深度学习搜索,Exploring Deep Learning for Search
专知会员服务
61+阅读 · 2020年5月9日
【2020新书】C++20 特性 第二版,A Problem-Solution Approach
专知会员服务
60+阅读 · 2020年4月26日
Keras François Chollet 《Deep Learning with Python 》, 386页pdf
专知会员服务
163+阅读 · 2019年10月12日
开源书:PyTorch深度学习起步
专知会员服务
51+阅读 · 2019年10月11日
[综述]深度学习下的场景文本检测与识别
专知会员服务
78+阅读 · 2019年10月10日
Call for Participation: Shared Tasks in NLPCC 2019
中国计算机学会
5+阅读 · 2019年3月22日
LibRec 精选:推荐系统的常用数据集
LibRec智能推荐
17+阅读 · 2019年2月15日
强化学习的Unsupervised Meta-Learning
CreateAMind
18+阅读 · 2019年1月7日
Unsupervised Learning via Meta-Learning
CreateAMind
43+阅读 · 2019年1月3日
A Technical Overview of AI & ML in 2018 & Trends for 2019
待字闺中
18+阅读 · 2018年12月24日
分布式TensorFlow入门指南
机器学习研究会
4+阅读 · 2017年11月28日
【推荐】自然语言处理(NLP)指南
机器学习研究会
35+阅读 · 2017年11月17日
自然语言处理 (NLP)资源大全
机械鸡
35+阅读 · 2017年9月17日
【学习】Hierarchical Softmax
机器学习研究会
4+阅读 · 2017年8月6日
Arxiv
1+阅读 · 2021年5月28日
Arxiv
7+阅读 · 2020年9月17日
The Measure of Intelligence
Arxiv
8+阅读 · 2019年11月5日
Arxiv
26+阅读 · 2019年3月5日
Arxiv
12+阅读 · 2018年9月5日
VIP会员
相关VIP内容
【如何做研究】How to research ,22页ppt
专知会员服务
114+阅读 · 2021年4月17日
专知会员服务
124+阅读 · 2020年9月8日
深度学习搜索,Exploring Deep Learning for Search
专知会员服务
61+阅读 · 2020年5月9日
【2020新书】C++20 特性 第二版,A Problem-Solution Approach
专知会员服务
60+阅读 · 2020年4月26日
Keras François Chollet 《Deep Learning with Python 》, 386页pdf
专知会员服务
163+阅读 · 2019年10月12日
开源书:PyTorch深度学习起步
专知会员服务
51+阅读 · 2019年10月11日
[综述]深度学习下的场景文本检测与识别
专知会员服务
78+阅读 · 2019年10月10日
相关资讯
Call for Participation: Shared Tasks in NLPCC 2019
中国计算机学会
5+阅读 · 2019年3月22日
LibRec 精选:推荐系统的常用数据集
LibRec智能推荐
17+阅读 · 2019年2月15日
强化学习的Unsupervised Meta-Learning
CreateAMind
18+阅读 · 2019年1月7日
Unsupervised Learning via Meta-Learning
CreateAMind
43+阅读 · 2019年1月3日
A Technical Overview of AI & ML in 2018 & Trends for 2019
待字闺中
18+阅读 · 2018年12月24日
分布式TensorFlow入门指南
机器学习研究会
4+阅读 · 2017年11月28日
【推荐】自然语言处理(NLP)指南
机器学习研究会
35+阅读 · 2017年11月17日
自然语言处理 (NLP)资源大全
机械鸡
35+阅读 · 2017年9月17日
【学习】Hierarchical Softmax
机器学习研究会
4+阅读 · 2017年8月6日
Top
微信扫码咨询专知VIP会员