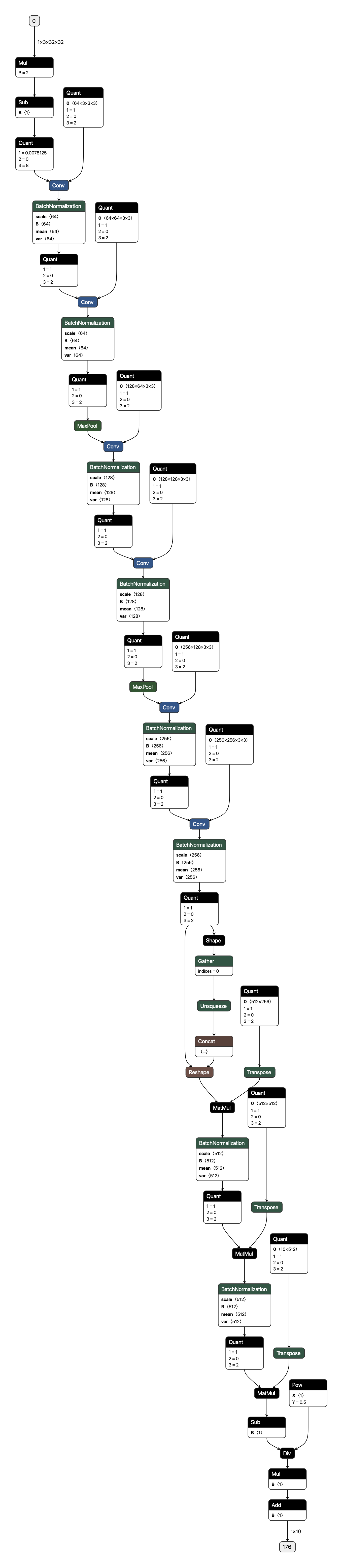
We present extensions to the Open Neural Network Exchange (ONNX) intermediate representation format to represent arbitrary-precision quantized neural networks. We first introduce support for low precision quantization in existing ONNX-based quantization formats by leveraging integer clipping, resulting in two new backward-compatible variants: the quantized operator format with clipping and quantize-clip-dequantize (QCDQ) format. We then introduce a novel higher-level ONNX format called quantized ONNX (QONNX) that introduces three new operators -- Quant, BipolarQuant, and Trunc -- in order to represent uniform quantization. By keeping the QONNX IR high-level and flexible, we enable targeting a wider variety of platforms. We also present utilities for working with QONNX, as well as examples of its usage in the FINN and hls4ml toolchains. Finally, we introduce the QONNX model zoo to share low-precision quantized neural networks.


翻译:我们推出开放神经网络交换(ONNX)中间代表格式的扩展,以代表任意精度分解神经网络。我们首先通过利用整分剪切,在现有的基于ONNX的量化格式中引入对低精度量化的支持,结果产生了两个新的后向兼容变体:带有剪切和分分分剪分分分分分分分分数(QCDQQQ)格式的量化操作器格式。然后我们引入了新型的更高级的ONX格式,称为量化的ONNX(QONNX)格式,其中引入了三个新的操作器 -- -- Quant、双极Quant和Trunc -- -- 以代表统一的量化。通过保持QONNX IR高水平和灵活,我们能够针对更广泛的平台。我们还介绍了与QONNX合作(QCDQ)合作的公用事业,以及它在FINN和hls4mol工具链中的使用实例。最后,我们引入了QONX模型动物园,以分享低精度分剖腹神经网络。

0
下载
关闭预览

相关内容

不可错过!《机器学习100讲》课程,UBC Mark Schmidt讲授
专知会员服务
76+阅读 · 2022年6月28日
【NUS-Xavier教授】注意力神经网络,79页ppt
专知会员服务
66+阅读 · 2021年11月25日
一份简单《图神经网络》教程,28页ppt
专知会员服务
127+阅读 · 2020年8月2日
【SIGGRAPH2019】TensorFlow 2.0深度学习计算机图形学应用
专知会员服务
41+阅读 · 2019年10月9日
【ICIG2021】Check out the hot new trailer of ICIG2021 Symposium6
中国图象图形学学会CSIG
2+阅读 · 2021年11月12日
【ICIG2021】Check out the hot new trailer of ICIG2021 Symposium3
中国图象图形学学会CSIG
0+阅读 · 2021年11月9日
【ICIG2021】Check out the hot new trailer of ICIG2021 Symposium2
中国图象图形学学会CSIG
0+阅读 · 2021年11月8日
【ICIG2021】Check out the hot new trailer of ICIG2021 Symposium1
中国图象图形学学会CSIG
0+阅读 · 2021年11月3日
Hierarchically Structured Meta-learning
CreateAMind
27+阅读 · 2019年5月22日
Transferring Knowledge across Learning Processes
CreateAMind
29+阅读 · 2019年5月18日
Deep Compression/Acceleration:模型压缩加速论文汇总
极市平台
14+阅读 · 2019年5月15日
Unsupervised Learning via Meta-Learning
CreateAMind
43+阅读 · 2019年1月3日
【论文】变分推断(Variational inference)的总结
机器学习研究会
39+阅读 · 2017年11月16日
Capsule Networks解析
机器学习研究会
11+阅读 · 2017年11月12日
国家自然科学基金
0+阅读 · 2015年12月31日
国家自然科学基金
0+阅读 · 2015年12月31日
国家自然科学基金
0+阅读 · 2012年12月31日
国家自然科学基金
0+阅读 · 2012年12月31日
国家自然科学基金
0+阅读 · 2012年12月31日
国家自然科学基金
0+阅读 · 2009年12月31日
国家自然科学基金
0+阅读 · 2008年12月31日
Arxiv
0+阅读 · 2022年8月13日
VIP会员
相关资讯
【ICIG2021】Check out the hot new trailer of ICIG2021 Symposium6
中国图象图形学学会CSIG
2+阅读 · 2021年11月12日
【ICIG2021】Check out the hot new trailer of ICIG2021 Symposium3
中国图象图形学学会CSIG
0+阅读 · 2021年11月9日
【ICIG2021】Check out the hot new trailer of ICIG2021 Symposium2
中国图象图形学学会CSIG
0+阅读 · 2021年11月8日
【ICIG2021】Check out the hot new trailer of ICIG2021 Symposium1
中国图象图形学学会CSIG
0+阅读 · 2021年11月3日
Hierarchically Structured Meta-learning
CreateAMind
27+阅读 · 2019年5月22日
Transferring Knowledge across Learning Processes
CreateAMind
29+阅读 · 2019年5月18日
Deep Compression/Acceleration:模型压缩加速论文汇总
极市平台
14+阅读 · 2019年5月15日
Unsupervised Learning via Meta-Learning
CreateAMind
43+阅读 · 2019年1月3日
【论文】变分推断(Variational inference)的总结
机器学习研究会
39+阅读 · 2017年11月16日
Capsule Networks解析
机器学习研究会
11+阅读 · 2017年11月12日
相关基金
国家自然科学基金
0+阅读 · 2015年12月31日
国家自然科学基金
0+阅读 · 2015年12月31日
国家自然科学基金
0+阅读 · 2012年12月31日
国家自然科学基金
0+阅读 · 2012年12月31日
国家自然科学基金
0+阅读 · 2012年12月31日
国家自然科学基金
0+阅读 · 2009年12月31日
国家自然科学基金
0+阅读 · 2008年12月31日
Top
微信扫码咨询专知VIP会员