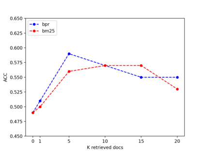
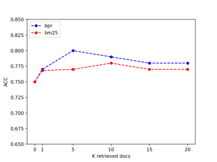
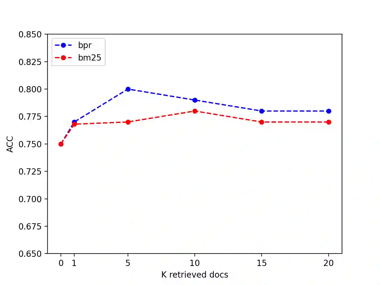
There is unison is the scientific community about human induced climate change. Despite this, we see the web awash with claims around climate change scepticism, thus driving the need for fact checking them but at the same time providing an explanation and justification for the fact check. Scientists and experts have been trying to address it by providing manually written feedback for these claims. In this paper, we try to aid them by automating generating explanation for a predicted veracity label for a claim by deploying the approach used in open domain question answering of a fusion in decoder augmented with retrieved supporting passages from an external knowledge. We experiment with different knowledge sources, retrievers, retriever depths and demonstrate that even a small number of high quality manually written explanations can help us in generating good explanations.


翻译:科学家和专家一直在努力解决这一问题,为这些主张提供人工书面反馈。在本文中,我们试图帮助他们通过采用开放领域问题中所使用的方法,回答以外部知识检索的支持通道而加固的解码器中的聚合物,为索赔提供预期真实性标签的自动化解释。 我们尝试利用不同的知识来源、检索器、检索器深度,并证明即使少量高质量的人工书面解释也能帮助我们做出良好的解释。

0
下载
关闭预览

相关内容

Automator是苹果公司为他们的Mac OS X系统开发的一款软件。 只要通过点击拖拽鼠标等操作就可以将一系列动作组合成一个工作流,从而帮助你自动的(可重复的)完成一些复杂的工作。Automator还能横跨很多不同种类的程序,包括:查找器、Safari网络浏览器、iCal、地址簿或者其他的一些程序。它还能和一些第三方的程序一起工作,如微软的Office、Adobe公司的Photoshop或者Pixelmator等。
如何撰写好你的博士论文?CMU-Priya博士这30页ppt为你指点
专知会员服务
58+阅读 · 2020年10月30日
机器学习入门的经验与建议
专知会员服务
94+阅读 · 2019年10月10日
LibRec 精选:AutoML for Contextual Bandits
LibRec智能推荐
7+阅读 · 2019年9月19日
Hierarchically Structured Meta-learning
CreateAMind
27+阅读 · 2019年5月22日
Transferring Knowledge across Learning Processes
CreateAMind
29+阅读 · 2019年5月18日
Call for Participation: Shared Tasks in NLPCC 2019
中国计算机学会
5+阅读 · 2019年3月22日
人工智能 | SCI期刊专刊信息3条
Call4Papers
5+阅读 · 2019年1月10日
Unsupervised Learning via Meta-Learning
CreateAMind
43+阅读 · 2019年1月3日
A Technical Overview of AI & ML in 2018 & Trends for 2019
待字闺中
18+阅读 · 2018年12月24日
美国化学会 (ACS) 北京代表处招聘
知社学术圈
11+阅读 · 2018年9月4日
人工智能 | 国际会议/SCI期刊约稿信息9条
Call4Papers
3+阅读 · 2018年1月12日
【论文】变分推断(Variational inference)的总结
机器学习研究会
39+阅读 · 2017年11月16日
Arxiv
0+阅读 · 2021年9月28日
Generating Fact Checking Explanations
Arxiv
9+阅读 · 2020年4月13日
Arxiv
5+阅读 · 2018年3月16日
VIP会员
相关资讯
LibRec 精选:AutoML for Contextual Bandits
LibRec智能推荐
7+阅读 · 2019年9月19日
Hierarchically Structured Meta-learning
CreateAMind
27+阅读 · 2019年5月22日
Transferring Knowledge across Learning Processes
CreateAMind
29+阅读 · 2019年5月18日
Call for Participation: Shared Tasks in NLPCC 2019
中国计算机学会
5+阅读 · 2019年3月22日
人工智能 | SCI期刊专刊信息3条
Call4Papers
5+阅读 · 2019年1月10日
Unsupervised Learning via Meta-Learning
CreateAMind
43+阅读 · 2019年1月3日
A Technical Overview of AI & ML in 2018 & Trends for 2019
待字闺中
18+阅读 · 2018年12月24日
美国化学会 (ACS) 北京代表处招聘
知社学术圈
11+阅读 · 2018年9月4日
人工智能 | 国际会议/SCI期刊约稿信息9条
Call4Papers
3+阅读 · 2018年1月12日
【论文】变分推断(Variational inference)的总结
机器学习研究会
39+阅读 · 2017年11月16日
Top
微信扫码咨询专知VIP会员