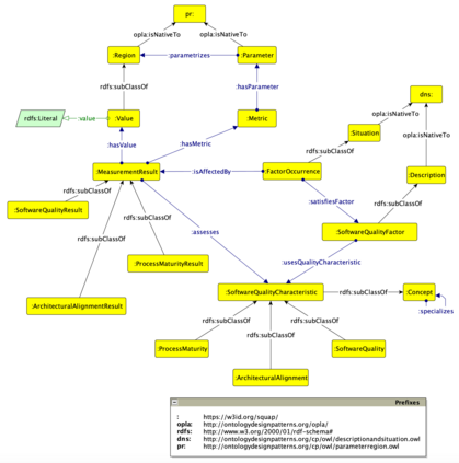
Quality, architecture, and process are considered the keystones of software engineering. ISO defines them in three separate standards. However, their interaction has been scarcely studied, so far. The SQuAP model (Software Quality, Architecture, Process) describes twenty-eight main factors that impact on software quality in banking systems, and each factor is described as a relation among some characteristics from the three ISO standards. Hence, SQuAP makes such relations emerge rigorously, although informally. In this paper, we present SQuAP-Ont, an OWL ontology designed by following a well-established methodology based on the re-use of Ontology Design Patterns (i.e. ODPs). SQuAP-Ont formalises the relations emerging from SQuAP to represent and reason via Linked Data about software engineering in a three-dimensional model consisting of quality, architecture, and process ISO characteristics.


翻译:质量、建筑和工艺被认为是软件工程的基本要素。ISO用三个不同的标准界定了它们。但是,迄今为止,它们的互动很少得到研究。SQuAP模型(软件质量、结构、过程)描述了影响银行系统软件质量的28个主要因素,每个因素被描述为三个ISO标准的某些特点之间的关系。因此,SQAP使这种关系严格地出现,尽管是非正式的。在本文件中,我们介绍了SQAP-Oint,这是一种OWL的本体学,它是根据重新使用本体设计模式(即ODPs)的既定方法设计的。SQuAP-Opt将从SQuAP产生的关系正规化,通过链接数据表达和解释关于软件工程的三维模型,其中包括质量、结构和过程的ISO特性。

0
下载
关闭预览

相关内容

[综述]深度学习下的场景文本检测与识别
专知会员服务
78+阅读 · 2019年10月10日
机器学习入门的经验与建议
专知会员服务
94+阅读 · 2019年10月10日
【哈佛大学商学院课程Fall 2019】机器学习可解释性
专知会员服务
105+阅读 · 2019年10月9日
最新BERT相关论文清单,BERT-related Papers
专知会员服务
53+阅读 · 2019年9月29日
计算机 | 入门级EI会议ICVRIS 2019诚邀稿件
Call4Papers
10+阅读 · 2019年6月24日
Transferring Knowledge across Learning Processes
CreateAMind
29+阅读 · 2019年5月18日
Call for Participation: Shared Tasks in NLPCC 2019
中国计算机学会
5+阅读 · 2019年3月22日
RL 真经
CreateAMind
5+阅读 · 2018年12月28日
A Technical Overview of AI & ML in 2018 & Trends for 2019
待字闺中
18+阅读 · 2018年12月24日
计算机类 | 期刊专刊截稿信息9条
Call4Papers
4+阅读 · 2018年1月26日
计算机类 | 国际会议信息7条
Call4Papers
3+阅读 · 2017年11月17日
【论文】图上的表示学习综述
机器学习研究会
15+阅读 · 2017年9月24日
【推荐】Python机器学习生态圈(Scikit-Learn相关项目)
机器学习研究会
6+阅读 · 2017年8月23日
Auto-Encoding GAN
CreateAMind
7+阅读 · 2017年8月4日
Arxiv
10+阅读 · 2020年4月5日
Arxiv
3+阅读 · 2018年4月3日
Arxiv
6+阅读 · 2018年3月28日
VIP会员
相关资讯
计算机 | 入门级EI会议ICVRIS 2019诚邀稿件
Call4Papers
10+阅读 · 2019年6月24日
Transferring Knowledge across Learning Processes
CreateAMind
29+阅读 · 2019年5月18日
Call for Participation: Shared Tasks in NLPCC 2019
中国计算机学会
5+阅读 · 2019年3月22日
RL 真经
CreateAMind
5+阅读 · 2018年12月28日
A Technical Overview of AI & ML in 2018 & Trends for 2019
待字闺中
18+阅读 · 2018年12月24日
计算机类 | 期刊专刊截稿信息9条
Call4Papers
4+阅读 · 2018年1月26日
计算机类 | 国际会议信息7条
Call4Papers
3+阅读 · 2017年11月17日
【论文】图上的表示学习综述
机器学习研究会
15+阅读 · 2017年9月24日
【推荐】Python机器学习生态圈(Scikit-Learn相关项目)
机器学习研究会
6+阅读 · 2017年8月23日
Auto-Encoding GAN
CreateAMind
7+阅读 · 2017年8月4日
Top
微信扫码咨询专知VIP会员