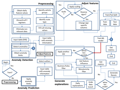
In this paper we show a complete process for unsupervised anomaly detection for the fuel consumption of a vehicle fleet, that is able to explain which variables affect the consumption in terms of feature relevance. We combine anomaly detection with a surrogate model that is able to provide that feature relevance. For these surrogate models, we evaluate both whitebox ones from the literature, as well as novel variations over them, and blackbox models combined with local posthoc feature relevance techniques. The evaluation is done using real IoT data, and is measured both in terms of model performance, as well as using Explainable AI metrics that compare the explanations generated in terms representativeness, fidelity, stability and contrastiveness. This provides a complete evaluation both in terms of predictive power and XAI. The explanations generate counterfactual recommendations that show what could have been done to reduce the fuel consumption of a vehicle and turn it into an inlier. The procedure is combined with domain knowledge expressed in business rules, and is able to adequate the type of explanations depending on the target user profile.


翻译:在本文中,我们展示了对车队燃料消耗进行不受监督的异常现象探测的完整过程,它能够解释哪些变量影响消费的特征相关性。我们把异常现象检测与能够提供特征相关性的替代模型结合起来。对于这些替代模型,我们评估文献中的白箱模型以及它们的新变异,以及黑盒模型与当地热后热能特征相关技术相结合。评价使用真实的IoT数据进行,并以模型性能衡量,以及用可解释的AI指标进行衡量,这些指数可以比较以代表性、忠诚性、稳定性和对比性等术语产生的解释。这提供了预测力和 XAI 的完整评价。这些解释产生了反事实建议,表明可以采取什么措施来减少车辆燃料消耗并将其转化为一个内向型的。程序与在商业规则中表达的域知识相结合,并且能够根据目标用户概况来充分解释类型。

1
下载
关闭预览

相关内容

在数据挖掘中,异常检测(英语:anomaly detection)对不符合预期模式或数据集中其他项目的项目、事件或观测值的识别。通常异常项目会转变成银行欺诈、结构缺陷、医疗问题、文本错误等类型的问题。异常也被称为离群值、新奇、噪声、偏差和例外。 特别是在检测滥用与网络入侵时,有趣性对象往往不是罕见对象,但却是超出预料的突发活动。这种模式不遵循通常统计定义中把异常点看作是罕见对象,于是许多异常检测方法(特别是无监督的方法)将对此类数据失效,除非进行了合适的聚集。相反,聚类分析算法可能可以检测出这些模式形成的微聚类。 有三大类异常检测方法。[1] 在假设数据集中大多数实例都是正常的前提下,无监督异常检测方法能通过寻找与其他数据最不匹配的实例来检测出未标记测试数据的异常。监督式异常检测方法需要一个已经被标记“正常”与“异常”的数据集,并涉及到训练分类器(与许多其他的统计分类问题的关键区别是异常检测的内在不均衡性)。半监督式异常检测方法根据一个给定的正常训练数据集创建一个表示正常行为的模型,然后检测由学习模型生成的测试实例的可能性。
【干货书】真实机器学习,264页pdf,Real-World Machine Learning
Keras François Chollet 《Deep Learning with Python 》, 386页pdf
专知会员服务
163+阅读 · 2019年10月12日
【哈佛大学商学院课程Fall 2019】机器学习可解释性
专知会员服务
105+阅读 · 2019年10月9日
Hierarchically Structured Meta-learning
CreateAMind
27+阅读 · 2019年5月22日
Transferring Knowledge across Learning Processes
CreateAMind
29+阅读 · 2019年5月18日
Call for Participation: Shared Tasks in NLPCC 2019
中国计算机学会
5+阅读 · 2019年3月22日
计算机类 | ISCC 2019等国际会议信息9条
Call4Papers
5+阅读 · 2018年12月25日
A Technical Overview of AI & ML in 2018 & Trends for 2019
待字闺中
18+阅读 · 2018年12月24日
Hierarchical Disentangled Representations
CreateAMind
4+阅读 · 2018年4月15日
人工智能 | 国际会议截稿信息9条
Call4Papers
4+阅读 · 2018年3月13日
carla无人驾驶模拟中文项目 carla_simulator_Chinese
CreateAMind
3+阅读 · 2018年1月30日
计算机视觉近一年进展综述
机器学习研究会
9+阅读 · 2017年11月25日
Auto-Encoding GAN
CreateAMind
7+阅读 · 2017年8月4日
Arxiv
20+阅读 · 2020年6月8日
Reasoning on Knowledge Graphs with Debate Dynamics
Arxiv
14+阅读 · 2020年1月2日
Object Detection in 20 Years: A Survey
Arxiv
48+阅读 · 2019年5月13日
Arxiv
7+阅读 · 2018年3月19日
VIP会员
相关VIP内容
【干货书】真实机器学习,264页pdf,Real-World Machine Learning
Keras François Chollet 《Deep Learning with Python 》, 386页pdf
专知会员服务
163+阅读 · 2019年10月12日
【哈佛大学商学院课程Fall 2019】机器学习可解释性
专知会员服务
105+阅读 · 2019年10月9日
相关资讯
Hierarchically Structured Meta-learning
CreateAMind
27+阅读 · 2019年5月22日
Transferring Knowledge across Learning Processes
CreateAMind
29+阅读 · 2019年5月18日
Call for Participation: Shared Tasks in NLPCC 2019
中国计算机学会
5+阅读 · 2019年3月22日
计算机类 | ISCC 2019等国际会议信息9条
Call4Papers
5+阅读 · 2018年12月25日
A Technical Overview of AI & ML in 2018 & Trends for 2019
待字闺中
18+阅读 · 2018年12月24日
Hierarchical Disentangled Representations
CreateAMind
4+阅读 · 2018年4月15日
人工智能 | 国际会议截稿信息9条
Call4Papers
4+阅读 · 2018年3月13日
carla无人驾驶模拟中文项目 carla_simulator_Chinese
CreateAMind
3+阅读 · 2018年1月30日
计算机视觉近一年进展综述
机器学习研究会
9+阅读 · 2017年11月25日
Auto-Encoding GAN
CreateAMind
7+阅读 · 2017年8月4日
Top
微信扫码咨询专知VIP会员