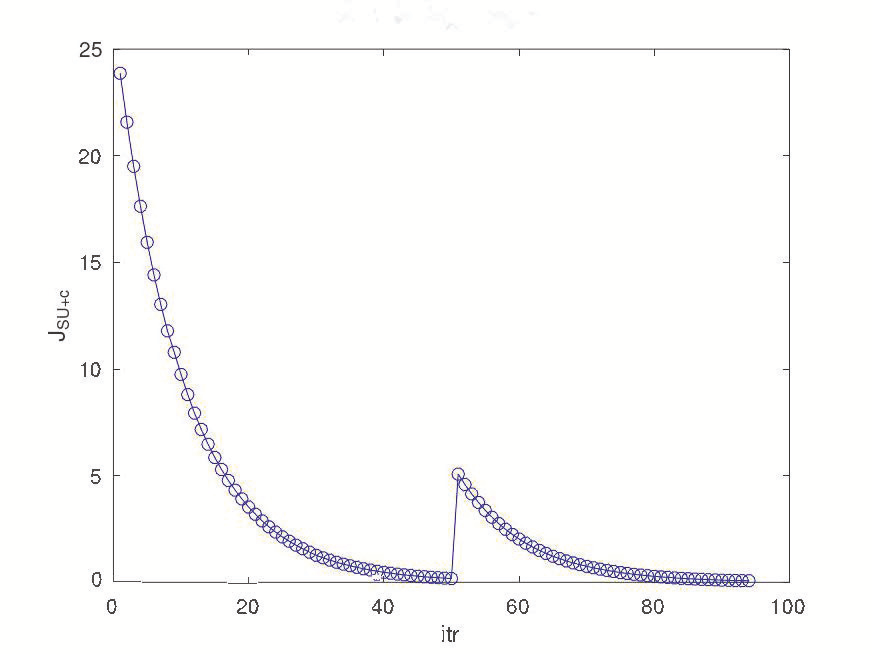
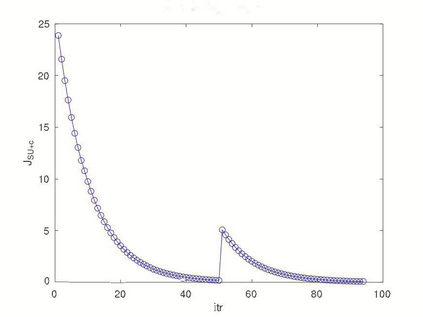
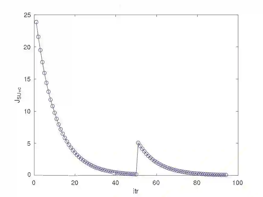
We propose an end-to-end approach for Answer Set Programming (ASP) and linear algebraically compute stable models satisfying given constraints. The idea is to implement Lin-Zhao's theorem together with constraints directly in vector spaces as numerical minimization of a cost function constructed from a matricized normal logic program, loop formulas in Lin-Zhao's theorem and constraints, thereby no use of symbolic ASP or SAT solvers involved in our approach. We also propose precomputation that shrinks the program size and heuristics for loop formulas to reduce computational difficulty. We empirically test our approach with programming examples including the 3-coloring and Hamiltonian cycle problems.


翻译:暂无翻译

0
下载
关闭预览

相关内容

ASP是Active Server Page的缩写,意为“动态服务器页面”。ASP是微软公司开发的代替CGI脚本程序的一种应用,它可以与数据库和其它程序进行交互,是一种简单、方便的编程工具。
【ACL2020】多模态信息抽取,365页ppt
专知会员服务
151+阅读 · 2020年7月6日
FlowQA: Grasping Flow in History for Conversational Machine Comprehension
专知会员服务
34+阅读 · 2019年10月18日
Stabilizing Transformers for Reinforcement Learning
专知会员服务
60+阅读 · 2019年10月17日
《DeepGCNs: Making GCNs Go as Deep as CNNs》
专知会员服务
31+阅读 · 2019年10月17日
Keras François Chollet 《Deep Learning with Python 》, 386页pdf
专知会员服务
163+阅读 · 2019年10月12日
【SIGGRAPH2019】TensorFlow 2.0深度学习计算机图形学应用
专知会员服务
41+阅读 · 2019年10月9日
Hierarchically Structured Meta-learning
CreateAMind
27+阅读 · 2019年5月22日
Transferring Knowledge across Learning Processes
CreateAMind
29+阅读 · 2019年5月18日
强化学习的Unsupervised Meta-Learning
CreateAMind
18+阅读 · 2019年1月7日
Unsupervised Learning via Meta-Learning
CreateAMind
43+阅读 · 2019年1月3日
meta learning 17年:MAML SNAIL
CreateAMind
11+阅读 · 2019年1月2日
disentangled-representation-papers
CreateAMind
26+阅读 · 2018年9月12日
STRCF for Visual Object Tracking
统计学习与视觉计算组
15+阅读 · 2018年5月29日
Focal Loss for Dense Object Detection
统计学习与视觉计算组
12+阅读 · 2018年3月15日
可解释的CNN
CreateAMind
17+阅读 · 2017年10月5日
IJCAI | Cascade Dynamics Modeling with Attention-based RNN
KingsGarden
13+阅读 · 2017年7月16日
国家自然科学基金
2+阅读 · 2015年12月31日
国家自然科学基金
0+阅读 · 2015年12月31日
国家自然科学基金
0+阅读 · 2015年12月31日
国家自然科学基金
46+阅读 · 2015年12月31日
国家自然科学基金
2+阅读 · 2015年12月31日
国家自然科学基金
0+阅读 · 2014年12月31日
国家自然科学基金
0+阅读 · 2014年12月31日
国家自然科学基金
1+阅读 · 2014年12月31日
国家自然科学基金
0+阅读 · 2014年12月31日
国家自然科学基金
2+阅读 · 2014年12月31日
Arxiv
69+阅读 · 2022年9月7日
Arxiv
16+阅读 · 2022年5月17日
Arxiv
13+阅读 · 2022年4月12日
Arxiv
31+阅读 · 2021年6月30日
Arxiv
17+阅读 · 2018年4月2日
VIP会员
相关VIP内容
相关资讯
Hierarchically Structured Meta-learning
CreateAMind
27+阅读 · 2019年5月22日
Transferring Knowledge across Learning Processes
CreateAMind
29+阅读 · 2019年5月18日
强化学习的Unsupervised Meta-Learning
CreateAMind
18+阅读 · 2019年1月7日
Unsupervised Learning via Meta-Learning
CreateAMind
43+阅读 · 2019年1月3日
meta learning 17年:MAML SNAIL
CreateAMind
11+阅读 · 2019年1月2日
disentangled-representation-papers
CreateAMind
26+阅读 · 2018年9月12日
STRCF for Visual Object Tracking
统计学习与视觉计算组
15+阅读 · 2018年5月29日
Focal Loss for Dense Object Detection
统计学习与视觉计算组
12+阅读 · 2018年3月15日
可解释的CNN
CreateAMind
17+阅读 · 2017年10月5日
IJCAI | Cascade Dynamics Modeling with Attention-based RNN
KingsGarden
13+阅读 · 2017年7月16日
相关论文
Arxiv
69+阅读 · 2022年9月7日
Arxiv
16+阅读 · 2022年5月17日
Arxiv
13+阅读 · 2022年4月12日
Arxiv
31+阅读 · 2021年6月30日
Arxiv
17+阅读 · 2018年4月2日
相关基金
国家自然科学基金
2+阅读 · 2015年12月31日
国家自然科学基金
0+阅读 · 2015年12月31日
国家自然科学基金
0+阅读 · 2015年12月31日
国家自然科学基金
46+阅读 · 2015年12月31日
国家自然科学基金
2+阅读 · 2015年12月31日
国家自然科学基金
0+阅读 · 2014年12月31日
国家自然科学基金
0+阅读 · 2014年12月31日
国家自然科学基金
1+阅读 · 2014年12月31日
国家自然科学基金
0+阅读 · 2014年12月31日
国家自然科学基金
2+阅读 · 2014年12月31日
Top
微信扫码咨询专知VIP会员