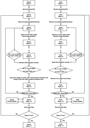
Vertical federated learning (VFL) leverages various privacy-preserving algorithms, e.g., homomorphic encryption or secret sharing based SecureBoost, to ensure data privacy. However, these algorithms all require a semi-honest secure definition, which raises concerns in real-world applications. In this paper, we present Aegis, a trusted, automatic, and accurate verification framework to verify the security of VFL jobs. Aegis is separated from local parties to ensure the security of the framework. Furthermore, it automatically adapts to evolving VFL algorithms by defining the VFL job as a finite state machine to uniformly verify different algorithms and reproduce the entire job to provide more accurate verification. We implement and evaluate Aegis with different threat models on financial and medical datasets. Evaluation results show that: 1) Aegis can detect 95% threat models, and 2) it provides fine-grained verification results within 84% of the total VFL job time.


翻译:垂直联合学习(VFL) 利用各种隐私保护算法,例如同质加密或秘密共享(SecreetBoost)等,确保数据隐私。然而,这些算法都需要一个半诚实的安全定义,这引起了现实世界应用程序的关切。在本文中,我们介绍Aegis,一个可靠、自动和准确的核查框架,以核实VFL工作的安全性。Aegis与当地各方分离,以确保框架的安全性。此外,它自动适应VFL算法的变化,将VFL工作定义为一个限定的国家机器,统一核查不同的算法,复制整个工作,以提供更准确的核实。我们用不同的财务和医疗数据威胁模型执行和评估Aegis。评价结果显示:(1) Aegis可以检测95%的威胁模型,和(2) 它在VFL总工作时间内的84%内提供精细的核查结果。

0
下载
关闭预览

相关内容

联邦学习(Federated Learning)是一种新兴的人工智能基础技术,在 2016 年由谷歌最先提出,原本用于解决安卓手机终端用户在本地更新模型的问题,其设计目标是在保障大数据交换时的信息安全、保护终端数据和个人数据隐私、保证合法合规的前提下,在多参与方或多计算结点之间开展高效率的机器学习。其中,联邦学习可使用的机器学习算法不局限于神经网络,还包括随机森林等重要算法。联邦学习有望成为下一代人工智能协同算法和协作网络的基础。
强化学习最新教程,17页pdf
专知会员服务
182+阅读 · 2019年10月11日
【哈佛大学商学院课程Fall 2019】机器学习可解释性
专知会员服务
105+阅读 · 2019年10月9日
最新BERT相关论文清单,BERT-related Papers
专知会员服务
53+阅读 · 2019年9月29日
Hierarchically Structured Meta-learning
CreateAMind
27+阅读 · 2019年5月22日
已删除
将门创投
5+阅读 · 2019年4月29日
Call for Participation: Shared Tasks in NLPCC 2019
中国计算机学会
5+阅读 · 2019年3月22日
FedLab: A Flexible Federated Learning Framework
Arxiv
0+阅读 · 2021年10月15日
Arxiv
0+阅读 · 2021年10月15日
Arxiv
1+阅读 · 2021年8月21日
Arxiv
10+阅读 · 2021年3月30日
Asymmetrical Vertical Federated Learning
Arxiv
3+阅读 · 2020年6月11日
Advances and Open Problems in Federated Learning
Arxiv
18+阅读 · 2019年12月10日
VIP会员
相关资讯
Hierarchically Structured Meta-learning
CreateAMind
27+阅读 · 2019年5月22日
已删除
将门创投
5+阅读 · 2019年4月29日
Call for Participation: Shared Tasks in NLPCC 2019
中国计算机学会
5+阅读 · 2019年3月22日
相关论文
Top
微信扫码咨询专知VIP会员