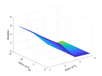
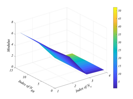
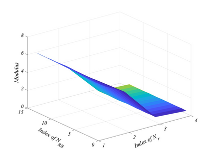
The potential advantages of intelligent wireless communications with millimeter wave (mmWave) and massive multiple-input multiple-output (MIMO) are based on the availability of instantaneous channel state information (CSI) at the base station (BS). However, no existence of channel reciprocity leads to the difficult acquisition of accurate CSI at the BS in frequency division duplex (FDD) systems. Many researchers explored effective architectures based on deep learning (DL) to solve this problem and proved the success of DL-based solutions. However, existing schemes focused on the acquisition of complete CSI while ignoring the beamforming and precoding operations. In this paper, we propose an intelligent channel feedback architecture using eigenmatrix and eigenvector feedback neural network (EMEVNet). With the help of the attention mechanism, the proposed EMEVNet can be considered as a dual channel auto-encoder, which is able to jointly encode the eigenmatrix and eigenvector into codewords. Simulation results show great performance improvement and robustness with extremely low overhead of the proposed EMEVNet method compared with the traditional DL-based CSI feedback methods.


翻译:使用毫米波(mmWave)的智能无线通信和大量多投入多输出(MIMO)的潜在优势在于基地台(BS)的即时频道状态信息(CSI)的可用性。然而,没有频道对等性的存在导致在BS频分区(DFD)系统中难以获得准确的 CSI。许多研究人员探索了基于深层次学习(DL)的有效结构,以解决该问题,并证明了基于DL的解决方案的成功。然而,现有的计划侧重于获取完整的 CSI,而忽视光谱和预编码操作。在本文件中,我们提议使用eigenmatrix和eigenvector反馈神经网络(EMEVNet)建立一个智能频道反馈结构。在关注机制的帮助下,拟议的EMEVNet可被视为一种双通道自动编码器,它能够将egenmatric和igenvictor联合编码成编码。模拟结果显示,与传统的DLCSI反馈方法相比,拟议的EMEVNet方法的性能和稳健度非常低。

0
下载
关闭预览

相关内容

100+篇《自监督学习(Self-Supervised Learning)》论文最新合集
专知会员服务
167+阅读 · 2020年3月18日
强化学习最新教程,17页pdf
专知会员服务
182+阅读 · 2019年10月11日
【SIGGRAPH2019】TensorFlow 2.0深度学习计算机图形学应用
专知会员服务
41+阅读 · 2019年10月9日
VCIP 2022 Call for Demos
CCF多媒体专委会
1+阅读 · 2022年6月6日
VCIP 2022 Call for Special Session Proposals
CCF多媒体专委会
1+阅读 · 2022年4月1日
IEEE ICKG 2022: Call for Papers
机器学习与推荐算法
3+阅读 · 2022年3月30日
ACM MM 2022 Call for Papers
CCF多媒体专委会
5+阅读 · 2022年3月29日
IEEE TII Call For Papers
CCF多媒体专委会
3+阅读 · 2022年3月24日
ACM TOMM Call for Papers
CCF多媒体专委会
2+阅读 · 2022年3月23日
AIART 2022 Call for Papers
CCF多媒体专委会
1+阅读 · 2022年2月13日
Call for Nominations: 2022 Multimedia Prize Paper Award
CCF多媒体专委会
0+阅读 · 2022年2月12日
Transferring Knowledge across Learning Processes
CreateAMind
29+阅读 · 2019年5月18日
Unsupervised Learning via Meta-Learning
CreateAMind
43+阅读 · 2019年1月3日
国家自然科学基金
0+阅读 · 2014年12月31日
国家自然科学基金
1+阅读 · 2013年12月31日
国家自然科学基金
0+阅读 · 2013年12月31日
国家自然科学基金
0+阅读 · 2013年12月31日
国家自然科学基金
0+阅读 · 2013年12月31日
国家自然科学基金
0+阅读 · 2012年12月31日
国家自然科学基金
0+阅读 · 2012年12月31日
Arxiv
4+阅读 · 2022年12月22日
Arxiv
13+阅读 · 2021年5月25日
Directions for Explainable Knowledge-Enabled Systems
Arxiv
26+阅读 · 2020年3月17日
VIP会员
相关资讯
VCIP 2022 Call for Demos
CCF多媒体专委会
1+阅读 · 2022年6月6日
VCIP 2022 Call for Special Session Proposals
CCF多媒体专委会
1+阅读 · 2022年4月1日
IEEE ICKG 2022: Call for Papers
机器学习与推荐算法
3+阅读 · 2022年3月30日
ACM MM 2022 Call for Papers
CCF多媒体专委会
5+阅读 · 2022年3月29日
IEEE TII Call For Papers
CCF多媒体专委会
3+阅读 · 2022年3月24日
ACM TOMM Call for Papers
CCF多媒体专委会
2+阅读 · 2022年3月23日
AIART 2022 Call for Papers
CCF多媒体专委会
1+阅读 · 2022年2月13日
Call for Nominations: 2022 Multimedia Prize Paper Award
CCF多媒体专委会
0+阅读 · 2022年2月12日
Transferring Knowledge across Learning Processes
CreateAMind
29+阅读 · 2019年5月18日
Unsupervised Learning via Meta-Learning
CreateAMind
43+阅读 · 2019年1月3日
相关基金
国家自然科学基金
0+阅读 · 2014年12月31日
国家自然科学基金
1+阅读 · 2013年12月31日
国家自然科学基金
0+阅读 · 2013年12月31日
国家自然科学基金
0+阅读 · 2013年12月31日
国家自然科学基金
0+阅读 · 2013年12月31日
国家自然科学基金
0+阅读 · 2012年12月31日
国家自然科学基金
0+阅读 · 2012年12月31日
Top
微信扫码咨询专知VIP会员