传熊猫 TV 破产,本月将关闭服务器 | 文娱周报

2019 年 3 月 7 日 IT桔子

作者:IT桔子



近年来,文化娱乐行业一直是资本关注的重点。2017年全年,文娱行业共计发生559起投资事件,涉及金额共计303.5亿元人民币。至2018年,截止至2018年6月10日,文化娱乐行业已发生258起投资事件,涉及金额共计413亿元,相比上一年度,2018年文娱行业获投金额呈增长趋势。


作为互联网创投数据服务商,IT桔子也持续关注文娱行业,推出文娱周报栏目。新栏目将汇总每周创投数据,通过数据解读,为大家还原上一周文娱行业的动态与风向。


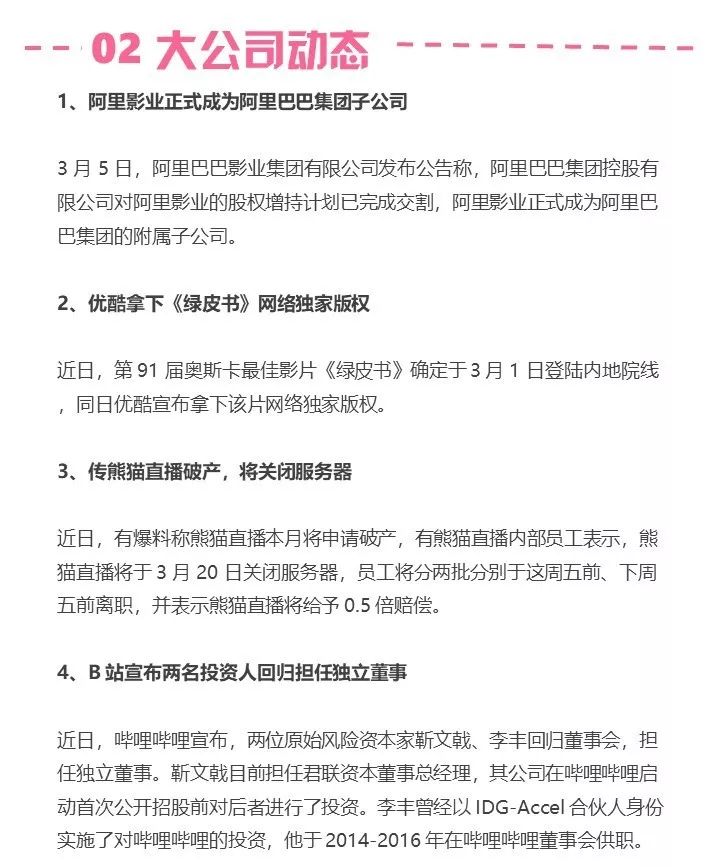
以下是 2 月 28 日至 3 月 6 日,IT 桔子文娱周报全文:


声明:本报告版权为 IT 桔子所有,未经授权不得以任何形式转载,一经发现, IT 桔子有权要求改正或直接单方面采取一切必要措施,以消除或减轻不当行为给 IT 桔子、第三方、互联网服务或社会公共利益造成的任何影响。

转载请在文末留言


活动推荐

▲加入学习社群——文娱超级小组

登录查看更多
0

相关内容

【ICMR2020】持续健康状态接口事件检索
专知会员服务
18+阅读 · 2020年4月18日
【WWW2020-UIUC】为新闻故事生成具有代表性的标题
专知会员服务
27+阅读 · 2020年3月18日
广东疾控中心《新型冠状病毒感染防护》,65页pdf
专知会员服务
19+阅读 · 2020年1月26日
2019中国硬科技发展白皮书 193页
专知会员服务
86+阅读 · 2019年12月13日
【大数据白皮书 2019】中国信息通信研究院
专知会员服务
138+阅读 · 2019年12月12日
ofo商业模式破产
1号机器人网
6+阅读 · 2019年1月29日
刘强东清明节回湖南湘潭认祖,带给乡亲100亿“小礼物”
中国企业家杂志
7+阅读 · 2018年4月7日
爱奇艺路演PPT曝光:下周在纳斯达克上市
腾讯科技
3+阅读 · 2018年3月19日
2017企业阵亡最全名单公布
小饭桌
6+阅读 · 2018年2月28日
噩耗再次传来!华为,挺住!
FinTech前哨
4+阅读 · 2018年2月4日
2017创业阵亡最全名单曝光,触目惊心!
今日互联网头条
5+阅读 · 2017年12月26日
Arxiv
7+阅读 · 2018年11月6日
Arxiv
4+阅读 · 2018年10月31日
Rapid Customization for Event Extraction
Arxiv
7+阅读 · 2018年9月20日
CoQA: A Conversational Question Answering Challenge
Arxiv
7+阅读 · 2018年8月21日
Arxiv
19+阅读 · 2018年6月27日
Arxiv
4+阅读 · 2018年5月10日
Arxiv
5+阅读 · 2015年9月14日
VIP会员
相关VIP内容
【ICMR2020】持续健康状态接口事件检索
专知会员服务
18+阅读 · 2020年4月18日
【WWW2020-UIUC】为新闻故事生成具有代表性的标题
专知会员服务
27+阅读 · 2020年3月18日
广东疾控中心《新型冠状病毒感染防护》,65页pdf
专知会员服务
19+阅读 · 2020年1月26日
2019中国硬科技发展白皮书 193页
专知会员服务
86+阅读 · 2019年12月13日
【大数据白皮书 2019】中国信息通信研究院
专知会员服务
138+阅读 · 2019年12月12日
相关资讯
ofo商业模式破产
1号机器人网
6+阅读 · 2019年1月29日
刘强东清明节回湖南湘潭认祖,带给乡亲100亿“小礼物”
中国企业家杂志
7+阅读 · 2018年4月7日
爱奇艺路演PPT曝光:下周在纳斯达克上市
腾讯科技
3+阅读 · 2018年3月19日
2017企业阵亡最全名单公布
小饭桌
6+阅读 · 2018年2月28日
噩耗再次传来!华为,挺住!
FinTech前哨
4+阅读 · 2018年2月4日
2017创业阵亡最全名单曝光,触目惊心!
今日互联网头条
5+阅读 · 2017年12月26日
相关论文
Arxiv
7+阅读 · 2018年11月6日
Arxiv
4+阅读 · 2018年10月31日
Rapid Customization for Event Extraction
Arxiv
7+阅读 · 2018年9月20日
CoQA: A Conversational Question Answering Challenge
Arxiv
7+阅读 · 2018年8月21日
Arxiv
19+阅读 · 2018年6月27日
Arxiv
4+阅读 · 2018年5月10日
Arxiv
5+阅读 · 2015年9月14日
Top
微信扫码咨询专知VIP会员