通吃上下游,海康威视欲造 AI 芯片

2018 年 1 月 9 日 AI掘金志 张栋

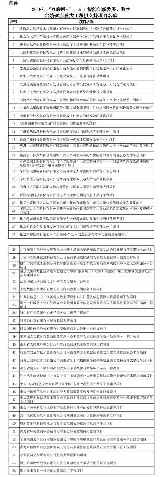
2017年10月11日,国家发展改革委办公厅曾下发关于组织实施2018年“互联网+”、人工智能创新发展和数字经济试点重大工程的通知,让各地发展改革委和有关中央管理企业组织申报“互联网+”、人工智能创新发展重大工程。

(2018年“互联网+”、人工智能创新发展和数字经济试点重大工程拟支持项目名单公示)


雷锋网AI掘金志了解到,近期国家发展改革委高技术产业司委托中国国际工程咨询公司对有关单位申报的项目进行了评估,结合评估建议,经研究提出了拟支持项目名单(上图)。


从公示名单可以看到,很多人工智能明星公司都名列榜中。包括海康威视:计算机视觉人工智能芯片研发及产业化项目;云从科技:高准确度人脸识别系统产业化及应用项目;华为:面向异构计算的云端支撑平台建设及应用项目等。


安防AI化是视频监控行业发展的必然趋势。


“对于海康威视而言,AI并不是一个概念,它已经是实实在在的东西。在安防监控领域,除了事后取证、追溯,用户还希望我们的产品能带来更大的价值,比如运用新的技术手段去代替以往人海战术进行视频内容检索、检测异常信息,用更高效及直接的方法让监控从事后追溯转向事中报警、事前预判。”海康威视总裁胡扬忠曾在公开场合如是说。


的确,AI能够将视频图像内容转化成清晰表达目标属性的结构化数据,然后通过深度学习算法进行智能化分析,有效提高数据处理效率、进行数据深度挖掘。

在AI拓展这条路上,海康威视也一直在探索中前行着。


  • 对内,去年11月的安博会前,海康威视提出了安防行业“AI+”的理念;此外,公司还成立海康研究院,专注前瞻性技术研发;

  • 对外,积极与英伟达、英特尔等芯片巨头合作,发布基于深度学习技术从前端到后端的全系列智能安防产品,以期能够抢占市场先机。


但与此同时,AI的“进驻”也让安防厂商们难以自由呼吸。


今年安博会期间,大华股份董事长傅利泉曾公开表示,尽管AI在处理海量数据上更加“得心应手”,但它的“身价”也让一个一个摄像头卖出去的安防厂商高攀不起,价格是AI技术落地安防行业的最大阻碍之一!


雷锋网了解到,一个普通摄像头加装AI芯片,成本最少上升3000元。比如海康威视“深眸”应用的NVIDIA 的Jetson TX1 芯片,市面售价在3000 元以上,一台“深眸”成品均价在5000元左右,而一台普通的IPC才1000元左右。


从这来看,围绕AI落地安防是否顺利的重要因素之一就是:AI芯片的高成本。而这,也无时无刻不被芯片商们掐着安防厂商们的脖子。


  • 从外来看,过去几十年,芯片算力层面的角逐与中国厂商无关,被国外几大厂商“垄断”,技术的“诱逼”下,包括海康威视、大华股份、宇视科技等安防巨头都与英伟达、英特尔等芯片商保持紧密联系;

  • 从内来看,如今,中国厂商围绕AI芯片的研发都在紧锣密鼓地进行着,除了华为海思之外,目前已有针对安防行业开发的智能芯片,如深鉴科技的DPU 芯片(FPGA)、寒武纪的AI 服务器芯片(ASIC)等;此外,国内以计算机视觉技术起家的公司中,如商汤科技、Face++、云从、依图等公司也凭借自身的技术积累向下游芯片环节延伸。


在这其中,华为的存在应该最让海康威视“彻夜难眠”。此前的安防行业,华为就像似边缘人的存在,没有大的动静,但也时不时弄出点声响;但从近期推出的支持H.265核心算法的4K高清摄像机来看,华为的安防产品线已默默从后台走向前端。


而能让其自由游走在安防领域的最大底气就来自于芯片。某业内人士提到,“海思芯片在安防市场占有近七成的份额,如果没有华为海思芯片搭建的底层平台,中国的安防监控厂商可能会面临很混乱的局面,各种技术支撑、产品交互以及标准化。”


江山易争不易守,面对咄咄逼人的“外忧内患”,海康威视一来要牢牢确立自身在安防行业的一哥地位;二来还要赚取更多利润。


欲想“名利双收”,摆脱芯片商们的控制是必行之路。在安防行业,硬盘、显示器等硬件利润都不高,唯独芯片充有饱满的油水,这也是驱使安防厂商向上游竞走的动力所在。其实除了海康威视,很多行业集成度高的包括苹果、三星、华为、小米、大疆等企业在发展壮大之后都会选择自己研发芯片。


在高速发展的十几年中,海康威视曾多次提到公司没有进军芯片领域的计划。胡杨忠一直认为,“研发芯片相当于一次创业,海康目前的所有精力应该放在芯片领域以外的业务上。”


而如今,凭借多年的发展、积累,海康威视在安防领域可以称为绝对的一哥,与其等待海外芯片商降价,不如自己尝试研发,以握住安防行业发展咽喉。


从过往来看,低调是海康威视骨子里的基因,很多改变行业的革命性产品直到落地之后才大规模推广;从该AI芯片项目来看,海康威视应该在很早之前就已有所布局了。


雷锋网「AI+医疗」经典项目案例库



特辑早鸟票5折促销中


「825页PDF」60+经典项目案例库,手把手教你“AI+医疗”落地


限量500份,欲购从速

购买特辑后,如果您有任何售后问题

可联系我们的特辑小助手


戳一戳下方阅读全文,查看特辑全文

登录查看更多
0

相关内容

海康威视是领先的视频产品&内容服务提供商,面向全球提供领先的视频产品、专业的行业解决方案与内容服务。海康威视是全球视频监控数字化、网络化、高清智能化的见证者,践行者和重要推动者。
华为发布《自动驾驶网络解决方案白皮书》
专知会员服务
130+阅读 · 2020年5月22日
德勤:2020技术趋势报告,120页pdf
专知会员服务
192+阅读 · 2020年3月31日
报告 | 2020中国5G经济报告,100页pdf
专知会员服务
98+阅读 · 2019年12月29日
【德勤】中国人工智能产业白皮书,68页pdf
专知会员服务
309+阅读 · 2019年12月23日
2019中国硬科技发展白皮书 193页
专知会员服务
86+阅读 · 2019年12月13日
过了尬吹的年代,人工智能都落地了些什么?
互联网er的早读课
8+阅读 · 2018年11月5日
全球最大AI独角兽诞生中国,商汤科技凭什么?
商业周刊中文版
5+阅读 · 2018年4月9日
厉害!这家AI公司12个月市值2100亿,市盈率仅46!
全球人工智能
5+阅读 · 2018年3月21日
海康威视AI Cloud助力平安城市4.0建设
海康威视
7+阅读 · 2018年1月17日
Financial Time Series Representation Learning
Arxiv
10+阅读 · 2020年3月27日
Neural Architecture Optimization
Arxiv
8+阅读 · 2018年9月5日
Arxiv
6+阅读 · 2018年7月9日
VIP会员
Top
微信扫码咨询专知VIP会员