过了尬吹的年代,人工智能都落地了些什么?

2018 年 11 月 5 日 互联网er的早读课


  来源深响(ID:deep-echo)

排版:放开那芒果


“相比起 AI,互联网已经是一个过时的思维了。”


这样的话能从起家于互联网的百度公司董事长兼CEO李彦宏口中说出来并不奇怪。


从1956年达特茅斯会议上“人工智能”概念第一次被提出,到如今我们看到基于人工智能技术的无人驾驶、智能风控、疾病诊断、个性化推荐等实际应用浸入商业与生活的方方面面,AI(Artificial Intelligence)已经走过了62年。


它不像互联网商业模式创新那样极速颠覆世界,也不像过去工业革命那样摧枯拉朽。但毫无疑问的是,人工智能正在步步为营地影响人类世界的当下与未来。


前几天,北京有百度世界大会,南京有腾讯开放合作伙伴大会。他们都花了极大的篇幅探讨各自人工智能的进展。当然还有更多的从业者,阿里、京东、搜狗、滴滴、字节跳动、美团、商汤、科大讯飞等,也都在人工智能行业深度耕耘。


无论是政策层面,还是大公司布局层面,人工智能站在了一个前所未有的高度,AI早已不只是一个前沿的概念。那么究竟AI有哪些应用落地?商业化前景又是如何?到了“收割”的季节了吗?未来还有哪些可能性?


最“亮眼”的交通


出行交通成为了目前人工智能技术应用落地最“亮眼”的领域。无人驾驶、智能交通、突发事故检测等等都有长足的发展。BAT在这一领域也都有所行动。


各行业人工智能发展基础与市场应用潜力评估

(来源:中国人工智能学会、罗兰贝格分析)


今年9月底的云栖大会上,阿里巴巴人工智能实验室就正式对外发布了由L4无人驾驶新能源车和感知基站作为主要载体的车路协同技术。杭州市政府向其颁发了无人驾驶路测牌照,这就意味着阿里巴巴的自动驾驶研发工作进入路测阶段。



而腾讯也已经相继拿到了深圳、北京两个城市颁发的自动驾驶道路测试牌照,并且今年L3已经实现产品落地,将继续在L4、L5上进行技术探索。


在腾讯开放合作伙伴大会上,腾讯副总裁钟翔平就详述了腾讯“四横两纵一中台”的智慧出行业务矩阵:四横包括腾讯车联、腾讯自动驾驶、腾讯位置服务,腾讯乘车码;两纵是指腾讯海量内容平台和安全保障系统。而腾讯AI和腾讯云作为中台,提供底层保障,帮助车企建立自己的车联网云平台和超级大脑。


腾讯自动驾驶测试车


百度在这一领域的布局则可以说是最早也是决心最大的。


从2013年百度开始着手准备无人驾驶项目,2014年下半年启动研发,2015年初有测试成果,到2017年正式公布Apollo平台,到今年7月全球首款 L4 级量产自动驾驶巴士’阿波龙’量产下线、9月14日开放车路协同,百度的准备相当充分。


在今年百度世界大会上,李彦宏继续展示着百度在出行领域的人工智能应用:百度与一汽集团合作推出的“中国首款L4级自动驾驶乘用车”,2019年小批量下线示范运行、2020年大批量投放更多城市运营。2019年,搭载Apollo L4自动驾驶能力的“新物种”将达10000台。



智能驾驶还将延展到智能交通,比如车路协同与自主泊车的智能交通解决方案。


以一个交通路况复杂的路口为例,人类司机和自动驾驶车车载传感器由于视角和视线的局限,都只能感知到路况信息的一部分,那些看不到的障碍物造成了危险隐患;而车路协同配备了“完美视角”路侧感知设备以后,可以最大限度消除危险隐患。



百度副总裁、智能驾驶事业群组总经理李震宇还发布了一项升级车内体验的新产品:AR-HUD。这项功能可以把汽车的挡风玻璃变成一块智能大屏幕,把原本需要低头看仪表盘、导航才能知道的那些信息,展示在挡风玻璃上,让汽车司机抬头可见。



其实除了车,百度也在其他领域落地了人工智能。


比如在农业方面,农民通过使用百度云与麦飞科技合作的农业遥感智能监测系统,引入边缘计算,对农作物病虫害实施智能化监测,并完成精准施药,能够将农药使用量降低50%。百度正利用AI能力让农业生产提质增效。当然,农业的AI化空间还远不止于此。



再比如百度还推出了 AI 城市“ACE 王牌计划”,将基于百度 Apollo、智能云、百度大脑等技术和能力,打造城市级平台生态,并率先落地北京和上海,让这两个最具典型意义的中国超大城市率先进入AI时代,也算是让AI化的城市治理方案先啃最硬的骨头。目前百度已与海淀区政府合作,利用 AI 技术把海淀公园改造为全球首个 AI 公园,在这里你可以乘坐阿波龙无人驾驶小巴车,体验智能休息亭、AR 太极等,成为智能城市公园的一个小样板间。


从无人车到智能交通、智能城市,再到农业、医疗、工业等多产业,AI在多领域的应用落地成果,无疑是今年的百度世界大会最想传达的信息。


社会价值巨大的AI医疗,以及更广阔的天地


当然还有不得不展开说一下的百度AI眼底筛查一体机。


目前,中国有糖尿病眼底病变患者2700万人,青光眼1600万,黄斑病的患者有3000万,这些疾病后期都有失明风险,在中国,几乎每分钟就有一个人失明。


百度AI眼底筛查一体机最大的特点是帮助患者快速筛查包括青光眼、黄斑病、糖尿病眼底等多种眼底疾病,提早预防致盲风险。经过严谨的测试,一体机能在10 秒中完成结果分析,准确率达双 94%,相当于有多年临床经验的眼科专家,它能够把顶级的眼底筛查能力赋能给基层。


百度AI眼底筛查一体机在广东肇庆等多个地区进行落地使用,它最大的意义是能够在更基层、更偏远、眼科医生目前无法触达的地方去帮助病患进行筛查。如果真能缓解中国医疗资源分布严重不均的问题,这又是一个复杂、影响深远又前景广阔的应用领域。会上李彦宏宣布,百度将向500个贫困县医疗点捐赠 AI 眼底筛查一体机,帮助5600万风险人群避免失明。



人工智能在医疗领域的应用有非常大的社会价值。除了百度,腾讯、谷歌、IBM等大公司也都尤为看重。


比如 IBM Watson对肺癌治疗建议匹配度达96%,超过了大部分专家级医生;腾讯的AI医学影像产品“腾讯觅影”,在今年发布了乳腺肿瘤筛查AI系统,首次在国内利用人工智能实现了乳腺肿瘤的良恶性判别,并自动生成乳腺影像报告和数据系统(BI-RADS)分级报告。


综合来说,人工智能在医疗行业里,除了医美、齿科等机构可以基于购买进行精准营销,其更大的意义在于数据驱动的辅助诊断、医疗图像分析、提高筛选生物标志物速度以进行药物有效性预测评估等等,通过应用开发虚拟筛选技术,通过机器学习模型预测分析药物构效果、关系,取代或者增强传统的高容量筛选过程,大幅度提高生物标志物的筛选速度及成功率,显著缩短新药研发周期,降低新药研发的失措成本。


(图片来源:IBM官网)


不知不觉中,人工智能已经渗透了商业与生活的各种罅隙。


“人工智能,将会成为未来5-10年里影响手机行业竞争格局的最关键因素之一。”华为消费者业务总裁余承东认为,在未来的很长一段时间内,无AI不手机。小米MIX2、小米6X以及华为P20系列、荣耀10、OPPO R15、vivo X21等都加入了AI技术。


机器人客服“阿里小蜜”去年双11当天承担95%的客服咨询,机器智能推荐系统在双11当天生成超过567亿个专属货架,AI设计师“鲁班”在双11期间设计4.1亿张海报,阿里云华北数据运维中心机器人,接替了运维人员30%的重复性工作。


京东无人仓内的拣货机器人配备了视觉传感器,可以判断传送带上是一袋话梅还是一部手机,而通过视觉加算法,机器人也可以准确判断商品的重量和位置深度。


旷规科技基于人脸识别技术的智慧安防解决方案,可广泛应用于规频监控、入侵告 警、出入口控制、门禁、电子巡更、联网告警等主要安防领域,有效解决公安、海关、 机场、铁路等政府安全相关机构对可疑人员身份确认、实名制认证、人脸电子围栏、 重点人员布控告警等实战诉求。 

……


根据《中国人工智能创新应用白皮书》,从定量的角度,到2030年人工智能将在中国产生10万亿元的产业带动效益。


而从当下的应用情况来看,这绝不是一个妄想,而真的是一个共同努力、积极发展的广阔天地。


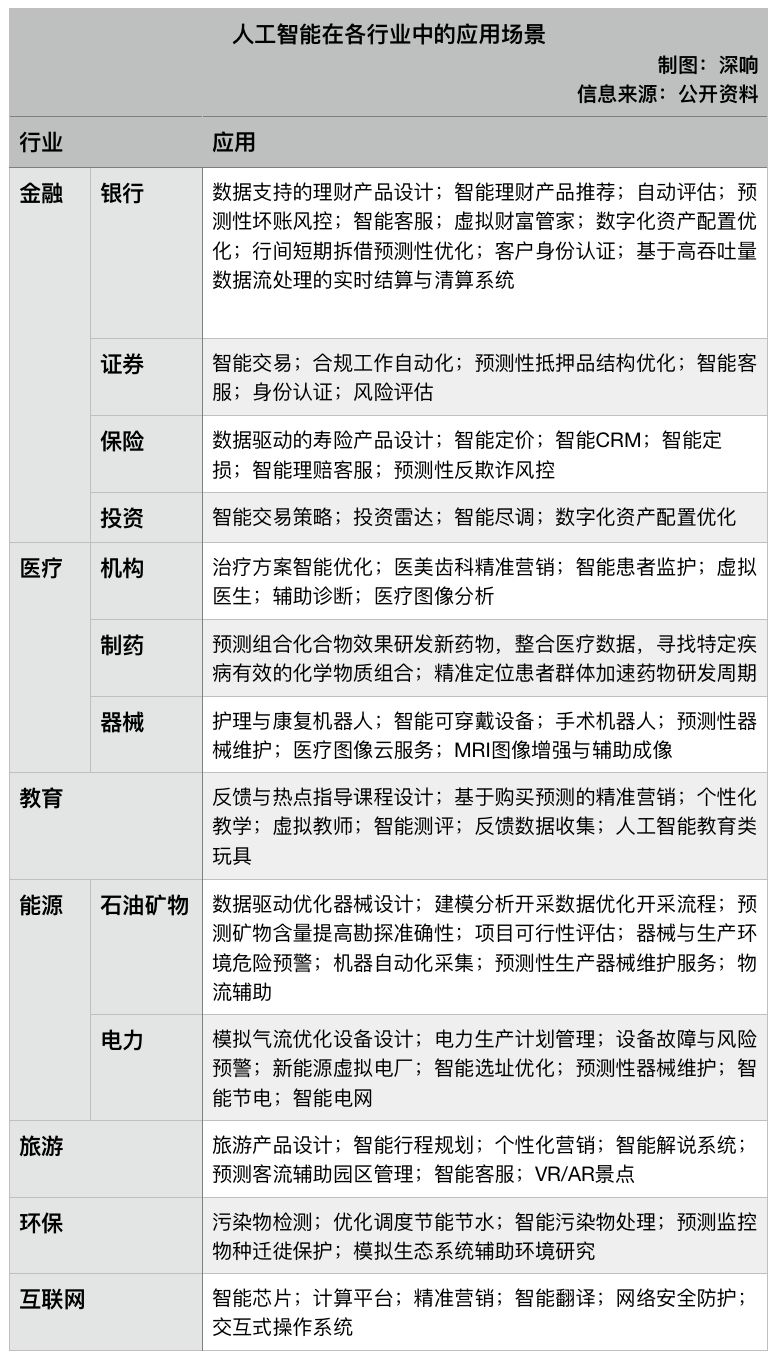
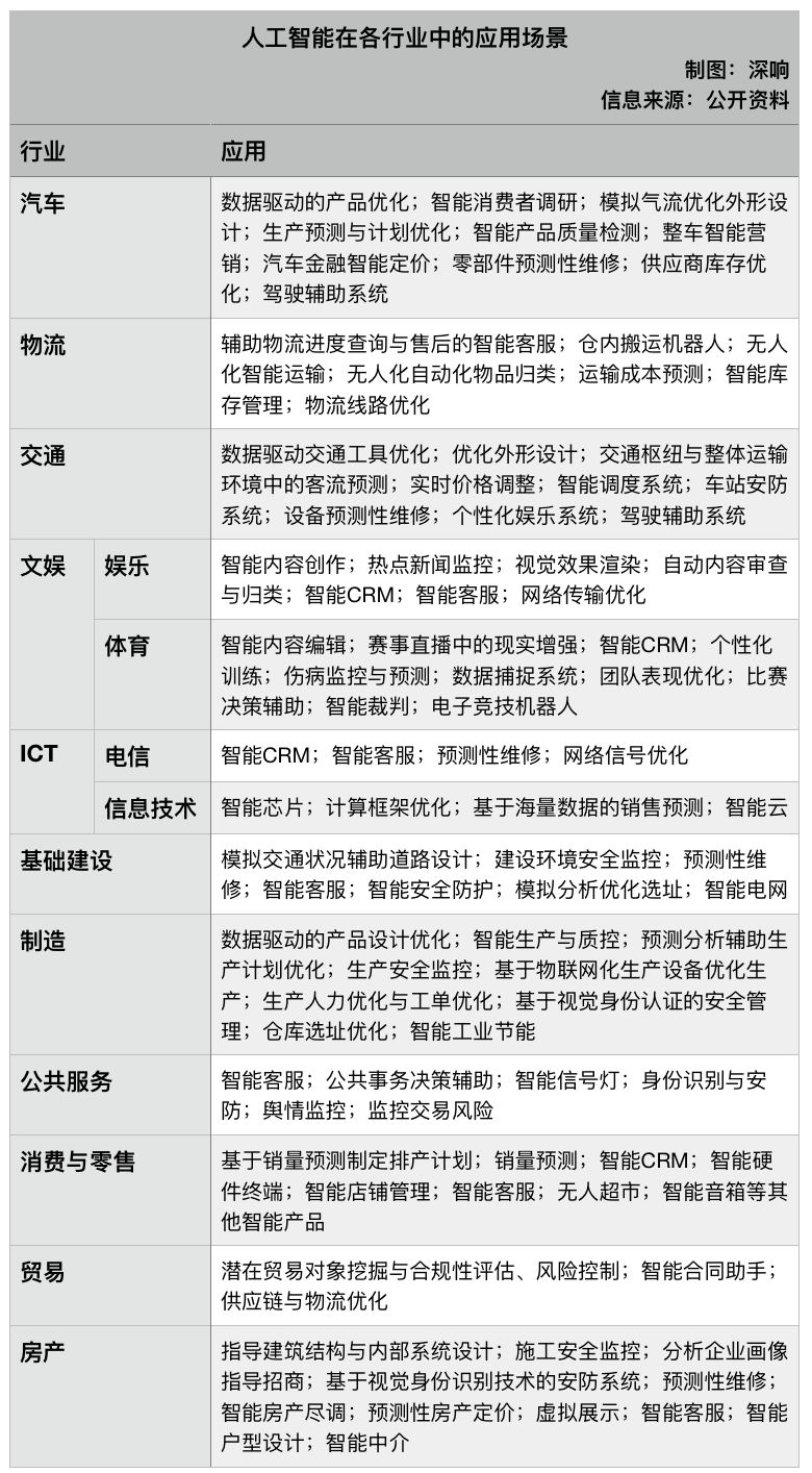
「深响」将现有人工智能在各行业的应用场景总结如下:



本文由深响(ID:deep-echo)原创发布,授权互联网早读课转载。内容仅代表作者独立观点,不代表早读课立场。如需转载,请联系原作者。


推荐阅读:


登录查看更多
8

相关内容

中国互联网公司之一,占有中国搜索引擎市场五成以上的份额。旗下有贴吧、知道、百科、文库等产品。 详细资料: 百度 本话题适用于百度公司及其产品的讨论。
华为发布《自动驾驶网络解决方案白皮书》
专知会员服务
130+阅读 · 2020年5月22日
专知会员服务
126+阅读 · 2020年3月26日
《人工智能2020:落地挑战与应对 》56页pdf
专知会员服务
197+阅读 · 2020年3月8日
新时期我国信息技术产业的发展
专知会员服务
71+阅读 · 2020年1月18日
【德勤】中国人工智能产业白皮书,68页pdf
专知会员服务
310+阅读 · 2019年12月23日
2019年人工智能行业现状与发展趋势报告,52页ppt
专知会员服务
124+阅读 · 2019年10月10日
AI产业链分布图曝光:1040个玩家,BAT率先步入应用
人工智能学家
4+阅读 · 2019年5月10日
人工智能的现状与未来(附PPT)
人工智能学家
76+阅读 · 2019年3月27日
零基础人工智能入门(附源码)
PaperWeekly
6+阅读 · 2018年12月16日
资料贴 | 无人驾驶清晰梳理
机器学习算法与Python学习
5+阅读 · 2018年5月3日
雄安,人类历史上第一个人工智能城市正在崛起
全球创新论坛
5+阅读 · 2017年12月22日
京东与斯坦福达成战略合作 携手推进AI研究
京东大数据
3+阅读 · 2017年11月28日
关于人工智能(上)
七月在线实验室
4+阅读 · 2017年9月13日
TResNet: High Performance GPU-Dedicated Architecture
Arxiv
8+阅读 · 2020年3月30日
SlowFast Networks for Video Recognition
Arxiv
4+阅读 · 2019年4月18日
Few-shot Adaptive Faster R-CNN
Arxiv
3+阅读 · 2019年3月22日
VIP会员
相关VIP内容
华为发布《自动驾驶网络解决方案白皮书》
专知会员服务
130+阅读 · 2020年5月22日
专知会员服务
126+阅读 · 2020年3月26日
《人工智能2020:落地挑战与应对 》56页pdf
专知会员服务
197+阅读 · 2020年3月8日
新时期我国信息技术产业的发展
专知会员服务
71+阅读 · 2020年1月18日
【德勤】中国人工智能产业白皮书,68页pdf
专知会员服务
310+阅读 · 2019年12月23日
2019年人工智能行业现状与发展趋势报告,52页ppt
专知会员服务
124+阅读 · 2019年10月10日
相关资讯
AI产业链分布图曝光:1040个玩家,BAT率先步入应用
人工智能学家
4+阅读 · 2019年5月10日
人工智能的现状与未来(附PPT)
人工智能学家
76+阅读 · 2019年3月27日
零基础人工智能入门(附源码)
PaperWeekly
6+阅读 · 2018年12月16日
资料贴 | 无人驾驶清晰梳理
机器学习算法与Python学习
5+阅读 · 2018年5月3日
雄安,人类历史上第一个人工智能城市正在崛起
全球创新论坛
5+阅读 · 2017年12月22日
京东与斯坦福达成战略合作 携手推进AI研究
京东大数据
3+阅读 · 2017年11月28日
关于人工智能(上)
七月在线实验室
4+阅读 · 2017年9月13日
相关论文
Top
微信扫码咨询专知VIP会员