清华大学江鹏课题组在《自然》发表文章报道肿瘤氨代谢异常的分子机制及功能

2019 年 3 月 8 日 中国生物技术网

美国东部时间2019年3月6日,清华大学生命学院江鹏课题组在《自然》(Nature)杂志上发表了题为《p53通过尿素循环调控氨代谢进而控制肿瘤细胞多胺合成》(p53 regulation of ammonia metabolism through urea cycle controls polyamine biosynthesis)的研究论文,报道了肿瘤氨代谢异常的分子调控机制和功能。

肿瘤细胞为了满足其快速增殖或存活的需要,会改变其一些重要的代谢途径,而异常改变的、高活性的代谢过程(包括蛋白降解和含氮物质的合成代谢等)往往会伴随着氨的生成。而在这种情况下,肿瘤细胞如何处理氨的累积?以及大量氨的存在会带来怎样的后果或影响?多年来我们对此却并不清楚。

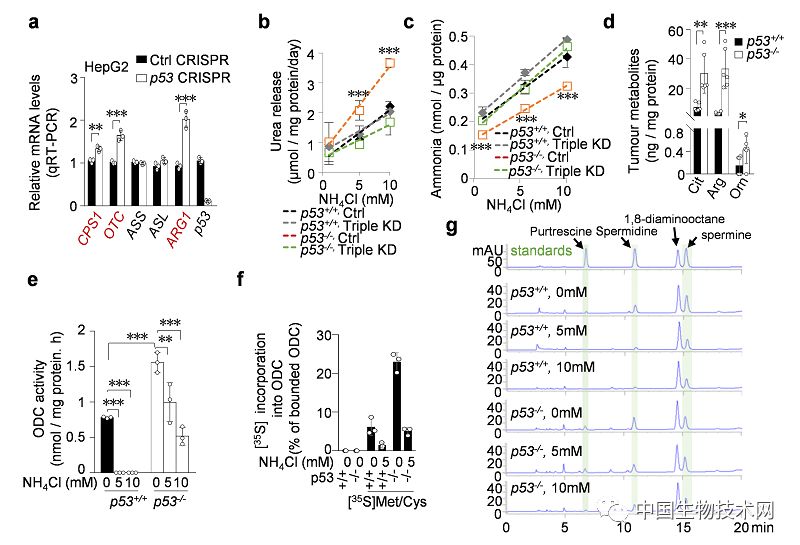
在本项研究工作中,研究者发现肿瘤细胞内介导氨代谢的尿素循环受到肿瘤抑制因子p53的调控,p53的缺失或突变的肿瘤细胞或小鼠体内表现出高水平的尿素循环代谢酶(Carbamoyl Phosphate Synthetase 1, Ornithine transcarbamylase 和 Arginase 1)的表达和氨基酸的合成。体内、体外的数据表明,p53对尿素循环的抑制导致了氨的积累和肿瘤生长的抑制。同时还发现:氨的累积反馈激活p53,而这一过程与MDM2有关。有趣的是,尿素循环的代谢酶的表达和功能具有组织依赖的特性,而p53选择调控了该循环途径中一半以上的反应步骤,在一定程度上暗示了p53对此途径的监控强度之强,以及该途径的重要性。因此,对于氨代谢的调控可能是p53影响肿瘤发生发展的一个重要的分子机制。

为了进一步弄清氨累积抑制肿瘤的原因,研究者进行了更加深入的机制挖掘。研究发现,多胺合成途径中的限速酶ODC (ornithine decarboxylase)的活性与p53的表达,尿素循环的活性,以及氨累积呈现显著的负相关。p53抑制尿素循环代谢途径导致的氨累积可直接下调ODC的mRNA翻译,进而导致细胞内总体ODC的活性降低,使得多胺合成受阻,减慢肿瘤细胞的增殖。

这项工作的发现,首次将p53与氨代谢直接联系起来;同时揭示了氨的过度积累可以被ODC的蛋白翻译过程所“感知”,具有调控多胺合成,从而影响肿瘤细胞增殖的生物学功能。

清华大学生命学院2014级博士生李乐为该论文的第一作者。清华大学生命学院江鹏研究员为论文通讯作者。本项目的研究得到了清华大学生命学院俞立教授的帮助和大力支持。该研究由国家自然科学基金委和CLS提供了经费支持。

图1. (a,b),p53调控尿素循环代谢酶基因表达(a),和尿素释放(b)。(c-g),p53通过尿素循环调控了氨的生成(c),肿瘤生成(d),细胞内ODC的酶活性(e),ODC蛋白翻译(f)和多胺合成(g)。

中国生物技术网诚邀生物领域科学家在我们的平台上,发表和介绍国内外原创的科研成果。


注:国内为原创研究成果或评论、综述,国际为在线发表一个月内的最新成果或综述,字数500字以上,并请提供至少一张图片。投稿者,请将文章发送至weixin@im.ac.cn

本公众号由中国科学院微生物研究所信息中心承办

微信公众号:中国生物技术网

回复关键词热点”可阅读热点专题文章,包括“施一公”、“肠道菌群”、“肿瘤”、“免疫”和“健康”

近期热文

直接点击文字即可浏览!

1、补牙或将成为历史?

2、科学你慢慢学,中医我先治病去了

3、科学告诉你应该多久洗一次澡

4、新证据:喝咖啡能延长寿命! 

5、据说,这是生物医学硕士博士生的真实的生活写照
6、一顿早餐到底有多重要?
7、情商也是把双刃剑!高情商或让你更脆弱
8、施一公:压死骆驼的最后一根稻草,是鼓励科学家创业!
9、“科学禁食法”真能降低重大疾病风险
10、睡眠科学家揭示出8种睡好觉的秘诀

11、有志者事竟成!2型糖尿病成功被逆转

12、每周两半小时,任何形式的锻炼都可以使你更长寿

13、喝醉以后,你以为睡一觉就没事儿了?!

14、仰卧起坐等或将成为延寿运动? 

15、冥想、瑜伽、太极等不仅能够改善身心健康...




登录查看更多
0

相关内容

江鹏,快手推荐算法负责人,负责快手主APP、极速版等业务推荐算法。加入快手前,任阿里巴巴技术总监,负责手淘猜你喜欢推荐以及阿里巴巴多条推荐业务线技术研发,阿里推荐技术演化的主要推动者。在KDD、WSDM、WWW、RECSYS等会议发表论文10余篇。
专知会员服务
148+阅读 · 2020年6月15日
专知会员服务
29+阅读 · 2020年3月6日
近期必读的5篇 WSDM 2020【图神经网络(GNN)】相关论文
专知会员服务
57+阅读 · 2020年1月10日
Nature 一周论文导读 | 2019 年 8 月 8 日
科研圈
6+阅读 · 2019年8月18日
Nature 一周论文导读 | 2019 年 6 月 27 日
科研圈
8+阅读 · 2019年7月7日
Nature 一周论文导读 | 2019 年 5 月 30 日
科研圈
15+阅读 · 2019年6月9日
Nature 一周论文导读 | 2019 年 4 月 4 日
科研圈
7+阅读 · 2019年4月14日
Nature 一周论文导读 | 2019 年 2 月 28 日
科研圈
13+阅读 · 2019年3月10日
Science:脂肪细胞外泌体对巨噬细胞发挥调节功能
外泌体之家
19+阅读 · 2019年3月7日
Nature 一周论文导读 | 2019 年 2 月 21 日
科研圈
14+阅读 · 2019年3月3日
An Analysis of Object Embeddings for Image Retrieval
Arxiv
4+阅读 · 2019年5月28日
Arxiv
6+阅读 · 2018年2月8日
Arxiv
3+阅读 · 2017年10月1日
Arxiv
3+阅读 · 2017年7月6日
VIP会员
Top
微信扫码咨询专知VIP会员