深圳把无人机搞出了基建水平

2022 年 2 月 22 日 量子位
杨净 发自 凹非寺
量子位 | 公众号 QbitAI

当你走到大街上,忽然看到数架无人机载着物品来回穿梭于城市高楼间,是种什么赶脚?

注意!这不是未来,也不是游戏电影里的场景。

这真实发生在深圳,已成坪山区、龙岗区人民的日常——15分钟就能收到无人机配送的外卖

你可能不以为意,也还无法对其中的便利性感同身受。

但之所以值得关注,是因为其背后不止关乎技术和落地进展,更意味着技术标准的建立和基础设施的完善。

而就在最近,有更明确的政策规划将无人机物流搬到台前。

民航局正式发布《“十四五”航空物流发展专项规划》((民航发〔2022〕7 号),以下简称《规划》)

这是中国民航首次编制航空物流发展专项规划,将为构建优质高效、自主可控的航空物流体系提供精准指引。

《规划》明确提出:

支持无人机物流探索。推进民用无人驾驶航空试验基地(试验区)建设,探索民用无人驾驶航空运行发展的特点规律,研究编制无人驾驶航空管理规章、规范性文件和技术标准体系。以无人机物流为重点,建立通用航空物流规章标准,实现适航与运行、验证与管理协同。推动无人机与无人车、无人仓、智慧物流平台标准协同,加强运行管理和风险防控。

事实上,与5G等基础设施技术一样,城市物流无人机同样在太平洋两岸竞速。

而这一次,深圳在这场竞赛中跑在了前列,占尽天时地利人和的先机。

无人机搞物流?

无人机的大逻辑很简单,就是空中的“自动驾驶”

除了自行承担一些任务(比如影像娱乐、巡航勘测、农业植保)外,它可以载人,也可以载货,且不需要司机,场景就是对流层——低空

  • 载人,这两年有越来越热的“飞行汽车”。

  • 载货,即无人机物流。

相比载人,载货路线落地更快,产出价值更直接,而且因为刚需、安全性和想象空间,开始得更早。

十年前,就已经有人在探索载货的可能性。

这其中就包括谷歌,也包括亚马逊

2012年,Google X部门悄然立项“Wing”,开发基于无人机的货运技术;

2013年,贝佐斯提出物流无人机末端配送概念,开启亚马逊无人机送货的研发与测试;

同年,地处深圳的顺丰也开始了探索。

……

随着大洋两岸跃跃欲试者不断涌现,物流无人机领域俨然已经探索出三大路径。

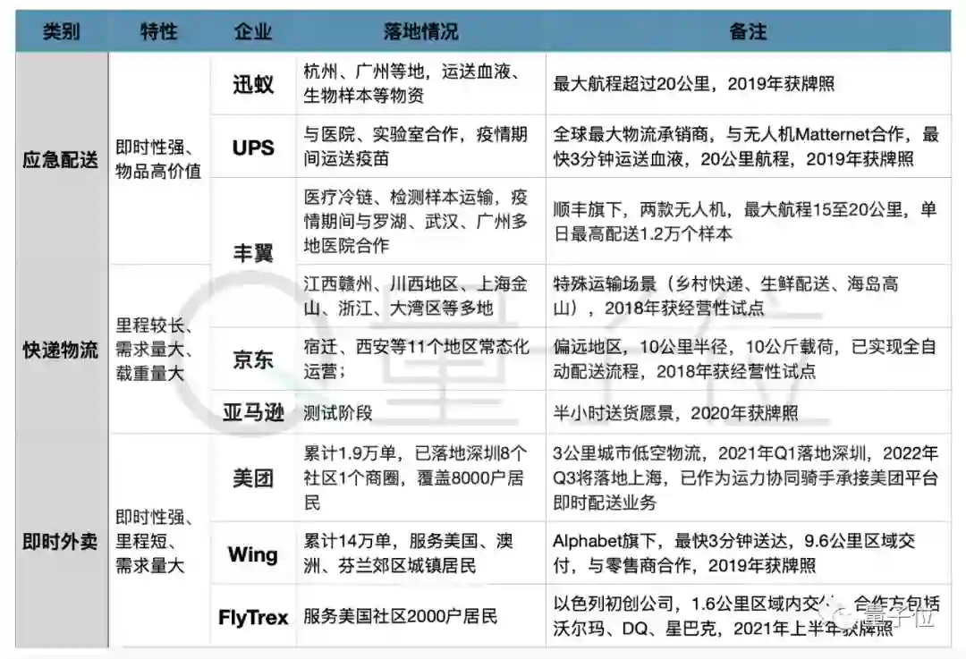
即时外卖、快递物流、应急配送

(仅指轻小型无人机,总重普遍在25公斤以下;来源:公开资料)

每一条路都有已经或即将进入常态化运营的第一梯队玩家。

以迅蚁、UPS为代表的应急配送方队,配送物品价值高、即时性强,率先在人口密集的城市地区实现了常态化运营。

不过跟陆地物流一样,相较于后两条路径的需求量而言,应急配送仍属于特殊场景。

而以丰翼(顺丰旗下)、京东、亚马逊为代表的快递物流,采取的是「农村包围城市」的路线,率先落地于农村偏远地区,生鲜配送,海岛、高山物流等运输场景。

这也不难理解。毕竟在一些交通不便的地区,比如像海岛、高山以及一些远途场景中,无人机物流的优势更为明显、也更容易落地,既保证了效率,还保障了安全。

再来看以美团、Wing为首的即时外卖代表,重点落地在城市末端物流场景。

这一场景需求量大、即时性强、载重量小,因此相较于前两种路径能快速起

值得一提的是,在这一路径上,因国情不同发展出了两种不同的模式。

美团在中国是直接落户人口密度高的城市场景,承接平台自身配送业务;Wing则是面向欧美,率先在地广人稀的郊区落地,与零售商合作进行推进。

所以关于怎么送、如何送的问题,三大派系的模式,就是最新行业实践答案。

与此同时,城市物流无人机的价值也在模式探索中得以显现。

在人口密集的城市中心,地面交通冗杂而拥堵,加之配送需求只会日益庞大,现有的地面物流形式很快会遇到效率瓶颈

无人机这种空中运输形式,无疑于给现有城市物流网络带来质的改变。

而且这一点,目前来看,确实也只有无人机可以做到。

正如贝佐斯最初提出“半小时送货到家”愿景所言,无人机配送可以让原本30分钟陆地配送里程能在几分钟完成。

而且一旦规模上去了,哪怕一单节省1元钱,对企业来说也节约一笔不少的成本。

但要想商业流程跑通,还面临着最关键的一个问题——

如何规模化落地

如何规模化?表面上看是政策和牌照,实际背后是一整套数据、场景和技术的生态迭代。

换而言之,这是一整套面向未来的城市基础设施。

按照固有逻辑,影响无人机技术落地的关键,在于政策准入

但以沿袭原有法律,率先建立监管体系的美国来说,当前无人机配送区域仍局限于较小、偏远的城镇:

入局近十年、累计14万单配送的Wing,也仅在去年下半年才将业务拓展到美国南方最大的得州;

饱受关注的亚马逊,产品也仍处于测试阶段,还接连被爆出研发团队裁员、解散的尴尬情况。

可见,政策准入快只是推动无人机落地的必要条件之一,本质还是在于现实应用场景和数据迭代。

现实应用场景,决定了需求和商业化闭环。

数据迭代,则意味着系统会随着时间和迭代,不断完善,形成标准,建立壁垒。

而中国,或许很早就从中看到关键所在,采取了另一种推进方式。

按照已有的政策要求,国内企业有两种方式来获得运/经营许可的申请。

一种是特定类无人机试运行申请。迅蚁是业内首家(2019)就获得该资质的企业,随后亿航(2020年)、丰鸟(顺丰旗下,大型无人机,2022年年初)获得试运行牌照。据了解,美团也进入到最后审批阶段。

另一种是物流试点示范方式。早期丰翼(顺丰旗下)、京东就采用这种方式,它采用一事一议原则特批方式,不同企业可依照不同的场景在特定区域设立示范区。

比如顺丰就在阳澄湖畔就设立了大闸蟹配送示范区。

中国民航管理干部学院通用航空系主任吕人力向量子位解释说,这两项许可一个偏运行安全角度,一个是偏经济管理的角度。

基于这样的试点、试运行的体系下,人来人往的一线城市街头已经有大规模无人机穿梭。

但需要进一步解释的是,为何中国的做法,发展的速度更快?

因为与美国法规最大的不同,中国现有政策就是先不急着推动顶层法规的设计,而是从试点试运行出发,与行业玩家一道探索现实场景和应用。

这一点类似于自动驾驶,各地开花的试点政策与暂行办法,正推动其迈向商业化发展关键一步。

中国拥有最丰富、最广泛的物流无人机场景。

不管是现有的海岛、支线、末端配送……单就城市低空物流来说,无人机所面对的楼宇及人口密度、社区和道路情况,都比现有国外无人机场景更具挑战性。

一方面,这给无人机技术数据与算法迭代奠定了基础,另一方面也推动了无人机行业的发展。

美团无人机业务负责人毛一年曾透露,在同日本代表队协作、参与制定国际标准化组织中无人机空中避障的立项工作时,美团主导的是500米范围以内城市场景无人机感知避让。

因为这刚好是中国特有的场景优势。

实际上,这种情况并不陌生。

过去的移动互联网、移动支付等产业兴起的时候,正因为国内场景优势,最后才让我们在全世界实现了技术层面的弯道超车。

如今类似于自动驾驶、无人机这些前沿技术,也在场景的推动下快速发展。

而在无人机这套前沿城市基础设施的探索中,深圳,起飞态势明显。

深圳的无人机优势

深圳,硬科技之都,粤港澳大湾区里的“硅谷”,也是全世界“无人机”标签最强的城市之一。

但在此之前,关于深圳在无人机领域的全方位优势,还未被连点成线总结过。

无论是天时地利,还是人和,深圳都具备了。

首先是天时

经过十多年的发展,到今天为止,深圳已经形成了成熟的生态产业链,以及其他地方难以企及的产业规模,加快无人机产业化应用和发展成为必然的趋势。

在产业链上,深圳无人机企业横向涵盖航拍、交通巡逻、勘探测绘、植保、物流配送、大数据收集等多领域场景。

纵向上,全链条覆盖也已经实现。

  • 上游设计环节,早期航模业和碳纤维产业为产业链发展打下了基础;

  • 中游整机生产环节,芯片和手机电子行业为无人机生产所需的零部件设计和研发能力赋能;

  • 下游运维服务环节,深圳孕育了许多无人机驾驶培训机构。

甚至有人戏言:不出一个区,就能造出一台无人机

而在产业规模上,2020年,深圳拥有超过1200家无人机企业,产值达500亿元。其出口规模连续28年居全国城市首位。其中,无人机出口额达180亿元,占全国约八成份额。

另一大天时在于,国内顶尖高校在深圳批量落户、集中输出技术成果和人才。

比如清华、北大、中科院、哈工大、西北工业大学都落户深圳,在深圳设立分校区/研究院,无疑是给无人机产业发展提供了强大的后备军。

毕竟技术的竞争,归根结底到底还是人才的竞争。

接下来,更多无人机产业化应用突破、未来技术研究将在这些人才后备军中展开。

然后是地利

深圳无人机物流之所以有这样的蓬勃发展,背后少不了当地政府的支持

政府除了提供常规的企业减税、大型活动赞助外,还制定了与时俱进的地方法规。

2018年11月,《深圳地区无人机飞行管理实施办法(暂行)》公布,该办法对无人机进行分类管理,划设相应飞行空域,配套推出全国首个军地民共建的无人机综合监管平台。

4个月后,《深圳市民用微轻型无人机管理暂行办法》正式施行,大大简化各类无人机审批流程。

甚至于绝大多消费级无人机,无需申请飞行计划就可以在适飞区域中飞行。

当前整个深圳试点,60%-70%的区域都被划为适飞区域。

而据环球网报道,以互联网平台监管公众和商业领域的无人机使用,更是属于全球首例。

上位法还未到来之前,深圳作为先行示范,这样的管理办法可以辐射到更多的城市当中去。

届时有了更多数据和应用,又将反哺无人机的发展。

有产业根基,还有政策支持。

自然而然,更多的行业玩家就被吸引到深圳,构筑出“人和”

这其中的典型玩家——美团,就军地民管理部门的支持下,已经在深圳坪山、龙岗等8个社区落地运营近一年之久。

如今累积配送1.9万单,覆盖服务超过8000户居民,前不久刚打通全国第一条无人机商圈配送——龙岗星河COCO Park

据称只需不到15分钟的配送时间,就能收到一杯无人机配送的奶茶。

这一过程美团运营团队还收获了不少经验累积。

比如用户端反馈的噪音问题,技术团队透露,就曾升级了一版静音桨,同比于两叶桨的声音减少一半左右。

还有像遇到一些突发问题,大风天气、订单量暴增、后台系统崩溃等,都有标准手册指导以及定期进行模拟演练。

很多认知,只有实践中才能获得检验。

拿大风天气来说,常规思维是“接管优先”。但实践之后,美团飞手组长透露,在遇到大风时他们倾向选择“先相信飞机”,直至悬停再接管——因为自动悬停、甚至自动迫降的能力已经日益提升,很多时候比手动还要稳定。

从无人机技术研发、测试再到现在落地运营,其实都在成为建设基础设施的一部分。

基于这样的天时地利人和,也就不难理解,这样一个预示城市基建机遇的物流无人机,为什么会率先在深圳起飞。

面向未来的基础设施

但关注无人机配送的新进展,意义不光是面向过去和现在——深圳有基础,中国有优势

更重要的是,这是一场面向未来的城市基础设施体系、更是一场关乎技术标准的竞速。

事实上,从这一概念诞生之日起,城市物流无人机就被寄予厚望。

除了给企业带来直接的成本效益外,中国场景下代表着的,是更为现实的问题有望得到解决。

社会老龄化趋势愈发严重,现有的人力资源将无法适应日益庞大的城市物流配送需求。

美团曾预计,未来5年,用户对于即时配送的需求量还会上升。其去年三季度财报显示,该季度外卖单量同比增长25%。

而现有的百万级骑手规模,是无法承载未来的订单量的。

那么以无人机、自动配送车这些时代下的“新物种”,自然担当起运力补充的角色。

而相较于自动配送车,无人机扮演的角色有着更强“开放式创新”的意味。

这是一个空前、绝无仅有的角色。

以往,空中交通被隔绝于城市之外,城市中心是地面交通的天下。

无人机的出现,直接将城市空间从原本的二维拓展到了三维,低空的价值正在被挖掘。

中国民航管理干部学院通用航空系主任吕人力教授表示,

以往民航业只在郊区做业务,如今能够进入到城区,将航空受益的对象从一两个亿扩展到十几个亿。

这对行业来说是一个颠覆性发展,绝不能低估。

随着更多类型无人机穿梭于城市中,多台无人机融合飞行将成为挑战。

数字化、智能化的空中管理系统将得到不断进化完善,并有机会外延至更多航空领域,产业互联网的红利也将在民航业中蔓延开来。

以前,是先有“车”再配“路”,现在“车路”一体,能更快推动低空配送的落地。

同时,也在整个进程中,国家建立起技术标准和话语权。

而这样一个前沿领域,中国从一开始就有自主权——

不管是无人机前期研发测试、试运营,还是当下来到了常态化、规模化阶段。

正如5G建设普及之前,5G技术探索的同时,伴随着更多落地标准的建立。

谁要是主导了标准的建立,谁就有可能在行业中取得领先地位。

中国城市物流无人机的发展,正处于这样一个关键时刻。

中国是否在消费级无人机,农业植保无人机领先之后,再下一城?

现在,这个可能性,被按下了开启键。


「人工智能」、「智能汽车」微信社群邀你加入!

欢迎关注人工智能、智能汽车的小伙伴们加入我们,与AI从业者交流、切磋,不错过最新行业发展&技术进展。

ps.加好友请务必备注您的姓名-公司-职位哦~


点这里👇关注我,记得标星哦~

一键三连「分享」、「点赞」和「在看」

科技前沿进展日日相见~


登录查看更多
0

相关内容

不需要驾驶员登机驾驶的各式遥控飞行器。
无人机地理空间情报在智能化海战中的应用
专知会员服务
132+阅读 · 2022年4月14日
5G赋能,民用引领,无人机产业迎来新变革,35页报告
专知会员服务
40+阅读 · 2022年3月20日
基于 5G 通信技术的无人机立体覆盖网络白皮书
专知会员服务
66+阅读 · 2022年3月20日
百度首发《智慧城市白皮书(2021)》
专知会员服务
65+阅读 · 2021年8月13日
专知会员服务
38+阅读 · 2021年5月21日
专知会员服务
96+阅读 · 2020年8月7日
十年梦碎!亚马逊无人机送货仍遥遥无期
新智元
1+阅读 · 2022年4月15日
借力算法,海天瑞声驾驭自动驾驶“新引擎”
机器之心
0+阅读 · 2022年3月22日
钉钉只做一件事
36氪
0+阅读 · 2022年3月22日
自动驾驶同梦者众,同行者远
AI前线
0+阅读 · 2022年3月10日
国外有人/无人平台协同作战概述
无人机
119+阅读 · 2019年5月28日
自动驾驶仿真软件列表
智能交通技术
13+阅读 · 2019年5月9日
【无人机】无人机的自主与智能控制
产业智能官
53+阅读 · 2017年11月27日
国家自然科学基金
0+阅读 · 2014年12月31日
国家自然科学基金
0+阅读 · 2013年12月31日
国家自然科学基金
20+阅读 · 2013年12月31日
国家自然科学基金
0+阅读 · 2013年12月31日
国家自然科学基金
0+阅读 · 2012年12月31日
国家自然科学基金
18+阅读 · 2011年12月31日
国家自然科学基金
2+阅读 · 2011年12月31日
国家自然科学基金
0+阅读 · 2011年12月31日
国家自然科学基金
0+阅读 · 2009年12月31日
国家自然科学基金
1+阅读 · 2009年12月31日
Arxiv
0+阅读 · 2022年4月17日
Arxiv
0+阅读 · 2022年4月14日
Arxiv
24+阅读 · 2018年10月24日
VIP会员
相关资讯
十年梦碎!亚马逊无人机送货仍遥遥无期
新智元
1+阅读 · 2022年4月15日
借力算法,海天瑞声驾驭自动驾驶“新引擎”
机器之心
0+阅读 · 2022年3月22日
钉钉只做一件事
36氪
0+阅读 · 2022年3月22日
自动驾驶同梦者众,同行者远
AI前线
0+阅读 · 2022年3月10日
国外有人/无人平台协同作战概述
无人机
119+阅读 · 2019年5月28日
自动驾驶仿真软件列表
智能交通技术
13+阅读 · 2019年5月9日
【无人机】无人机的自主与智能控制
产业智能官
53+阅读 · 2017年11月27日
相关基金
国家自然科学基金
0+阅读 · 2014年12月31日
国家自然科学基金
0+阅读 · 2013年12月31日
国家自然科学基金
20+阅读 · 2013年12月31日
国家自然科学基金
0+阅读 · 2013年12月31日
国家自然科学基金
0+阅读 · 2012年12月31日
国家自然科学基金
18+阅读 · 2011年12月31日
国家自然科学基金
2+阅读 · 2011年12月31日
国家自然科学基金
0+阅读 · 2011年12月31日
国家自然科学基金
0+阅读 · 2009年12月31日
国家自然科学基金
1+阅读 · 2009年12月31日
Top
微信扫码咨询专知VIP会员