发现PTEN突变人群潜在标志物:可区分癌症和自闭症

2019 年 9 月 28 日 转化医学网


点击上方“转化医学网”订阅我们!

干货 | 靠谱 | 实用  


作者:Eagle

导 读:肿瘤抑制基因PTEN的突变可导致多种罕见遗传疾病相关,这些疾病统称为PTEN错构瘤综合征(PHTS)。这类疾病会导致恶性肿瘤发生、行为认知缺陷等,并且不同患者临床表现差异较大,通常很难在早期察觉。而目前还没有一种生物标志物可以预先评估PHTS是否会发展为癌症或者自闭症。


近日,克利夫兰诊所基因组医学研究所的研究人员在国际期刊《American Journal of Human Genetics》上发表最新研究,他们通过采集和分析不同临床表征的PHTS患者的临床样本和实验数据,发现在PTEN基因突变的群体中,可以区分癌症和自闭症的潜在标志物。



癌症和自闭症有关联吗?

表面上看,自闭症和癌症似乎是风马牛不相及。然而,相关研究证实,在携带突变型肿瘤基因PTEN的儿童群体中,有10%患有自闭症。


由此,我们可以提出大胆猜想:肿瘤基因突变的结果,除了高致癌风险,也可能导致脑部发育的缺陷。


了解罪魁祸首:PTEN基因突变

PTEN基因(Gene of phosphate and tension homology deleted on chromsome ten,PTEN),是第一个具有磷酸酶活性的抑癌基因,也是是继p53基因和Rb基因之后,另一与肿瘤发生密切相关的抑癌基因。作为PI3K/Akt通路的主要负调控因子,PTEN基因常通过等位基因缺失、基因突变和甲基化方式发挥作用,有研究证明PTEN的功能缺陷在多种肿瘤中都广泛存在,如胶质母细胞瘤、前列腺癌、子宫内膜癌、卵巢癌等。但具体作用机制和信号通路都尚不清楚。


此外, PTEN基因突变可以引起多种罕见的遗传性疾病,又被统称为PTEN错构瘤综合征(PTEN Hamartoma Tumor Syndrome,PHTS),是一种常染色体显性遗传病,不同患者的临床症状差异非常大,比如恶性肿瘤增生、行为认知缺陷及头大畸形等。其中两种最为常见并且定义明确的错构瘤综合征分别为:多发性错构瘤综合征(Cowden综合征,CS)和Bannayan-Riley-Ruvalcaba综合征(BRRS),两者特征均为高风险致癌,或自闭症(ASD)高发。这类疾病不同患者临床表现差异较大,通常很难在早期察觉,而至今还没有发现一种可以用于预测和诊断该疾病的生物标志物。


癌症or自闭:三羧酸循环(TCA)靶向代谢组学分析

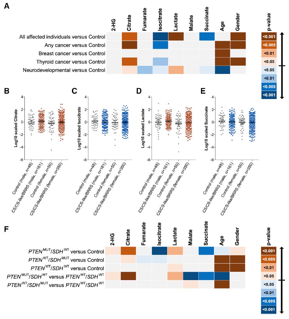
先前的研究已经证实代谢失调是癌症的特征之一,例如,SDHx基因突变会导致琥珀酸代谢产物积累,而这种积累与肿瘤发生有关。根据这一发现,Charis Eng博士的研究团队分析了511名CS和BRRS综合征患者的代谢产物水平,通过和健康对照比较,结果发现在一些PTEN基因发生突变的患者体内,同样有高水平的琥珀酸积累,这可能意味着代谢产物水平的变化可以反映个体对癌症或自闭症的易感性。


为了进一步确定代谢物水平和突变型以及临床症状的关系,研究人员设置了不同的特定突变型(PTEN/SDHx)和表型(癌症/自闭症)的分组,结果证明不同突变型和表型的病例中,三羧酸循环中代谢物发生了一致变化,而个体代谢物与特定突变型-表型组合之间确实存在独特的相关性。


其中,不论突变型如何,乳酸水平升高与神经发育障碍是相关的。而琥珀酸盐形成的代谢物富马酸盐水平的降低和自闭症或其他发育障碍性疾病的相关性更高,这一发现也表明,富马酸盐可以作为预测性生物标志物,进一步区分哪些患者发展成癌症的风险更高,或者更容易形成自闭症。

 

CS或BRRS综合征患者中TCA代谢产物的变化

 

TCA代谢物变化量与不同的突变型-表型分组的相关性分析


这项研究表明三羧酸循环途径中代谢产物的变化量与PTEN基因相关的CS和BRRS的病理生物学,以及与突变型无关的自闭症都密切相关,这有助于为临床医生提供了一个新的参考指标,以便更好地针对不同病患量身定制治疗方案。这个潜在生物标志物的发现也对癌症和自闭症的预防以及治疗都具有重要临床意义。


参考文献:

Lamis Yehia, Ying Ni, et al. Distinct Alterations in Tricarboxylic Acid Cycle Metabolites Associate with Cancer and Autism Phenotypes in Cowden Syndrome and Bannayan-Riley-Ruvalcaba Syndrome. American Journal of Human Genetics. September 26, 2019.

DOI: https://doi.org/10.1016/j.ajhg.2019.09.004


登录查看更多
1

相关内容

癌症是医学术语,其为最常见的恶性肿瘤,亦有人将癌症和恶性肿瘤混合使用。中医学中称岩,为由控制细胞分裂增殖机制失常而引起的疾病。癌细胞除了分裂失控外,还会局部侵入周遭正常组织甚至经由体内循环系统或淋巴系统转移到身体其他部分。
【ICMR2020】持续健康状态接口事件检索
专知会员服务
18+阅读 · 2020年4月18日
专知会员服务
29+阅读 · 2020年3月6日
【学科交叉】抗生素发现的深度学习方法
专知会员服务
25+阅读 · 2020年2月23日
Nature 一周论文导读 | 2019 年 2 月 28 日
科研圈
13+阅读 · 2019年3月10日
Science:脂肪细胞外泌体对巨噬细胞发挥调节功能
外泌体之家
19+阅读 · 2019年3月7日
浅谈外泌体抑制剂——鞘磷脂酶抑制剂GW4869
外泌体之家
8+阅读 · 2018年12月19日
Feature Selection Library (MATLAB Toolbox)
Arxiv
7+阅读 · 2018年8月6日
VIP会员
Top
微信扫码咨询专知VIP会员