阿里云、腾讯云纷纷宕机后,用户只能坐等损失?

2018 年 7 月 25 日 CSDN

这个夏天,云服务日子都不太好过!继上月末阿里云服务出现技术故障后,腾讯云服务又出了大岔子。

昨天上午7点开始,陆续有网友反映,腾讯云服务出现宕机。随后,腾讯云广州区域全面断网,腾讯云主页、控制台、DNSPod等业务都没法使用。

约两个小时后,昨天中午12:10,腾讯云在微博发布通知,表示“广州区域部分用户资源访问失败、控制台登录异常问题已解决。”

并解释说,“故障已确定是运营商光缆中断所致”。

虽然腾讯称事故原因,是因为运营商的光缆中断,但是上述微博通知下面的回复来看,用户还是充满了不悦。

对于买了腾讯云服务的乙方公司来说,即便是腾讯云的问题,出了问题也难免不好和客户交代。

而且,也难免有用户吐槽,即便只是一上午,损失也不小。

而如果腾讯云在发现问题时,能第一时间做个弹窗提醒下用户,或许突然发现云宕机的用户,就不会一脸懵X,以至于都没有办法准备备案。

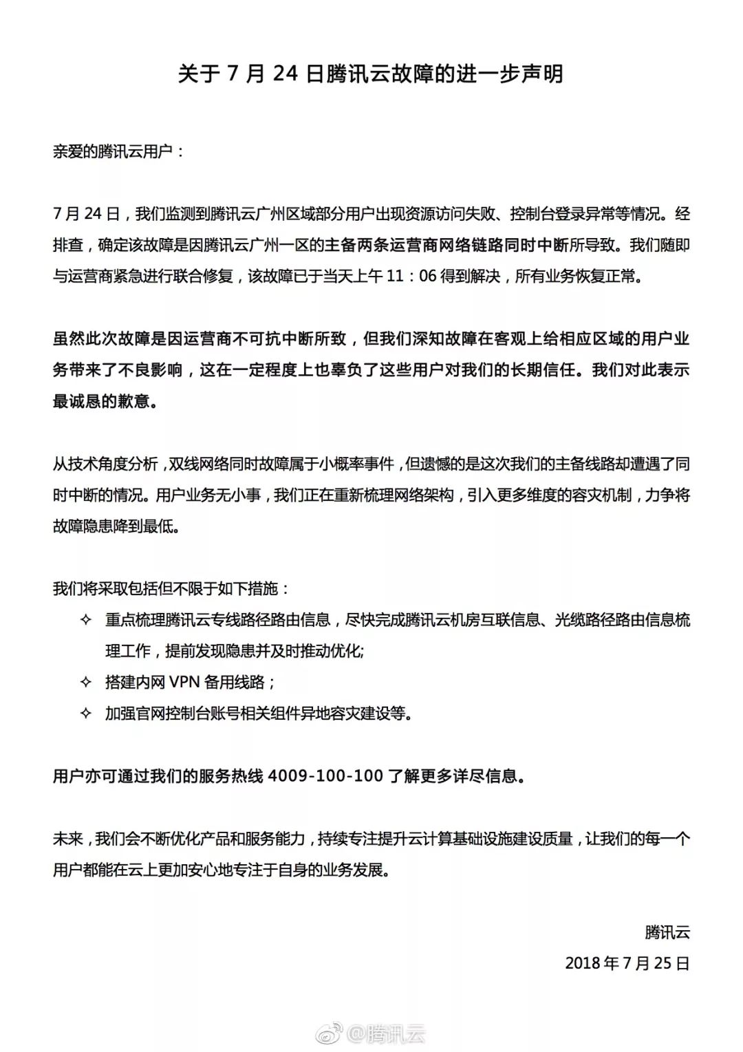
今天上午,腾讯云分别在微博和官方微信,发表了相同内容的《关于7月24日腾讯云故障的进一步声明》。

声明中腾讯云表示,“经排查,确定该故障是因腾讯云广州一区的主备两条运营商网络链路同时中断所导致。我们随即与运营商紧急进行联合修复,该故障已于当天上午11:06得到解决,所有业务恢复正常。虽然此次故障是因运营商不可抗中断所致,但我们深知故障在客观上给相应区域的用户业务带来了不良影响,这在一定程度上也辜负了这些用户对我们的长期信任。我们对此表示最诚恳的歉意。”

(点击查看更清楚)

有网友表示,都想转而投身其他云的怀抱了,但是从最近几个月的“云事故”来看,似乎每家云都有本难念的经。


最近云服务厂商故障频出


6月27日下午,阿里云出现故障,好在半小时内就恢复正常。阿里对于故障的解释是,“系工程师团队在上线一个自动化运维新功能中,执行了一项变更验证操作。这一功能在测试环境验证中并未发生问题,但上线到自动化运维系统后,触发了一个未知代码bug。错误代码禁用了部分内部IP,导致部分产品访问链路不通。”

国内云频频掉链子,国外的月亮也没有那么圆。7月17日,AWS(亚马逊公司旗下云计算服务平台)管理控制台间歇性失灵;就跟商量好似的,紧跟着的第二天,7月18日,谷歌云的平台全局负载均衡服务发生了中断......

真是服务没有那么简单,每个云都有他的脾气,似乎地球没有完全不出bug的云服务了,用户们都在想,是不是鸡蛋不能再放在一个框子了? 是不是以后干脆自建机房得了?


用户买云和不买云的两难抉择


头部的云服务“网红”产品,都不能保证百分百好用,以至于用户都在想,是不是仅仅购买一家云服务厂商的服务,都没法保证业务稳定的需求了?

甚至有公司,因此想自建机房,但是这样会带来巨大的后期运维成本,大企业还好,对于中小企业尤其是初创企业,更是徒增负担。而且云计算和自建机房相比,很明显云计算更安全,水平也更高。

而且据亚马逊云计算(AWS)首席云计算企业顾问张侠所言,很多公司的IT部门,一开始总是看不上云计算,认为自己也能做。

但是当老板提出,既然你们自己也可以做,那就定一个服务水准吧,这时往往IT部门就表示不愿意了,因为谁也不想24小时在线。于是在这种情况下,公司上下经过一番讨论,就选择了上云。

所以越来越多的公司,都选择了“上云”,那么自然云计算厂商的安全性和稳定性,都会面临着来自用户方的更高更迫切的要求!

而国内近俩月出事儿的两家云——阿里云和腾讯云,前者自称国内有四成网站都在阿里云上运营、其中有五成独角兽公司也是阿里云的用户。

腾讯云则是国内排名靠前的公有云厂商。这两者合起来的用户,即便只有千分之一的用户的业务,因为云服务受到影响,也足以在这个人人都是自媒体的时代,掀起一大波舆论热喷。


不要心疼钱,还是分散选择云服务更安全


事实上,云宕机难免让人抱怨,但是在业内人士看来,云服务出状况,大多数是偶然因素。地震、电缆被挖等,都可能引发类似事件。或许,以后买云服务,也买个预防不可抗力的保险?

而很多公司也担心这种情况,所以一般会分散选择云服务,但是也只有比较有钱的公司,有能力选择分散购买云服务。

多数中小企业,从成本出发,可能只会购买一家云服务。但是从另一个角度来说,为了省钱只买一家,真出事了这些损失的钱,估计不比分散买云服务花的钱少。

不管怎样,且云且珍惜吧!



征稿啦

CSDN 公众号秉持着「与千万技术人共成长」理念,不仅以「极客头条」、「畅言」栏目在第一时间以技术人的独特视角描述技术人关心的行业焦点事件,更有「技术头条」专栏,深度解读行业内的热门技术与场景应用,让所有的开发者紧跟技术潮流,保持警醒的技术嗅觉,对行业趋势、技术有更为全面的认知。

如果你有优质的文章,或是行业热点事件、技术趋势的真知灼见,或是深度的应用实践、场景方案等的新见解,欢迎联系 CSDN 投稿,联系方式:微信(guorui_1118,请备注投稿+姓名+公司职位),邮箱(guorui@csdn.net)。



————— 推荐阅读 —————



登录查看更多
0

相关内容

腾讯云是腾讯公司倾力打造的面向广大企业和个人的公有云平台,提供云服务器、云数据库、云存储和CDN等基础云计算服务,以及提供游戏、视频、金融、微信、电商、O2O,旅游等行业解决方案。
【ICML2020-浙江大学】对抗性互信息的文本生成
专知会员服务
44+阅读 · 2020年7月4日
【MIT-ICML2020】图神经网络的泛化与表示的局限
专知会员服务
43+阅读 · 2020年6月23日
【北京大学】面向5G的命名数据网络物联网研究综述
专知会员服务
38+阅读 · 2020年4月26日
广东疾控中心《新型冠状病毒感染防护》,65页pdf
专知会员服务
19+阅读 · 2020年1月26日
【德勤】中国人工智能产业白皮书,68页pdf
专知会员服务
310+阅读 · 2019年12月23日
5G时代:北京移动业务支撑系统 DevOps 实践
DevOps时代
15+阅读 · 2019年6月13日
主流互联网平台广告业务对比分析
百度公共政策研究院
29+阅读 · 2019年5月20日
奔驰女车主同意和解,舆情分析全事件
THU数据派
10+阅读 · 2019年4月17日
如何运营15万付费用户?
三节课
6+阅读 · 2019年2月28日
刘强东人设崩了,京东没崩
PingWest品玩
6+阅读 · 2018年11月20日
抖音的 2017 和它背后的黑科技
PingWest品玩
8+阅读 · 2018年1月4日
中国平安股价持续大涨背后
凤凰财经
5+阅读 · 2017年9月13日
有了场景和画像才懂用户
互联网er的早读课
6+阅读 · 2017年8月26日
Arxiv
14+阅读 · 2020年1月27日
Question Generation by Transformers
Arxiv
5+阅读 · 2019年9月14日
Arxiv
3+阅读 · 2018年10月25日
Arxiv
5+阅读 · 2018年4月13日
VIP会员
相关资讯
5G时代:北京移动业务支撑系统 DevOps 实践
DevOps时代
15+阅读 · 2019年6月13日
主流互联网平台广告业务对比分析
百度公共政策研究院
29+阅读 · 2019年5月20日
奔驰女车主同意和解,舆情分析全事件
THU数据派
10+阅读 · 2019年4月17日
如何运营15万付费用户?
三节课
6+阅读 · 2019年2月28日
刘强东人设崩了,京东没崩
PingWest品玩
6+阅读 · 2018年11月20日
抖音的 2017 和它背后的黑科技
PingWest品玩
8+阅读 · 2018年1月4日
中国平安股价持续大涨背后
凤凰财经
5+阅读 · 2017年9月13日
有了场景和画像才懂用户
互联网er的早读课
6+阅读 · 2017年8月26日
Top
微信扫码咨询专知VIP会员