成为VIP会员查看完整内容
VIP会员码认证
首页
主题
发现
会员
服务
注册
·
登录
0
如果「黑匣子」强制装车,能否终结数据罗生门事件?
2022 年 4 月 23 日
机器之心
作者 / Carlos
近期,航空飞行器搭载的黑匣子技术成为了公众备受关注的热点。而另一方面,汽车「黑匣子」的安装与否也再度成为热议话题。
从之前的特斯拉「刹车门」维权事件,到近日小鹏车主遇到的「辅助驾驶刹车失灵」,行车数据的重要性也逐渐被公众所熟知。
其实,
根据去年公安部发布的《机动车运行安全技术条件》国家标准第2号修改单,从2021年1月1日起,我国新生产的车辆就应全部安装事件数据记录系统(EDR),或搭载符合GB/T 38892规定的车载视频行驶记录系统,这也是顺应了汽车智能化的发展。只不过,由于疫情影响,新规定落地时间被延后一年。
EDR也被俗称为「黑匣子」,指的是用于记录其运行实时数据且抗损毁性能较高的一类设备,常用于事故原因的调查分析。
在汽车上,EDR被要求记录车辆碰撞期间的速度、ABS状态、方向盘的转向角度、气囊状态、制动状态等数据关键数据
,可以有效还原事故发生前后的真实状态。
自汽车向电动化、智能化转型以来,事故后追究归责时的纷争一直在持续加剧。
这次EDR规范的出台,则
有可能变为「刹车门」、「加速门」等罗生门事件的一个转折点。
对此,
汽车行业资深分析师钟师向Auto Byte表示:「EDR的搭载可以有效消除争议,汽车黑匣子通过展示清晰全面的数据,能够有效揭示事实。」
智能汽车时代,EDR已必不可少
「黑匣子」此前虽然普遍指的是飞行数据记录器(FDR)、飞行员语言记录器(CVR),但汽车EDR本质上也没有太多不同,只不过是改为记录汽车一些操作行驶数据。其功能更接近于FDR,而且基本不会涉及到用户隐私。比如,汽车EDR不具备飞机CVR类似的功能,不会全程录音,一些智能系统的数据也不是强制要求记录。
(飞机「
黑匣子
」并不黑,而是很显眼的橘红色)
强制标配汽车EDR规定的出现,实际也和汽车电动化、智能化的转型有关。与燃油时代的机械式操作机构不同,电动车的加速/刹车踏板都不与执行端设备直接连接,仅用来识别驾驶员的操作信号。因此在出现事故时,也被很多人质疑是系统失灵导致的结果。
这种情况下,汽车EDR就变得很有意义。佐思产研在一份关于EDR的报告中指出,为了对碰撞碰撞事件的成因进行科学分析及取证,需要一个完整的、有效的车辆碰撞事件数据记录系统,以记录碰撞事件发生时车辆的相关数据。
这样以来,一方面可以客观判断碰撞事件产生的原因,保障司法公正,保护公众利益;另一方面可以为改善车辆安全系统提供依据,避免类似碰撞事件的发生,提升车辆安全性。
目前,汽车强制配备EDR的相关法规已经成为多国的共识。美国起源于2006年的CFR563法规就对碰撞事件数据记录仪提出了要求,并在2014年推出强制性安装文件,要求境内所有销售车辆都需要配备EDR。
韩国也自2015年12月要求包括存量车在内的所有车辆强制安装EDR。欧盟地区略晚于国内,2022年3月强制对新车进行安装,2024年3月起已售的存量车也要进行补装。日本也有独立的EDR标准,但不要求强制安装。
EDR需要强制规范标准出台
尽管美韩等国此前已有EDR强制规范出台,特斯拉、蔚来等部分车企也在主动给其车型标配EDR,
但是缺乏统一纪律规范、有车企采用加密数据等问题,也导致消费者无法认同车企公布的EDR记录,以及以此为基准的事故分析结构。
在此之中,受到质疑最多的是特斯拉,车主对其否认「突然加速」、「刹车失灵」的回应感到不满,认为是在掩盖事实、推卸责任。
2020年初,美国特斯拉车主更是闹出了请愿书一事,要求美国国家公路交通安全管理局(NHTSA)就特斯拉电动汽车突然意外加速的报告进行正式调查,并要求特斯拉召回50万辆存在隐患的车辆。
然而,NHTSA在2021年1月8日公布的246起事故的调查结果,却与很多人预留的不同,报告显示:凡有数据的事故都有证据表明,意外加速是由于误踩加速踏板引起的;没有证据表明,特斯拉的加速踏板、电机控制系统或制动系统存在任何导致事故发生的故障;没有证据表明,特斯拉存在容易诱发误踩加速踏板的设计缺陷。
该报告同时还指出:90%的被调查事故中,车主都没有踩下刹车踏板,剩余10%是在碰撞发生前1秒内才踩下刹车踏板;97%的被调查事故中,车主都踩下了加速踏板,甚至在事故发生时的2秒内将加速踏板深踩到了85%-97%;全部事故中,约51%的当事人,驾驶特斯拉不到6个月,几乎所有事故均发生得非常快,从「意外加速」到发生碰撞,全程不到3秒。
虽然NHTSA的调查结果证明了特斯拉的清白,但这也并不能改变其故意隐瞒部分事故EDR数据的事实。在国内成为2021年上海车展热点的特斯拉「刹车门」事件中,其后续公布的EDR数据也被指出不完整,缺乏刹车踏板位移等核心数据,而这也是判断是否刹车失灵的关键信息之一。
荷兰政府下属的法医实验室「荷兰法医学会(NFI)」此前也在事故调查期间公开表示,尽管特斯拉已经遵守了荷兰当局的数据请求,但其故意遗漏了更多有用的数据。
而且,NFI在破解被特斯拉严密保护的驾驶数据储存系统之后,还在里面发现了大量被特斯拉瞒报的车祸事故相关数据信息,这些可能有助于汽车事故调查。
中国EDR法规将实现数据透明与数据信任
钟师向Auto Byte表示,国内强制法规的实施,有望改变这一局面:「近年来,各大新能源车企新推出的车型都有意识地安装类似EDR的装置,但里面的数据只能由汽车制造商自己提取解析,缺乏很好的公信力。
这一次国家强制安装『黑匣子』,意味着将从法规层面上,详细规定了汽车制造商应该记录哪些数据、以怎样的格式记录数据。这样一来,相信能增加消费者对智能汽车的信心。」
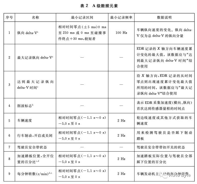
根据GB 7258-2017《机动车运行安全技术条件》要求,中国EDR法规中将需要记录的数据分为A、B两级,按照阶段依次实施。
其中,A级要求记录的车辆数据相对较少,包括纵向加速度、防抱死制动系统状态、真实车速等;B级数据对车辆装置也有着更加详细的记录要求,比如特斯拉刹车门缺失的制动踏板位置也被包括在内,还有转向角度、侧倾角度、横摆角度、AEB和巡航系统状态等共50项数据。
目前,国家标准第2号修改单在将EDR整体实施时间延长一年后,其落地的时机也已到来:
2022年起,新申请车型都必须配备对A级数据记录和读取的EDR;2024年起,所有在售车型都必须配备对A级数据记录和读取的EDR,新申请车型同时需具备对B级数记录和读取功能。
尽管中国要求EDR必须提供读取功能,但钟师表示车主主动读取信息的意义不大。该功能的关键更多在于执法部门可以顺利拿到数据,以此清晰透明的处理事故。
另一方面,读取设备的高昂成本也将加重消费者负担。美国CFR563 法规要求数据读取方案为使用市售工具,但入门版工具售价就达到7100美元一套,专业版更是高达18000 美元,每年还要额外支付1000美元软件升级费。现代起亚、斯巴鲁、三菱等车企虽然也在自售相关工具,但售价也普遍在6000-7000美元。
事实上,中国在EDR规定之前还出台过《电动汽车远程服务与管理系统技术规范》,要求将新能源汽车的车辆状态、充电状态、系统运行状态等动态信息上传到企业和政府公共平台。从功能上来看,EDR与云平台都是记录数据的工具,在后者基础上扩展出EDR功能难度不高,而且更加经济性。
目前,飞机黑匣子上云也是常被提及的发展方向,但因为天线无法很好满足空地链路通信要求,紧急情况下可能丢失数据,而且成本过高,导致一直无法推广。不过,霍尼韦尔与科蒂斯-莱特公司已在共同开发互联记录器HCR-25,使用安全的卫星通信系统将飞机和地面数据中心全天候连接,可供航空公司或其它用户随时访问数据。
但钟师表示,汽车与作为公共交通工具的飞机不同,EDR记录的数据隐私性更高,车辆轨迹、行驶时间、停车时间等信息都可能被记录在内,上传就要涉及到隐私,以及到底谁才有权限访问的问题。而且,EDR的意义是为了分析事故责任或者还原状况,那它就应该是一个独立的信息源。
此外,钟师还提到了目前比较受关注的数据真实性问题,他表示不存在可行性,车企也不会有真实动机。一方面是技术上无法彻底抹除痕迹,另一方面车企在此期间动用的人力,以后都有变成曝光或泄露其行为的可能,车企无法承受这种代价。
关于Auto Byte
Auto Byte 为机器之心推出的汽车技术垂直媒体,关注自动驾驶、新能源、芯片、软件、汽车制造和智能交通等方向的前沿研究与技术应用,透过技术以洞察产品、公司和行业,帮助汽车领域专业从业者和相关用户了解技术发展与产业趋势。
欢迎
关
注标星
,并点击右下角
点赞
和
在看
。
点击
阅
读原文
,加入专业从业者社区,以获得更多交流合作机会及服务。
登录查看更多
点赞并收藏
0
暂时没有读者
0
权益说明
本文档仅做收录索引使用,若发现您的权益受到侵害,请立即联系客服(微信: zhuanzhi02,邮箱:bd@zhuanzhi.ai),我们会尽快为您处理
相关内容
系统
关注
3
「深度学习事件抽取」最新2022研究综述
专知会员服务
72+阅读 · 2022年6月2日
中国自动驾驶和未来出行服务市场展望
专知会员服务
39+阅读 · 2022年4月18日
欧盟JRC 2022发布《能源转型的区块链解决方案:实验证据和政策建议》技术报告,42页
专知会员服务
23+阅读 · 2022年4月14日
兰德公司2022最新发布《使用社交媒体提取有关化学武器事件的信息》,100页pdf
专知会员服务
29+阅读 · 2022年3月29日
407页《偏微分方程的数值解法》,密西西比大学Seongjai Kim教授最新讲义
专知会员服务
48+阅读 · 2022年3月17日
工信部印发《车联网网络安全和数据安全标准体系建设指南》
专知会员服务
21+阅读 · 2022年3月9日
【ICML2021】模仿学习的超参数选择
专知会员服务
22+阅读 · 2021年5月27日
「因果性机器学习」书册,88页pdf概述机器学习中的因果推理
专知会员服务
311+阅读 · 2021年3月21日
机器学习的安全问题及隐私保护
专知会员服务
40+阅读 · 2020年12月20日
对话推荐系统综述论文,35页pdf,A Survey on Conversational Recommender Systems
专知会员服务
117+阅读 · 2020年4月3日
吉利成功发射卫星;威马冲击港股IPO;特斯拉被美国监管机构要求就刹车问题做出回应|每周撩车
创业邦杂志
0+阅读 · 2022年6月6日
211学生闲鱼雇枪手做毕设!事后反“敲诈”枪手退钱,学校:暂停答辩!
CVer
0+阅读 · 2022年5月25日
一键「智能召唤」后,特斯拉撞上350万美元的私人飞机
机器之心
0+阅读 · 2022年4月23日
黑匣子这么重要,为什么数据不能云同步?
学术头条
1+阅读 · 2022年3月26日
关于黑匣子的一切:找到黑匣子之后,还原数据和事故真相还要多久?
大数据文摘
0+阅读 · 2022年3月25日
严望佳建议:加强智能网联汽车生产制造安全与数据安全标准建设
CCF计算机安全专委会
0+阅读 · 2022年3月6日
「减配」难伤特斯拉
36氪
0+阅读 · 2022年2月11日
Waymo起诉加州车管所,要求对无人车事故数据保密,网友:这事怕不是和特斯拉有关
量子位
0+阅读 · 2022年1月29日
19岁少年黑客控制超过25辆特斯拉,车载系统真的安全吗?
CSDN
0+阅读 · 2022年1月18日
锋资讯:苹果发布tvOS 15.1.1/苹果停售3款Beats耳机
威锋网
0+阅读 · 2021年11月2日
可证明安全的确定性公钥加密体制研究
国家自然科学基金
0+阅读 · 2015年12月31日
基于驾驶人行为和车辆运行状态变化的驾驶分心识别方法研究
国家自然科学基金
1+阅读 · 2014年12月31日
外包数据的密文存储及查询的关键技术研究
国家自然科学基金
1+阅读 · 2013年12月31日
一类非方复杂工业系统的数据驱动控制方法研究
国家自然科学基金
0+阅读 · 2013年12月31日
宽动态地震数据采集方法和技术研究
国家自然科学基金
0+阅读 · 2013年12月31日
基于数据与模型混合驱动的密集人群中特定人脸持续跟踪方法
国家自然科学基金
0+阅读 · 2012年12月31日
基于能谱CT与碘分布对门静脉高压血流动力学演变规律的研究
国家自然科学基金
0+阅读 · 2012年12月31日
金属凝固过程同步辐射X射线成像用多功能凝固装置
国家自然科学基金
0+阅读 · 2012年12月31日
多维复发事件数据的统计建模及推断
国家自然科学基金
2+阅读 · 2012年12月31日
不完全数据的经验似然和经验熵研究
国家自然科学基金
0+阅读 · 2011年12月31日
A universal synthetic dataset for machine learning on spectroscopic data
Arxiv
0+阅读 · 2022年6月13日
Governing for Free: Rule Process Effects on Reddit Moderator Motivations
Arxiv
0+阅读 · 2022年6月11日
Sentiment analysis on electricity twitter posts
Arxiv
0+阅读 · 2022年6月10日
Between Stochastic and Adversarial Online Convex Optimization: Improved Regret Bounds via Smoothness
Arxiv
0+阅读 · 2022年6月8日
Network Report: A Structured Description for Network Datasets
Arxiv
0+阅读 · 2022年6月8日
Timed automata as a formalism for expressing security: A survey on theory and practice
Arxiv
0+阅读 · 2022年6月7日
$FM^2$: Field-matrixed Factorization Machines for Recommender Systems
Arxiv
16+阅读 · 2021年2月20日
Explainability in Graph Neural Networks: A Taxonomic Survey
Arxiv
51+阅读 · 2020年12月31日
Meta-Transfer Learning for Zero-Shot Super-Resolution
Arxiv
43+阅读 · 2020年2月27日
Deep Learning for Sentiment Analysis : A Survey
Arxiv
25+阅读 · 2018年1月24日
VIP会员
自助开通(推荐)
客服开通
详情
相关主题
系统
汽车
特斯拉汽车 (Tesla Motors)
事件
报告
视频
相关VIP内容
「深度学习事件抽取」最新2022研究综述
专知会员服务
72+阅读 · 2022年6月2日
中国自动驾驶和未来出行服务市场展望
专知会员服务
39+阅读 · 2022年4月18日
欧盟JRC 2022发布《能源转型的区块链解决方案:实验证据和政策建议》技术报告,42页
专知会员服务
23+阅读 · 2022年4月14日
兰德公司2022最新发布《使用社交媒体提取有关化学武器事件的信息》,100页pdf
专知会员服务
29+阅读 · 2022年3月29日
407页《偏微分方程的数值解法》,密西西比大学Seongjai Kim教授最新讲义
专知会员服务
48+阅读 · 2022年3月17日
工信部印发《车联网网络安全和数据安全标准体系建设指南》
专知会员服务
21+阅读 · 2022年3月9日
【ICML2021】模仿学习的超参数选择
专知会员服务
22+阅读 · 2021年5月27日
「因果性机器学习」书册,88页pdf概述机器学习中的因果推理
专知会员服务
311+阅读 · 2021年3月21日
机器学习的安全问题及隐私保护
专知会员服务
40+阅读 · 2020年12月20日
对话推荐系统综述论文,35页pdf,A Survey on Conversational Recommender Systems
专知会员服务
117+阅读 · 2020年4月3日
热门VIP内容
开通专知VIP会员 享更多权益服务
大语言模型幻觉:系统综述
《分析与预测陆军战斗体能测试表现:统计与机器学习方法》2025最新137页
【博士论文】数据与任务的物理学:深度学习中的局部性与组合性理论
代理式人工智能时代的决策优势
相关资讯
吉利成功发射卫星;威马冲击港股IPO;特斯拉被美国监管机构要求就刹车问题做出回应|每周撩车
创业邦杂志
0+阅读 · 2022年6月6日
211学生闲鱼雇枪手做毕设!事后反“敲诈”枪手退钱,学校:暂停答辩!
CVer
0+阅读 · 2022年5月25日
一键「智能召唤」后,特斯拉撞上350万美元的私人飞机
机器之心
0+阅读 · 2022年4月23日
黑匣子这么重要,为什么数据不能云同步?
学术头条
1+阅读 · 2022年3月26日
关于黑匣子的一切:找到黑匣子之后,还原数据和事故真相还要多久?
大数据文摘
0+阅读 · 2022年3月25日
严望佳建议:加强智能网联汽车生产制造安全与数据安全标准建设
CCF计算机安全专委会
0+阅读 · 2022年3月6日
「减配」难伤特斯拉
36氪
0+阅读 · 2022年2月11日
Waymo起诉加州车管所,要求对无人车事故数据保密,网友:这事怕不是和特斯拉有关
量子位
0+阅读 · 2022年1月29日
19岁少年黑客控制超过25辆特斯拉,车载系统真的安全吗?
CSDN
0+阅读 · 2022年1月18日
锋资讯:苹果发布tvOS 15.1.1/苹果停售3款Beats耳机
威锋网
0+阅读 · 2021年11月2日
相关基金
可证明安全的确定性公钥加密体制研究
国家自然科学基金
0+阅读 · 2015年12月31日
基于驾驶人行为和车辆运行状态变化的驾驶分心识别方法研究
国家自然科学基金
1+阅读 · 2014年12月31日
外包数据的密文存储及查询的关键技术研究
国家自然科学基金
1+阅读 · 2013年12月31日
一类非方复杂工业系统的数据驱动控制方法研究
国家自然科学基金
0+阅读 · 2013年12月31日
宽动态地震数据采集方法和技术研究
国家自然科学基金
0+阅读 · 2013年12月31日
基于数据与模型混合驱动的密集人群中特定人脸持续跟踪方法
国家自然科学基金
0+阅读 · 2012年12月31日
基于能谱CT与碘分布对门静脉高压血流动力学演变规律的研究
国家自然科学基金
0+阅读 · 2012年12月31日
金属凝固过程同步辐射X射线成像用多功能凝固装置
国家自然科学基金
0+阅读 · 2012年12月31日
多维复发事件数据的统计建模及推断
国家自然科学基金
2+阅读 · 2012年12月31日
不完全数据的经验似然和经验熵研究
国家自然科学基金
0+阅读 · 2011年12月31日
相关论文
A universal synthetic dataset for machine learning on spectroscopic data
Arxiv
0+阅读 · 2022年6月13日
Governing for Free: Rule Process Effects on Reddit Moderator Motivations
Arxiv
0+阅读 · 2022年6月11日
Sentiment analysis on electricity twitter posts
Arxiv
0+阅读 · 2022年6月10日
Between Stochastic and Adversarial Online Convex Optimization: Improved Regret Bounds via Smoothness
Arxiv
0+阅读 · 2022年6月8日
Network Report: A Structured Description for Network Datasets
Arxiv
0+阅读 · 2022年6月8日
Timed automata as a formalism for expressing security: A survey on theory and practice
Arxiv
0+阅读 · 2022年6月7日
$FM^2$: Field-matrixed Factorization Machines for Recommender Systems
Arxiv
16+阅读 · 2021年2月20日
Explainability in Graph Neural Networks: A Taxonomic Survey
Arxiv
51+阅读 · 2020年12月31日
Meta-Transfer Learning for Zero-Shot Super-Resolution
Arxiv
43+阅读 · 2020年2月27日
Deep Learning for Sentiment Analysis : A Survey
Arxiv
25+阅读 · 2018年1月24日
大家都在搜
PINN
操作系统
2025最新文献
NTU博士论文
俄乌战争
军民融合
突防
国防科技创新
久别重逢话双塔
无人机航拍交通事故现场勘查处置系统——行业第一的警用事故处理软件
Top
提示
微信扫码
咨询专知VIP会员与技术项目合作
(加微信请备注: "专知")
微信扫码咨询专知VIP会员
Top