洞察 | 联邦学习、同态加密、模糊提取器?隐私保护增强的新一代生物识别技术了解一下

2021 年 11 月 18 日 机器之心
机器之心原创

作者:机器之心Pro

「智周洞察」 是由机器之心 Pro 出品,专注趋势性新一代人工智能技术的新型研究品牌,围绕人工智能学术探索与工程技术热点研究方向展开深入探究,追踪最新的 AI 技术路线,分析成熟情况,洞察潜在技术迭代机会。「智周洞察 · 可信 AI」专题系列关注以构建可信 AI 系统为目标的新一代人工智能技术,围绕隐私保护、可解释性、公平性及稳健性增强等角度展开具体探讨。


本文节选自『智周洞察』报告系列「可信 AI」专题中的《隐私保护增强的新一代生物识别技术》。机器之心将持续围绕构建「可信 AI」的新一代 AI 技术发布技术洞察、调查报告、举办线上分享及技术研讨等,欢迎关注隐私保护、可信生物识别技术的读者扫码入群,获得完整版报告及活动通知。



本报告得到了多位专家极具价值的专业意见,在此特别致谢(按姓氏首字母排序):哈工大计算机科学与技术学院博士生导师韩纪庆教授,中国科学院自动化研究所研究员雷震博士,浙江大学网络空间安全学院院长任奎教授,墨奇科技首席技术官汤林鹏博士,上海交通大学计算机科学与工程系郁昱教授,复旦大学计算机科学技术学院张军平教授


洞察速览


  • 双法施行,增强生物识别系统的隐私保护能力降低系统安全风险刻不容缓,滥用行为追踪及治理技术、生物信息去标识化、匿名化等技术需求升温


  • AI时代生物识别应用爆发,生物特征身份验证在大量场景下取代密码,相较普通密码泄露,生物模板一旦泄露无法更改或挽回。增强对生物模板的保护是增强生物识别系统隐私保护能力的关键环节


  • 新一代可信生物识别系统应具备不可逆、可撤销、非关联的技术特征。特征变换、生物加密等方法可以加强对生物模板的保护。


  • 头部互联网企业、AI 科技企业的实验室、研究团队已展开生物识别系统的隐私保护能力技术升级研发,例如加强生物模板加密技术研发、采用联邦学习、多模态融合等计算及验证方式等;一些新兴企业也在探索更加易用、安全性更高、保护隐私的生物识别技术方案。


随着数据安全法、个人信息保护法的施行启动,市场对升级技术,采用新一代具有隐私保护增强能力的生物识别系统的需求升温,从技术上突破提高生物识别系统的安全性,实现生物识别系统的隐私保护能力提升迫在眉睫。相应的,构建新一代可信AI系统能力的生物识别技术的研发热度也在上升。 

 

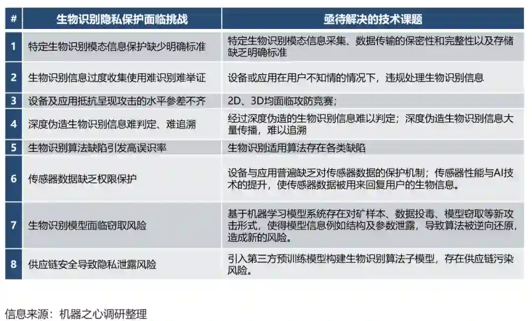
2020 年 10 月,中国信通院泰尔终端实验室联合电信终端产业协会、电信终端产业协会、中国互联网协会、互联网金融身份认证联盟及移动 APP 创新与个人信息保护实验室联合发布《生物识别隐私保护研究报告》,对生物识别系统隐私保护存在的问题进行了八个维度的总结,并延展就亟待解决的技术课题进行了讨论,机器之心总结如下:



隐私保护增强的新一代生物识别技术设计


在设计生物特征身份认证系统架构时,全过程的生物数据安全及生物识别验证准确性是需要同时考虑的两个最重要的方面[6]。在进行生物识别应用的技术选型时,不同的生物识别技术的识别精度和易用性(friction)也存在较大差异,下图展示了不同类型的生物识别技术在识别精度和易用性方面的情况。



可信AI系统在采用生物识别进行身份验证时,应具备对生物信息模板进行保护的能力已成为业界共识。ISO/IEC 30136 标准中给定了评估生物识别模板保护方案的准确性、保密性和隐私性的方法,特别指出在安全和隐私保护方面,应具备不可逆性(Irreversibility),非关联性(Unlinkability )等特征。

 

国家标准《信息技术安全技术 生物特征识别信息的保护要求》(征求意见稿)也指出,生物特征识别系统应满足保密性、完整性以及可更新性与可撤销性,同时规定了生物特征识别信息保护的如下要求:不可逆性、不可链接性、保密性。更进一步来说,可用的生物模板保护机制实现目标则需要具备不可逆性、可撤销性、非关联性等技术特征之外,还需要具备高性能(Performance)的特性[9]。

 


提高生物识别系统隐私保护能力的核心要塞:生物模板保护


生物特征身份认证一般分为注册及验证两个阶段。常见的生物特征身份认证系统架构如下,其中,T 代表注册时获得的生物特征样本,Q 是识别时得到的查询生物特征样本,XT 和 XQ 分别是模板和查询特征集,S 代表匹配结果 [6]。


在注册阶段对生物特征数据进行扫描以确定一组不同的生物特征集,称为生物特征模板。生物信息模板数据泄露也是目前个人信息保护的重点对象。与密码或秘钥方案不同,生物信息模板不像密码,一旦泄露无法更改或挽回 [8]。下图展示了生物识别系统中的主要安全漏洞区域 [6]。



生物模板保护:使用特征变换与生物加密等技术方法


保护生物识别模板免受各种黑客攻击是一个至关重要的课题。保护生物识别模板主要有特征变换及生物加密两组技术路线 [6],在具体实现方法方面包括模板加密、可撤销生物识别、混合方法、同态加密、基于视觉密码学的方法等 [6],下表就相关技术方法进行进一步总结。

 


可信生物识别技术升级:大厂与初创企业纷纷加入竞跑


头部互联网企业、AI 科技企业的实验室、研究团队已展开生物识别系统的隐私保护能力技术升级研发,例如加强生物模板加密技术研发、采用联邦学习、多模态融合等计算及验证方式等;一些新兴企业也在探索更加易用、安全性更高、保护隐私的生物识别方案和产品,如墨奇科技以非接触的指掌纹和指掌静脉采集方式,采用基于向量和图的多尺度特征提取与异构高性能比对算法,以多尺度图像表示和密码学结合的方式推动隐私保护增强的生物识别。

 


点击阅读原文或通过 pro.jiqizhixin.com 获取完整版报告,进一步探索可信生物识别技术路线,洞察领军厂商可信生物识别技术布局。


登录查看更多
3

相关内容

《2021全球数据合规与隐私科技发展报告》重磅发布
专知会员服务
27+阅读 · 2022年1月6日
隐私计算应用白皮书, 54页pdf
专知会员服务
177+阅读 · 2021年12月18日
数据价值释放与隐私保护计算应用研究报告,64页pdf
专知会员服务
42+阅读 · 2021年11月29日
移动互联网应用程序(APP)个人信息保护治理白皮书
专知会员服务
21+阅读 · 2021年11月24日
混合增强视觉认知架构及其关键技术进展
专知会员服务
46+阅读 · 2021年11月20日
专知会员服务
38+阅读 · 2021年10月19日
专知会员服务
94+阅读 · 2021年7月23日
人工智能模型数据泄露的攻击与防御研究综述
专知会员服务
73+阅读 · 2021年3月31日
专知会员服务
127+阅读 · 2020年8月7日
联邦学习安全与隐私保护研究综述
专知
12+阅读 · 2020年8月7日
机器学习中的隐私保护
DataFunTalk
4+阅读 · 2020年4月17日
【联邦学习】新一代联邦学习技术及应用实战
产业智能官
5+阅读 · 2020年2月26日
美参议员提出商业面部识别隐私法案
蚂蚁金服评论
12+阅读 · 2019年4月25日
同态加密数据库备份实践
FCS
6+阅读 · 2019年4月23日
区块链隐私保护研究综述——祝烈煌详解
计算机研究与发展
23+阅读 · 2018年11月28日
方兴未艾的语音合成技术与应用
AI100
8+阅读 · 2018年10月16日
差分隐私保护:从入门到脱坑
FreeBuf
17+阅读 · 2018年9月10日
Arxiv
0+阅读 · 2022年2月7日
Arxiv
0+阅读 · 2022年2月5日
Arxiv
3+阅读 · 2018年2月20日
VIP会员
相关VIP内容
《2021全球数据合规与隐私科技发展报告》重磅发布
专知会员服务
27+阅读 · 2022年1月6日
隐私计算应用白皮书, 54页pdf
专知会员服务
177+阅读 · 2021年12月18日
数据价值释放与隐私保护计算应用研究报告,64页pdf
专知会员服务
42+阅读 · 2021年11月29日
移动互联网应用程序(APP)个人信息保护治理白皮书
专知会员服务
21+阅读 · 2021年11月24日
混合增强视觉认知架构及其关键技术进展
专知会员服务
46+阅读 · 2021年11月20日
专知会员服务
38+阅读 · 2021年10月19日
专知会员服务
94+阅读 · 2021年7月23日
人工智能模型数据泄露的攻击与防御研究综述
专知会员服务
73+阅读 · 2021年3月31日
专知会员服务
127+阅读 · 2020年8月7日
相关资讯
联邦学习安全与隐私保护研究综述
专知
12+阅读 · 2020年8月7日
机器学习中的隐私保护
DataFunTalk
4+阅读 · 2020年4月17日
【联邦学习】新一代联邦学习技术及应用实战
产业智能官
5+阅读 · 2020年2月26日
美参议员提出商业面部识别隐私法案
蚂蚁金服评论
12+阅读 · 2019年4月25日
同态加密数据库备份实践
FCS
6+阅读 · 2019年4月23日
区块链隐私保护研究综述——祝烈煌详解
计算机研究与发展
23+阅读 · 2018年11月28日
方兴未艾的语音合成技术与应用
AI100
8+阅读 · 2018年10月16日
差分隐私保护:从入门到脱坑
FreeBuf
17+阅读 · 2018年9月10日
Top
微信扫码咨询专知VIP会员