AI视频营销行业研究报告 | 36氪研究

2018 年 12 月 29 日 36氪

关注并标星36氪

每天3次,打卡阅读

更快更深刻洞察互联网商业

━━━━━━



如何让用户不厌其烦地看广告?




文 | 杜玉



2018年10月31日,爱奇艺公布Q3财报,截至9月30日,爱奇艺总营收为69亿元(约合10亿美元),同比增长48%。在线广告和会员服务是爱奇艺的两个主要收入来源,其中,爱奇艺会员服务以29亿元营收,首度超过24亿元的在线广告。


随着用户付费意愿的增加,视频会员数量逐年增长,与此同时,会员对广告的屏蔽权限不仅使广告位资源有所缩减,也进一步增加了广告触达目标人群的难度。


如何在保证用户体验的同时使广告能够触达到用户是近年来视频行业关注的一个重点问题。AI视频营销从广告呈现和用户触达两方面考虑,解决视频行业的盈利痛点。


什么是AI视频营销?


AI视频营销是一种以视频为载体,利用人工智能技术辅助广告的植入、投放和监测等环节,使广告的呈现和互动变得更加友好,用户触达更加精准的新式营销。其中,视频载体主要包括:泛娱乐在线视频、短视频、直播视频等。按照视频广告的呈现形式和AI的应用情况可将AI视频营销分为AI创意营销和视频大数据营销两种。


AI创意营销是指利用人工智能技术识别视频内容,然后在对应的视频中投放与内容相关的各种形式的广告。由于广告与视频场景高度相关,故AI创意营销也叫AI场景营销。


视频大数据营销则是指大型广告交易平台利用自身流量和海量数据优势,对互联网用户进行画像,并制定千人千面的视频广告投放效果。


从广告的呈现形式上看,针对视频的大数据营销目前主要呈现形式有贴片广告、中插、暂停位广告、视频信息流广告等。


从AI应用情况看,深度学习和自然语言处理等人工智能技术在视频大数据营销领域常被用来进行用户行为分析、行业数据挖掘、广告投放效果的监测和优化等。


视频大数据营销从用户触达的角度来优化体验,降低无价值信息对用户的干扰,同时提升广告效果。


AI视频营销行业发展的驱动力有哪些?


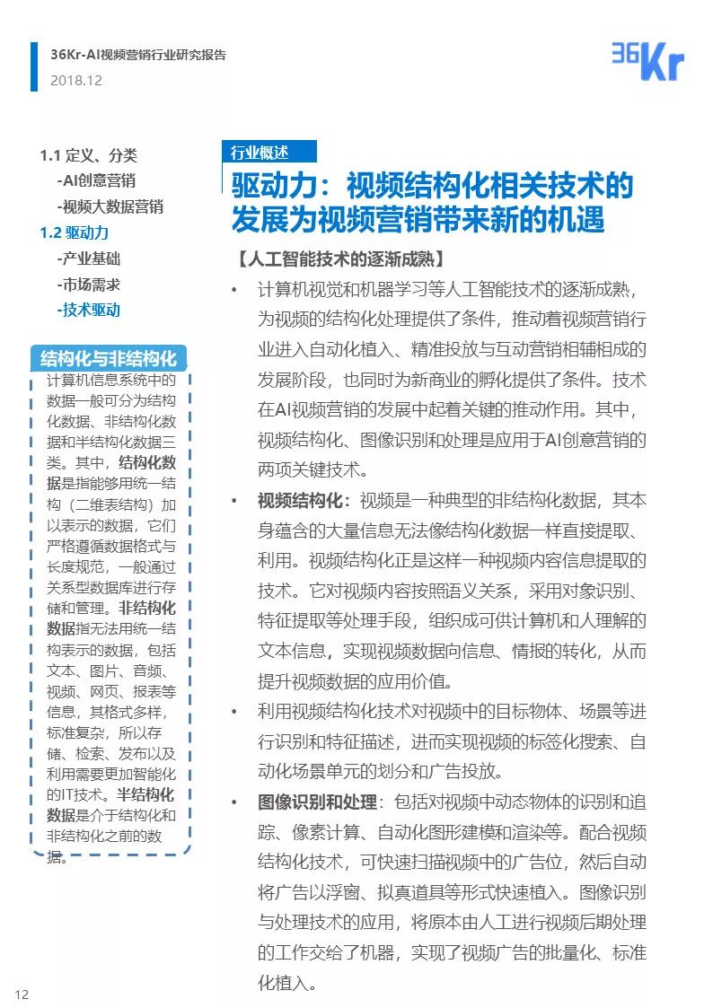
AI创意营销是视频营销行业发展的主要趋势之一,目前,已进入快速发展阶段。除解决视频行业盈利痛点外,视频内容产业的发展、数字营销市场规模的扩大和人工智能技术的逐渐成熟也在行业发展的过程中起了重要的推动作用。


AI视频营销的产业链发展情况如何?


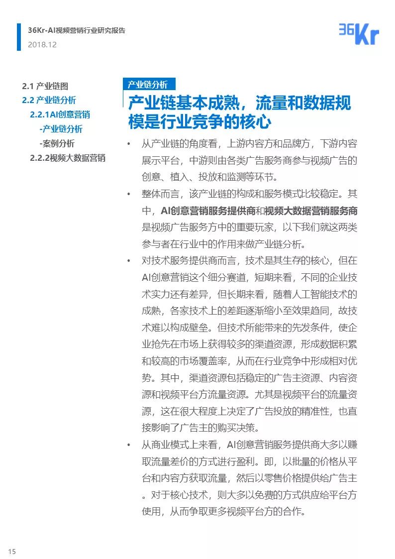
 从产业链的角度看,上游内容方和品牌方,下游内容展示平台,中游则由各类广告服务商参与视频广告的创意、植入、投放和监测等环节。


整体而言,该产业链的构成和服务模式比较稳定。其中,AI创意营销服务提供商和视频大数据营销服务商是视频广告服务方中的重要玩家,以下我们就这两类参与者在行业中的作用来做产业链分析。


 对技术服务提供商而言,技术是其生存的核心,但在AI创意营销这个细分赛道,短期来看,不同的企业技术实力还有差异,但长期来看,随着人工智能技术的成熟,各家技术上的差距逐渐缩小至效果趋同,故技术难以构成壁垒。但技术所能带来的先发条件,使企业抢先在市场上获得较多的渠道资源,形成数据积累和较高的市场覆盖率,从而在行业竞争中形成相对优势。其中,渠道资源包括稳定的广告主资源、内容资源和视频平台方流量资源。尤其是视频平台的流量资源,这在很大程度上决定了广告投放的精准性,也直接影响了广告主的购买决策。


AI视频营销未来发展如何?


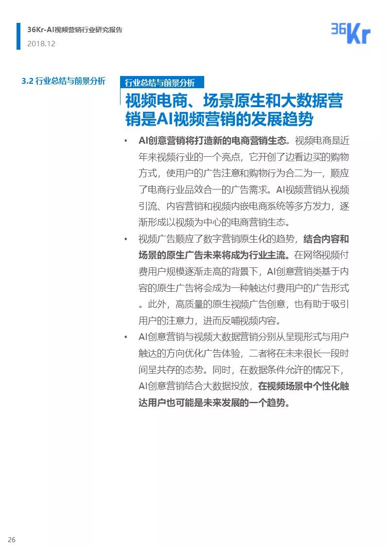
AI视频营销是技术驱动下的产业升级,是行业发展的必然趋势,未来前景看好,目前,行业处于快速发展的阶段。AI创意营销连通了广告与电商,正围绕文娱视频打造新的电商营销生态;视频大数据营销也开始从广告呈现上做出一些个性化的尝试。未来,结合内容和场景的原生广告将成为行业主流,AI创意营销或将成为一种触达付费用户的广告形式。


注:本报告PDF版本可点击阅读原文下载


关于36氪研究院


36 氪研究院是 36 氪子品牌,专注于一级市场的行业研究,通过定性定量结合的方式研究新兴行业与企业,欢迎大家积极与我们交流讨论。


分析师


杜玉(duyu100,duyu@36kr.com),关注人工智能、金融科技领域。 


登录查看更多
0

相关内容

商业数据分析,39页ppt
专知会员服务
165+阅读 · 2020年6月2日
2020年中国《知识图谱》行业研究报告,45页ppt
专知会员服务
240+阅读 · 2020年4月18日
德勤:2020技术趋势报告,120页pdf
专知会员服务
192+阅读 · 2020年3月31日
《人工智能2020:落地挑战与应对 》56页pdf
专知会员服务
197+阅读 · 2020年3月8日
报告 | 2020中国5G经济报告,100页pdf
专知会员服务
98+阅读 · 2019年12月29日
【德勤】中国人工智能产业白皮书,68页pdf
专知会员服务
310+阅读 · 2019年12月23日
【大数据白皮书 2019】中国信息通信研究院
专知会员服务
138+阅读 · 2019年12月12日
2019年人工智能行业现状与发展趋势报告,52页ppt
专知会员服务
124+阅读 · 2019年10月10日
2018-2019年国内化妆品行业研究报告
行业研究报告
15+阅读 · 2019年9月28日
2019社交行业研究报告
行业研究报告
5+阅读 · 2019年5月30日
2019年Q1中国互联网流量季度分析报告
艾瑞咨询
5+阅读 · 2019年5月15日
2019中国家政服务行业发展剖析及行业投资机遇分析报告
2018年边缘计算行业研究报告
行业研究报告
12+阅读 · 2019年4月15日
2018年德国汽车产业研究报告
行业研究报告
16+阅读 · 2018年12月1日
2018年中国供应链金融行业研究报告
艾瑞咨询
7+阅读 · 2018年11月20日
【行业报告】2018年中国人工智能行业研究报告
互联网金融
5+阅读 · 2018年4月7日
年度增速黑马快视频 是谁将它推向神坛
Analysys易观
4+阅读 · 2018年1月26日
CoCoNet: A Collaborative Convolutional Network
Arxiv
6+阅读 · 2019年1月28日
VIP会员
相关VIP内容
商业数据分析,39页ppt
专知会员服务
165+阅读 · 2020年6月2日
2020年中国《知识图谱》行业研究报告,45页ppt
专知会员服务
240+阅读 · 2020年4月18日
德勤:2020技术趋势报告,120页pdf
专知会员服务
192+阅读 · 2020年3月31日
《人工智能2020:落地挑战与应对 》56页pdf
专知会员服务
197+阅读 · 2020年3月8日
报告 | 2020中国5G经济报告,100页pdf
专知会员服务
98+阅读 · 2019年12月29日
【德勤】中国人工智能产业白皮书,68页pdf
专知会员服务
310+阅读 · 2019年12月23日
【大数据白皮书 2019】中国信息通信研究院
专知会员服务
138+阅读 · 2019年12月12日
2019年人工智能行业现状与发展趋势报告,52页ppt
专知会员服务
124+阅读 · 2019年10月10日
相关资讯
2018-2019年国内化妆品行业研究报告
行业研究报告
15+阅读 · 2019年9月28日
2019社交行业研究报告
行业研究报告
5+阅读 · 2019年5月30日
2019年Q1中国互联网流量季度分析报告
艾瑞咨询
5+阅读 · 2019年5月15日
2019中国家政服务行业发展剖析及行业投资机遇分析报告
2018年边缘计算行业研究报告
行业研究报告
12+阅读 · 2019年4月15日
2018年德国汽车产业研究报告
行业研究报告
16+阅读 · 2018年12月1日
2018年中国供应链金融行业研究报告
艾瑞咨询
7+阅读 · 2018年11月20日
【行业报告】2018年中国人工智能行业研究报告
互联网金融
5+阅读 · 2018年4月7日
年度增速黑马快视频 是谁将它推向神坛
Analysys易观
4+阅读 · 2018年1月26日
Top
微信扫码咨询专知VIP会员