2019社交行业研究报告

2019 年 5 月 30 日 行业研究报告

提示点击上方"行业研究报告"关注本号。

行研君说

导语

随着人们对精神交友的追求不断增加、算法技术将内容个性化推荐,用户花费在兴趣类社交平台的时长越来越久,平台方为满足用户多样化的需求也从单一形式平台逐渐演变成一个平台上有多种互动形式的社交。

PS:我们运营的备用号 行研资本(ID:report18)为很多老朋友提供了另一处空间,欢迎大家同时关注!


来源:36Kr


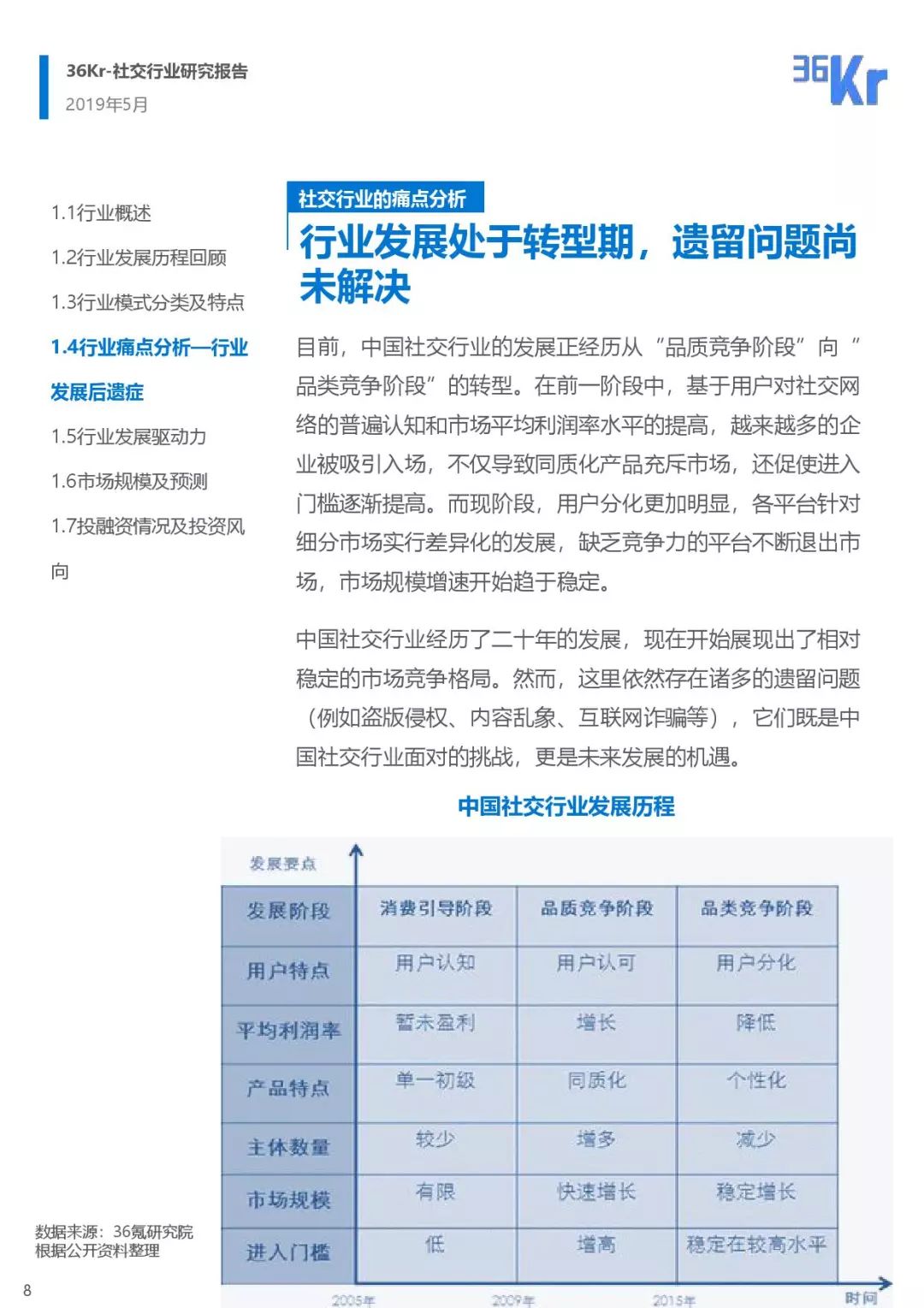
中国社交行业发展起步晚于国外,但是发展速度快,社交产品品类丰富,社交内容生产者变现快,经营模式多样化。


• 社交的本质是通过各种不同的内容介质、形式进行自我表达、交流,而后收获反馈,也是人丰富自己、发展自己、扩充自己的重要手段。可以说在互联网时代,社交是人们工作和生活中用来扩充自己的人脉、增加自己的创收和提高生活品质的重要方式之一。所以,人们对社交的需求是刚需。


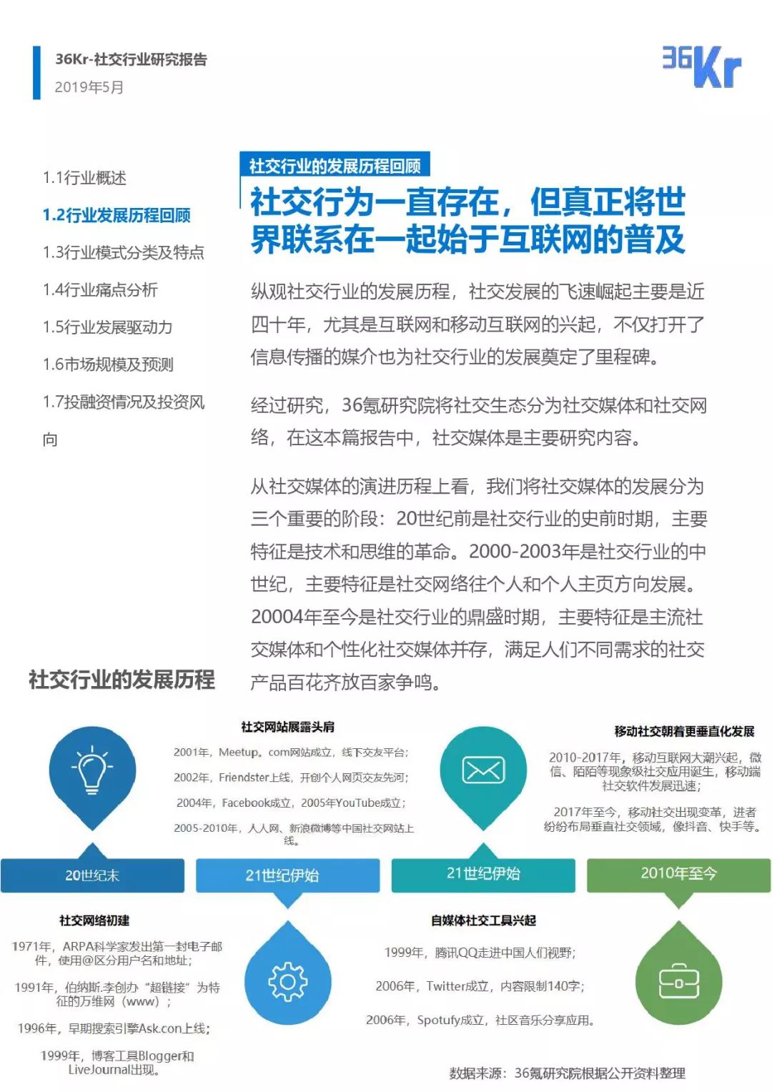
• 从社交的发展历程来看,社交发展史分为三个阶段:社交网络的建立、社交网站的崛起、社交软件的爆发。在社交行业发展过程中社交产品越来越丰富,有的企业以内容作为社交的载体,有的企业以通讯工具定义自己,有的则想要在特定的场景领域发挥社交的作用。


• 基于以上不同的情况,将社交按照产品属性进行分类,我们将社交分划分为三大领域,内容社交、工具社交、场景社交。


• 以营利能力来讲,在这三种模式下的社交平台都有各自的盈利模式。其中以音频、视频社交营利最为直接,场景类的社交次之,即时通信类的社交软件营利模式最复杂。


随着人们对精神交友的追求不断增加、算法技术将内容个性化推荐,用户花费在兴趣类社交平台的时长越来越久,平台方为满足用户多样化的需求也从单一形式平台逐渐演变成一个平台上有多种互动形式的社交。


• 据国家统计局数据显示,近五年中国互联网移动用户基础逐年递增,互联网普及率以50%左右的增速持续增长。


• 中国人均可支配收入的稳步提升以及流量资费下降都是促使社交行业爆发式增长的基础,移动互联网的普及为社交行业的发展提供了土壤。


• 随着CDN技术研发的不断深入,推荐算法的应用和普及效率很高,这为社交平台带来了良好的客户粘性。


• 中国社交网络行业市场规模逐年扩大,以2018年的增速来计算,预计在2020年将达到500亿元的市场规模。




报告索要、咨询请加行研君微信:report08,欢迎来撩


——END——

推荐阅读

《雄安新区》

《腾讯报告》

《小龙虾》

登录查看更多
5

相关内容

大数据安全技术研究进展
专知会员服务
96+阅读 · 2020年5月2日
2020年中国《知识图谱》行业研究报告,45页ppt
专知会员服务
240+阅读 · 2020年4月18日
德勤:2020技术趋势报告,120页pdf
专知会员服务
192+阅读 · 2020年3月31日
新时期我国信息技术产业的发展
专知会员服务
71+阅读 · 2020年1月18日
报告 | 2020中国5G经济报告,100页pdf
专知会员服务
98+阅读 · 2019年12月29日
【德勤】中国人工智能产业白皮书,68页pdf
专知会员服务
310+阅读 · 2019年12月23日
【大数据白皮书 2019】中国信息通信研究院
专知会员服务
138+阅读 · 2019年12月12日
2018-2019年国内化妆品行业研究报告
行业研究报告
15+阅读 · 2019年9月28日
人工智能商业化研究报告(2019)
腾讯大讲堂
15+阅读 · 2019年7月9日
2019中国养老产业发展剖析与发展趋势分析报告
行业研究报告
8+阅读 · 2019年5月18日
2018年物业管理行业深度研究报告
行业研究报告
7+阅读 · 2019年5月17日
2019年Q1中国互联网流量季度分析报告
艾瑞咨询
5+阅读 · 2019年5月15日
2019中国家政服务行业发展剖析及行业投资机遇分析报告
2018年游戏行业研究报告
行业研究报告
3+阅读 · 2019年4月20日
2018年边缘计算行业研究报告
行业研究报告
12+阅读 · 2019年4月15日
云游戏行业发展趋势分析报告
行业研究报告
13+阅读 · 2019年3月24日
2018年中国供应链金融行业研究报告
艾瑞咨询
7+阅读 · 2018年11月20日
Arxiv
102+阅读 · 2020年3月4日
Conditional BERT Contextual Augmentation
Arxiv
8+阅读 · 2018年12月17日
VIP会员
相关VIP内容
大数据安全技术研究进展
专知会员服务
96+阅读 · 2020年5月2日
2020年中国《知识图谱》行业研究报告,45页ppt
专知会员服务
240+阅读 · 2020年4月18日
德勤:2020技术趋势报告,120页pdf
专知会员服务
192+阅读 · 2020年3月31日
新时期我国信息技术产业的发展
专知会员服务
71+阅读 · 2020年1月18日
报告 | 2020中国5G经济报告,100页pdf
专知会员服务
98+阅读 · 2019年12月29日
【德勤】中国人工智能产业白皮书,68页pdf
专知会员服务
310+阅读 · 2019年12月23日
【大数据白皮书 2019】中国信息通信研究院
专知会员服务
138+阅读 · 2019年12月12日
相关资讯
2018-2019年国内化妆品行业研究报告
行业研究报告
15+阅读 · 2019年9月28日
人工智能商业化研究报告(2019)
腾讯大讲堂
15+阅读 · 2019年7月9日
2019中国养老产业发展剖析与发展趋势分析报告
行业研究报告
8+阅读 · 2019年5月18日
2018年物业管理行业深度研究报告
行业研究报告
7+阅读 · 2019年5月17日
2019年Q1中国互联网流量季度分析报告
艾瑞咨询
5+阅读 · 2019年5月15日
2019中国家政服务行业发展剖析及行业投资机遇分析报告
2018年游戏行业研究报告
行业研究报告
3+阅读 · 2019年4月20日
2018年边缘计算行业研究报告
行业研究报告
12+阅读 · 2019年4月15日
云游戏行业发展趋势分析报告
行业研究报告
13+阅读 · 2019年3月24日
2018年中国供应链金融行业研究报告
艾瑞咨询
7+阅读 · 2018年11月20日
Top
微信扫码咨询专知VIP会员