ML通用指南:文本分类详细教程(上)

2018 年 7 月 29 日 论智
来源:论智
编译:Bot

编者按:文本分类是各类应用中的一种基础机器学习问题,近日,一篇关于文本分类的文章成功引起学界大牛和竞赛机构注意,让他们在twitter上争相转载。那么,它到底讲述了什么内容呢?考虑到原文过长,本文是其中的(上)篇。

文本分类是一种应用广泛的算法,它是各种用于大规模处理文本数据的软件系统的核心,常被用于垃圾邮件识别及帮助论坛机器人标记不当评论。

当然,以上只是文本分类的两种常规应用,它们处理的是预定义的二元分类问题。在多元分类任务中,算法分类主要基于本文中的关键词

分类器标记垃圾邮件,并把它们过滤到垃圾邮件文件夹中

另一种常见的文本分类是情感分析,它的目标是识别文本内容积极与否:文字所表达的思想类型。同样的,这也是多元分类问题,我们可以采用二元的喜欢/不喜欢评级形式,也可以进一步细化,如设成1星到5星的星级评级。情感分析的常见应用包括分析影评,判断消费者是否喜欢这部电影,或者是分析大型商场的评论,推测普通大众对某个品牌新产品的看法。

本指南将介绍一些解决文本分类问题的机器学习最佳实践,你可以从中学到:

  • 用机器学习解决文本分类问题

  • 如何为文本分类问题挑选正确的模型

  • 如何用TensorFlow实现你选择的模型

文本分类流程

  • 第一步:收集数据

  • 第二步:探索数据

  • 第2.5步:选择一个模型

  • 第三步:准备数据

  • 第四步:构建、训练、评估模型

  • 第五步:调整超参数

  • 第六步:部署模型


文本分类流程

第一步:收集数据

收集数据是解决任何监督学习问题的最重要一步,数据的质量和数量直接决定着文本分类器的性能上限。

如果你没有想要解决的的特定问题,或者只是对一般的文本分类感兴趣,你可以直接用已经开源的大量数据集。这个GitHub repo里可能包含不少你可以用到的链接:github.com/google/eng-edu/blob/master/ml/guides/textclassification/loaddata.py。

但是,如果你有一个待解决的特定问题,你就得先收集必要数据。当然,有些数据是现成的,一些组织会提供访问其数据的公共API,比如Twitter API或NY Times API,如果有用,你可以直接通过它们来解决自己的问题。

以下是收集数据过程中的一些注意事项:

  • 如果使用公共API,请在使用前先阅读它们的使用限制,比如某些API会对你的访问速度设限。

  • 收集训练样本的量永远是越多越好,这有助于模型更好地概括。

  • 如果涉及分类,确保每个类的样本数量不会过度失衡,换句话说,每个类中都应该有相当数量的样本。

  • 确保你的样本可以覆盖所有可能的输入空间,而不仅仅是最常见的几种情况。

在本指南中,我们将以斯坦福大学开源的大型电影评论数据集(IMDb)为例,说明整个本文分类流程。该数据集包含人们在IMDb网站上发布的电影评论,以及评论者是否喜欢电影的相应标签(“positive”或“negative”)。这是用于情绪分析问题的一个经典数据集。

第二步:探索数据

构建、训练模型只是整个流程的一部分,如果事先能了解数据特征,这会对之后的模型构建大有裨益,比如更高的准确率,或是更少的数据和更少的计算资源。

加载数据集

首先,让我们将数据集加载到Python中:

  
  
    
  1. def load_imdb_sentiment_analysis_dataset(data_path, seed=123):

  2.    """Loads the IMDb movie reviews sentiment analysis dataset.

  3.    # Arguments

  4.        data_path: string, path to the data directory.

  5.        seed: int, seed for randomizer.

  6.    # Returns

  7.        A tuple of training and validation data.

  8.        Number of training samples: 25000

  9.        Number of test samples: 25000

  10.        Number of categories: 2 (0 - negative, 1 - positive)

  11.    # References

  12.        Mass et al., http://www.aclweb.org/anthology/P11-1015

  13.        Download and uncompress archive from:

  14.        http://ai.stanford.edu/~amaas/data/sentiment/aclImdb_v1.tar.gz

  15.    """

  16.    imdb_data_path = os.path.join(data_path, 'aclImdb')

  17.    # Load the training data

  18.    train_texts = []

  19.    train_labels = []

  20.    for category in ['pos', 'neg']:

  21.        train_path = os.path.join(imdb_data_path, 'train', category)

  22.        for fname in sorted(os.listdir(train_path)):

  23.            if fname.endswith('.txt'):

  24.                with open(os.path.join(train_path, fname)) as f:

  25.                    train_texts.append(f.read())

  26.                train_labels.append(0 if category == 'neg' else 1)

  27.    # Load the validation data.

  28.    test_texts = []

  29.    test_labels = []

  30.    for category in ['pos', 'neg']:

  31.        test_path = os.path.join(imdb_data_path, 'test', category)

  32.        for fname in sorted(os.listdir(test_path)):

  33.            if fname.endswith('.txt'):

  34.                with open(os.path.join(test_path, fname)) as f:

  35.                    test_texts.append(f.read())

  36.                test_labels.append(0 if category == 'neg' else 1)

  37.    # Shuffle the training data and labels.

  38.    random.seed(seed)

  39.    random.shuffle(train_texts)

  40.    random.seed(seed)

  41.    random.shuffle(train_labels)

  42.    return ((train_texts, np.array(train_labels)),

  43.            (test_texts, np.array(test_labels)))

检查数据

加载完数据后,最好对其一一检查:选择一些样本,手动检查它们是否符合你的预期。比如示例用的电影评论数据集,我们可以输出一些随机样本,检查情绪标签和评论包含的情绪是否一致。

“十分钟的故事非要讲两小时,要不是没什么大事,我早就中途起身走人了。”

这是数据集中被标记为“negative”的评论,很显然,评论者觉得电影非常拖沓、无聊,这和标签是匹配的。

收集关键指标

完成检查后,你需要收集以下重要指标,它们有助于表征文本分类任务:

  1. 样本数:数据集中的样本总数。

  2. 类别数:数据集中的主题或分类数。

  3. 每个类的样本数:如果是均衡的数据集,所有类应该包含数量相近的样本;如果是不均衡的数据集,每个类所包含的样本数会有巨大差异。

  4. 每个样本中的单词数:这是文本分类问题,所以要统计样本所包含单词数的中位数。

  5. 单词词频分布:数据集中每个单词的出现频率(出现次数)。

  6. 样本长度分布:数据集中每个样本的

第2.5步:选择一个模型

到目前为止,我们已经汇总了数据,也深入了解了数据中的关键特征。接下来,根据第二步中收集的各个指标,我们就要开始考虑应该使用哪种分类模型了。这也意味着我们会提出以下这些问题:“我们该怎么把文本数据转成算法输入?”(数据预处理和向量化),“我们应该使用什么类型的模型?”,“我们的模型应该实用什么参数配置?”……

得益于数十年的研究,现在数据预处理和模型配置的选择非常多元化,但这么多的选择其实也带来了不少麻烦,我们手头只有一个特定问题,它的范围也很宽泛,那么怎么选才是最好的呢?最老实的方法是一个个试过去,去掉不好的,留下最好的,但这种做法并不现实。

在本文中,我们尝试着简化选择文本分类模型的过程。对于给定数据集,我们的目标只有两个:准确率接近最高,训练时间尽可能最低。我们针对不同类型的问题(特别是情感分析和主题分类问题)进行了大量(~450K)实验,共计使用12个数据集,交替测试了不同数据预处理技术和不同模型架构的情况。这个过程有助于我们获得影响优化的各个参数。

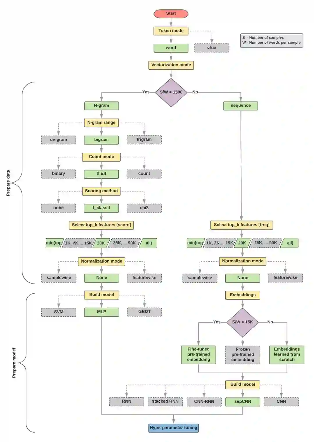
下面的模型选择和流程图是以上实验的总结。

数据准备与模型算法构建

  1. 计算比率:样本数/单个样本平均单词数

  2. 如果以上比率小于1500,对文本进行分词,然后用简单的多层感知器(MLP)模型对它们进行分类(下图左侧分支)

  • a.用n元模型对句子分词,并把词转换成词向量

  • b.根据向量的重要程度评分,从中抽出排名前2万的词

  • c.构建MLP模型

  1. 如果以上比率大于1500,则将文本标记成序列,用sepCNN模型对它们进行分类(下图右侧分支)

    • a.对样本进行分词,根据单词词频选择其中的前2万个

    • b.将样本转换为单词序列向量

    • c.如果比率小于1500,用预训练的sepCNN模型进行词嵌入,效果可能会很好

  2. 调整超参数,寻找模型的最佳参数配置

在下面的流程图中,黄色框表示数据和模型的准备阶段,灰色框和绿色框表示过程中的每个选择,其中绿色表示“推荐选择”。你可以把这张图作为构建第一个实验模型的起点,因为它能以较低的计算成本提供较良好的性能。之后如果有需要,你可以再在这基础上继续改进迭代。

文本分类流程图

这个流程图回答了两个关键问题:

  1. 我们应该使用哪种学习算法或模型?

  2. 我们应该如何准备数据以有效地学习文本和标签之间的关系?

其中,第二个问题取决于第一个问题的答案,我们预处理数据的方式取决于选择的具体模型。文本分类模型大致可分为两类:使用单词排序信息的序列模型和把文本视为一组单词的n-gram模型。其中序列模型的类型包括卷积神经网络(CNN)、递归神经网络(RNN)及其变体。n-gram模型的类型包括逻辑回归、MLP、DBDT和SVM。

对于电影评论数据集,样本数/单个样本平均单词数约为144,所以我们会构建一个MLP模型。

登录查看更多
19

相关内容

文本分类(Text Classification)任务是根据给定文档的内容或主题,自动分配预先定义的类别标签。
专知会员服务
56+阅读 · 2020年7月4日
【2020新书】实战R语言4,323页pdf
专知会员服务
102+阅读 · 2020年7月1日
【实用书】学习用Python编写代码进行数据分析,103页pdf
专知会员服务
198+阅读 · 2020年6月29日
基于多头注意力胶囊网络的文本分类模型
专知会员服务
78+阅读 · 2020年5月24日
【干货书】机器学习Python实战教程,366页pdf
专知会员服务
346+阅读 · 2020年3月17日
Sklearn 与 TensorFlow 机器学习实用指南,385页pdf
专知会员服务
131+阅读 · 2020年3月15日
NLP基础任务:文本分类近年发展汇总,68页超详细解析
专知会员服务
58+阅读 · 2020年1月3日
教程帖:如何解决90%的NLP问题(上)
论智
3+阅读 · 2018年2月12日
机器学习自动文本分类
AI前线
23+阅读 · 2018年2月4日
教程帖:深度学习模型的部署
论智
8+阅读 · 2018年1月20日
Python & 机器学习之项目实践 | 赠书
人工智能头条
14+阅读 · 2017年12月26日
【机器学习】基于TensorFlow搭建一套通用机器学习平台
Tensorflow 文本分类-Python深度学习
Python程序员
12+阅读 · 2017年11月22日
150 多个 ML、NLP 和 Python 相关的教程
Python开发者
14+阅读 · 2017年8月15日
Do RNN and LSTM have Long Memory?
Arxiv
19+阅读 · 2020年6月10日
Arxiv
21+阅读 · 2019年8月21日
A Probe into Understanding GAN and VAE models
Arxiv
9+阅读 · 2018年12月13日
Arxiv
5+阅读 · 2017年7月23日
VIP会员
相关VIP内容
专知会员服务
56+阅读 · 2020年7月4日
【2020新书】实战R语言4,323页pdf
专知会员服务
102+阅读 · 2020年7月1日
【实用书】学习用Python编写代码进行数据分析,103页pdf
专知会员服务
198+阅读 · 2020年6月29日
基于多头注意力胶囊网络的文本分类模型
专知会员服务
78+阅读 · 2020年5月24日
【干货书】机器学习Python实战教程,366页pdf
专知会员服务
346+阅读 · 2020年3月17日
Sklearn 与 TensorFlow 机器学习实用指南,385页pdf
专知会员服务
131+阅读 · 2020年3月15日
NLP基础任务:文本分类近年发展汇总,68页超详细解析
专知会员服务
58+阅读 · 2020年1月3日
相关资讯
教程帖:如何解决90%的NLP问题(上)
论智
3+阅读 · 2018年2月12日
机器学习自动文本分类
AI前线
23+阅读 · 2018年2月4日
教程帖:深度学习模型的部署
论智
8+阅读 · 2018年1月20日
Python & 机器学习之项目实践 | 赠书
人工智能头条
14+阅读 · 2017年12月26日
【机器学习】基于TensorFlow搭建一套通用机器学习平台
Tensorflow 文本分类-Python深度学习
Python程序员
12+阅读 · 2017年11月22日
150 多个 ML、NLP 和 Python 相关的教程
Python开发者
14+阅读 · 2017年8月15日
Top
微信扫码咨询专知VIP会员