Distribution is all you need:这里有12种做ML不可不知的分布

2019 年 9 月 21 日 机器之心

选自github

作者graykode
机器之心编译
参与:思

机器学习开发者需要了解的 12 种概率分布,这些你都了解吗?

机器学习有其独特的数学基础,我们用微积分来处理变化无限小的函数,并计算它们的变化;我们使用线性代数来处理计算过程;我们还用概率论与统计学建模不确定性。在这其中,概率论有其独特的地位,模型的预测结果、学习过程、学习目标都可以通过概率的角度来理解。


与此同时,从更细的角度来说,随机变量的概率分布也是我们必须理解的内容。在这篇文章中,项目作者介绍了所有你需要了解的统计分布,他还提供了每一种分布的实现代码。


项目地址:https://github.com/graykode/distribution-is-all-you-need


下面让我们先看看总体上概率分布都有什么吧:


非常有意思的是,上图每一种分布都是有联系的。比如说伯努利分布,它重复几次就是二项分布,如果再扩展到多类别,就成为了多项式分布。注意,其中共轭(conjugate)表示的是互为共轭的概率分布;Multi-Class 表示随机变量多于 2 个;N Times 表示我们还会考虑先验分布 P(X)。


在贝叶斯概念理论中,如果后验分布 p(θ | x) 与先验分布 p(θ) 是相同的概率分布族,那么后验分布可以称为共轭分布,先验分布可以称为似然函数的共轭先验。


为了学习概率分布,项目作者建议我们查看 Bishop 的模式识别与机器学习。当然,你要是准备再过一遍《概率论与数理统计》,那也是极好的。


概率分布与特性


1. 均匀分布(连续型)


均匀分布是指闭区间 [a, b] 内的随机变量,且每一个变量出现的概率是相同的。


2. 伯努利分布(离散型)


伯努利分布并不考虑先验概率 P(X),它是单个二值随机变量的分布。它由单个参数φ∈ [0, 1] 控制,φ 给出了随机变量等于 1 的概率。我们使用二元交叉熵函数实现二元分类,它的形式与对伯努利分布取负对数是一致的。


3. 二项分布(离散型)


二项分布是由伯努利提出的概念,指的是重复 n 次独立的伯努利试验。在每次试验中只有两种可能的结果,而且两种结果发生与否互相对立。


4.Multi-Bernoulli 分布(离散型)


Multi-Bernoulli 分布又称为范畴分布(Categorical distribution),它的类别超过 2,交叉熵的形式与该分布的负对数形式是一致的。


5. 多项式分布(离散型)


范畴分布是多项式分布(Multinomial distribution)的一个特例,它与范畴分布的关系就像伯努利分布与二项分布之间的关系。


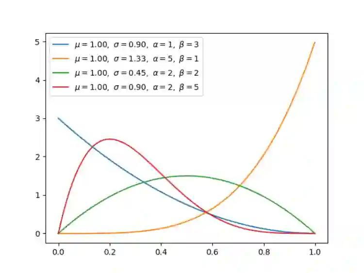
6.Beta 分布(连续型)


贝塔分布(Beta Distribution) 是一个作为伯努利分布和二项式分布的共轭先验分布的密度函数,它指一组定义在 (0,1) 区间的连续概率分布。均匀分布是 Beta 分布的一个特例,即在 alpha=1、 beta=1 的分布。


7. 狄利克雷分布(连续型)


狄利克雷分布(Dirichlet distribution)是一类在实数域以正单纯形(standard simplex)为支撑集(support)的高维连续概率分布,是 Beta 分布在高维情形的推广。在贝叶斯推断中,狄利克雷分布作为多项式分布的共轭先验得到应用,在机器学习中被用于构建狄利克雷混合模型。


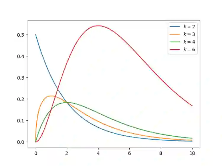
8.Gamma 分布(连续型)


Gamma 分布是统计学中的常见连续型分布,指数分布、卡方分布和 Erlang 分布都是它的特例。如果 Gamma(a,1) / Gamma(a,1) + Gamma(b,1),那么 Gamma 分布就等价于 Beta(a, b) 分布。


9. 指数分布(连续型)


指数分布可以用来表示独立随机事件发生的时间间隔,比如旅客进入机场的时间间隔、打进客服中心电话的时间间隔等等。当 alpha 等于 1 时,指数分布就是 Gamma 分布的特例。


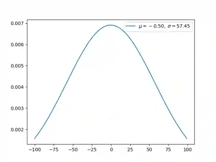
10. 高斯分布(连续型)


高斯分布或正态分布是最为重要的分布之一,它广泛应用于整个机器学习的模型中。例如,我们的权重用高斯分布初始化、我们的隐藏向量用高斯分布进行归一化等等。


当正态分布的均值为 0、方差为 1 的时候,它就是标准正态分布,这也是我们最常用的分布。


11. 卡方分布(连续型)


简单而言,卡方分布(Chi-squared)可以理解为,k 个独立的标准正态分布变量的平方和服从自由度为 k 的卡方分布。卡方分布是一种特殊的伽玛分布,是统计推断中应用最为广泛的概率分布之一,例如假设检验和置信区间的计算。


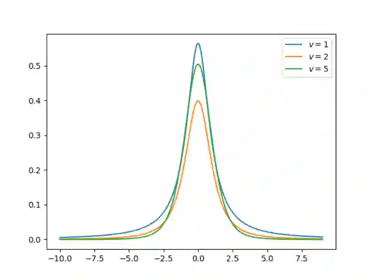
12. 学生 t-分布


学生 t-分布(Student t-distribution)用于根据小样本来估计呈正态分布且变异数未知的总体,其平均值是多少。t 分布也是对称的倒钟型分布,就如同正态分布一样,但它的长尾占比更多,这意味着 t 分布更容易产生远离均值的样本。


分布的代码实现


上面多种分布的 NumPy 构建方式以及制图方式都提供了对应的代码,读者可在原项目中查阅。如下所示展示了指数分布的构建的制图方式,我们可以直接定义概率密度函数,再打印出来就好了。

import numpy as np
from matplotlib import pyplot as plt

def exponential(x, lamb):
    y = lamb * np.exp(-lamb * x)
    return x, y, np.mean(y), np.std(y)

for lamb in [0.511.5]:

    x = np.arange(0200.01, dtype=np.float)
    x, y, u, s = exponential(x, lamb=lamb)
    plt.plot(x, y, label=r'$\mu=%.2f,\ \sigma=%.2f,'
                         r'\ \lambda=%d$' % (u, s, lamb))
plt.legend()
plt.savefig('graph/exponential.png')
plt.show()


文为机器之心编译,转载请联系本公众号获得授权
✄------------------------------------------------
加入机器之心(全职记者 / 实习生):hr@jiqizhixin.com
投稿或寻求报道:content@jiqizhixin.com
广告 & 商务合作:bd@jiqizhixin.com
登录查看更多
0

相关内容

概率分布,是指用于表述随机变量取值的概率规律。事件的概率表示了一次试验中某一个结果发生的可能性大小。若要全面了解试验,则必须知道试验的全部可能结果及各种可能结果发生的概率,即随机试验的概率分布。如果试验结果用变量X的取值来表示,则随机试验的概率分布就是随机变量的概率分布,即随机变量的可能取值及取得对应值的概率。根据随机变量所属类型的不同,概率分布取不同的表现形式。
Python分布式计算,171页pdf,Distributed Computing with Python
专知会员服务
108+阅读 · 2020年5月3日
【CVPR2020-旷视】DPGN:分布传播图网络的小样本学习
专知会员服务
28+阅读 · 2020年4月1日
【推荐系统/计算广告/机器学习/CTR预估资料汇总】
专知会员服务
88+阅读 · 2019年10月21日
机器学习领域必知必会的12种概率分布(附Python代码实现)
算法与数学之美
21+阅读 · 2019年10月18日
训练数据多少才够用
专知
16+阅读 · 2019年5月4日
干货 | 一文详解隐含狄利克雷分布(LDA)
人工智能头条
10+阅读 · 2018年7月8日
生活中处处的贝叶斯
算法与数学之美
4+阅读 · 2018年2月19日
文本分类实战: 机器学习vs深度学习算法对比(附代码)
机器学习研究会
35+阅读 · 2017年10月25日
论文共读 | Attention is All You Need
黑龙江大学自然语言处理实验室
14+阅读 · 2017年9月7日
机器学习(13)之最大熵模型详解
机器学习算法与Python学习
7+阅读 · 2017年8月24日
Arxiv
13+阅读 · 2019年4月9日
Embedding Logical Queries on Knowledge Graphs
Arxiv
3+阅读 · 2019年2月19日
Arxiv
4+阅读 · 2018年10月31日
The Matrix Calculus You Need For Deep Learning
Arxiv
12+阅读 · 2018年7月2日
Arxiv
6+阅读 · 2018年4月4日
Arxiv
9+阅读 · 2018年1月4日
Arxiv
27+阅读 · 2017年12月6日
VIP会员
相关资讯
机器学习领域必知必会的12种概率分布(附Python代码实现)
算法与数学之美
21+阅读 · 2019年10月18日
训练数据多少才够用
专知
16+阅读 · 2019年5月4日
干货 | 一文详解隐含狄利克雷分布(LDA)
人工智能头条
10+阅读 · 2018年7月8日
生活中处处的贝叶斯
算法与数学之美
4+阅读 · 2018年2月19日
文本分类实战: 机器学习vs深度学习算法对比(附代码)
机器学习研究会
35+阅读 · 2017年10月25日
论文共读 | Attention is All You Need
黑龙江大学自然语言处理实验室
14+阅读 · 2017年9月7日
机器学习(13)之最大熵模型详解
机器学习算法与Python学习
7+阅读 · 2017年8月24日
相关论文
Arxiv
13+阅读 · 2019年4月9日
Embedding Logical Queries on Knowledge Graphs
Arxiv
3+阅读 · 2019年2月19日
Arxiv
4+阅读 · 2018年10月31日
The Matrix Calculus You Need For Deep Learning
Arxiv
12+阅读 · 2018年7月2日
Arxiv
6+阅读 · 2018年4月4日
Arxiv
9+阅读 · 2018年1月4日
Arxiv
27+阅读 · 2017年12月6日
Top
微信扫码咨询专知VIP会员