《新基建系列之:2020 年中国城市 5G 发展指数报告》

2020 年 5 月 26 日 36氪
5大维度、21个三级指标, 全面剖析中国46个城市5G发展情况


文 | 36氪研究院

头图来源 |  视觉中国


2020年是我国决胜小康社会和脱贫攻坚的关键一年,但由于新冠疫情影响和复杂国际形势加剧了我国经济下行压力。为了化解疫情的不利影响,我国各级政府重视培育壮大新动能,通过积极推动新型基础设施建设(以下简称“新基建”)方式实现稳投资、稳就业、稳增长和促消费的目的。
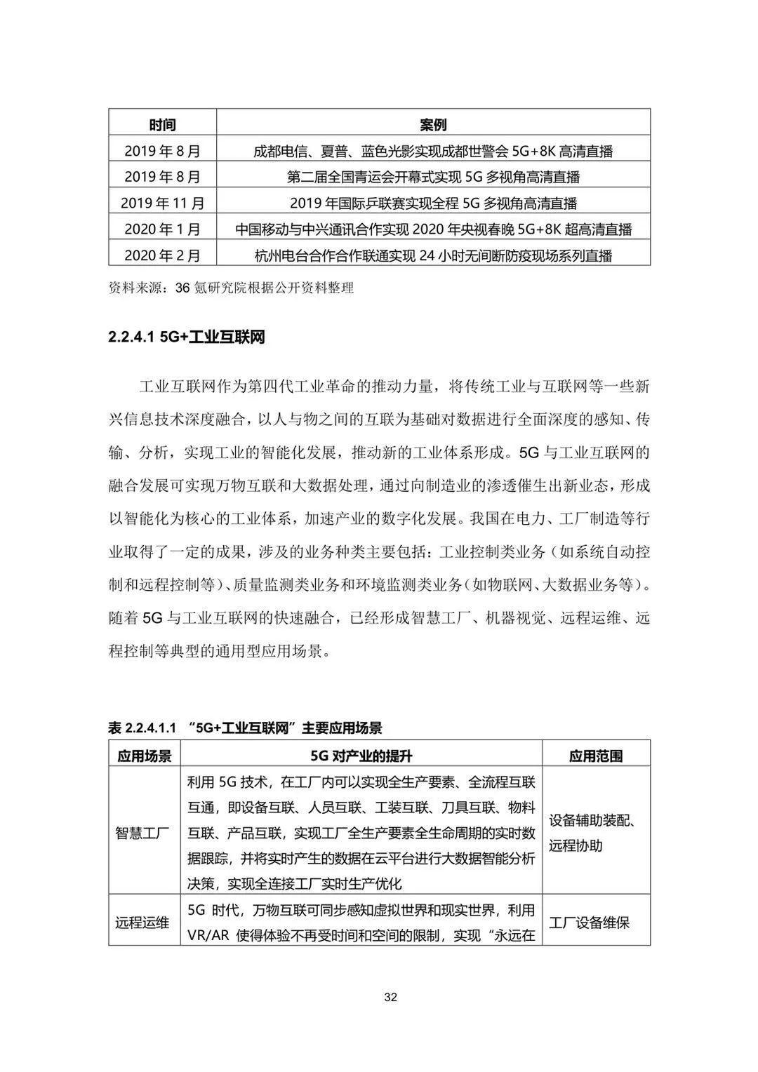
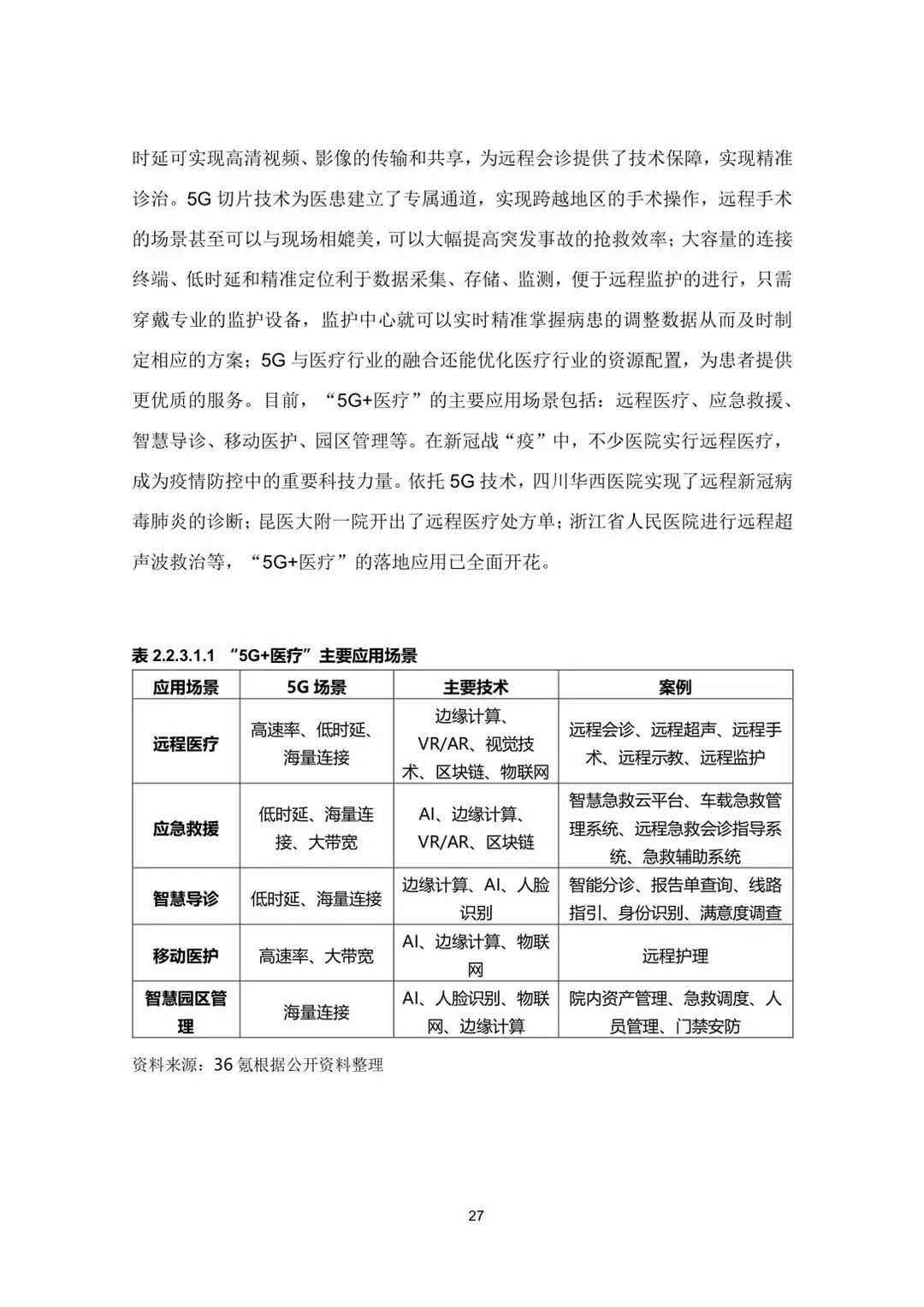
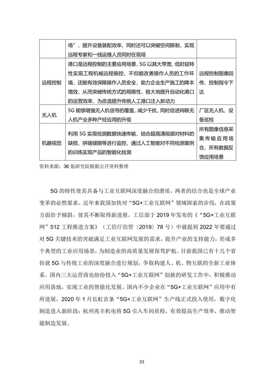
5G作为新基建的重要组成部分,凭借其高速率、低延时、大连接等特点,与人工智能、大数据等技术不断融合,推动医疗健康、工业生产、媒体娱乐、金融等多领域发展,带动相关行业升级,为经济发展注入新的活力。

国内5G发展进入快车道,逐步引领全球
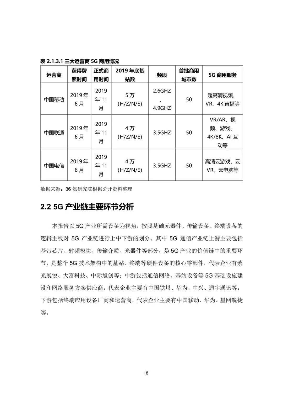
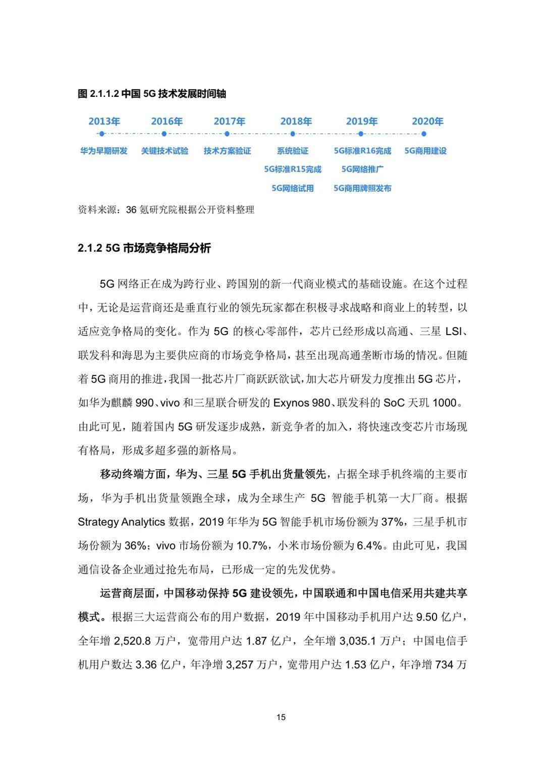
移动通信技术历经移动语音时代(1G)、文本时代(2G)、数据时代(3G)和融合应用时代(4G)。在5G发展阶段,我国率先启动研发试验,在芯片、频射、终端应用等产业链关键环节均取得突破,位居全球产业第一梯队。同时,在标准制定、专利数量、商用建设方面也居于世界前列。自2019年6月6日,工信部正式颁布5G牌照后,三大运营商积极布局,纷纷推出5G商用套餐;同时以华为、中兴为代表的企业斩获大批5G商用合同数量,积极推进5G商用化进程。


从产业链各环节着手,全方位洞察5G发展
36氪研究院以5G产业所需设备为视角,对产业链进行了上中下游的划分。其中5G产业链上游主要包括基带芯片、射频模块、传输介质、光器件等部分,是5G产业价值链中的重要环节;中游包括通信网络、基站设备等5G基础设施建设和网络服务方案供应商;下游包括终端应用设备厂商和运营商。


以46个5G布局较快城市为对象,

多维度构建指标体系
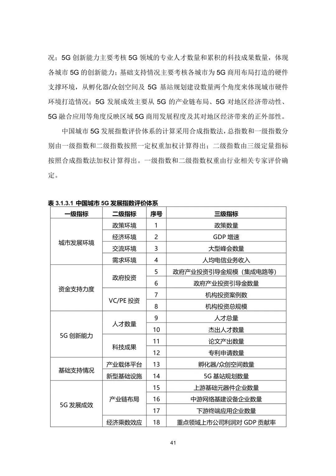
中国城市5G发展指数是36氪研究院以三大运营商公布的5G商用部署的交叉城市为对象,由5个一级指标,14个二级指标和21个三级指标构成的综合指数评价体系。五类一级指标分别为城市发展环境、资金支持力度、5G创新能力、基础支持情况和5G发展成效,从5个角度全面、综合分析城市5G发展情况。

城市5G发展总指数 考察城市发展环境、资金支持力度、5G创新能力、基础支持情况和5G发展成效。透过数据分析,截至2019年我国城市5G发展总指数得分位居前五的城市分别为北京(85.66)、深圳(82.55)、上海(77.84)、广州(74.97)和南京(72.69)。46个城市总指数平均得分为66.42,共有11个城市5G发展水平高于全国平均水平。由此可见,国内46个试点城市的5G发展实力存在较大差距。

城市发展环境指数 从政策环境、经济环境、交流环境和需求环境角度出发,考察各城市为5G发展打造的基础环境情况。从得分情况来看,排名位于前三的城市为深圳(86.52)、北京(80.39)和上海(78.72)。

资金支持力度指数 关注各城市对5G领域发展建设的资金支持情况,主要从政府投资和市场化机构对5G领域的投资情况进行考察。资金支持力度指数排名前三的城市分别为北京(94.14)、深圳(76.21)、上海(74.75)。

5G创新能力指数 主要考察5G领域的专业人才数量和累积的科技成果数量,用以体现各城市5G的创新能力。指数排名前三的城市分别为北京(87.00)、南京(79.81)、深圳(79.34)。
基础支持情况指数 主要考核各城市为5G商用布局打造的硬件支持环境,从孵化器/众创空间及5G基站规划建设数量两个角度来体现城市基础支持情况。从指数得分情况看,得分最高的城市为深圳(91.90)。

5G发展成效指数 主要从产业链布局、5G对地区经济带动性、5G融合应用等角度,反映区域5G商用发展程度及其对经济带来的正向引导。从指数得分情况看,排名前三的城市分别为深圳(85.06)、广州(82.35)、上海(74.22)。


重点城市5G发展情况分析
北京市 城市5G整体发展水平得分为85.66,位列全国46个5G商用布局城市之首。其5G创新能力和资金支持力度贡献较为突出,产业发展要素配置相对完善,引领我国5G产业发展。

深圳市 城市5G整体发展水平得分为82.55,位列全国5G商用布局城市发展第二位。其城市发展环境、基础支持情况、5G发展成效、均领先于其他城市。但由于深圳市5G创新能力和资金支持力度不及北京,尤其是资金支持力度较北京存在一定差距,因此位居第二。

上海市 城市5G整体发展水平得分为77.84,其基础支持情况贡献较为突出,2019年已启动建设多个5G应用示范区。但由于上海市5G产业链尚不完善,5G发展成效不及北京和深圳,因此位列全国5G商用布局城市发展第三位。


本报告就如下重点问题进行研究:
  • 国内5G发展现状及发展意义

  • 5G产业链的细分环节

  • 5G产业融资情况

  • 46个试点城市5G发展指数评价体系构建及重点城市分析

  • 中国5G发展展望与建议 

点击阅读原文,即可下载《新基建系列之:2020年中国城市5G发展指数报告》PDF完整版本,提取码:1dv7

点击阅读原文,即可下载《新基建系列之:2020年中国城市5G发展指数报告》PDF完整版本,提取码:1dv7

登录查看更多
0

相关内容

新时期我国信息技术产业的发展
专知会员服务
71+阅读 · 2020年1月18日
报告 | 2020中国5G经济报告,100页pdf
专知会员服务
98+阅读 · 2019年12月29日
2019中国硬科技发展白皮书 193页
专知会员服务
86+阅读 · 2019年12月13日
【大数据白皮书 2019】中国信息通信研究院
专知会员服务
138+阅读 · 2019年12月12日
2019年人工智能行业现状与发展趋势报告,52页ppt
专知会员服务
124+阅读 · 2019年10月10日
5G全产业链发展分析报告
行业研究报告
11+阅读 · 2019年6月7日
艾瑞咨询2019中国智慧城市发展报告,附PPT下载
智能交通技术
25+阅读 · 2019年4月18日
2018年边缘计算行业研究报告
行业研究报告
12+阅读 · 2019年4月15日
云游戏行业发展趋势分析报告
行业研究报告
13+阅读 · 2019年3月24日
深度|拥抱人工智能报告:中国未来就业的挑战与应对
机器人大讲堂
6+阅读 · 2018年9月24日
Arxiv
112+阅读 · 2020年2月5日
Inferred successor maps for better transfer learning
Arxiv
5+阅读 · 2018年10月15日
Arxiv
19+阅读 · 2018年6月27日
VIP会员
相关VIP内容
新时期我国信息技术产业的发展
专知会员服务
71+阅读 · 2020年1月18日
报告 | 2020中国5G经济报告,100页pdf
专知会员服务
98+阅读 · 2019年12月29日
2019中国硬科技发展白皮书 193页
专知会员服务
86+阅读 · 2019年12月13日
【大数据白皮书 2019】中国信息通信研究院
专知会员服务
138+阅读 · 2019年12月12日
2019年人工智能行业现状与发展趋势报告,52页ppt
专知会员服务
124+阅读 · 2019年10月10日
相关资讯
5G全产业链发展分析报告
行业研究报告
11+阅读 · 2019年6月7日
艾瑞咨询2019中国智慧城市发展报告,附PPT下载
智能交通技术
25+阅读 · 2019年4月18日
2018年边缘计算行业研究报告
行业研究报告
12+阅读 · 2019年4月15日
云游戏行业发展趋势分析报告
行业研究报告
13+阅读 · 2019年3月24日
深度|拥抱人工智能报告:中国未来就业的挑战与应对
机器人大讲堂
6+阅读 · 2018年9月24日
Top
微信扫码咨询专知VIP会员