报告 | 《国家数字竞争力指数报告(2019)》(附PDF下载)

2019 年 6 月 18 日 走向智能论坛
关注 走向智能论坛 ,与我们同行!
小智的话

近日,腾讯研究院联合中国人民大学统计学院指数研究团队,发布《国家数字竞争力指数研究报告(2019)》。该报告提出了由数字基础设施、数字资源共享、数字资源使用、数字安全保障、数字经济发展、数字服务民生、数字国际贸易、数字驱动创新、数字服务管理、数字市场环境等十个要素构成的国家数字竞争力理论模型,对比分析了139个国家2000年至2018年数字竞争力发展状况,重点对中美两国竞争态势进行了剖析。本文来自:腾讯研究院,版权归原作者所有,由《走向智能论坛》公号推荐阅读。

报告 | 《国家数字竞争力指数报告(2019)》(附PDF下载)


在“走向智能论坛”微信公众号回复“20190618”,可免费下载”国家数字竞争力指数研究报告(2019)“完整报告。


随着数字化进程与数字经济的发展,全球化发展已经由以“国际贸易”转为“国际金融”为驱动特征,而如今“数据要素”也成为了影响全球化竞争的重要动力。如何衡量一国在数字领域的竞争力,成为一项全新且有实际意义的课题。


全球范围看,中国的国家数字竞争力排名如何?与美国相比,存在哪些优势和劣势?影响各个国家数字竞争力的主要因素有哪些?


为全面准确评估世界各国的国家数字竞争力差异与影响因素,2019年6月15日,腾讯研究院联合中国人民大学统计学院指数研究团队,重磅发布历时一年的研究成果《国家数字竞争力指数研究报告(2019)》。


该报告以国家竞争优势理论为基础,提出了由数字基础设施、数字资源共享、数字资源使用、数字安全保障、数字经济发展、数字服务民生、数字国际贸易、数字驱动创新、数字服务管理、数字市场环境等十个要素构成的国家数字竞争力理论模型,对比分析了139个国家2000年至2018年数字竞争力发展状况,重点对中美两国竞争态势进行了剖析,为我国把握数字化发展机遇、充分释放发展潜力提供参考。


报告显示,以全球数字竞争力直接排名来看,2018年美国以86.37分位列第一,中国81.42分紧随其后。中国从2017年的78.30分位列全球第八上升至2018年的第二位,并且连续两年成为前十名中唯一的发展中国家。按地域划分,在整体排名中欧亚整体并驱争先,非洲与南美洲地区暂处于下风。



报告指出,世界范围内互联网发展进入一个关键的探索期。我国既要明确当前所处的数字发展阶段与数字发展优势,更要重视在发展过程中存在的短板和薄弱环节。特别需要加强研究在全新的国际环境下影响国家数字竞争力的决定性因素,针对性地制定数字中国发展战略,及时转换战略重心、调整战略布局,做到各方面竞争力协同发展、稳步提升,在不断创新与探索中发掘中国道路。



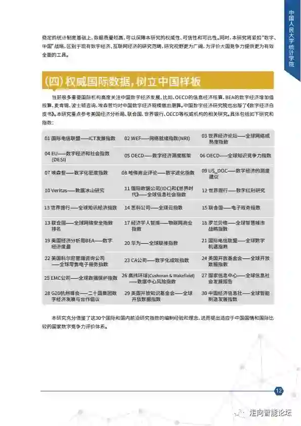
该报告坚持国际视野,对国际权威机构的数据进行科学整理和系统分析,鉴于官方数据建立在长期、规范、稳定的统计制度基础上,数据质量较高,可以保障本研究的权威性、可信性和可比性。同时,本研究将紧扣“数字中国”战略,区别于现有数字经济、互联网经济的研究范畴,研究视野更为广阔,为评价大国竞争力提供更为有效、全面的工具。


吴敬琏、林毅夫、许宪春、高培勇、薛兆丰、范剑平等多位著名经济学家和统计学家为报告撰写了推荐语。专家们认为,建设国家数字竞争力要从解决体制性障碍和结构性矛盾入手,发挥企业和市场的作用,最大程度利用数据资源,并冀望腾讯研究院能继续加强相关统计和政策研究,为国家和企业数字竞争力的提升尽一份自己的力量。


《国家数字竞争力指数研究报告(2019)》主要发现如下:


一、当前数字竞争力的发展格局为:中美两国领先,欧亚国家并驱,非洲、南美洲国家暂处下风。2018年,美国以86.37分独占鳌头,并在各要素上呈现整体的领先态势。中国81.42分紧随其后,但仍然与美国有很大差距。此后,各国之间数字竞争力指数得分差距明显缩小,韩国、新加坡、日本等发达国家位居排行榜前五名,英国、德国、瑞典、法国、挪威分别位列第六至十名。


二、数字竞争力各要素的相关性呈现出以下特征:数字资源使用与数字资源共享环环相扣,一脉相承;数字服务管理与数字服务民生是数据信息提供社会效益的必要途径;数字基础设施为数字经济发展与数字驱动创新提供动力,数字创新进一步推动数字经济发展。


三、从数字竞争力阶段上看,领跑者国家(第1-30名)综合实力强,数字化发展阶段成熟,在数字服务民生、数字资源共享方面整体表现突出,集中于欧亚的发达国家;加速者(第31-100名)国家组成结构复杂,处于数字化发展的上升期,各国发展模式间存在较大差异,在数字安全保障、数字市场环境上表现尤为明显;起步者国家(第101-139名)基础实力薄弱,处于数字化发展的起步期,在各竞争力方向上都存在很大的进步空间,尤其是数字安全保障竞争力发展迟缓,大多数为亚非的发展中国家。


四、从数字竞争力的发展模式上看,根据全球139个国家(或地区)在各要素方向上的表现,利用K-Means算法聚类呈现出五种不同的发展模式,分别为全能型国家、保障主导型国家、效益偏好型国家、中等型国家和落后型国家,这些国家(或地区)在数字竞争力各要素的发展上各有特色。


五、从地域上看,大洋洲和欧洲在数字基础设施、数字安全保障、数字经济发展、数字驱动创新等多个要素上保持领先;北美洲在数字经济发展上势头明显;南美洲在数字市场环境上表现出良好的发展趋势;亚非在数字国际贸易和数字服务管理上的竞争力在逐年提升。


六、中美两国对比来看,美国在数字安全保障等要素上实力出众,中国则在数字国际贸易要素上有突出表现。中美两国在数字资源共享、数字资源使用及数字经济发展等要素上保持齐平,但是在数字基础设施和数字市场环境要素上,中国处于劣势,与美国差距较大。


未来,新一代信息技术创新空前活跃,前沿性技术、颠覆性技术的不断涌现,必将创造出新的产业生态体系,推动全球经济格局和产业形态深度调整。加快信息化发展,建设数字国家已经成为全球共识。各国应当结合本国国情,找准优劣势,借鉴数字强国国家治理信息化的技术与经验,将数字经济的发展转化为国家的数字竞争力。


国际互联网的博弈与竞争,既是技术和市场的竞争,更是政策环境的竞争。中国需要基于全球国家数字竞争力这个大背景来看待产业发展,抢抓信息革命特别是5G发展的新机遇,构筑完善的数字基础设施,创造一个有利于创新和发展的政策环境,充分释放数字红利,打造国家竞争新优势,让数字经济更好地造福人民。


以下是报告主要内容:




。。。。。。

。。。。。。

。。。。。。

。。。。。。

。。。。。。

。。。。。。

。。。。。。

。。。。。。

。。。。。。

。。。。。。


。。。。。。


在“走向智能论坛”微信公众号回复“20190618”,可免费下载”国家数字竞争力指数研究报告(2019)“完整报告。


相关阅读

1、报告 | 《手机人工智能技术与应用白皮书》(附解读 PPT及下载)

2、《全球工业数字化转型发展趋势及中德合作前景展望》(附PPT)

3、解读《中国新一代人工智能发展报告2019》

4、报告 | 工业互联网平台白皮书(2019讨论稿)(附PDF下载)

5、报告 | 5G十大细分应用场景研究报告(附PPT图片)

6、报告 | 毕马威、阿里研究院:《从工具革命到决策革命——通向智能制造的转型之路》(附PDF下载)

7、报告 | 华为、IDC白皮书:数字平台破局企业数字化转型(附PDF下载)

8、报告 | 产业智能化白皮书:人工智能产业化发展地形初现端倪(附PDF下载)



登录查看更多
16

相关内容

数字经济 作为经济学概念的数字经济是人类通过大数据(数字化的知识与信息)的识别—选择—过滤—存储—使用,引导、实现资源的快速优化配置与再生、实现经济高质量发展的经济形态。数字经济通过不断升级的网络基础设施与智能机等信息工具,互联网—云计算—区块链—物联网等信息技术,人类处理大数据的数量、质量和速度的能力不断增强,推动人类经济形态由工业经济向信息经济—知识经济—智慧经济形态转化,极大地降低社会交易成本,提高资源优化配置效率,提高产品、企业、产业附加值,推动社会生产力快速发展,同时为落后国家后来居上实现超越性发展提供了技术基础。数字经济也称智能经济,是工业4.0或后工业经济的本质特征,是信息经济—知识经济—智慧经济的核心要素。
德勤:2020技术趋势报告,120页pdf
专知会员服务
192+阅读 · 2020年3月31日
新时期我国信息技术产业的发展
专知会员服务
71+阅读 · 2020年1月18日
报告 | 2020中国5G经济报告,100页pdf
专知会员服务
98+阅读 · 2019年12月29日
智能交通大数据最新论文综述-附PDF下载
专知会员服务
106+阅读 · 2019年12月25日
报告 | 绿色制造标准化白皮书(2019年版)(附PDF下载)
走向智能论坛
11+阅读 · 2019年9月10日
艾瑞咨询2019中国智慧城市发展报告,附PPT下载
智能交通技术
25+阅读 · 2019年4月18日
报告 | 解构与重组:开启智能经济(附PDF下载)
走向智能论坛
10+阅读 · 2019年1月7日
德勤:工业4.0与数字孪生(附PDF下载)
走向智能论坛
41+阅读 · 2018年9月6日
《中国人工智能发展报告2018》(附PDF下载)
走向智能论坛
19+阅读 · 2018年7月17日
Arxiv
8+阅读 · 2019年3月21日
dynnode2vec: Scalable Dynamic Network Embedding
Arxiv
15+阅读 · 2018年12月6日
Arxiv
3+阅读 · 2018年5月20日
Arxiv
5+阅读 · 2016年10月24日
VIP会员
相关VIP内容
德勤:2020技术趋势报告,120页pdf
专知会员服务
192+阅读 · 2020年3月31日
新时期我国信息技术产业的发展
专知会员服务
71+阅读 · 2020年1月18日
报告 | 2020中国5G经济报告,100页pdf
专知会员服务
98+阅读 · 2019年12月29日
智能交通大数据最新论文综述-附PDF下载
专知会员服务
106+阅读 · 2019年12月25日
Top
微信扫码咨询专知VIP会员