【行业报告】2017金融科技(FinTech)行业研究报告

2017 年 11 月 5 日 互联网金融 36氪

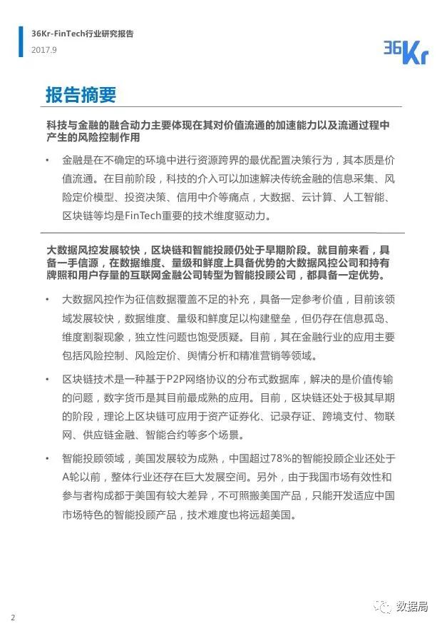
近日,36氪研究院发布《2017FinTech行业研究报告》。金融是在不确定的环境中进行资源跨界的最优配置决策行为,其本质是价值流通。在目前阶段,科技的介入可以加速解决传统金融的信息采集、风险定价模型、投资决策、信用中介等行业痛点,大数据、云计算、人工智能、区块链等均是FinTech重要的技术维度驱动力。

金融的本质是价值流通。本报告中,将FinTech划分为大数据风控、区块链技术和智能投顾三大部分,主要探讨了行业现状、竞争格局、市场规模、主要玩家分析、挑战与机遇等问题。



来源:36氪研究院



未央精选

行业时事

深圳、江苏金融办加挂“地方金融监管局”牌子

深圳将设立金融科技专项奖 蚂蚁金服推出全球可信身份平台ZOLOZ

传趣店拟于10月18日在美国上市 俄罗斯政府封杀比特币

比特币价格再次逼近3万元 万事达卡CEO称非政府发行的数字货币都是垃圾


案例分析

货币集市:将P2P模式引入外汇兑换流程

复盘「ICO泡沫」

人工智能在硅谷:技术如何重塑金融格局?

Olivia AI:基于人工智能的个人财务管理助手


监管动态

广州互金协会要求互联网金融企业设立首席风险官

北京市互联网金融协会:坚决打击“羊毛党”模式

央行特急文件对普惠金融实施定向降准到底是为了什么?

深圳出台全国首份网贷业务退出指引:退出期间高管不可失联


深度观察

法定数字货币“对私”与“对公”的场景问题

互金爆点锐减,说明了什么?

支付宝上线信用租房平台,对租房市场有何影响?

朱民:主导金融科技的是金融还是科技?


活动&荐书

《全球互联网金融商业模式:格局与发展》,你拿到手了吗?

清华五道口全球金融论坛:全阵容45位嘉宾观点集锦

未央海外游学计划启动!英国金融科技之旅等你报名

【GELP荐书】这是属于父辈的故事

清华大学五道口金融学院互联网实验室成立于2012年4月,是中国第一家专注于互联网金融领域研究的科研机构。

专业研究 | 商业模式 • 政策研究 • 行业分析

内容平台 | 未央网  "互联网金融"微信公众号iefinance

创业教育 | 清华大学中国创业者训练营 • 全球创业领袖项目(报名中!点击查看详情)


网站:未央网 http://www.weiyangx.com

免责声明:转载内容仅供读者参考。如您认为本公众号的内容对您的知识产权造成了侵权,请立即告知,我们将在第一时间核实并处理。

WeMedia(自媒体联盟)成员,其联盟关注人群超千万


登录查看更多
0

相关内容

在社会经济生活,银行、证券或保险业者从市场主体募集资金,并投资给其它市场主体的经济活动。
2020年中国《知识图谱》行业研究报告,45页ppt
专知会员服务
240+阅读 · 2020年4月18日
报告 | 2020中国5G经济报告,100页pdf
专知会员服务
98+阅读 · 2019年12月29日
【德勤】中国人工智能产业白皮书,68页pdf
专知会员服务
310+阅读 · 2019年12月23日
2019中国硬科技发展白皮书 193页
专知会员服务
86+阅读 · 2019年12月13日
【白皮书】“物联网+区块链”应用与发展白皮书-2019
专知会员服务
94+阅读 · 2019年11月13日
2019年人工智能行业现状与发展趋势报告,52页ppt
专知会员服务
124+阅读 · 2019年10月10日
2018-2019年国内化妆品行业研究报告
行业研究报告
15+阅读 · 2019年9月28日
人工智能商业化研究报告(2019)
腾讯大讲堂
15+阅读 · 2019年7月9日
医药零售行业报告
医谷
9+阅读 · 2019年7月8日
2019年中国运动健身行业发展趋势白皮书
行业研究报告
4+阅读 · 2019年4月25日
2018年中国供应链金融行业研究报告
艾瑞咨询
7+阅读 · 2018年11月20日
干货|2018中国人工智能商业落地研究报告
机器人大讲堂
3+阅读 · 2018年6月22日
【行业报告】2018年中国人工智能行业研究报告
互联网金融
5+阅读 · 2018年4月7日
2018-2020年中国服务机器人行业深度研究报告
机器人大讲堂
5+阅读 · 2018年1月30日
【精华版】2017年区块链干货合集
FinTech前哨
4+阅读 · 2018年1月11日
CAAI白皮书丨中国人工智能创新应用白皮书
未来产业促进会
3+阅读 · 2017年12月1日
Clustered Object Detection in Aerial Images
Arxiv
5+阅读 · 2019年8月27日
Doubly Attentive Transformer Machine Translation
Arxiv
4+阅读 · 2018年7月30日
Arxiv
25+阅读 · 2018年1月24日
Arxiv
5+阅读 · 2017年11月13日
VIP会员
相关VIP内容
相关资讯
2018-2019年国内化妆品行业研究报告
行业研究报告
15+阅读 · 2019年9月28日
人工智能商业化研究报告(2019)
腾讯大讲堂
15+阅读 · 2019年7月9日
医药零售行业报告
医谷
9+阅读 · 2019年7月8日
2019年中国运动健身行业发展趋势白皮书
行业研究报告
4+阅读 · 2019年4月25日
2018年中国供应链金融行业研究报告
艾瑞咨询
7+阅读 · 2018年11月20日
干货|2018中国人工智能商业落地研究报告
机器人大讲堂
3+阅读 · 2018年6月22日
【行业报告】2018年中国人工智能行业研究报告
互联网金融
5+阅读 · 2018年4月7日
2018-2020年中国服务机器人行业深度研究报告
机器人大讲堂
5+阅读 · 2018年1月30日
【精华版】2017年区块链干货合集
FinTech前哨
4+阅读 · 2018年1月11日
CAAI白皮书丨中国人工智能创新应用白皮书
未来产业促进会
3+阅读 · 2017年12月1日
Top
微信扫码咨询专知VIP会员