AICrypto(AIC)基于区块链的AI生态系统的革新

2018 年 5 月 24 日 全球人工智能

高薪招聘兼职AI讲师和AI助教!

加入高端数字货币投资者群!


     20 世纪初, 控制论 (Cybernetics, 人工头脑学)登场以来, 对于人类人工智能的研究,经过众多科学家以及工学家们不断的努力,证明并实现贯彻了多样的理论,有时驳回一些理论,有时失败,为了理解人类智能方面的行动而不断地进行了努力。和对于某一问题以一定的方式来进行解答所不一样,通过人工智能这一学问,来了解人类所要获得的是什么呢?超越了单纯的满足好奇心,通过人工智能来为人类做贡献,这也许就是我们 AI Crypto Team 献身研究人工智能的理由。

    区块链的技术逐渐成为首要议题。正是由于可称为革命性的这一技术,蕴含现有科学技术的模式正在改变。不仅拥有技术革新或者覆盖其背景的思想开放性,信赖性等优点,以区块链为基础的加密货币,以及人们对此的狂热程度都在逐渐扩大升温。我们将此技术单纯地认为像是郁金香一样的存在吗?


    人工智能是可改变我们未来的技术,对此进行的研究以及有关开发的垄断资源成为一大问题。学习人工智能研究的数据,人工智能演算法,电脑力量这三大要素是必须的。一般使用者制作的数据情况,facebook(脸书),谷歌,亚马逊等网络恐龙们正独占着这一领域,开发演算法的人力情况,主要偏重于谷歌,百度,IBM 等巨大企业。开发人工智能的电脑力量方面,亚马逊,谷歌,微软是市场的支配者。

    如果如此进行人工智能的 研究 开发,与其说人工智能是人类的资产,不如说将会成为这些巨大企业的私有物品。对此研究人工智能的我们 AI Crypto Team 为将人工智能变成人类的资产,将这作为全球性项目而提出 AI Crypto Ecosystem。提供个人所拥有电脑力量的闲置资源以及研究所需要的数据,让其获得合理的价值补偿。 还有通过全世界的研究者以及小企业们的联合体 - AI Crypto Society 一起研究一起开发一起使用 AI 模型,以及获得合理的补偿。人工智能不再是大企业们的私有物品而应成为全人类的资产。 

AI Crypto的使命 


AI Crypto Platform 展示的区块链基础AI生态界革新


挖掘用 硬件的使用目的转换

    个人不可百分百地利用所拥有的 GPU 硬件资源。个人所拥有的 GPU 资源力量闲置资源以及本来用途以外,将活用到挖掘加密货币的很多 GPU 资源,为将这些资源简单活用到人工智能开发而提供新的手段,方式,还有平台。单纯地将GPU 使用到挖掘上获得的效用价值,将 GPU 共享活用到人工智能生态界里而获得的价值不仅大,而且通过发展人工智能技术的发展,对人类做贡献,志向有正义价值的消耗。为此,不只是参与宣传口号或者牺牲,而是将资源利用到应该用的地方,同时通过增大价值来实现利益,和生态界构成员们一起共享,这是其使命。


Data 生成/流通/补偿 必要性

    为了实现人工智能,要拿出电脑为学习而获得的数据,以及提供数据的平台。生产数据的流通记录到区块链里,保证透明的补偿体系,通过生态界构成员们的自发参与以及补偿可以简单获得庞大的数据量,提升数据的再使用性,通过累积以及活用优质的通用数据,为人工智能发展做出贡献。

提供人工智能 Model

    人工智能 研究者/开发者们如果提供演算法或者模型,对此使用者要支付和使用合理的代价,将可发展加工的领域包括到生态界内部,节省开发时重复的人力资源消耗。不是统治中央化系统的方式,而是个别构成员们参与其中,共享其价值,使用自生的运营以及成长方式,生态界以此来获得生命。


AIC Architecture: 区块链基础人工智能生态界 

AIC平台构造 



AI Crypto Platform 大体由 AI Crypto Vessels, AI Crypto Skeleton, AI Crypto Organism 构成.


AI Crypto Vessels

    AI Crypto Ecosystem 内的构成员们在用 AI Crypto Vessels 定义的阶层里构成人工智能的主要要素 – 硬件,数据,模型,提供这些主要要素,参与到生态界。构成员们提供各自保有的资源,从相当资源的使用者那得到支付。同时他们提供的资源,生态界的构成员们参与的生态界贡献,根据评价认证到其价值时,提供资源的构成员们根据价值证明(PoV)的原理,在 AI Crypto Skeleton里获得与此相当的附加补偿。


AI Crypto Vessels 由 AI Service (Model), Data, Hardware 构成,个别构成员提供各个资源参与到此

为了参与 AI Crypto Vessels 的 Client 原型的 UX 设计实案


硬件 资源 生态界 (GPU)

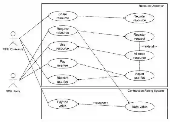
    凭借 GPU 资源的共享参与 AI Crypto Ecosystem 的构成员,共享自身所拥有的 GPU 资源的一部,连接到网络,为人工智能的计算提供资源,作为提供资源的代价支付 AIC 货币。分布到共享网络里的各自 GPU 单位,根据 AI Crypto Skeleton 内的 Resource Allocator.获得作业分配,这时使用计算资源,支付使用费,根据实现价值证明(PoV)的 Contribution Rating System 公正分配,供给到 Vessels。



硬件 生态界:GPU 所有者以及 GPU 利用者为其主要构成人员,资源的分配根据 Resource Allocator, 评价以及补偿支付根据 Contribution Rating System 来进行.


    混用硬件共享系统 - Grid Computing 系统以及同等阶层间通信网(Peer-toPeer Network)的模型,以其为基础贯彻实现,参与网络的各个硬件,即数据切换点根据 Resource Allocator 构筑最大效率的方向进行分配。学习机演算而需要的 GPU 资源以及学习而需要的数据们,在网络上形成各自电脑系统网络以及数据系统网络。Resource Allocator 传唤参与演算的各自数据切换点,相关演算输入而使用的数据从最近的数据网络里传唤出来。从电脑效率层面来看,理论上看到最佳效率的盒子,同一数据切换点内的 GPU 活用相同数据切换点内部的数据。还有由于个别 peer 存在的各个数据切换点和其他数据切换点通信时间最短距离的数据切换点,最优先和这些数据切换点进行协作,解决从分散化里发生的通信效率问题。还有不是直接提供在数据系统网络里登记的学习用数据们,而是提供全部处理作业已完成的单纯化数据。在这保安和效率性层面可以减少个别数据切换点的负担。



AI 开发者首先活用近距离的资源以及 Storage 资源,以 Peer-to-Peer 的方式进行模型学习.


    还有一些恶意的参与者为了单纯地诱导硬件的通信量,或者其他意图,反复地进行无价值的深度学习演算,占有 GPU 资源,或者和给予的作业无关的结果,有可能生产成假的信息,所以通过对分配的作业进行检修,相关硬件数据切换点是否可以实实在在地履行这件事,将这些检查的模块包含到系统里。


共享数据 生态界 (DATA/Dataset) 

    在 AI Crypto Ecosystem 里,使用者会交付一定的使用费可以使用公开的数剧一部分或者全部。这时支付的使用费存在于 AI Crypto Vessels 内,作为补偿支付给数据创作者,一部分费用作为运营 AI Crypto Skeleton 时需要的手续费。创作者生产的数据,应该满足将这些数据作为需要的 Vessels 内初期邀请者要求的事项,以后在 AI Crypto Ecosystem 里,就会以收费或者免费形式提供给需要这些数据的其他利用者。如果制作者生产的数据在 AI Crypto Ecosystem 里活用度变高,就会增加 AI Crypto Ecosystem 的消耗价值,根据 AI Crypto Skeleton 内的 Contribution Rating System 评价为高价值,这个数据的创作者根据价值证明(PoV)原则获得 AI Crypto Skeleton 保有以及累积的货币。如果 AI Crypto Ecosystem 内部带有恶意的构成员只是单纯地为了追求使用费的收益,自动地邀请毫无价值的数据,提供这些毫无价值的数据,以此获得货币,即使有这样的情况,但是别的构成员们不使用这些数据,自身虽然支付了使用费和手续费,但是不会发生收益,Contribution Rating System 如果感知到 AI Crypto Ecosystem 的不合适的使用就会收取Penalty。

    在 AI Crypto Ecosystem 里被广泛利用的有价值数据,要给这些数据的制作者一些合理的补偿,一部带有恶意的使用者们将相关数据使用到 Ecosystem外部,就会妨碍合理的补偿分配。所以设计其形式,使在 AI Crypto Ecosystem 内的数据尽可能只可用在 Ecosystem 内部,以定好使用条件的方式加密提供。还有和个人化数据的非识别化问题等数据本身从属的个人信保护事件相关,在 Ecosystem 北部流通的数据不是未加工数据(rawdata),而是人工智能模型的输入数据,加工成马上就可使用的形态,经过全部加工处理的数据形式,可以减少通信量。从 Data 制作者那收集的未加工数据(rawdata)储藏到其他空间里。对于未加工数据的品质,为了满足使用者的需要而收集的dataset 中,将少数的实际数据进行随机抽样,进行预览。不能看到整体数据的理由就是为了阻止毫无 AIC 的支付而使用数据的意图。


    共享 数据 生态界:初期邀请者,创作者,使用者为其构成人员,这些资源分配以补偿支付在 AI Crypto Skeleton 里进行。

模型 生态界 (Model) 

    人工智能工程师,他们研制的人工智能模型们通过 AI Crypto Vessels 提供,为 AI Crypto Ecosystem 做贡献。提供的人工智能模型们按照在词典定义的输入输出方式,无论使用任何语言都可实现其程序项目,为了训练这些模型,利用 Vessels 内的数据,利用 GPU Network 上的演算资源,进行训练,就会提供这些详细内容。AI Crypto Ecosystem 内提供的模型价值,在其他层叠式 AI Crypto Organism 里多数的使用者们就会根据其使用而获得其价值的评判形态,模型的开发者们根据价值证明原则获得和其价值相当的补偿。

AI Crypto Skeleton 

    个别构成员们通过 AI Crypto Vessels 提供的资源们(GPU, 数据, 模型)在 AI Crypto Skeleton 内部循环,赋予 AI Crypto Ecosystem 生命力。和物理性的构成链 AI Crypto Vessels 各个构成要素不一样,AI Crypto Skeleton 分散并存在于云端里。AI Crypto Skeleton 有如下要素构成,即分配 AI Crypto Vessels 的各个资源,算定使用费的 Resource Allocator,评价各个资源对 AI Crypto Ecosystem 贡献价值的 Contribution Rating System。这些要素贯彻实现 ERC20 基础的智能合约(Smart Contracts),实现脱中央化的同时,和物理性 Vessels 构成要素一起进行独立的驱动,从源泉上切断 AI Crypto
Ecosystem 的不当使用。对于 AI Crypto Organism 创造的收益分配也应该通过 Coin Payroll System 来进行,这就可贯彻实现 ERC20 基础的智能合约。

    交易记录的区块根据 Block Generator 在 AI Crypto Skeleton 上临时指定的Vessels 内的 GPU Network Node 里生成,使用同一方法根据 Skeleton 临时指定的其他 GPU Node 得到认证。区块的生成和人工智能的各模型在履行学习的各个会话里同时进行,在区块的 Header 信息里进行学习的 Node ID, 记录执行的模型以及会话 ID 等,切断生成假区块的试图。学习的结果而形成的交易认证区块,考虑全体区块生成周期,调节其难易度,满足相关条件情况下,追加区块链,认证交易。这时参与到 Vessels 内,提供 GPU 资源 的各个 Node 所有者们,从本人的 Node 里生成的区块链,到这个区块链追加上之前为止,我们不知这个事实,可以从源泉上切断将恶意的交易进行不当认证的试图。区块的生成速度在 AI Crypto Ecosystem 初期,每秒可生成 0.5 个区块,交易数也会越来越多, Vessels 内的参与 GPU Node 数的增加,可以调节其生产速度。

AI Crypto Organism 

    AI Crypto Team 提议:为了实现 AI Crypto Ecosystem 的活性化以及 AI Technology 的发展,由深度学习以及人工智能领域的研究者,专家,相关初创企业从事者们组成的 AI Crypto Society。AI Crypto Society 的个别构成员们, AI Crypto Vessels 内的 硬件, 数据,模特的提供者/ 创作者参与为Ecosystem 做贡献, AI Crypto Organism 内的使用者也可以参与其中。比如说,运营网吧的个人事业者,提供非利用中的 pc 闲置资源,作为 Vessels 的构成员对 Ecosystem 有所贡献。还有大学的人工智能相关的研究者活用 AICrypto 内的资源,让模型学习,发展模型,通过合理的补偿,提供给相关业界的使用者,对发展人工智能产业有所帮助。还有相关领域的初创企业从事者们利用 Organism 内和人工智能相关的服务,生产新产品,进行销售,会对人工智能相关领域的活性化有所贡献。对此 AI Crypto Team 为了构筑初期Society 而不断地努力,并努力提供 Society 内的构成员们可相互交流的Community。AI Crypto Team,为了构筑 AI Crypto Society 的第一阶段,提议建立和人工智能相关的初创企业以及个人开发者们参与的联合企业。

    AI Crypto Team 不断地努力使这些人活跃地使用 AI Crypto Society,这也是 AI Crypto Team 存在的另一原因。获得 AI Crypto Society 支援的 AI Crypto Ecosystem 对内部构成员们所创造的合理价值提供补偿,同时将和人工智能相关的产物通过 AI Crypto Organism 提供到外部,为人类做出贡献。比如说,外部的使用者们即使不知复杂的程序语言,通过(假称)Easy AI Builder,内部构成员们提供的各种构成要素(GPU 资源, 数据, 模型)在 GUI 里简单组合,可贯彻实现只属于自己的人工智能服务。外部的使用者们通过这样制作的服务而获得的成果,和 Vessels 内部要素提供者们一起共享。可以活用的构成要素们在 AI PLAZA 里安全简单地进行交易,Ecosystem 内部构成员们无论是谁利用 AI PLAZA 对发展人工智能技术都可做出贡献,并可获得收益。分析拥有特定目的数据的情况,提供和 Kaggle 一样的数据分析 Competition Platform,众多的人拥有同一数据,贯彻实现最佳的人工智能模型,或者提供可寻找特定分析的最佳数据站台环境。就像这样,在 AI Crypto Ecosystem内部形成的价值创造结果 – 人工智能产物等通过 AI Crypto Organism 贡献给社会,而且可对增大 AI Crypto Ecosystem 的价值做出贡献。

The Art of AI Crypto 

    提供价值的贡献 – 价值 证明 (PoV)提案

    以区块链为基础的众多加密货币要解决的课题中一个就是不存在和实际加密货币价值相对应的实物对象。现在大部分的加密货币所采纳的方式中一个 – 作业证明(Proof of Works, PoW)的情况,生产蕴含交易总账的加密化区块而消耗着大部分的资源。在人工智能里需要活用的计算道具 – GPU,将这 GPU 降为单纯记录交易总账的用途,消耗的电力仍然很大。在挖掘代表性的加密货币 –比特币时,所消耗的电力量和孟加拉国或者罗马尼亚的年间消耗总量差不多。以后的消耗电量也会持续地增加。

    还有其他发行方法,对于持有股份而给予补偿的持股证明(Proof of Stake,PoS)情况,生成区块的单价比较低,所以不用对分期的链进行保证 (Nothingat Stake),在防止不当交易时有所局限。在 AI Crypto Ecosystem 里防止这样的弊端,通过资源的正义使用,对人工智能的发展以及人类繁荣做出贡献,使用提供价值以及消费的贡献方法,提议价值 证明 (Proof of Value, PoV)。根据价值证明,货币的流通通过 AI Crypto Ecosystem 共享资源的正义使用,创出合理价值时,流通对此进行补偿的方法。带有恶意目的的循环资源生产和消耗,误用 AI Crypto Ecosystem 的情况,而会发生因交易手续费而导致的损失。相反,资源的正义提供以及使用而创造价值的效果根据 AI Crypto Ecosystem 内的构成员协议进行补偿,通过价值证明实现 AI Crypto Ecosystem 内的良性循环构造。

通过共享经济实现分散 GPU 网络

    在 AI Crypto Ecosystem 里为了实现追求资源的正义使用以及创造价值的补偿,我们从共享经济的模型里来寻找对策。参与 Ecosystem 的构成员中对共享硬件资源做出贡献的参与者,他们共享所拥有的全部 GPU 或者一部 GPU,进行初期设定。他们决定共享的计算资源(GPU)是闲置状态的时候,将这些资源提供到共享网络,等待传达给AI Crypto Skeleton 内部的临近Resource Allocator。在 AI Crypto Ecosystem 里有需要演算资源邀请的情况,Resource Allocator将这些闲置资源分配给邀请者。共享网络上的 GPU 们作为非识别化的状态,在AI Crypto Skeleton 里根据 Resource Allocator 分配给邀请者,所以可以防止带有恶意的利用者通过将 AI Crypto Ecosystem 的 资源实现循环创造,获得价值证明(PoV)的补偿。



硬件 共享生态界 使用者,GPU 提供者是构成人员,他们所拥有的资源,以及对此的补偿分配从 AI Crypto Skeleton 里进行.


ERC20 – 智能条约的贯彻 

    AI Crypto Ecosystem 根据 ERC20 的标准规范进行贯彻实现。在初期的构筑阶段存在支撑 Ecosystem 的 AI Crypto Backbone,加密货币的交易以及 Ecosystem 内支撑两个互相不同的 Frontend层叠式(Organism, Vessels)之间交易。AI Crypto Organism 以及 AI Crypto Vessels 内的构成要素们的通信规约上升到平台上的一瞬间,AI Crypto Backbone 进化为 AI Crypto Skeleton,履行 AI Crypto Ecosystem 的主网角色。主网页 AI Crypto Skeleton 存在于分散化的云上,从外部的统治,到独立和完全的脱中央化政策,以此为基础,赋予 AI Crypto Ecosystem 生命力。


关于更多AICrypto信息:https://aicrypto.ai/

- 加入AI学院学习 -

点击“ 阅读原文 ”进入学习

登录查看更多
0

相关内容

CRYPTO:International Cryptology Conference。 Explanation:国际密码学会议。 Publisher:Springer。 SIT:http://dblp.uni-trier.de/db/conf/crypto/
专知会员服务
126+阅读 · 2020年6月12日
德勤:2020技术趋势报告,120页pdf
专知会员服务
192+阅读 · 2020年3月31日
专知会员服务
126+阅读 · 2020年3月26日
阿里巴巴达摩院发布「2020十大科技趋势」
专知会员服务
108+阅读 · 2020年1月2日
资源|Blockchain区块链中文资源阅读列表
专知会员服务
44+阅读 · 2019年11月20日
下一代AI系统基石:知识图谱将何去何从?
AI前线
17+阅读 · 2019年6月4日
明略数据发布行业AI大脑“明智系统2.0”
人工智能学家
5+阅读 · 2018年9月11日
「AI寒冬论」| 风未停,猪未醒
线性资本
4+阅读 · 2018年8月27日
为什么欧盟呼吁共建 AI 伦理准则?
AI科技评论
3+阅读 · 2018年3月14日
【区块链】区块链是什么?20问:读懂区块链
产业智能官
8+阅读 · 2018年1月10日
TensorFlow中国团队发布官方微信公众号
谷歌开发者
8+阅读 · 2017年12月16日
乌镇大佬都在扯的AI,都有哪些案例落地了?
计算广告
3+阅读 · 2017年12月6日
Arxiv
14+阅读 · 2018年4月18日
Arxiv
8+阅读 · 2018年2月23日
Arxiv
4+阅读 · 2017年11月14日
VIP会员
相关资讯
下一代AI系统基石:知识图谱将何去何从?
AI前线
17+阅读 · 2019年6月4日
明略数据发布行业AI大脑“明智系统2.0”
人工智能学家
5+阅读 · 2018年9月11日
「AI寒冬论」| 风未停,猪未醒
线性资本
4+阅读 · 2018年8月27日
为什么欧盟呼吁共建 AI 伦理准则?
AI科技评论
3+阅读 · 2018年3月14日
【区块链】区块链是什么?20问:读懂区块链
产业智能官
8+阅读 · 2018年1月10日
TensorFlow中国团队发布官方微信公众号
谷歌开发者
8+阅读 · 2017年12月16日
乌镇大佬都在扯的AI,都有哪些案例落地了?
计算广告
3+阅读 · 2017年12月6日
Top
微信扫码咨询专知VIP会员