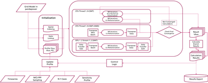
To analyze large sets of grid states, e.g. when evaluating the impact from the uncertainties of the renewable generation with probabilistic monte-carlo simulation or in stationary time series simulation, large number of power flow calculations have to be performed. For the application in real-time grid operation, grid planning and in further cases when computational time is critical, a novel approach on simultaneous parallelization of many Newton-Raphson power flow calculations on CPU and with GPU-acceleration is proposed. The result shows a speed-up of over x100 comparing to the open-source tool pandapower, when performing repetitive power flows of system with admittance matrix of the same sparsity pattern on both CPU and GPU. The speed-up relies on the algorithm improvement and highly optimized parallelization strategy, which can reduce the repetitive work and saturate the high hardware computational capability of modern CPUs and GPUs well. This is achieved with the proposed batched sparse matrix operation and batched linear solver based on LU-refactorization. The batched linear solver shows a large performance improvement comparing to the state-of-the-art linear system solver KLU library and a better saturation of the GPU performance with small problem scale. Finally, the method of integrating the proposed solver into pandapower is presented, thus the parallel power flow solver with outstanding performance can be easily applied in challenging real-life grid operation and innovative researches e.g. data-driven machine learning studies.


翻译:为了分析大量的电网状态,例如,在评估可再生能源的不确定性的影响时,如果用概率性monte-carlo模拟或固定时间序列模拟,则必须进行大量的电流计算。对于实时电网操作的应用、电网规划以及计算时间十分关键的进一步情况,建议采用新颖办法,同时将许多牛顿-Raphson在CPU和GPU-加速上进行电流计算,同时同时进行许多新颖的牛顿-Raphson电流计算。结果显示,与开放源工具pandapow相比,在使用CPU和GPU两种相同的电流模式的接收和机动机动模型进行重复电流运行时,系统电流流计算的速度加快超过x100倍。加速取决于对实时电网运行的改进和高度优化的平行化战略,这可以减少现代 CPUPU和GPUs的高硬件计算能力重复性计算。在LU-Reformal化的基础上,拟议的分解的矩阵操作和分解的线性解决器,分解线性线性解的线性解解解解解系统显示,与Slodial-listral-listrual-listrual-Smotraal-modal-modal-modal-modal-modal-modal-modal-modal disal romodal romodaldal 的改进,可以将改进到一个较慢的改进到一个较慢的进度性能的进度方法,这是一种较慢的进度方法。

0
下载
关闭预览

相关内容

【硬核书】Linux核心编程|Linux Kernel Programming,741页pdf
专知会员服务
80+阅读 · 2021年3月26日
必须收藏!MIT-Gilbert老爷子《矩阵图解》,一张图看透矩阵
Linux导论,Introduction to Linux,96页ppt
专知会员服务
82+阅读 · 2020年7月26日
Keras François Chollet 《Deep Learning with Python 》, 386页pdf
专知会员服务
163+阅读 · 2019年10月12日
MIT新书《强化学习与最优控制》
专知会员服务
282+阅读 · 2019年10月9日
一文读懂YOLO V5 与 YOLO V4
极市平台
17+阅读 · 2020年7月21日
硬件加速神经网络综述
计算机研究与发展
26+阅读 · 2019年2月1日
强化学习的Unsupervised Meta-Learning
CreateAMind
18+阅读 · 2019年1月7日
条件GAN重大改进!cGANs with Projection Discriminator
CreateAMind
8+阅读 · 2018年2月7日
carla无人驾驶模拟中文项目 carla_simulator_Chinese
CreateAMind
3+阅读 · 2018年1月30日
分布式TensorFlow入门指南
机器学习研究会
4+阅读 · 2017年11月28日
前端高性能计算(4):GPU加速计算
前端大全
7+阅读 · 2017年10月26日
【推荐】Python机器学习生态圈(Scikit-Learn相关项目)
机器学习研究会
6+阅读 · 2017年8月23日
【推荐】SLAM相关资源大列表
机器学习研究会
10+阅读 · 2017年8月18日
VIP会员
相关资讯
一文读懂YOLO V5 与 YOLO V4
极市平台
17+阅读 · 2020年7月21日
硬件加速神经网络综述
计算机研究与发展
26+阅读 · 2019年2月1日
强化学习的Unsupervised Meta-Learning
CreateAMind
18+阅读 · 2019年1月7日
条件GAN重大改进!cGANs with Projection Discriminator
CreateAMind
8+阅读 · 2018年2月7日
carla无人驾驶模拟中文项目 carla_simulator_Chinese
CreateAMind
3+阅读 · 2018年1月30日
分布式TensorFlow入门指南
机器学习研究会
4+阅读 · 2017年11月28日
前端高性能计算(4):GPU加速计算
前端大全
7+阅读 · 2017年10月26日
【推荐】Python机器学习生态圈(Scikit-Learn相关项目)
机器学习研究会
6+阅读 · 2017年8月23日
【推荐】SLAM相关资源大列表
机器学习研究会
10+阅读 · 2017年8月18日
Top
微信扫码咨询专知VIP会员