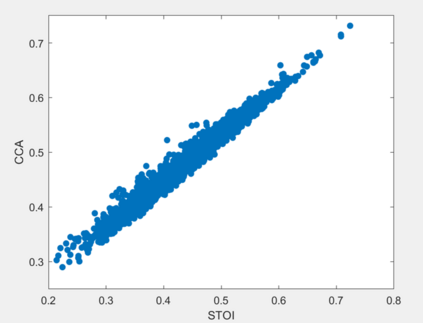
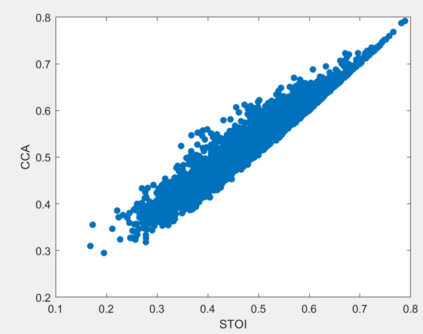
Current deep learning (DL) based approaches to speech intelligibility enhancement in noisy environments are often trained to minimise the feature distance between noise-free speech and enhanced speech signals. Despite improving the speech quality, such approaches do not deliver required levels of speech intelligibility in everyday noisy environments . Intelligibility-oriented (I-O) loss functions have recently been developed to train DL approaches for robust speech enhancement. Here, we formulate, for the first time, a novel canonical correlation based I-O loss function to more effectively train DL algorithms. Specifically, we present a canonical-correlation based short-time objective intelligibility (CC-STOI) cost function to train a fully convolutional neural network (FCN) model. We carry out comparative simulation experiments to show that our CC-STOI based speech enhancement framework outperforms state-of-the-art DL models trained with conventional distance-based and STOI-based loss functions, using objective and subjective evaluation measures for case of both unseen speakers and noises. Ongoing future work is evaluating the proposed approach for design of robust hearing-assistive technology.


翻译:在吵闹的环境下,目前基于深层学习(DL)的增强语音智能的方法往往经过培训,以尽量减少无噪音言论和强化语音信号之间的特长距离。尽管这些方法提高了语言质量,但在日常的吵闹环境中并没有达到必要的语音智能水平。最近开发了以智能为导向的损失功能,以培训DL的强化语音方法。在这里,我们首次开发了基于新颖的基于光学的I-O损失相关功能,以更有效地培训DL算法。具体地说,我们提出了一个基于光学的短期目标智能(CC-STOI)成本功能,用于培训完全革命性神经网络模型。我们进行了比较模拟实验,以表明我们基于CC-STOI的语音增强框架,与经过常规远程和基于STOI的损失功能培训的、符合现状的DL模型相形形形形形形形形形色色,同时使用客观和主观的评价措施来评估隐形的发言者和噪音案例。正在进行的未来工作正在评估设计稳健的听力定位技术的拟议设计方法。

0
下载
关闭预览

相关内容

损失函数,在AI中亦称呼距离函数,度量函数。此处的距离代表的是抽象性的,代表真实数据与预测数据之间的误差。损失函数(loss function)是用来估量你模型的预测值f(x)与真实值Y的不一致程度,它是一个非负实值函数,通常使用L(Y, f(x))来表示,损失函数越小,模型的鲁棒性就越好。损失函数是经验风险函数的核心部分,也是结构风险函数重要组成部分。
100+篇《自监督学习(Self-Supervised Learning)》论文最新合集
专知会员服务
167+阅读 · 2020年3月18日
Stabilizing Transformers for Reinforcement Learning
专知会员服务
60+阅读 · 2019年10月17日
强化学习最新教程,17页pdf
专知会员服务
182+阅读 · 2019年10月11日
ACM MM 2022 Call for Papers
CCF多媒体专委会
5+阅读 · 2022年3月29日
ACM TOMM Call for Papers
CCF多媒体专委会
2+阅读 · 2022年3月23日
AIART 2022 Call for Papers
CCF多媒体专委会
1+阅读 · 2022年2月13日
【ICIG2021】Check out the hot new trailer of ICIG2021 Symposium9
中国图象图形学学会CSIG
0+阅读 · 2021年12月17日
【ICIG2021】Latest News & Announcements of the Plenary Talk2
中国图象图形学学会CSIG
0+阅读 · 2021年11月2日
【ICIG2021】Latest News & Announcements of the Plenary Talk1
中国图象图形学学会CSIG
0+阅读 · 2021年11月1日
Hierarchically Structured Meta-learning
CreateAMind
27+阅读 · 2019年5月22日
Unsupervised Learning via Meta-Learning
CreateAMind
43+阅读 · 2019年1月3日
Hierarchical Imitation - Reinforcement Learning
CreateAMind
19+阅读 · 2018年5月25日
强化学习族谱
CreateAMind
26+阅读 · 2017年8月2日
国家自然科学基金
2+阅读 · 2014年12月31日
国家自然科学基金
0+阅读 · 2013年12月31日
国家自然科学基金
0+阅读 · 2013年12月31日
国家自然科学基金
0+阅读 · 2012年12月31日
国家自然科学基金
0+阅读 · 2011年12月31日
国家自然科学基金
1+阅读 · 2011年12月31日
国家自然科学基金
2+阅读 · 2009年12月31日
Phase-aware Speech Enhancement with Deep Complex U-Net
VIP会员
相关VIP内容
相关资讯
ACM MM 2022 Call for Papers
CCF多媒体专委会
5+阅读 · 2022年3月29日
ACM TOMM Call for Papers
CCF多媒体专委会
2+阅读 · 2022年3月23日
AIART 2022 Call for Papers
CCF多媒体专委会
1+阅读 · 2022年2月13日
【ICIG2021】Check out the hot new trailer of ICIG2021 Symposium9
中国图象图形学学会CSIG
0+阅读 · 2021年12月17日
【ICIG2021】Latest News & Announcements of the Plenary Talk2
中国图象图形学学会CSIG
0+阅读 · 2021年11月2日
【ICIG2021】Latest News & Announcements of the Plenary Talk1
中国图象图形学学会CSIG
0+阅读 · 2021年11月1日
Hierarchically Structured Meta-learning
CreateAMind
27+阅读 · 2019年5月22日
Unsupervised Learning via Meta-Learning
CreateAMind
43+阅读 · 2019年1月3日
Hierarchical Imitation - Reinforcement Learning
CreateAMind
19+阅读 · 2018年5月25日
强化学习族谱
CreateAMind
26+阅读 · 2017年8月2日
相关基金
国家自然科学基金
2+阅读 · 2014年12月31日
国家自然科学基金
0+阅读 · 2013年12月31日
国家自然科学基金
0+阅读 · 2013年12月31日
国家自然科学基金
0+阅读 · 2012年12月31日
国家自然科学基金
0+阅读 · 2011年12月31日
国家自然科学基金
1+阅读 · 2011年12月31日
国家自然科学基金
2+阅读 · 2009年12月31日
Top
微信扫码咨询专知VIP会员