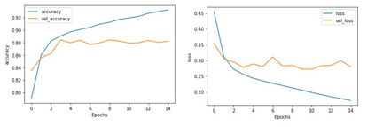
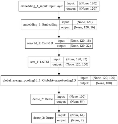
Cyberbullying or Online harassment detection on social media for various major languages is currently being given a good amount of focus by researchers worldwide. Being the seventh most speaking language in the world and increasing usage of online platform among the Bengali speaking people urge to find effective detection technique to handle the online harassment. In this paper, we have proposed binary and multiclass classification model using hybrid neural network for bully expression detection in Bengali language. We have used 44,001 users comments from popular public Facebook pages, which fall into five classes - Non-bully, Sexual, Threat, Troll and Religious. We have examined the performance of our proposed models from different perspective. Our binary classification model gives 87.91% accuracy, whereas introducing ensemble technique after neural network for multiclass classification, we got 85% accuracy.


翻译:目前,世界各地的研究人员都非常关注在社交媒体上对各种主要语言进行网络欺凌或在线骚扰的探测。作为世界上第七大语言,孟加拉语使用者越来越多地使用在线平台,他们迫切希望找到有效的检测技术来处理在线骚扰。在本文中,我们提出了使用混合神经网络的二进制和多级分类模式,用孟加拉语进行欺凌表达检测。我们使用了流行的公开脸书网页上的44 001个用户评论,这分为五类:非大、性、威胁、Troll和宗教。我们从不同角度审视了我们提议的模型的性能。我们的二进制分类模式提供了87.91%的准确性,而引入神经网络后的通灵技术用于多级分类,我们获得了85%的准确性。

0
下载
关闭预览

相关内容

神经网络(Neural Networks)是世界上三个最古老的神经建模学会的档案期刊:国际神经网络学会(INNS)、欧洲神经网络学会(ENNS)和日本神经网络学会(JNNS)。神经网络提供了一个论坛,以发展和培育一个国际社会的学者和实践者感兴趣的所有方面的神经网络和相关方法的计算智能。神经网络欢迎高质量论文的提交,有助于全面的神经网络研究,从行为和大脑建模,学习算法,通过数学和计算分析,系统的工程和技术应用,大量使用神经网络的概念和技术。这一独特而广泛的范围促进了生物和技术研究之间的思想交流,并有助于促进对生物启发的计算智能感兴趣的跨学科社区的发展。因此,神经网络编委会代表的专家领域包括心理学,神经生物学,计算机科学,工程,数学,物理。该杂志发表文章、信件和评论以及给编辑的信件、社论、时事、软件调查和专利信息。文章发表在五个部分之一:认知科学,神经科学,学习系统,数学和计算分析、工程和应用。 官网地址:http://dblp.uni-trier.de/db/journals/nn/
Keras François Chollet 《Deep Learning with Python 》, 386页pdf
专知会员服务
163+阅读 · 2019年10月12日
[综述]深度学习下的场景文本检测与识别
专知会员服务
78+阅读 · 2019年10月10日
【哈佛大学商学院课程Fall 2019】机器学习可解释性
专知会员服务
105+阅读 · 2019年10月9日
【SIGGRAPH2019】TensorFlow 2.0深度学习计算机图形学应用
专知会员服务
41+阅读 · 2019年10月9日
已删除
将门创投
6+阅读 · 2018年12月3日
Arxiv
0+阅读 · 2021年7月30日
Arxiv
13+阅读 · 2020年10月19日
Arxiv
21+阅读 · 2020年10月11日
VIP会员
相关资讯
已删除
将门创投
6+阅读 · 2018年12月3日
Top
微信扫码咨询专知VIP会员