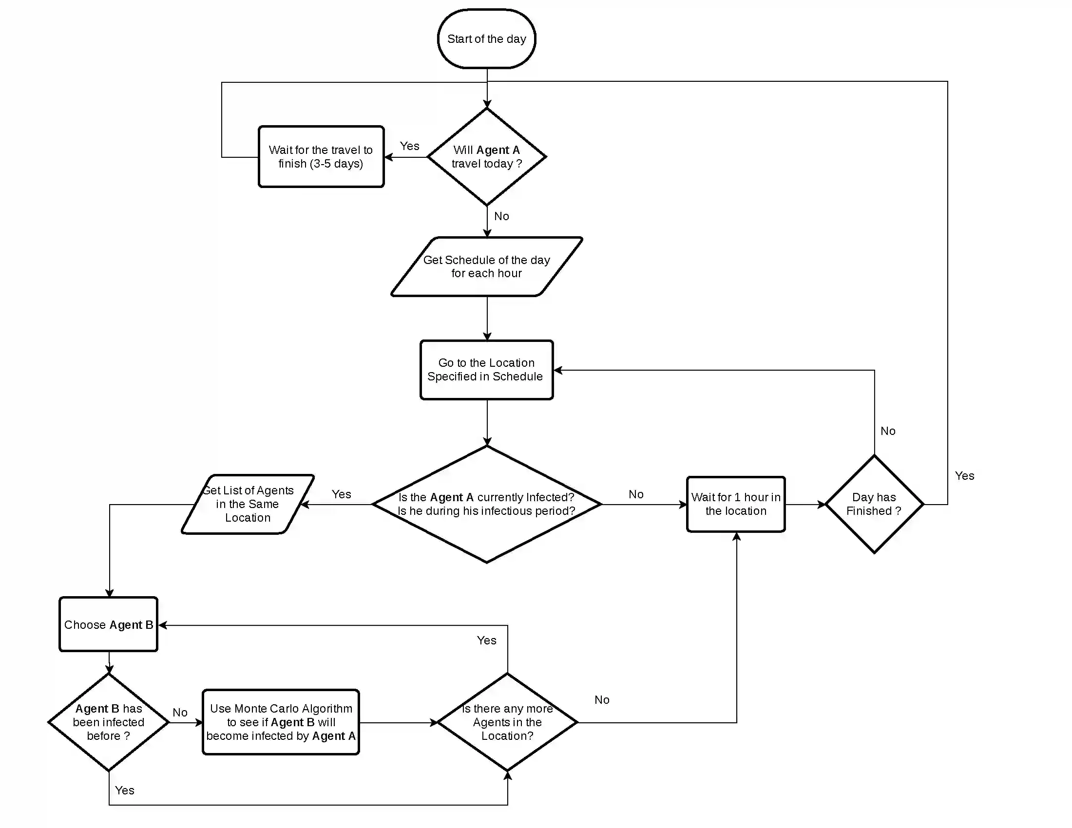
Ever since the COVID-19 pandemic started, all the governments have been trying to limit its effects on their citizens and countries. This pandemic was harsh on different levels for almost all populations worldwide and this is what drove researchers and scientists to get involved and work on several kinds of simulations to get a better insight into this virus and be able to stop it the earliest possible. In this study, we simulate the spread of COVID-19 in Lebanon using an Agent-Based Model where people are modeled as agents that have specific characteristics and behaviors determined from statistical distributions using Monte Carlo Algorithm. These agents can go into the world, interact with each other, and thus, infect each other. This is how the virus spreads. During the simulation, we can introduce different Non-Pharmaceutical Interventions - or more commonly NPIs - that aim to limit the spread of the virus (wearing a mask, closing locations, etc). Our Simulator was first validated on concepts (e.g. Flattening the Curve and Second Wave scenario), and then it was applied on the case of Lebanon. We studied the effect of opening schools and universities on the pandemic situation in the country since the Lebanese Ministry of Education is planning to do so progressively, starting from 21 April 2021. Based on the results we obtained, we conclude that it would be better to delay the school openings while the vaccination campaign is still slow in the country.


翻译:自从COVID-19大流行开始以来,所有政府都在努力限制其对其公民和国家的影响。这一流行病对全世界几乎所有人口来说,在不同层次上都是严酷的,这促使研究人员和科学家参与和进行多种模拟,以便更好地了解这种病毒,并能够尽早阻止这种病毒。在这项研究中,我们用一个基于代理的模型来模拟COVID-19在黎巴嫩的传播,在这个模型中,人们被模拟为具有通过使用Monte Carlo Algorithm的统计分布所决定的具体特点和行为的代理人。这些代理人可以进入世界,彼此互动,从而相互感染。这就是病毒传播的方式。在模拟中,我们可以采用不同的非药用干预方法,或者更常见的NPIs,目的是限制病毒在黎巴嫩的传播(戴面具,关闭地点等等)。我们的Simulator首先对概念进行了验证(例如,Flatteting Curve和第二波景象),然后对黎巴嫩的情况进行了应用。这是病毒传播的方式。在模拟过程中,我们研究了从21年开始的学校开放到21年的学校开始,我们从21年才开始就进入了更好的学校,我们开始开始,我们开始开始的大学,我们从21年的大学开始,我们开始开始就进入了对21年的国家的疫苗运动进行更好的研究。

0
下载
关闭预览

相关内容

Linux导论,Introduction to Linux,96页ppt
专知会员服务
82+阅读 · 2020年7月26日
强化学习最新教程,17页pdf
专知会员服务
182+阅读 · 2019年10月11日
[综述]深度学习下的场景文本检测与识别
专知会员服务
78+阅读 · 2019年10月10日
机器学习入门的经验与建议
专知会员服务
94+阅读 · 2019年10月10日
【SIGGRAPH2019】TensorFlow 2.0深度学习计算机图形学应用
专知会员服务
41+阅读 · 2019年10月9日
已删除
AI掘金志
7+阅读 · 2019年7月8日
意识是一种数学模式
CreateAMind
3+阅读 · 2019年6月24日
【TED】生命中的每一年的智慧
英语演讲视频每日一推
10+阅读 · 2019年1月29日
【TED】什么让我们生病
英语演讲视频每日一推
7+阅读 · 2019年1月23日
A Technical Overview of AI & ML in 2018 & Trends for 2019
待字闺中
18+阅读 · 2018年12月24日
计算机视觉近一年进展综述
机器学习研究会
9+阅读 · 2017年11月25日
【推荐】用Python/OpenCV实现增强现实
机器学习研究会
15+阅读 · 2017年11月16日
【推荐】YOLO实时目标检测(6fps)
机器学习研究会
20+阅读 · 2017年11月5日
【推荐】树莓派/OpenCV/dlib人脸定位/瞌睡检测
机器学习研究会
9+阅读 · 2017年10月24日
【学习】Hierarchical Softmax
机器学习研究会
4+阅读 · 2017年8月6日
VIP会员
相关VIP内容
Linux导论,Introduction to Linux,96页ppt
专知会员服务
82+阅读 · 2020年7月26日
强化学习最新教程,17页pdf
专知会员服务
182+阅读 · 2019年10月11日
[综述]深度学习下的场景文本检测与识别
专知会员服务
78+阅读 · 2019年10月10日
机器学习入门的经验与建议
专知会员服务
94+阅读 · 2019年10月10日
【SIGGRAPH2019】TensorFlow 2.0深度学习计算机图形学应用
专知会员服务
41+阅读 · 2019年10月9日
相关资讯
已删除
AI掘金志
7+阅读 · 2019年7月8日
意识是一种数学模式
CreateAMind
3+阅读 · 2019年6月24日
【TED】生命中的每一年的智慧
英语演讲视频每日一推
10+阅读 · 2019年1月29日
【TED】什么让我们生病
英语演讲视频每日一推
7+阅读 · 2019年1月23日
A Technical Overview of AI & ML in 2018 & Trends for 2019
待字闺中
18+阅读 · 2018年12月24日
计算机视觉近一年进展综述
机器学习研究会
9+阅读 · 2017年11月25日
【推荐】用Python/OpenCV实现增强现实
机器学习研究会
15+阅读 · 2017年11月16日
【推荐】YOLO实时目标检测(6fps)
机器学习研究会
20+阅读 · 2017年11月5日
【推荐】树莓派/OpenCV/dlib人脸定位/瞌睡检测
机器学习研究会
9+阅读 · 2017年10月24日
【学习】Hierarchical Softmax
机器学习研究会
4+阅读 · 2017年8月6日
Top
微信扫码咨询专知VIP会员