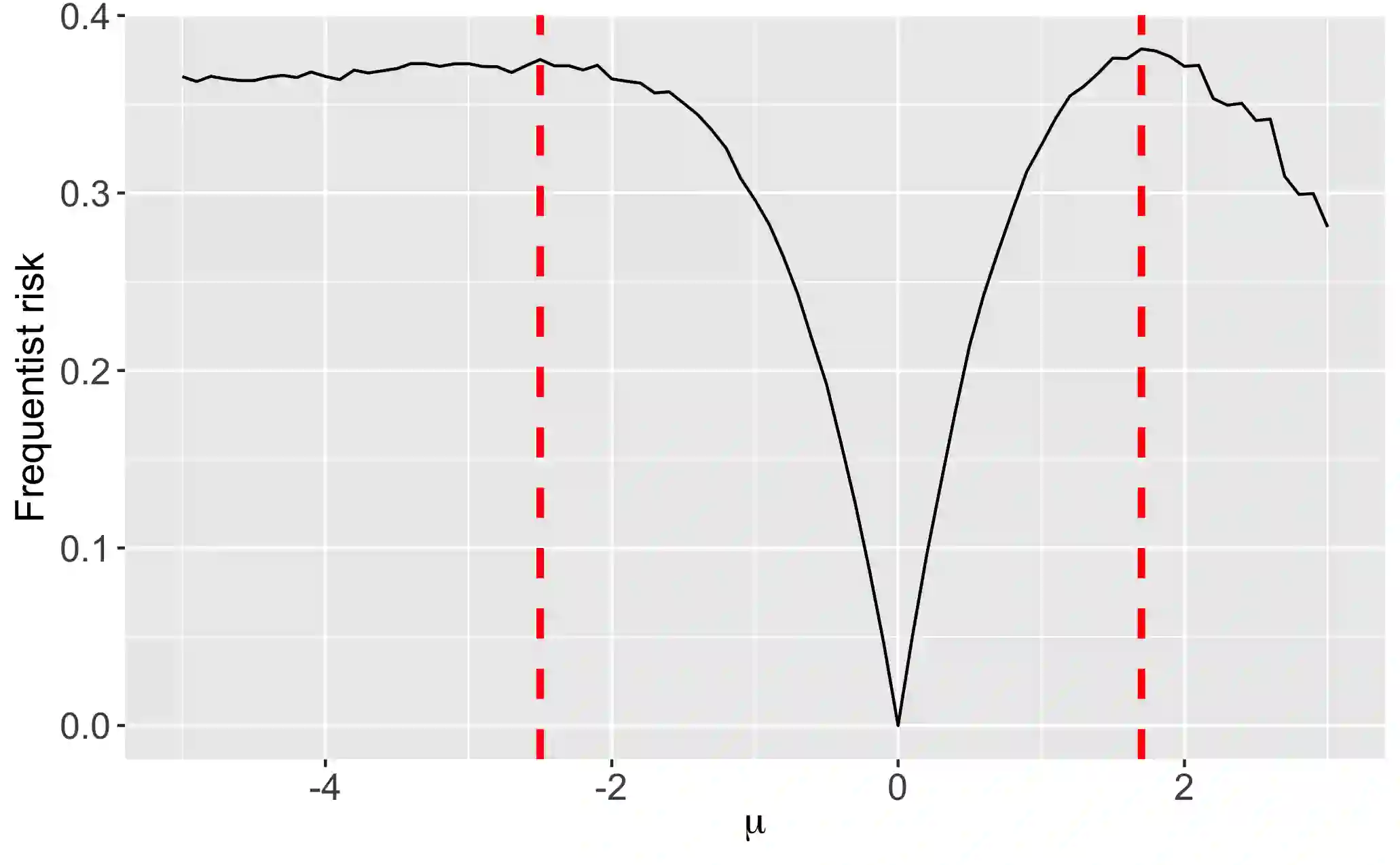
We provide a decision theoretic analysis of bandit experiments. The setting corresponds to a dynamic programming problem, but solving this directly is typically infeasible. Working within the framework of diffusion asymptotics, we define suitable notions of asymptotic Bayes and minimax risk for bandit experiments. For normally distributed rewards, the minimal Bayes risk can be characterized as the solution to a nonlinear second-order partial differential equation (PDE). Using a limit of experiments approach, we show that this PDE characterization also holds asymptotically under both parametric and non-parametric distribution of the rewards. The approach further describes the state variables it is asymptotically sufficient to restrict attention to, and therefore suggests a practical strategy for dimension reduction. The upshot is that we can approximate the dynamic programming problem defining the bandit experiment with a PDE which can be efficiently solved using sparse matrix routines. We derive the optimal Bayes and minimax policies from the numerical solutions to these equations. The proposed policies substantially dominate existing methods such as Thompson sampling. The framework also allows for substantial generalizations to the bandit problem such as time discounting and pure exploration motives.


翻译:我们为土匪实验提供了决策理论分析。 设置与动态编程问题相对应, 但直接解决这个问题通常不可行。 在扩散无症状的框架中, 我们定义了无症状贝亚和小鼠风险的合适概念。 对于通常分布的奖励, 最小贝亚风险可以被定性为非线性二级部分差异方程( PDE) 的解决方案。 我们使用一个实验限制方法, 显示这种PDE定性在参数性和非参数性奖赏分布下也处于静态状态。 这种方法进一步描述了它足以限制注意力的状态变量, 因此提出了减少规模的实用战略。 亮点是, 我们可以将动态的编程问题描述成PDE, 用稀薄的矩阵例行程序可以有效解决。 我们从这些等方程的数值解决方案中推导出最佳的巴亚和小型马克斯政策。 拟议的政策在很大程度上控制了诸如汤普森抽样等现有方法。 框架还允许对频度问题进行实质性的概括化, 如贴现和纯度等。

0
下载
关闭预览

相关内容

专知会员服务
162+阅读 · 2020年1月16日
强化学习最新教程,17页pdf
专知会员服务
182+阅读 · 2019年10月11日
机器学习入门的经验与建议
专知会员服务
94+阅读 · 2019年10月10日
【哈佛大学商学院课程Fall 2019】机器学习可解释性
专知会员服务
105+阅读 · 2019年10月9日
VCIP 2022 Call for Special Session Proposals
CCF多媒体专委会
1+阅读 · 2022年4月1日
ACM MM 2022 Call for Papers
CCF多媒体专委会
5+阅读 · 2022年3月29日
AIART 2022 Call for Papers
CCF多媒体专委会
1+阅读 · 2022年2月13日
【ICIG2021】Latest News & Announcements of the Plenary Talk2
中国图象图形学学会CSIG
0+阅读 · 2021年11月2日
【ICIG2021】Latest News & Announcements of the Plenary Talk1
中国图象图形学学会CSIG
0+阅读 · 2021年11月1日
【ICIG2021】Latest News & Announcements of the Industry Talk1
中国图象图形学学会CSIG
0+阅读 · 2021年7月28日
强化学习三篇论文 避免遗忘等
CreateAMind
20+阅读 · 2019年5月24日
Hierarchically Structured Meta-learning
CreateAMind
27+阅读 · 2019年5月22日
Unsupervised Learning via Meta-Learning
CreateAMind
43+阅读 · 2019年1月3日
A Technical Overview of AI & ML in 2018 & Trends for 2019
待字闺中
18+阅读 · 2018年12月24日
国家自然科学基金
2+阅读 · 2017年12月31日
国家自然科学基金
0+阅读 · 2015年12月31日
国家自然科学基金
1+阅读 · 2013年12月31日
国家自然科学基金
0+阅读 · 2012年12月31日
国家自然科学基金
0+阅读 · 2012年12月31日
国家自然科学基金
0+阅读 · 2012年12月31日
国家自然科学基金
0+阅读 · 2009年12月31日
国家自然科学基金
0+阅读 · 2009年12月31日
国家自然科学基金
0+阅读 · 2008年12月31日
Arxiv
0+阅读 · 2022年6月7日
Arxiv
0+阅读 · 2022年6月6日
Arxiv
0+阅读 · 2022年6月6日
VIP会员
相关资讯
VCIP 2022 Call for Special Session Proposals
CCF多媒体专委会
1+阅读 · 2022年4月1日
ACM MM 2022 Call for Papers
CCF多媒体专委会
5+阅读 · 2022年3月29日
AIART 2022 Call for Papers
CCF多媒体专委会
1+阅读 · 2022年2月13日
【ICIG2021】Latest News & Announcements of the Plenary Talk2
中国图象图形学学会CSIG
0+阅读 · 2021年11月2日
【ICIG2021】Latest News & Announcements of the Plenary Talk1
中国图象图形学学会CSIG
0+阅读 · 2021年11月1日
【ICIG2021】Latest News & Announcements of the Industry Talk1
中国图象图形学学会CSIG
0+阅读 · 2021年7月28日
强化学习三篇论文 避免遗忘等
CreateAMind
20+阅读 · 2019年5月24日
Hierarchically Structured Meta-learning
CreateAMind
27+阅读 · 2019年5月22日
Unsupervised Learning via Meta-Learning
CreateAMind
43+阅读 · 2019年1月3日
A Technical Overview of AI & ML in 2018 & Trends for 2019
待字闺中
18+阅读 · 2018年12月24日
相关基金
国家自然科学基金
2+阅读 · 2017年12月31日
国家自然科学基金
0+阅读 · 2015年12月31日
国家自然科学基金
1+阅读 · 2013年12月31日
国家自然科学基金
0+阅读 · 2012年12月31日
国家自然科学基金
0+阅读 · 2012年12月31日
国家自然科学基金
0+阅读 · 2012年12月31日
国家自然科学基金
0+阅读 · 2009年12月31日
国家自然科学基金
0+阅读 · 2009年12月31日
国家自然科学基金
0+阅读 · 2008年12月31日
Top
微信扫码咨询专知VIP会员