清华生命学院江鹏课题组发文报道肿瘤细胞调控瓦博格效应的新机制

2018 年 11 月 16 日 清华大学研究生教育

11月8日,清华大学生命学院江鹏课题组在《自然·通讯》(Nature Communications)期刊发表了题为《TAp73通过调控磷酸果糖激酶促进瓦博格效应和肿瘤细胞增殖》(TAp73-induced phosphofructokinase-1 transcription promotes the Warburg effect and enhances cell proliferation)的研究论文,为揭示TAp73蛋白在人类肿瘤中令人困惑的功能特征提供了实验证据,同时为临床治疗TAp73高表达肿瘤提供了潜在的药物靶点。


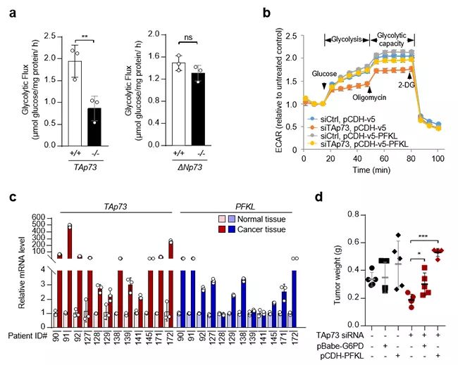
图a,利用碳13标记的葡萄糖代谢流分析TAp73野生型细胞和TAp73缺陷细胞,以及ΔNp73野生型与ΔNp73缺陷细胞的葡萄糖酵解活性。图b,Seahorse实验分析对照组细胞,TAp73敲低和磷酸果糖激酶PFKL过表达的肿瘤细胞的胞外酸化率(ECAR)。图c,TAp73和PFKL基因在不同结肠癌病人的表达分析。图d,小鼠成瘤实验表明PFKL的过表达可以回补TAp73缺失肿瘤细胞的成瘤能力。


瓦博格效应是肿瘤的重要代谢特征。但是,肿瘤细胞如何调控这一效应至今仍然不是很清楚。TAp73是肿瘤抑制因子p53家族蛋白。但与p53完全不同的是,TAp73在很多人类肿瘤中都存在高表达的现象,并且极少发生突变。这一现象暗示,TAp73并不像人们普遍认为的那样拥有肿瘤抑制的功能。相反,在人体内,其可能对肿瘤的发生、发展具有促进作用。


2013年,课题组的一项研究发现,TAp73通过调控磷酸戊糖途径的限速酶(Glucose 6-phoshpate dehydrogenase,葡萄糖-6-磷酸脱氢酶)的表达,增强肿瘤细胞的生物合成,抗氧化和增殖能力。但是,磷酸戊糖途径活性的恢复并不能完全回补TAp73缺失肿瘤细胞的增殖表型,因而,应当存在磷酸戊糖途径以外的其它代谢机制介导了TAp73的致癌功能。为了探索这个问题的答案,课题组近期系统地研究了TAp73在肿瘤代谢中的调控作用。本项研究工作发现,TAp73同时还参与了肿瘤细胞对糖酵解途径的调控。


深入的体内、体外分子机制研究、以及临床样本分析表明,TAp73可以通过转录的方式上调糖酵解过程中的第一个限速酶-磷酸果糖激酶(phosphofructokinase-1)的表达,进而促进肿瘤细胞糖酵解活性和乳酸的释放,促进了瓦博格效应。磷酸果糖激酶的激活导致了ATP的大量合成,增强了肿瘤的抗氧化能力。更为重要的是,磷酸果糖激酶的激活在小鼠体内可以恢复TAp73缺失肿瘤细胞的成瘤能力。这项研究揭示了TAp73是肿瘤细胞调控葡萄糖代谢的重要因子,为解释其在人类肿瘤中令人困惑的功能特征提供了实验证据,也为临床治疗TAp73高表达肿瘤提供了潜在的药物靶点。


清华大学生命学院2014级博士生李乐和2013级本科生李丽佳为该论文的共同第一作者。清华大学生命学院江鹏研究员为论文通讯作者,宾夕法尼亚大学杨小鲁(Xiaolu Yang)教授和北京协和医学院杜文静教授为论文的共同通讯作者。该研究由国家自然科学基金委、教育部、生命科学联合中心博士研究生项目(CLS项目)提供的经费支持。


论文链接:

http://www.nature.com/articles/s41467-018-07127-8

来源:清华新闻网

供稿:生命学院

登录查看更多
0

相关内容

ACM应用感知TAP(ACM Transactions on Applied Perception)旨在通过发表有助于统一这些领域研究的高质量论文来增强计算机科学与心理学/感知之间的协同作用。该期刊发表跨学科研究,在跨计算机科学和感知心理学的任何主题领域都具有重大而持久的价值。所有论文都必须包含感知和计算机科学两个部分。主题包括但不限于:视觉感知:计算机图形学,科学/数据/信息可视化,数字成像,计算机视觉,立体和3D显示技术。听觉感知:听觉显示和界面,听觉听觉编码,空间声音,语音合成和识别。触觉:触觉渲染,触觉输入和感知。感觉运动知觉:手势输入,身体运动输入。感官感知:感官整合,多模式渲染和交互。 官网地址:http://dblp.uni-trier.de/db/journals/tap/
高效医疗图像分析的统一表示
专知会员服务
36+阅读 · 2020年6月23日
专知会员服务
29+阅读 · 2020年3月6日
【学科交叉】抗生素发现的深度学习方法
专知会员服务
25+阅读 · 2020年2月23日
【2019-26期】This Week in Extracellular Vesicles
外泌体之家
11+阅读 · 2019年6月28日
Nature 一周论文导读 | 2019 年 2 月 28 日
科研圈
13+阅读 · 2019年3月10日
Science:脂肪细胞外泌体对巨噬细胞发挥调节功能
外泌体之家
19+阅读 · 2019年3月7日
Nature 一周论文导读 | 2019 年 2 月 21 日
科研圈
14+阅读 · 2019年3月3日
外泌体相比干细胞的优势是什么?
外泌体之家
43+阅读 · 2018年11月15日
Arxiv
7+阅读 · 2020年3月1日
Self-Attention Graph Pooling
Arxiv
13+阅读 · 2019年6月13日
W-net: Bridged U-net for 2D Medical Image Segmentation
Arxiv
20+阅读 · 2018年7月12日
Arxiv
11+阅读 · 2018年7月8日
Arxiv
3+阅读 · 2017年10月1日
Arxiv
3+阅读 · 2017年7月6日
VIP会员
相关论文
Arxiv
7+阅读 · 2020年3月1日
Self-Attention Graph Pooling
Arxiv
13+阅读 · 2019年6月13日
W-net: Bridged U-net for 2D Medical Image Segmentation
Arxiv
20+阅读 · 2018年7月12日
Arxiv
11+阅读 · 2018年7月8日
Arxiv
3+阅读 · 2017年10月1日
Arxiv
3+阅读 · 2017年7月6日
Top
微信扫码咨询专知VIP会员