大豆孢囊线虫致病机理研究取得进展

2019 年 9 月 23 日 中科院之声

大豆孢囊线虫 (Soybean cyst nematode, SCN; Heteroderaglycines)是引起大豆减产最严重的病害之一。合理种植抗病大豆品种是当前世界范围内防治SCN最安全有效的手段。但是长期种植单一抗性品种致使SCN新的毒性生理小种出现,导致原有抗性丧失。因此,解析SCN逃避寄主免疫防御的致病机制对抗病遗传育种具有重要的理论和实践意义。

  

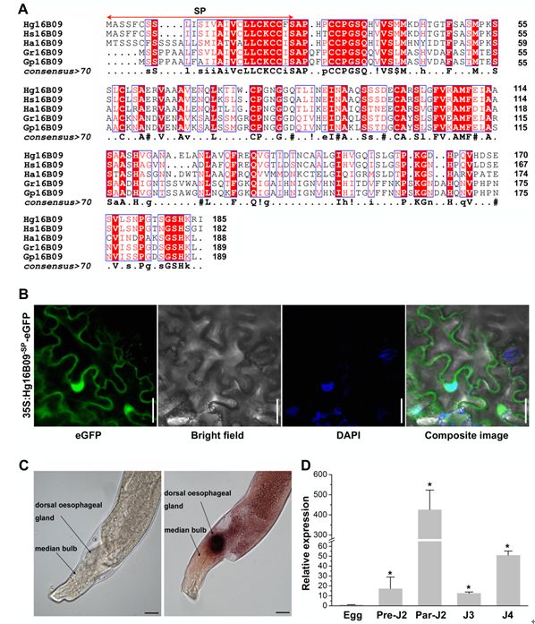
效应蛋白是一类由线虫食道腺、头感器、尾感器和表皮等组织分泌到寄主细胞的蛋白或肽类小分子化合物。在与寄主互作过程中,植物寄生线虫利用口针刺穿植物细胞壁,并将效应蛋白经口针注入植物细胞中帮助其抑制或逃避寄主免疫反应并建立取食位点。因此,在分子层面深入解析SCN食道腺效应蛋白的毒性机制对于认识线虫致病机理、品种抗性丧失、针对性地开发新抗病资源尤为重要。中国科学院东北地理研究所农田有害生物控制学科组研究团队从SCN中克隆到一个效应蛋白基因Hg16B09,发育表达模式分析及原位杂交结果显示Hg16B09是一个与SCN寄生相关的食道腺分泌型效应蛋白;亚细胞定位分析表明Hg16B09主要分布在植物细胞胞质和细胞核中(图A-D)。通过体外RNAi抑制Hg16B09表达后未对线虫的早期侵染产生影响,而寄主介导RNAi干扰Hg16B09表达后则导致线虫的繁殖能力显著降低;大豆转基因发根异源过表达Hg16B09后则表现出对线虫敏感性增加。此外,Hg16B09也能够抑制免疫激发子flg22诱导的PTI反应。以上实验结果表明,Hg16B09是一个由SCN食道腺分泌的重要毒性效应子蛋白,通过与寄主内靶向蛋白相互作用抑制植物的基础免疫防御反应,进而帮助线虫完成寄生生活。该研究结果将有助于深入理解SCN致病和植物免疫应答的机理,为针对性开发新抗病靶标以及探索新的SCN防治策略提供理论基础。

  

该研究发表在国际植物期刊Plant Science上,助理研究员胡岩峰和博士尤佳为该论文的共同第一作者,研究员王从丽为通讯作者。该成果得到国家自然科学基金(31601617, 31471749)、东北地理所优秀青年人才基金及黑龙江省自然科学重点基金的支持(ZD2017006)。


 

A. Hg16B09序列同源性分析;B. Hg16B09的亚细胞定位;C.Hg16B09组织表达特异性;D. Hg16B09在线虫不同发育阶段表达特征


来源:中国科学院东北地理研究所


温馨提示:近期,微信公众号信息流改版。每个用户可以设置 常读订阅号,这些订阅号将以大卡片的形式展示。因此,如果不想错过“中科院之声”的文章,你一定要进行以下操作:进入“中科院之声”公众号 → 点击右上角的 ··· 菜单 → 选择「设为星标」


登录查看更多
0

相关内容

SCN:Security and Communication Networks。 Explanation:安全和通信网络。 Publisher:Wiley。 SIT: http://dblp.uni-trier.de/db/journals/scn/
深度学习可解释性研究进展
专知会员服务
103+阅读 · 2020年6月26日
基于深度学习的多标签生成研究进展
专知会员服务
147+阅读 · 2020年4月25日
专知会员服务
29+阅读 · 2020年3月6日
【学科交叉】抗生素发现的深度学习方法
专知会员服务
25+阅读 · 2020年2月23日
Science 一周论文导读 | 2019年4月26日
科研圈
3+阅读 · 2019年5月5日
《科学》(20190426出版)一周论文导读
科学网
5+阅读 · 2019年4月27日
国内外泌体领域进展总结(2018年8月)
外泌体之家
12+阅读 · 2018年9月6日
机器视觉技术的农业应用研究进展
科技导报
7+阅读 · 2018年7月24日
基于深度学习的肿瘤图像分割研究取得进展
中科院之声
17+阅读 · 2017年9月17日
Meta-Transfer Learning for Zero-Shot Super-Resolution
Arxiv
43+阅读 · 2020年2月27日
Graph Analysis and Graph Pooling in the Spatial Domain
Geometric Graph Convolutional Neural Networks
Arxiv
10+阅读 · 2019年9月11日
Arxiv
9+阅读 · 2019年4月19日
Scale-Aware Trident Networks for Object Detection
Arxiv
4+阅读 · 2019年1月7日
Arxiv
136+阅读 · 2018年10月8日
Arxiv
6+阅读 · 2018年10月3日
Arxiv
5+阅读 · 2016年10月24日
VIP会员
相关VIP内容
相关论文
Meta-Transfer Learning for Zero-Shot Super-Resolution
Arxiv
43+阅读 · 2020年2月27日
Graph Analysis and Graph Pooling in the Spatial Domain
Geometric Graph Convolutional Neural Networks
Arxiv
10+阅读 · 2019年9月11日
Arxiv
9+阅读 · 2019年4月19日
Scale-Aware Trident Networks for Object Detection
Arxiv
4+阅读 · 2019年1月7日
Arxiv
136+阅读 · 2018年10月8日
Arxiv
6+阅读 · 2018年10月3日
Arxiv
5+阅读 · 2016年10月24日
Top
微信扫码咨询专知VIP会员