SpaceX活动减少,中国今年火箭发射最多

2019 年 11 月 27 日 量子位
赖可 发自 凹非寺
量子位 报道 | 公众号 QbitAI

中国航天发射的数量已经超过美国了,而马斯克SpaceX发射数量正在减少?

的确如此,外媒也已经数清楚了。(见文末链接)

虽然只剩下一个月,今年的航天重头戏依旧“千呼万唤始出来”:长征五号复飞。

经历了两次失败,中国民营航天终于把卫星送上天。民营航天怎样打开市场?依旧未知。

中国航天发射次数超美国,火箭重复利用迈出第一步

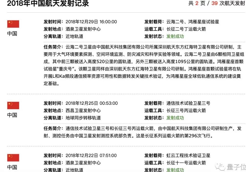
从数据来看,中国火箭发射2017年还只有17次,而当年美国有29次。

不过2018年,直接增加了一倍,39次,首次超过美国,成为当年航天发射记录最多的国家。

                图片来源:爱航天网


而到了今年,美国至今只进行了17次发射,中国航天科技集团年初就宣布将继续30+ ,至今已经发了27次。(包括一次民营火箭发射)

美国发射火箭少了,并不意外。年初1月11号,SpaceX就公开了裁员10%的计划,并打算减少火箭发射。

该公司霍桑总部的公开声明中说,“为了继续服务我们的客户,顺利发展星际飞船,以及全球太空互联网,SpaceX必须变成一家更精简的公司。”

果真,马斯克接下来忙不迭地去忙星际飞船(starship)和星链计划(Starlink)去了。

9月24日,公布了星际飞船;11月11日,第二批60颗卫星被猎鹰9送上了太空。

(量子位以前介绍过星链计划及其第一批卫星,戳→马斯克SpaceX星链计划终于要发射了,首批60颗卫星本周上天

11.11这天,是猎鹰9号火箭的第四次执行任务(莫名日期和次数很匹配)。

四次发射,四次回收。在火箭回收利用方面,SpaceX再次稳稳地走在了前面。

那我国离火箭重复使用还有多远呢?

7月26日发射了长征二号丙运载火箭发射。火箭外侧装备了栅格舵,等它飞上天后,离开火箭主体的一子级就可以靠着展开的”翅膀“倒着飞,实现精准落点。

于是,工作人员第一次在指定位置找到火箭一子级的残骸。

 像苍蝇拍一样的就是“栅格舵“


升空后打开的栅格舵

长二丙运载火箭发射后,咱就成了世界上第二个掌握”倒着飞“技术的国家。

前,Space X大名鼎鼎的猎鹰9就是通过类似的技术实现火箭一子级回收叫做栅格翼(grid fins)。

Space X的栅格翼,咱的“舵”和它长得很像

除了用栅格翼使其“倒着飞”保持稳定,猎鹰9还装备有“冷气推进器”(cold-gas thrusters)辅助头,加上轻型碳纤维着陆腿(carbon fiber landing legs)帮助着陆。

这样才能想落哪里落哪里,还不会“Duang”一声撞击地球。

可见,除了要做到精准回收,还需要“软路”,继而才能“重复使用”。定点找到残骸,我们刚刚迈出了第一步。

民营火箭终于突破

今年中国已经完成的27次航天发射中,有两次发射失败。

其中一次是5月23日零壹空间公司研发的OS-M固体运载火箭。这是我国民营航天第二次尝试入轨发射失败。


公司官网事后分析:火箭一二级分离后,速率陀螺出现故障,导致火箭姿态不稳。

速率陀螺能够测量角速度,感受火箭姿态的变化。它出现故障后,火箭飞起来就晃来晃去。              


火箭发射现场图片,可以看出坠落的轨迹

在此之前,首次尝试火箭入轨发射的民营公司是蓝箭航天。

2018年10月27日,朱雀一号火箭发射,一二三级先后脱落。

然而三级出现异常,没有达到第一宇宙速度,没有进入轨道就坠入印度洋。

只有达到第一宇宙速度,发射的火箭才能够绕地球飞行做圆周运动。

虽然“朱雀一号“试飞失败了,蓝箭航天在今年三次进行了液氧甲烷发动机的试车。

并且表示2020年会发射“朱雀二号”火箭,如果发射成功,就会成为世界上首枚液氧甲烷发动机驱动的火箭。

好像是应了那句“事不过三”,两次试飞失败后,中国民营火箭终于成功上了天。

今年7月25日,星际荣耀公司的双曲线一号遥一火箭成功入轨。这次双曲线一号火箭一飞冲天,将2颗卫星和多枚载荷成功送入轨道。

第一次就实现了一箭多星,是不是棒棒哒~

星际荣耀公司还表示,双曲线二号火箭计划在2021年进行入轨发射。

想做中国的SpaceX,还需努力

不过发火箭嘛,怎么可能不经历失败。

SpaceX的猎鹰9就爆炸了不止一次。

2016年9月1日,SpaceX发射测试中,猎鹰9号火箭及其载荷的Amos-6通信卫星在 静态点火中爆炸。星箭俱毁。

失败后网友高赞的评论是啥呢:

你有这次“甜蜜爆炸”(sweet explosion)的视频吗?

       

猎鹰9凭借其强大的运载能力,获得了美国一半的订单,还接到美国之外的发射订单。


中国航天的主力军依旧是国家队,民营航天如何获得发射市场?


星际荣耀公司首次将卫星送上天并不意味着就抢占了市场先机。

成功发射的双曲线一号火箭属于小型固体燃料火箭。比起液体燃料火箭,研发难度低,相对容易拿下。

相应地,运载能力也更低,满足的发射需求有限。

行业里的共识是,液体燃料火箭的商业潜力更大,不过,研发周期长又会带来资金投入的压力。

星际荣耀计划的路线是:以小型固体火箭起步,证明自身优势,争取投资方和市场信心,再挑战中大型液体燃料火箭。

而零壹空间和蓝箭科技入轨发射失败后,都选择了将精力投入研制液体火箭发动机。

另外火箭重复使用也是一项关键技术,这将大大减少火箭的发射成本(烧钱数量)。

曾经失利,“胖五”终于要复飞

长征五号系列运载火箭属于重型运载火箭。因为五米的直径,也被叫为“胖五”。

2017年7月7月2日,长征五号遥二火箭发射时发生故障,芯一级液氢液氧发动机局部结构发生异常,推力瞬时大幅下降,发射任务失败。

今年年初,中国航天科技集团传出消息,长征五号遥三火箭计划在2019年7月中下旬完成复飞。

然而,”胖五“还没有上天。(胖子可能比较留恋地心引力?)

终于,在10月27日,长征五号遥三运载火箭运达海南文昌清澜岗。在装备和测试完成后就会被发射上天。

10月的最后一天,长征五号遥三运载火箭暨高密度航天发射任务决战誓师大会举行。

这是关于“胖五”的最后一条消息了,下次再见面,就是它上太空了。

为什么大家都盼着胖五上天?因为长征五号火箭是我国目前运载能力最强的火箭。

“胖五“在地球同步转移轨道和近地轨道的运送能力分别能达到14吨和25吨。

(SpaceX猎鹰9的对应数据是8.3吨和22.8吨,升级版的猎鹰重型火箭则可以运送64吨到近地轨道)

只有胖五上天了,才能把射嫦娥五号月球探测器带上月球;

只有胖五上天了,才能试飞新一代载人飞船;

只有胖五上天了,才能发射火星探测器。

“胖五”还没有正式上场,任务已经列好了:

如果长五遥三顺利发射卫星,长五遥四火箭将执行月球探测器采样返回。

(中国科学家终于可以用自己的岩石样本做研究了!)

还剩一个半月,咱们就翘首以待吧~

参考链接:

https://arstechnica.com/science/2019/11/china-takes-commanding-lead-in-annual-orbital-launches/

作者系网易新闻·网易号“各有态度”签约作者


大咖齐聚!参会嘉宾重磅揭晓

量子位 MEET 2020 智能未来大会启幕,李开复、倪光南、景鲲、周伯文、吴明辉、曹旭东、叶杰平、唐文斌、王砚峰、黄刚、马原等AI大咖与你一起读懂人工智能。观众票即将售罄,扫码报名预定席位 ~

量子位 QbitAI · 头条号签约作者

վ'ᴗ' ի 追踪AI技术和产品新动态

喜欢就点「在看」吧 !



登录查看更多
0

相关内容

中国航天科技集团有限公司(简称“航天科技”或“中国航天”,英文简称:China Aerospace Science and Technology Corporation,缩写CASC),是在中国战略高技术领域拥有自主知识产权和著名品牌,创新能力突出、核心竞争力强的国有特大型高科技企业。成立于1999年7月1日。其前身源于1956年成立的中国国防部第五研究院,曾历经第七机械工业部、航天工业部、航空航天工业部和中国航天工业总公司的历史沿革。航天科技是拥有“神舟”、“长征”等著名品牌和自主知识产权、主业突出、自主创新能力强、核心竞争力强的特大型国有企业。 在国资委中央企业名录序号中位列第2位。
专知会员服务
29+阅读 · 2020年3月6日
广东疾控中心《新型冠状病毒感染防护》,65页pdf
专知会员服务
19+阅读 · 2020年1月26日
【德勤】中国人工智能产业白皮书,68页pdf
专知会员服务
310+阅读 · 2019年12月23日
2019中国硬科技发展白皮书 193页
专知会员服务
86+阅读 · 2019年12月13日
印度首次挑战登月告败,一步之遥≈多大差距?
人工智能学家
4+阅读 · 2019年9月7日
深度解读 | 美国打压华为这事水很深——什么是华为?(1)
混沌研习社广州分社
21+阅读 · 2019年6月27日
5G全产业链发展分析报告
行业研究报告
11+阅读 · 2019年6月7日
一箭60星,特朗普宣称的6G或已开始启动
全球人工智能
11+阅读 · 2019年5月27日
美陆军计划部署四大新型地面无人系统
无人机
35+阅读 · 2019年4月30日
已删除
德先生
53+阅读 · 2019年4月28日
智慧停车行业深度研究与分析报告
智能交通技术
4+阅读 · 2018年3月20日
噩耗再次传来!华为,挺住!
FinTech前哨
4+阅读 · 2018年2月4日
Weight Poisoning Attacks on Pre-trained Models
Arxiv
5+阅读 · 2020年4月14日
The Evolved Transformer
Arxiv
5+阅读 · 2019年1月30日
Arxiv
6+阅读 · 2018年6月20日
Arxiv
11+阅读 · 2018年4月25日
VIP会员
相关资讯
印度首次挑战登月告败,一步之遥≈多大差距?
人工智能学家
4+阅读 · 2019年9月7日
深度解读 | 美国打压华为这事水很深——什么是华为?(1)
混沌研习社广州分社
21+阅读 · 2019年6月27日
5G全产业链发展分析报告
行业研究报告
11+阅读 · 2019年6月7日
一箭60星,特朗普宣称的6G或已开始启动
全球人工智能
11+阅读 · 2019年5月27日
美陆军计划部署四大新型地面无人系统
无人机
35+阅读 · 2019年4月30日
已删除
德先生
53+阅读 · 2019年4月28日
智慧停车行业深度研究与分析报告
智能交通技术
4+阅读 · 2018年3月20日
噩耗再次传来!华为,挺住!
FinTech前哨
4+阅读 · 2018年2月4日
Top
微信扫码咨询专知VIP会员