深陷“猪食”风波的成都“名校”:每人学费3万、一年营收2亿、曾计划上市

2019 年 3 月 13 日 凤凰财经

来源:凤凰网财经财经综合


大家是否也听说过那座“名校”成都七中实验学校?


作为川蜀名校,正版的成都七中一直是众人皆知,但在两年前却上演过成都七中状告“成都七中”的奇事。两年后,成都七中实验学校又惹上了更大的风波,目前该校深陷食品安全漩涡。证券时报彻夜调查后发现,这并不是一起简单的孤立的食品安全问题,这背后有更深层次的原因,影响或也不仅仅局限在一个学校,可能涉及20~30家知名学校和企事业单位。


随着事件的发酵,在这起学校食品安全风波的背后,曾经资本角逐的风云往事浮出水面。这是一个年营收2亿元的吸金大鳄,既让A股上市公司皖新传媒垂涎三尺,同时也有一个去港股IPO的融资计划。



01

家长爆料:学校食堂给孩子提供腐坏食品

(图片慎入,可快速划过)


3月12日,七中实验学生家长在网上爆料,学校食堂长期给学生提供冷冻、速食食品,不仅如此还有大量食品已经发霉变质!



家长发布的部分照片:


不洁食材


环境脏乱的后厨


已经发霉的速冻食品


变质食品


变质的牛肉


当日深夜,部分家长前往学校维权,并向成都市温江区有关部门投诉。发布在网上的微信聊天记录显示,有家长称食堂被发现变质食材后,学校想把食材连夜转移走,但是被闻讯赶到学校的家长,围堵在学校里



从聊天记录和视频中还可知,许多学生都有便秘、便血、头晕等症状。



而且,据新京报报道,成都七中实验学校食材变质已经不是第一次了!学校小学部家长张女士称,孩子上五年级,每个月的伙食费约600元,“去年年底,就有家长发现学校食堂食品变质。当时学校承诺马上整改,没想到又发生了这样的情况。”


事件发生后引发轩然大波,众多家长依然守在学校。媒体、大V也纷纷表示对此事的关注。


巴蜀著名笑星李伯清微博截图



02

此七中非彼七中,校际纠纷不断


成都七中实验学校,和大名鼎鼎的成都七中,并不是同一所学校。时间拉回到2017年5月,皖新传媒(601801)曾欲13亿元并购成都七中实验学校,但此举遭到成都七中的强烈反对,并就高达投资、成都七中实验学校的侵权行为提起了诉讼。


成都七中实验学校成立于2003年,本部设在温江,由成都七中领办,成都冠城集团投资3亿元,是一所挂牌私立学校,即大众俗称的“名校办民校”。冠城集团成立的高达投资,负责学校运营;成都七中则投入品牌、师资、管理。


成都七中实验学校曾先后获得“中国西部名校”、“中国十大杰出民办学校”、“全国首届百佳特色学校”、“全国校园文化金奖”、“全国基础教育百强示范学校”、“全国首批篮球特色学校”、“四川省示范性标准化学生食堂”、“四川省阳光体育示范学校”、“四川省文明校园”、“成都市新五朵私花”等称号。



2017年4月,A股上市公司皖新传媒发布公告,拟联合安徽皖新金智,共同出资12.69亿元,以支付现金方式收购高达投资及其投资的成都七中实验学校65%股权。



皖新传媒特别声明,此次高达投资的股权评估价值中不包含成都七中的品牌价值。


高达投资对成都七中品牌享有付款使用权,使用期限2023年到期。


高达投资原股东承诺,未受到不可抗力影响的情况下,在成都七中实验学校2018 年完成新校区扩建的前提下,成都七中实验学校的三年累计结余总额应不低于人民币3.09亿元。而评估报告数据显示,成都七中实验学校2016年实现营收1.93亿元,净利润8688万元。2017年1-3月营收4803万元,净利润2112万元。



同时,各方同意尽其最大努力争取使高达投资和成都七中实验学校于2021年12 月31日前实现在香港联交所挂牌上市。


对于未来盈利模式,皖新传媒曾公告,依托七中实验的办学模式及品牌影响力,加大办学规模获得合理的投资收益;整合七中实验办学模式对外输出。有行业人士指出,这实际上投资方可以靠后勤住宿和伙食费来赚钱合理利润,后勤管理自然是重点增利突破口。


2017年5月22日,成都七中在官网发布《成都七中维权声明》,称高达投资向皖新传媒、皖新金智转让股权涉嫌侵犯成都七中相关权益,已提起了诉讼。



成都七中方面认为,此次收购中,七中实验的估值中包含“成都七中”、“七中实验”的品牌价值,而成都七中是上述品牌所有者;作为拥有小学、中学教育的民办全日制学校,七中实验在被收购时签署的业绩对赌协议,与今年9月1日即将实行的新版《民办教育促进法》中规定的义务教育阶段不得设立营利性学校规定相冲突。成都七中实验的小学部、初中部均属于义务教育阶段的学校,该校也一直是举办者不要求合理回报的非营利性的教育机构。


但该收购项目一直不能顺利推进,2018年5月28日,皖新传媒宣布终止和皖新金智共同收购成都七中实验学校举办方高达投资65%股权的方案,这场旷日持久的“名校之争”暂告段落。


冠城集团旗下微信公众号“冠城学子”的资料显示,除了成都七中实验学校,冠城集团旗下还有一所眉山冠城七中。另有一家达冠文化投资有限公司,成都七中实验学校占股80%。


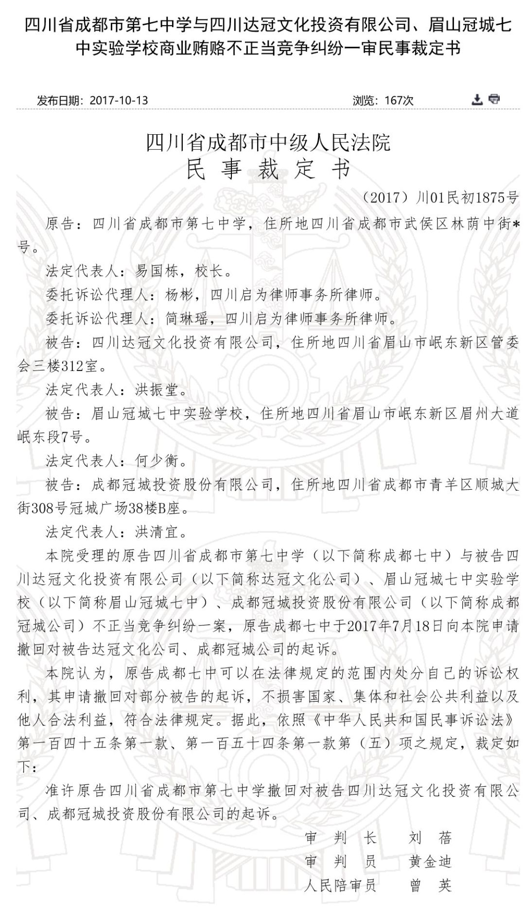
眉山冠城七中与成都七中之间,同样纠纷不断。中国裁判文书网显示,2017年10月,达冠文化投资有限公司和眉山冠城七中,曾被成都七中告上法庭,原因是商业贿赂和不正当竞争。最终以成都七中撤诉了结。



天眼查显示,2018年,成都七中与眉山冠城七中依旧纠纷不断。




03

食堂承包方还负责20所学校


成都七中实验学校收费不低:学费为每年3.4万,加上住校费、生活费等费用,每名学生每年的费用在5万左右。


但学校食堂并非自主经营,而是外包给了四川德羽后勤服务管理有限公司(以下简称“德羽公司”)。


该公司官网显示,德羽公司前身为2009年成立的“四川众呈投资管理有限公司”(以下简称“四川众呈”)。2015年与“四川宏学教育后勤管理服务有限公司”(以下简称“四川宏学”)和“广安锦强有限公司”合并重组。现在服务于成都树德中学、成都七中、广元中学等20余所学校,覆盖10万学生。



天眼查数据显示,德羽公司成立于2015年4月,注册资本2000万元,实缴资本1000万元,法人代表兼总经理吴春雷持有85%的股份,是大股东,吴攀持股15%。


2015年12月,四川众呈法人代表由吴春雷变更为王明东。而四川宏学前法人代表李勇,也曾是四川德羽股东,并于2018年11月退出。



此外,德羽公司2017年12月曾认缴100万,成立四川德雅后勤管理服务有限公司(以下简称“德雅公司”),法人代表为吴攀。



吴春雷、吴攀、李勇、王明东,和他们背后的3家企业,组成了一个产业集群,都是做的学校后勤服务外包业务。


在曝出食堂食材变质前,德羽公司一直以专业、规范的面目示人。


就在事发前一周,廊桥嘉膳还曾发布有关成都七中实验学校的文章,文章中称,2019年3月6日,廊桥嘉膳总经理孟珊在参观成都七中实验学校食堂后表示,七中实验学校的食堂管理有许多值得学习和借鉴的地方,比如他们的验收货标准和流程,以及规范的卫生操作流程等,清晰明了地粘贴在收货处,可以让员工有章可循有据可依。目前文章已被删除。



成都七中实验学校也对食堂很有信心。


2018年11月,成都七中实验学校还举行了膳食研讨会!在会上,德羽公司经理蒋晓林表示,会不断丰富菜品种类,同时也会加强与同学们的沟通,及时根据大家的反馈情况调整食堂的膳食搭配。



可实际上,即使没有负面新闻发生,承办学校食堂本身也并不合规。2017年11月,四川省教育厅下发《关于进一步加强学校后勤保障服务工作的通知》,要求各义务教育阶段的学校食堂由学校自主经营,不得对外承包。显然,这又是一起有令不行,有法不依的案例。



04

官方回应:食品封存送检 进行调查


12日深夜,温江区教育局的领导赶到现场,表示会给所有孩子体检。温江区教育局局长王小东在跟家长们对话时,代表教育局向家长鞠躬致歉,并表示:区委区政府非常重视这件事情,执法部门已经将学校的食材封存,将经营者控制,监管部门将对食材进行检测,如果发现有问题,将按照法律进行查处。


13日,温江区人民政府新闻办公室官方微博@金温江 发表通报,已对食品原料封存并送检,对学校及食堂相关责任人进行调查。学校食堂用餐将由区教育局组织供应安全可靠的食材,并重新确定食品供应商,着手建立由家长参与的食品安全监管长效机制。同时,已组织开展全区大中小学和幼儿园食堂食品安全的专项检查,切实保障学生的身体健康。



四川省教育厅也发布通报,已要求各市(州)教育行政部门对所有学校食堂原材料供应等环节进行排查,进一步加强学校食品安全管理。




05

校园食堂问题频出 整顿已经开始


事实上,在此起事件之前,中国校园内已经多次曝出食品安全问题:


2018年9月,江西省万安县有家长举报,多所小学配送的营养餐存在大量腐败变质的问题,导致顺峰中学等 7个学校25名学生餐后出现不同程度腹痛、腹胀等急性胃肠炎症状住院治疗。


2018年10月,上海中芯国际学校家长反映,发现学校厨房内的番茄和洋葱腐烂变质。


除了中小学,幼儿园同样不能幸免。


2018年9月,安徽芜湖有家长向市监局投诉举报,鸠江区童馨幼儿园学生吃的鸡腿发臭,所使用的大米已霉变生虫。


该园园长开的另一家得得贝幼儿园,情况同样糟糕。冰柜里储藏着霉变的馒头,厨房随处可见蛆虫和蟑螂。然而,校长和老师吃的米却很干净。


针对近年来频繁出现的校园食品安全问题,有关部门已经出手整顿。


2018年9月,国务院教育督导委员会办公室就约谈“问题营养餐”省教育厅和县级政府有关负责人,要求严格供餐企业准入,立即清退违规供餐企业并列入“黑名单”。


2018年11月,安徽省教育厅提出,安徽将制定学校午餐管理办法,引入准入与退出机制。


2019年2月,北京市教委发布《关于切实做好2019年学校食品安全管理工作的通知》,要求中小学、幼儿园应当建立集中用餐陪餐制度,学校相关负责人每顿饭与学生一同用餐,及时发现和解决供餐过程中存在的问题。



06

食品安全大于天


食品安全一直就是社会最关心的话题,而学校食堂的食品完全问题更是牵动每一个家长的心,孩子是祖国的未来,学生食堂的食品安全绝对不是一件小事。


学校后勤社会化是我国目前广泛推行的一种管理模式,学校后勤社会化已经从高校延伸到中小学的食堂。学校将食堂服务外包给企业以后,谁来监管服务的质量?资本总是逐利的,在经济利益面前,食品安全的天平往往是失衡的。


学校食堂的食品安全问题一直一来就被忽视,作为教育部门,把学校的后勤服务外包给企业了就万事大吉、高枕无忧了?可以一心只教圣贤书了?在逐利的资本面前,在不法的商家的运作下,事情怕是不会如想象一般完美。谁来监管学校的食品安全?谁来保卫学校孩子饮食卫生的底线?


目前,教育监管部门已经介入处理,相关涉事食材送权威部门检测,希望能吃一堑长一智,在学校后勤社会化改革的路上,要多总结正方两方面的经验,为学校的食品安全筑起一道长城。又是一年315,要大张旗鼓保护消费者的权益,孩子是祖国的未来,孩子的食品安全更是重中之重。


企业在追求利益的时候,不要让食品安全的天平失去平衡,监管部门要做好社会的执剑人!



凤凰网财经综合自深蓝财经、新浪微博、证券时报、e公司、新京报、中国新闻网等



凤凰网财经官方微信 ID:finance_ifeng

喜欢此文,欢迎转发和点好看支持凤财君

登录查看更多
0

相关内容

在透彻的分析基础之上,购买某种资产以期待未来能保证本金的安全并获得固定的或者非固定的满意回报的理性行为称之投资
商业数据分析,39页ppt
专知会员服务
165+阅读 · 2020年6月2日
2020年中国《知识图谱》行业研究报告,45页ppt
专知会员服务
240+阅读 · 2020年4月18日
广东疾控中心《新型冠状病毒感染防护》,65页pdf
专知会员服务
19+阅读 · 2020年1月26日
新时期我国信息技术产业的发展
专知会员服务
71+阅读 · 2020年1月18日
报告 | 2020中国5G经济报告,100页pdf
专知会员服务
98+阅读 · 2019年12月29日
ofo商业模式破产
1号机器人网
6+阅读 · 2019年1月29日
教辅巨头沉浮录(1978-2018)
创业家
3+阅读 · 2019年1月8日
已删除
雪球
6+阅读 · 2018年8月19日
2017企业阵亡最全名单公布
小饭桌
6+阅读 · 2018年2月28日
徐小平讲了个投资奇迹,3年不到75万变3亿
钛媒体
5+阅读 · 2017年12月15日
AliCoCo: Alibaba E-commerce Cognitive Concept Net
Arxiv
13+阅读 · 2020年3月30日
Arxiv
6+阅读 · 2018年10月3日
VIP会员
相关资讯
ofo商业模式破产
1号机器人网
6+阅读 · 2019年1月29日
教辅巨头沉浮录(1978-2018)
创业家
3+阅读 · 2019年1月8日
已删除
雪球
6+阅读 · 2018年8月19日
2017企业阵亡最全名单公布
小饭桌
6+阅读 · 2018年2月28日
徐小平讲了个投资奇迹,3年不到75万变3亿
钛媒体
5+阅读 · 2017年12月15日
Top
微信扫码咨询专知VIP会员