卢煜明:与艺术结合的科学更有想象力 | 未来科学大奖获奖人专题

2018 年 8 月 30 日 未来论坛

“我认为做研究就好像是旅行,去到一个从未有人涉足的地方。这事实上是一个作为科学家的优势,因为我们可以有机会看到一些别人从未见过的东西,这是很令人激动的。杨万里的诗《庚子正月五日晓过大皋渡》描绘了这样一个情景,是说我们坐着渡船去寻找一个小村庄,但是视野被雾笼罩,只能凭鸡鸣狗吠之声辩明前方村落所在。当我们最终到达目的地的时候,渡船上积满了厚厚的霜,我在雪白的船板上踏上了第一行脚印。因此,作为科学家,我们都希望能够在自己的科研领域留下第一个脚印,在科学的历史上写上新的一页。”——卢煜明

2016未来科学大奖生命科学奖获奖者卢煜明,在接收凤凰卫视采访的时候说了上述一段话,将科学研究描述得这么诗意还是第一次听到。

 

卢煜明家中挂着杨万里的诗《庚子正月五日晓过大皋渡》,图片来自凤凰卫视

 

▍诗意科学路

 

卢煜明是典型的学霸,先在剑桥大学学习基础医学。1986年毕业后,他又进入牛津大学攻读内外全科医学学位,之后在牛津分别获得哲学博士和医学博士。可能和他的家庭和成长经历有关,这个双料博士还是一个喜欢艺术的文艺男神。卢煜明出生在一个典型的严父慈母的中国式家庭。父亲是精神科医生(香港青山医院前院长卢怀海),母亲是音乐老师,他还有一位弟弟。卢爸爸虽然平时自己工作很忙,但仍然对两个儿子严格管教。


卢爸爸要做会议发言的彩排时,会让儿子们当听众,甚至会让小卢煜明给他准备幻灯片。卢煜明简直就是在院长级别的医学讲习中长大的。卢爸爸还鼓励小卢煜明多画画,因为这是医学学习的基础。他经常说,一幅画作胜过千言万语(A Picture is worth a thousand words)。卢妈妈则擅长钢琴和声乐,也会把自己的技能向两个孩子倾授。不过似乎卢弟弟对钢琴更加热情,也学得更好。


卢煜明对音乐则爱恨交加,最终却找到了音乐的另一个点——创造。“我遇到问题有我自己的解决方式。光学弹琴,我觉得很无聊的,但如果设计一种演凑方法,我可能会更感兴趣。”少年时期的卢煜明总是对科学的世界保有无穷好奇心,特别喜欢阅读《国家地理》、《科学美国人》、《Discovery》等杂志,跟着文章一起思考,要是发现自己的想法能和专家们重合,那可要兴奋死了。  

 

▍PCR改变了他的人生也改变了世界   

          
在科学和艺术的双重熏陶下长大的卢煜明选择了剑桥,花了两年时间完成医学预科课程,第三年研究基因克隆。后来在牛津接受临床训练期间,他还抽空去两位教授的实验室工作。就是在那里,他听到年轻研究员John Bell解释当时的高新科技PCR(聚合酶链式反应,其最大特点是能将微量的DNA大幅增加),说这门技术将给生物医学界带来一场大革命。

 

图片来自凤凰卫视

 

PCR一下子点燃了卢煜明的探索欲,他马上向Bell请教并开始实验。但1987年的PCR技术还很青涩,他们的实验出现了很多假阳性,结果被嘲笑了。但他马上又有了一个更“可笑”的点子:1969年曾有人检测到孕妇的血液中有胎儿的细胞,那为什么不用来做产前诊断?


“胎儿掉到母体里的细胞才多少?简直大海捞针啊!” 面对嘲笑他很不服气,因为那时的产前诊断仍依赖血清学检查,但检出率只有70%;或者通过羊膜腔穿刺,却要承担 0.5% 的流产风险。所以卢煜明仍然不愿放弃这个极具应用前景的想法,绞尽脑汁要想出来如何验证。没想到在一个饭局上听同事谈论生男生女的问题时,他突发奇想:如果孕妇怀的是男孩,那她的血液中就应该有含 Y 染色体的细胞。换言之,要是在孕妇身上检测到 Y 染色体上的序列,那这些序列一定来自胎儿。 

 

他马上着手用PCR来检测这些Y序列,果然有!测试了19名孕妇,其中12名孕妇的外周血中检测到了Y染色体特异的序列,最后都产下男孩;而另外7名未检测到这Y列的孕妇都生了女孩。这个发现被刊登在1989年的《柳叶刀》上。这个小成果让他来了劲,继续攻读牛津的 PHD。他想把这门技术用于临床。但前期的实验结果如同别人嘲笑的一样,孕妇血循环中的胎儿细胞真的太少了。他们做不出,假阳性很多,别人做也一样。从此,他开始了捕捉胎儿细胞的漫漫征途。 

 

不过这期间有一件很幸福的事情,他在朋友的介绍下遇见了灵魂伴侣黄小玲(Alice)。黄小玲是他那段旷日持久的探索中精神与生活的陪伴。她开朗明媚,举止优雅,也和他一样对科学充满热情,喜欢探索未知。“和她交谈总能带来新的视角,新的理解。”

 

卢煜明与妻子黄小玲

 

从方便面中煮出改变世界的答案

 

 

卢煜明漫长的捕捉胎儿细胞的探索一直持续到1996年,那个夏天真的很煎熬,再测不出来就要放弃,换个方向了。但幸好9月突然遇到了转机。《Nature Medicine》发表的两篇文章报道了在癌症患者的血浆中检测到肿瘤的DNA。卢煜明丰富的想象力再次开始发挥作用,肿瘤和胎儿不是一样的吗?肿瘤和胎儿都要靠患者/母体的营养来生存,一定有互相沟通的渠道……不得不承认,卢煜明的想象力真的很丰富。

 

他觉得,肿瘤都能向血浆中释放足够的DNA 被检测到,为什么一个 8 镑大的胎儿就不能?如何将微量的胎儿DNA从母体血浆中提取出来,是卢煜明接下来研究的重点。当时卢煜明并没什么资金,只能用一些很便宜的方法。来自香港的卢煜明因为吃不惯英国的“黑暗料理”,在宿舍自己煮方便面。面饼在沸水中翻滚的那一刹那让卢煜明找到了灵感:如果把孕妇的血浆拿去煮一煮,会发生什么呢?

 

要知道,血液由血浆和血细胞组成,血浆的90%是水,是运载血细胞和运输代谢废物的主要媒介。一般来说,拿血液出来做实验的第一个步骤,就是把血浆丢掉,去研究血细胞,所以鲜有科学家想到要去血浆里寻找DNA。但用煮面的方法这么一煮,卢煜明发现,在母亲的血浆里面,胎儿DNA的浓度是10%!是血细胞里胎儿DNA浓度的是十万倍!卢煜明陷入狂喜,他甚至不敢相信自己的眼睛,“怎么都没想到,做了八年都没有结果,是因为一直在错误的地方寻找想要的东西”。

 

图片来自氧分子网

 

在母体血浆中检测到胎儿DNA只是研究的第一步,善于思考的卢煜明继续通过当时先进的实时定量荧光PCR(Rreal-time PCR)技术继续研究了孕妇血浆中胎儿游离DNA的含量、片段大小、半衰期等特点,并成功利用胎儿游离DNA解决了一些简单的临床问题,比如检测胎儿的性别(因为有些遗传病是跟性别有关的)、胎儿的血型等。

 

这一年,柳暗花明,煮方便面煮出了名堂,篇名为“Presence of fetal DNA in maternal plasma and serum(母体血浆和血清中存在胎儿DNA)”的文章很快发表在《柳叶刀》上。

 

从柳暗花明到登堂入室


如何利用孕妇血浆中的胎儿游离DNA检测唐氏综合征等染色体疾病,是卢煜明接下来一直思考及研究的重点。对胎儿性别、胎儿血型的检测,属于DNA的定性检测,也就是判断有或无,相对简单;而唐氏综合征的检测却是DNA的定量检测,也就是判断多或少,这是有一定难度的。

 

以唐氏综合征为例,生过孩子的人肯定知道“唐筛”,这是产检中至关重要的一步,“筛”的是胎儿是否存在染色体异常的情况。唐氏综合征这种先天性疾病目前并没有有效的治疗方法。为了确认胎儿的健康,准妈妈们要通过抽羊水的方法做检测。但是把针刺进子宫里去抽羊水,又有0.5%的流产风险。

 

即使是0.5%的风险,也会让无数准妈妈和妇产科医生们进退两难。尤其是胎儿患唐氏综合征概率较高的一个群体往往是高龄产妇,产检中万一胎儿受到什么危害,再怀孕也更为艰难。

 

卢煜明首先尝试数字PCR技术检测孕妇血浆中的总DNA并通过一定算法判断胎儿是否患有唐氏综合征,研究成果于2007年发表,但是数字PCR技术的准确性也不是很好,最好的方法应该是采用NGS技术 。NGS(下一代测序技术,能一次并行对几十万到几百万条DNA分子进行序列读取)。

 

卢煜明与当时正在研究将NGS用于染色体疾病的检测的亚太区测序部门总监周代星博士合作,两人于2008年完成了无创DNA产前检测(NIPT)检测技术的初步验证,该技术除了杜绝让人纠结的“0.5%”的风险,还有一个好处就是可以更早地进行产检,在母亲怀孕第十周的时候就可以知道胎儿的健康情况,比抽羊水可以早进行6-8周。而就准确率而论,以唐氏综合征为例,无创产检技术的准确率是99.7%。至此,卢煜明成为“无创产前检测之父”。

 

▍从《哈利·波特》到胎儿全基因组图谱

 

基于胎儿游离DNA的NIPT检测成功应用于临床检测后,“接下来还有什么可以做?能否将整个胎儿的基因图谱做出来?”善于钻研,永不止步,就是对卢煜明教授的最好诠释。

 

人类基因图谱有60亿个密码,卢煜明教授刚开始并不知道怎么做。2009年夏的一天,卢教授为了散心,与太太一同走进影院观看最新上映的3D大片《哈利·波特与混血王子》。当片头中“Harry”的“H”从屏幕缓缓飘出时,像闪电似的一下子击中了卢教授。“H”,形似DNA双螺旋结构,让他想起一个众所周知却一直被忽视的点:孩子的遗传物质来自双方父母,因此可以用父母的基因组数据作为蓝本,将胎儿的DNA碎片连接起来 。这一刹那的顿悟宛如夏夜惊雷,为胎儿全基因组图谱的绘制打开了一条全新的途径。


图片来自氧分子网


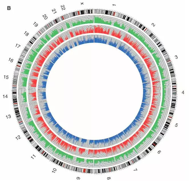
很快,2010年底,卢教授带领的团队与合作多年的美国科学家Charles Cantor一起,首次在孕妇外周血浆中获得了胎儿的全基因组图谱。2010 年 12 月的《Science Translational Medicine》上刊登了胎儿的全基因组图谱( Sci Transl Med. 2010, 2(61).61-69. | 测序深度和基因组中的 GC 含量)。

 

染色体示意图(外环)由pter-qter 顺时针排列(着丝粒为黄色)。其他(由外到内):GC 含量(绿;范围:30-55%),总测序深度(红;每 SNP 40-100 reads),胎儿特异性读取测序深度(蓝;每 SNP 1-8 reads)。 图片来自解螺旋网。

 

▍未来科学大奖为什么青睐卢煜明?

 

卢煜明教授划时代意义的胎儿游离DNA的发现,加上NGS技术的发展,催生了NIPT的不断研究及临床转化,有望在将来改变遗传疾病的诊疗方式。新的科学发现结合新的技术,带动整个产业革新。正是因为卢煜明为推动人类健康事业发展做出的卓越贡献。2016年9月19日,未来科学大奖召开新闻发布会宣布,卢煜明荣获首届未来科学大奖生命科学奖,奖金100万美元。

 

消息一出,数十家媒体报道,甚至连香港特区行政长官梁振英都在个人网页上表示了关注。


图片来自氧分子网

 

当卢煜明接到获奖的电话时,他停顿了4秒,说“这真的太突然了”。“我在这个领域做了20年了。开始人们认为我这种方法不大可能有实用价值。我真心感谢科学奖委员会肯定我们团队的工作。但是这不是我个人的工作,是团队的工作,感谢我的学生和同事,我1997年回香港时,Rosa Chiu 和Alan Chan像我的兄弟姐妹一样。我也很幸运,亚洲对科学的兴趣也在增长,希望更多的人会做科学,希望大家认为科学的未来在中国,更多的天才青年会站在这里,对世界产生影响。谢谢!” 


北京生命科学研究所所长、未来科学大奖科学委员会成员王晓东在宣读颁奖理由时表示,科学委员会认为,“第一届未来科学大奖生命科学奖,没有一个比卢教授这个发现对我们的未来有更大的影响。”王晓东给出了一组数字,仅在中国,现在每年都有超过100万孕妇在做这样的检查,全世界有超过90个国家,在使用基于卢教授这个科学发现的检查。




内容来源:

1.解螺旋,原标题《诺奖热门人物 | 卢煜明和他的诗意人生》。

2.氧分子网,原标题《首届未来科学大奖得主卢煜明:会魔法的除了哈利波特还有科学家》。

3.凤凰卫视,《名人面对面栏目》原标题《卢煜明:一次煮面引发的“血案” 无创产前基因检测被攻克》。

4.知识分子,原标题《专访未来科学大奖得主卢煜明、薛其坤》。

5.凤凰卫视,《领航者》栏目,原标题《卢煜明:煮泡面成就的全球无创产检之父》

6. 东南网,原标题《NIPT之父卢煜明教授:未来科学大奖背后的漫漫科研路》

 


END


编辑、排版\张耀峰








登录查看更多
0

相关内容

主成分回归分析principle component regression;PCR,以主成分为自变量进行的回归分析。是分析多元共线性问题的一种方法。用主成分得到的回归关系不像用原自变量建立的回归关系那样容易解释。
【硬核课】统计学习理论,321页ppt
专知会员服务
140+阅读 · 2020年6月30日
【纽约大学】最新《离散数学》笔记,451页pdf
专知会员服务
131+阅读 · 2020年5月26日
2019中国硬科技发展白皮书 193页
专知会员服务
86+阅读 · 2019年12月13日
清华大学两名博士生被开除:你不吃学习的苦,就要吃生活的苦
机器学习算法与Python学习
25+阅读 · 2019年9月16日
吴恩达“官宣”荣升准爸爸~
AI100
4+阅读 · 2019年1月18日
微软洪小文:AI 还是个小学生,资本请慎重!
EGONetworks
4+阅读 · 2017年9月6日
Arxiv
3+阅读 · 2018年4月3日
VIP会员
Top
微信扫码咨询专知VIP会员