移动网络学习社区构建新范式:大学生自我调节学习效能感培养视角

2019 年 3 月 12 日 MOOC

| 全文共16914字,建议阅读时32分钟 |


本文由《现代远距离教育》杂志授权发布

作者:多召军 赵蔚 任永功

摘要

 

网络学习环境下大学生自我调节学习干预设计的核心目的是培养大学生在网络学习环境自我调节学习并完成学习任务的信念,即培养大学生网络自我调节学习效能感。在面向自我调节学习过程循环反馈的三个阶段,以支持自我调节学习干预策略实施为目的,基于开源应用程序框架构建移动网络学习社区;设计在线学习支架及任务驱动的交互式学习活动,促使大学生获得成功的自我调节学习体验;设计个性化提示问题及多元反馈数据引导大学生进行合理归因,以增强其自我调节学习效能感。教学实践研究结果显示,大学生自我调节学习水平的平均得分和大学生网络自我调节学习效能感的平均得分在前测与后测中出现了显著性差异,验证了网络学习社区功能设计及干预活动的有效性;被试大学生对移动网络学习社区也有较高的技术接受程度。

关键词:自我调节学习;自我调节学习效能感;移动网络学习社区

 

一、问题提出

 

网络技术的发展使高效率的在线探究式学习、协作学习成为可能,同时师生之间的时空分离以及网络中的无限“诱惑”给有意义的网络学习设计带来了更多的挑战。例如,通过网络搜索引擎我们可以随时在网络中获得自己需要的知识,但一个即时信息提示框也可能把我们带到其他的网络空间。因此,在网络学习设计方面,充分利用计算机辅助学习系统及技术设计相应的支架,有效引导学生进行自我调节学习,以及培养学生在网络学习过程中自我监督、自我控制及自我管理能力显得尤为重要。网络技术环境下自我调节学习引导与干预的核心目的应是在自我调节学习行为干预的过程中,提升学习者在网络学习环境下自我调节学习、完成学习任务的效率,即培养学生在网络学习情境下的自我调节学习效能感。

 

随着移动互联网技术的不断发展与成熟,在社交网络向移动网络不断发展的过程中,各种新服务、新功能层出不穷,而且其中许多已经为开发者提供了开源的API,这也促使一种基于建构主义的网络交互式学习空间——网络学习社区产生并快速发展。相关研究显示,通过论坛、聊天室等向同伴、教师寻求帮助能够促进学习者完成学习目标,但是因为参与者的低贡献率使寻求社会帮助策略成为最低层次使用的自我调节学习策略[1]。本研究尝试从社区驱动的角度出发,设计与构建基于任务驱动的、促进交互式反思的移动网络学习社区;针对固定的学习群体,设计在线学习支架及任务驱动的交互式学习活动,通过行为引导与干预使大学生获得成功的自我调节学习体验,并通过多元数据支持学习者进行合理归因,最终实现培养大学生网络自我调节学习效能感的核心目的。

 

二、文献综述

 

(一)网络环境下大学生自我调节学习干预

 

自我调节学习是指学习者为达到其学习目标而自发主动地设定目标、采用各种策略、监控和评价自己的行为和学习效果的过程[2]。Zimmerman在社会学习理论的基础上提出了自我调节学习三维模型,认为自我调节学习由个人、环境和行为三者相互作用所决定[3],即个人自我效能感、元认知、情绪情感对内部过程的自我调节,通过观察、判断个人行为进行自我调节学习过程,在周边环境(如榜样、他人帮助等)影响下的自我调节学习过程,而且三者之间相互作用、相互影响。自我调节学习需要个体选择适当的学习策略,评估自己的知识水平,在需要时进行自我修正。社会认知观认为自我调节学习是一个循环反馈的过程[4],主要包括提前计划阶段、过程或意志控制阶段、自我反思阶段。

 

基于网络学习空间的自我调节学习策略研究主要依据Zimmerman提出的包括14种策略的分类框架[3]研究自我调节学习策略与行为[5]。在自我评价策略方面,Auto Teach[6]、Prolog Tutor[7]、Test My Gode(TMC)[8]等在线学习平台及自动评价技术通过在线自动评价学生的学习方案,并及时反馈学习方案中的错误,以促进学习者自我评价;在目标设定策略方面,INCOM是一个基于Web面向逻辑编程作业的智能辅导系统(Intelligent Tutoring System,ITS)[9],研究编程类问题解决的时间管理及目标设定与规划策略的发展,在编码实现之前鼓励学生分析问题以促进心智模型形成,然后为学生提供无限制的自由形式输入来开发解决方案,研究结果显示,通过分步骤完成问题解决过程能够增加问题解决的动机和自我效能感;在寻求社会帮助策略方面,认知导师创作工具(Cognitive Tutor Authoring Tools,CTAT)作为一种基于Web的ITS,能够适配Moodle、edX、Coursera等多种学习管理系统,通过利用讨论板促进同伴反馈,在论坛中提出问题让学习者回答以促进社会辅助[10]。

 

(二)大学生网络自我调节学习效能感影响因素

 

网络学习环境下自我调节学习干预设计与实施的目的应包括三个方面。一是通过干预手段影响学习者学习任务完成过程中的行为;二是使学习者学会使用相关技术制定自我规划、自我监督与自我反思的策略;三是培养学习者在网络学习环境自我调节学习并完成学习任务的信念,即培养学习者某种学习情境下的自我调节学习效能感。自我调节学习效能感是指个体对自己主动使用学习策略、自我检查、有需要时自我修正、抗拒诱惑、完成作业、参加课堂学习能力的自信程度[11-12]。结合自我调节学习的三维模型和自我调节学习过程的循环模型,自我调节学习效能感可以解释为学习者在提前计划阶段设定目标、制定策略的信念,在过程或意志控制阶段合理地自我控制、自我观察的信念,以及在自我反思阶段自我评价、合理归因的信念。这些信念影响着自我调节学习的过程,同时循环反馈的自我调节学习过程也使学习者内部信念不断提升。

 

网络学习环境下的师生处于时空分离状态,学习者在自主学习的过程中受到外界环境的影响,而提升学习者在网络学习环境下的自我调节学习效能感是有效减少学习者受外界环境影响的有效途径。根据班杜拉等提出的自我效能感的影响因素,结合自我调节学习理论的社会认知观,认为影响自我调节学习效能感的因素主要有学生在自我调节学习过程中亲历的掌握性经验,观察他人的替代性经验,鼓励、积极的评价等劝导性言语,以及在自我调节学习中的情绪情感等。例如,成功的自我调节经验可以提高自我调节学习效能感,反复的失败经验会降低自我调节学习效能感。因此,网络学习环境下自我调节学习干预的关键在于通过支架支持的行为引导,使学习者获取成果的自我调节学习经验,同时通过个性化的问题提示学习者进行合理归因,从而提升其自我调节学习的意识和增强自我调节学习的信念。

 

三、研究设计

 

(一)提升自我调节学习效能感的移动网络学习社区构建

 

网络学习社区是指在一定的教学目标和学习目标下,运用互联网学习环境搭建技术平台并开展学习活动,通过学习者、专家、教师等共同努力构建的互动、协作、共享的学习团体空间[13]。本文中构建的移动网络学习社区是指结合移动互联网和移动设备的优势设计的基于移动设备的交互式网络学习空间,从形成动力而言,是基于活动、项目、任务的移动网络学习社区,也就是以活动或项目为共同目标,将学习者聚集在一起,并协调好用户之间的关系,从而使学习社区的活动或项目得以高效完成;就组织形式而言,是基于“控制—自组织网络学习模式[14]”的移动网络学习社区,在学生自主参与的情况下,充分发挥教师的主导作用。

 

提升自我调节学习效能感的移动网络学习社区构建模式如图1所示,主要包括支持提前计划、策略执行和自我反思三个阶段干预策略的社区功能设计,引导学生积极参与社区活动的交互促进机制与社区内学习资源的生成机制设计,发挥教师主导作用的管理与控制台功能设计。

 


1.“提前计划阶段”社区功能设计

 

计划阶段也称为前期准备阶段,自我调节学习行为主要包括任务拆解、学习目标细化、计划策略制定、时间规划等。就用户需求而言,首先,教师通过分享任务拆解案例、组织学生在线讨论等方式,引导学习者积极有效地拆解任务和细化任务目标,增加学生成功的掌握性经验;其次,学生可以根据自己的阶段性学习目标,设定每日的学习任务、完成任务所需的时间以及任务难度和重要程度自我评价等;最后,每个学生的细化目标、时间规划表等成果还可以相互分享、相互参考,既互为榜样又相互竞争,在社区内形成良好的同伴关系。因此,结合移动互联网、移动技术的优势,该阶段支持学生自我调节学习的支持功能主要包括:

 

(1)共享与评价平台,支持师生之间、同伴之间基于教学资源的多样化认知交互。主要包括:公告板、荣誉榜、积分榜和成果展示平台。教师可以分享任务拆解案例,并组织阶段性成果展示与评价活动;学生可以分享细分目标结构图、时间规划表、计划监督表等个人数据或成果,参与阶段性的成果评比与评论活动。

 

(2)在线协作绘图平台,支持细分任务目标结构图绘制。当学习者需要描述一个结构复杂、抽象的任务目标时,一般会根据任务完成的原理和机制,抽象出一个行为逻辑,然后再通过一张图外化表征。因此,在提前计划阶段应该为学习者提供支持个人或同伴协作在线绘制组织结构图、流程图、思维导图、UML网络拓扑图等思维逻辑外化表征的工具,一是可以引导并督促学生进一步梳理任务完成流程、细化任务目标,二是通过画图的方式培养学生抽象思维的能力。

 

(3)可分享的FullCalender学习计划平台,支持学生精确地规划时间。学生可以通过该工具规划一个阶段内的学习目标、学习任务、所需时间以及阶段任务重要性评分等,在执行的过程中可以随时调整,也可以将其共享在社区中。而且可以通过手机的Notifcation通知栏或个性化的桌面Widget适时提示学生及时查看并完成学习任务。

 

2.“策略执行阶段”社区功能设计

 

策略执行阶段的社区功能主要围绕辅助学生在执行策略过程中的自我观察、寻求帮助、自我监督及自我控制等方面设计。通过数据支持及阶段性成果引导学生自我观察,通过专题论坛、聊天室等寻求社会帮助,通过在线监督表支持自我监督。因此,该阶段移动网络学习社区的主要支持还应包括:

 

(1)个人空间为学生自我观察与监督提供数据支持。主要用于呈现学生基本信息、朋友圈子、最近访客、个人站内资源、应用、个人活动数据等,旨在构建一个学生个人展示平台,便于学生自我观察、自我评价,获取亲历的自我调节经验。学生通过查看积分榜、荣誉榜和同学成果,可在社区内找到自己的榜样、协作伙伴等,观察他们的自我调节学习行为及成果,获取自我调节学习的替代性经验。

 

(2)多样的交互平台为寻求帮助提供支持。这里的交互方式主要指用户与用户之间的交互。相关研究表明,在线学生之间的互助能够积极影响学生的社会临场感,并间接影响在线学生持续学习的意愿[15]。因此本文基于“同步交互与异步交互相结合、教师控制与学生自主相结合”的原则,设计了一对一即时交互、即时聊天室、专题论坛及成果留言评价等多种交互方式。

 

(3)在线自我监督表引导学生自我监督。要求学生在策略执行阶段完成,即结合自我规划的备忘日历信息,对自己的阶段任务完成情况打分,并对后续的任务完成过程作出合理的调整。

 

3.“自我反思阶段”社区功能设计

 

自我反思阶段包括自我评价与归因过程和自我反应过程,这两个过程和自我观察紧密相关。自我评价是指学生自行对比学习结果与预期目标的一致程度;归因分析指学生分析造成既定学习结果的原因;自我反应包括对学习结果满意的积极评价和对学习结果不满意后进行调整以期在后继的学习中获得成功的动机。该阶段社区主要功能是,将前期的活动数据做简单处理,并结合个性化的问题提示反馈给学生,支持学生总结、评价自己前两个阶段的自我调节学习过程。同时,需要支持教师组织在线专题讨论活动,以引导学生对自己的学习过程进行合理的归因。

 

4.交互促进机制设计

 

网络学习社区与实体社区一样,都需要合理的制度促进社区内的交互以及维持社区的秩序。有效的赏罚制度可以促进学生增加积极行为和减少消极行为,大多数网络社区中赏罚制度主要通过积分制来实现。本研究所使用的用户行为赏罚标准和积分等级标准由社区驱动下的用户行为赏罚标准和用户积分等级标准[16]改编而来。

 

5.资源生成机制设计

 

“控制—自组织学习模式”网络学习社区中的学习资源通过教师上传和学生自主创生两种方式建构。教师上传的资源主要包括引导性材料、课件、素材等教学材料,用以辅助学生课下完成作品。同时,学生分享在社区的细分目标结构图、时间规划表、最终成果及相互之间的评价信息构成了动态的社区学习资源。学生自主创生的学习资源,可规定需消耗一定的积分才可以下载查看,如此并非限制学生使用,而是鼓励学生分享自己的资源,形成资源共建共享的网络学习社区。

 

6.发挥教师主导作用的管理与控制台设计

 

控制—自组织网络学习社区中,控制是指教师对学习目标和学习过程的控制,确保学生在社区内学习的有效性。因此,本研究设计基于Web的管理控制台,辅助教师简单、高效地监控和管理网络学习社区,统计分析学生的相关数据,适时地给予学生评价、鼓励等劝导性语言,对任务完成较差的学生给予合理的学习行为成败归因,避免学生在情绪上产生失落感,甚至降低其对自我调节学习效能的认识。在以学习共同体为单位的聊天室中,教师作为参与者需要以匿名形式加入到讨论中,并给予学生积极的评价,保持学生的积极情绪,同时作为监控者需要对聊天内容进行监控,保证学习共同体的良性发展。

 

(二)基于移动网络学习社区的自我调节学习干预案例设计

 

1.教学内容及教学对象

 

教学对象选取某师范大学教育技术学专业本科二年级(第四学期)的学生,以该学期的选修课“多媒体技术”课程为例开展移动网络学习社区教学应用研究。经过3个学期的学习,学生对教育技术学专业的相关概念、学科性质、理论基础等学科知识有了较为深刻的认识。然而,对于之前从未接触过网站开发的同学而言,通过编写html和JavaScript代码制作网络多媒体课件,是难度较大且枯燥乏味的。因此,很容易产生厌倦的情绪,甚至出现拖延、放弃的现象。

 

“多媒体技术”课程以锻炼学生实践操作能力为主,培养学生根据教学设计合理应用多媒体技术辅助教育教学的能力。本次移动网络学习社区教育应用研究共进行四周的时间,需要学生完成三个任务:使用StreamAuthor多媒体课件录播系统制作三分屏课件(任务一),使用屏幕录制专家+ZoomIt制作微课(任务二),将上述两个任务通过流媒体服务器在Web浏览器中直播和点播(任务三)。其中前两个任务的制作过程教师在课堂教学中做过详细的讲解,学生可以很容易完成任务。第三个任务较为复杂,学生在巩固之前学习内容的同时,还需要学习“通过JavaScript代码在html页面中嵌入视频、音频播放器”“基于Windows Media Service服务的流媒体技术”等新知识。

 

2.教学实施过程设计

 

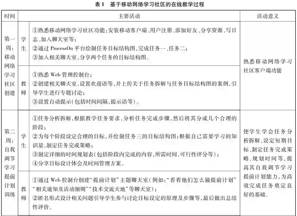
基于移动网络学习社区的在线教学过程如表1所示。

 


(三)数据收集

 

1.大学生网络自我调节学习调查量表

 

本研究结合Fontana等研制的SRL量表[17]和Barnard等研制的网络自我调节学习调查量表(OSLQ)[18-19],设计大学生网络自我调节学习调查量表,测量大学生在移动网络学习社区中的自我调节学习水平。量表从目标设定、时间管理、细化策略、任务策略、寻求帮助、自我评价6个维度总共设计了26个题项,每个题采用1(非常不符合)~5(非常符合)点评分。在本研究中,调查量表的内部一致性信度Cronbach’s α系数为0.913。

 

2.大学生自我调节学习效能感量表

 

本研究采用王觅等修订的中文版自我调节学习效能感量表(Self-Efficacy for Self-Regulated Learning Scale,SESRLS)[19-20],测量学习者对自己在移动网络学习社区中的自我调节能力的信念。量表共11个题项,每个条目采用1(非常不符合)~7(非常符合)点评分,得分越高代表个体的自我调节学习效能感越高。在本研究中,调查量表的内部一致性信度Cronbach’s α系数为0.898。

 

3.技术接受度调查量表

 

在本研究中,以技术接受模型(Technology Acceptance Model,TAM)为原型,测量大学生对移动网络学习社区的技术接受程度。量表从感知有用性(4个)、感知易用性(4个)、行为意向(3个)三个维度设计了11个题项,每个题采用1(非常不符合)~5(非常符合)点评分。在本研究中,调查量表的内部一致性信度Cronbach’s α系数为0.847。

 

四、教学应用效果分析与讨论

 

(一)对大学生自我调节学习水平的影响

 

采用大学生网络自我调节学习水平调查量表测量实验前后大学生网络学习自我调节学习的水平,并在SPSS中将前后测数据进行配对t检验,以分析干预策略对大学生网络自我调节学习水平提升的效果。数据分析结果如表2所示,问题解决学习过程中大学生网络自我调节学习总体水平得分均值在前测和后测中存在显著性差异(t=-11.1,p<0.01),表明移动网络学习社区功能设计以及在本次教学实践中的应用策略对大学生网络自我调节学习水平提升有积极的促进作用。自我调节学习的“目标设定”维度(t=-7.59,p<0.01)、“时间管理”维度t=-10.25,p<0.01)得分均值在前测和后测中存在显著性差异,表明自我调节学习提前计划阶段围绕“目标设定”与“时间管理”策略设计的网络学习社区功能及教学应用策略的有效性。自我调节学习的“细化策略”维度的前后测数据在小于0.01的水平上发生显著性差异(t=-4.16,p<0.01),验证了在自我调节学习的策略执行阶段,相关数据支持与自我监督技术支持的有效性,说明大学生能够在技术的支持下,联系新旧知识、汇聚信息、自我观察、自我督促,高质量地完成学习任务。自我调节学习的“自我评价”维度的前后测数据在小于0.05的水平上发生显著性差异(t=-7.34,p<0.05),验证了在自我调节学习的自我反思执行阶段,促进大学生自我评价与归因的相关反馈数据支持与个性化问题提示策略的有效性。自我调节学习的“任务策略”维度(t=-2.67,p>0.05)和“寻求帮助”维度(t=-3.01,p>0.05)的得分均值在后测中有了提高,但前测与后测数据并没有显著性差异,反映了本研究在对于大学生在任务拆解后设定具体任务以及引导自我调节学习过程中不够及时、不够精准等缺陷。

 


(二)对自我调节学习效能感的影响

 

本研究采用SESRLS量表测量实验前后大学生的网络学习自我调节学习效能感,并将前后测数据进行配对t检验,以分析干预策略对培养大学生网络自我调节学习效能感的效果。数据分析结果如表3所示,干预策略实施前后测的大学生网络自我调节学习效能感数据在小于0.01的水平上发生显著性差异,验证了在网络学习社区相关技术支持下成功问题解决的体验、基于学习共同体的相互鼓励、数据支持的反思与归因等网络自我调节学效能感提升策略的有效性。

 


(三)技术接受程度分析

 

技术接受度调查量表的统计结果如表4所示,学生对移动网络学习社区总体接受程度较高(M=4.04,Std=0.75);大多数学生认为该技术环境能够引导其积极地自我调节学习并辅助其完成学习任务(M=4.13,Std=0.65);由于未将在线协作绘图平台、即时通讯与社区平台整合在一起,使用起来会有一些冗余步骤,导致感知易用性得分不高(M=3.88,Std=0.90);多数学生仍表示在未来的学习过程中愿意积极使用该环境辅助其完成学习任务(M=4.15,Std=0.59),且认为可推广性较强。

 


四、总结与展望

 

随着移动互联网技术的不断发展与成熟,在社交网络向移动网络不断发展的过程中,各种新服务、新功能促使基于建构主义的网络交互式学习空间快速发展。网络学习环境下引导大学生自我调节学习关键在于培养大学生在网络学习环境自我调节学习的效能感与完成学习任务的信念。本研究融合多种开源应用程序框架构建移动网络学习社区,从提前计划阶段、意志控制阶段、自我反思阶段三个循环反馈阶段,设计在线学习支架及任务驱动的交互式学习活动。

 

移动设备轻便性、高便携性的优势,使移动网络学习社区用户参与活动的时间更加自由,学生的活动参与度也有所提高。移动网络学习社区为教师与学生之间建立了动态联系,促进了师生交互。在教师组织相关学习活动的引导下,学生对自我调节学习的三个阶段有了深刻的认识,形成了在网络学习环境下自我调节学习的意识。基于移动网络学习社区的学习活动,增加了学生之间的信任以及对学习社区的归属感,促进学生之间的相互交流与协作,在相互分享资源合作完成学习任务的过程中,又相互监督、相互鼓励,激发其学习动机。在未来的研究中,将基于该移动网络学习社区更加细致地分析网络环境下大学生自我调节学习效能感的影响因素,进一步完善网络学习社区功能及应用策略。

 



基金项目:教育部人文社会科学青年基金项目“大数据时代在线学习者情感挖掘与干预研究”(编号:16JYC880046);辽宁省教育科学规划项目“基于网络学习空间的混合式学习行为分析与干预研究”(编号:JG17DB291);辽宁省教育厅科研项目“基于大数据的问题解决思维可视化表征研究”(编号:W201783653)。

作者简介:多召军,辽宁师范大学计算机与信息技术学院讲师;赵蔚,东北师范大学信息科学与技术学院教授,博士生导师;任永功(通信作者),辽宁师范大学计算机与信息技术学院教授,硕士生导师。


转载自:《现代远距离教育》2019年第1期

排版、插图来自公众号:MOOC(微信号:openonline)


新维空间站相关业务联系:

刘老师 13901311878

孙老师 17316022016

邓老师 17801126118


微信公众号又双叒叕改版啦

快把“MOOC”设为星标

不错过每日好文

喜欢我们就多一次点赞多一次分享吧~


有缘的人终会相聚,慕客君想了想,要是不分享出来,怕我们会擦肩而过~

《预约、体验——新维空间站》

《【会员招募】“新维空间站”1年100场活动等你来加入》

有缘的人总会相聚——MOOC公号招募长期合作者



产权及免责声明 本文系“MOOC”公号转载、编辑的文章,编辑后增加的插图均来自于互联网,对文中观点保持中立,对所包含内容的准确性、可靠性或者完整性不提供任何明示或暗示的保证,不对文章观点负责,仅作分享之用,文章版权及插图属于原作者。如果分享内容侵犯您的版权或者非授权发布,请及时与我们联系,我们会及时内审核处理。


了解在线教育,
把握MOOC国际发展前沿,请关注:
微信公号:openonline
公号昵称:MOOC

   

登录查看更多
0

相关内容

在线学习社区是随着互联网的发展出现的一个新名词,对于网络学习社区的研究近年来随着网络教学的日益普及而成为一个热门课题。
最新《多任务学习》综述,39页pdf
专知会员服务
266+阅读 · 2020年7月10日
人机对抗智能技术
专知会员服务
214+阅读 · 2020年5月3日
专知会员服务
126+阅读 · 2020年3月26日
基于虚拟现实环境的深度学习模型构建
MOOC
24+阅读 · 2019年9月28日
在线学习体验影响因素结构关系探析
MOOC
7+阅读 · 2019年3月20日
Arxiv
29+阅读 · 2020年3月16日
Learning Discriminative Model Prediction for Tracking
Hierarchical Deep Multiagent Reinforcement Learning
Arxiv
8+阅读 · 2018年9月25日
Relational Deep Reinforcement Learning
Arxiv
10+阅读 · 2018年6月28日
Arxiv
4+阅读 · 2018年6月14日
Arxiv
6+阅读 · 2018年5月18日
Arxiv
4+阅读 · 2017年7月25日
VIP会员
相关论文
Arxiv
29+阅读 · 2020年3月16日
Learning Discriminative Model Prediction for Tracking
Hierarchical Deep Multiagent Reinforcement Learning
Arxiv
8+阅读 · 2018年9月25日
Relational Deep Reinforcement Learning
Arxiv
10+阅读 · 2018年6月28日
Arxiv
4+阅读 · 2018年6月14日
Arxiv
6+阅读 · 2018年5月18日
Arxiv
4+阅读 · 2017年7月25日
Top
微信扫码咨询专知VIP会员