物理学习空间中学习者情绪感知研究综述

2019 年 5 月 15 日 MOOC

| 全文共14664字,建议阅读时长15分钟 |


本文由《远程教育杂志》授权发布

作者:刘智 方常丽 刘三女牙 孙建文

摘要

在“人一 技”协同进化的教育发展态势下,学习者的学习方式和交互环境正面临深刻变革,物理学习空间内的学习支持服务亟待重塑。近年来,研究者们致力于采用传感器获取学习者的生理行为数据,结合学习分析技术推测其情绪状态 并以适当的干预机制来提高积极情绪唤醒度,进而助力于个体学业成功。当前,在物理学习空间中,针对学习者情绪感知的主要手段有人工观察法、自我报告法、基于生理信号、语音信号、面部表情信号以及眼动信号的感知方法;应用研究案例包含智能导师系统、虚拟学习同伴、情绪互动支持、自我调节能力评估、学情分析监控等主题。对物理学习空间中学习者情绪感知的研究,可为未来学习空间的重塑带来新的研究视角和参照。

关键词: 情绪感知;传感器;可穿戴技术;生理信号;学习分析;智能教育

 

一、前言

 

随着人工智能技术和教育大数据的蓬勃发展,以慕课、可汗学院、翻转课堂为代表的学习革命正强烈冲击着传统教育的生态,引发了教育观念、教学方式、人才培养等方面的深刻变革。 相比网络学习空间,物理学习空间的场景较为多元化,除了包含正式的学习场景(教室,多媒体机房等)外,还包含较多非正式的学习场景(阅览室、自习室等)。作为正式教育的重要组成部分,目前,物理学习空间下学习场景的数字化和智能化水平还较为滞后,教学方式,学习评价机制以及师生互动模式均亟待重塑。由于传统课堂学习数据的采集, 主要依赖于人工观察和用户自报告等调查手段,采集到的数据往往不够全面,且具有一定的主观性,因此,学习数据的可获得性与信度成为物理空间重塑的难点。

 

随着可穿戴技术和移动互联网的兴起, 物理学习空间中的教与学分析与智能化的学习支持服务迎来了新的机遇。作为一个面向多研究领域的研究方向,当前“学习分析”的一个发展趋势是采用物理空间内的传感器数据,来支持学习者的自主学习。德国柏林洪堡大学(Humboldt University of Berlin)的学习分析项目组负责人Domanska博士,探索了如何使用传感器检测学生情绪状态。她认为,对于每个个体,传感器的检测结果都会产生一个完全独立的模式,例如,脉搏,皮肤上的汗水和焦虑症等特征的特定组合, 可表明学习者正处于多重恐慌发作的情绪状态[1]。新媒体联盟《地平线报告》(2017高等教育版)指出:从长远看来,情感计算与人工智能等新兴技术可以对教育产生巨大影响, 但将其应用于实践仍有待底层技术突破;同时,当前用于测量学习者生理数据的穿戴式传感技术已趋于成熟, 在未来3—5年将作为支撑技术对教育的变革起到推动作用[2]。

 

在学习过程中, 情绪是学习者的一项重要的内隐式学习特征, 情绪互动的缺失易引发学习者产生倦怠和迷茫,进而导致学习动机的下降。对于学习者来说,他们回答问题时的语气,眼神以及表情等都能为教学者分析和调节其心理状态提供线索。孙波等利用基于子空间的表情识别技术, 鉴别出学生在智慧课堂学习交互时产生的消极情绪, 并支持教师开展及时的情感干预和教学活动调整[3]。美国麻省理工学院(MIT)媒体实验室情感计算研究组主任Picard教授,开展了多项关于“学习伴侣”系统的美国自然科学基金项目(NSF)研发了一套面向K——12学生的教室内情绪检测系统, 并将这个新工具引入到教学实践中, 以改变当时忽略了情感交互功能的计算机辅助教学模式, 最终使计算机快速且适时地响应学习者的情感诉求[4]。

 

在当前数字化学习环境中, 教师在制定教学策略时仍较少考虑到学生的情绪, 然而该因素却贯穿于整个教学过程并与学习者的认知产生交互作用。为此,我们从学习分析视域出发,探讨物理学习空间下学习者情绪感知的研究现状、研究方法、采用的设备,以及在智能化教学中的关键应用方向,旨在揭示物理学习空间下情绪感知在学习分析领域的研究状况和发展态势, 为基于数据驱动的学习分析研究与物理学习空间重塑,提供新的视角和参考。

 

二、相关概念

 

(一)基于传感器的学习分析

 

数据是学习分析研究的重要前提。近年来,在线学习环境中的学习数据(点击行为、互动对话文本、作业提交或互评等)因其大规模、可获得性强等特点,一直是学习分析主要的数据来源。随着传感器技术越来越多地被应用于生活中, 每个人都或多或少地在智能手机中使用了传感器,如,地理位置分享、情境感知与声纹识别等。同时,这些传感器设备也可用于获取学习者的生理数据,如,智能手表可记录他们的脉搏、心跳、步数等信息[5],还有一些设备可捕获用于感测个体生理压力值的皮电反应信号。传感技术的不断成熟, 极大地提升了物理学习空间中数据的采集能力,扩宽了学习分析的界限。从2012年起,连续六届“学习分析技术与知识国际会议”都指出,传感技术(如眼动、脑电和心电等)将成为学习分析重要的研究手段[6—8]。基于传感器的学习分析研究的目的,是采集学习者的生理数据,以感知其在真实学习环境下的行为、情绪、认知以及注意力等与学习相关的特征, 以探索这些学习特征在学习效果上的对应关系和影响机理,并设计更为先进的学习技术,以帮助学习者实现自我反思和自我管理式学习, 以及协助教师实现个体或群体学习状态的监测和干预。

 

(二)学习者情绪感知

 

学习者情绪状态的有效感知, 能够增强教学群体之间的互动性,在学习过程中及时了解个体情绪,并针对学习者的不良情绪开展实时调节和干预,以达到改善学习效果的目的。物理学习空间中情绪感知, 主要通过基于个体的多模态生理或心理信号对其情绪进行识别, 这是人工智能研究的重要方面[9]。研究者们已经采取多种方式(表情识别、文本情绪识别、声音情绪识别等),来感知个体的情绪[10—12]。用于监测个体生理数据(心率、血压、皮电、脑电等)的传感器和智能可穿戴设备, 能有效感知其当前的情绪状态。例如,Chanel等先后选取包含情绪色彩的图片、回忆及游戏, 作为情绪刺激源, 从中提取脑电(Electroencephalography,EEG)、功率谱密度(Power Spectrum Density,PSD)和各波段能量谱特征,还采用朴素叶贝斯、支持向量机等分类算法实现了9类情绪状态(不同程度情绪唤醒度与效价的组合)的识别,识别率达到56%—63%[13]。

 

(三)智能可穿戴设备

 

智能可穿戴设备是指可以被用户穿戴的、以手环、眼镜、头罩等佩戴物形式设计的智能设备,它能使感知工具自然地融入到用户的日常生活中, 方便用户对自己的睡眠、运动、位置以及社会媒体交互等数据进行无缝追踪。新媒体联盟《地平线报告》(2016基础教育版)预计,可穿戴技术在2021年将会成为中小学阶段的主流教学工具[14]。目前的可穿戴设备不仅可以测量和记录个人数据, 还可以融合响应式支持,以帮助个体理解身体信号、学习情境以及学习成效之间的关系。例如,用于神经科学研究的一种携带式传感头带Muse,已经被一些高校研究者用来开展教学实验以探索学生脑活动和教学效果的关系,通过提供实时生理反馈和音频信号的暗示, 来优化学生的思维方式[15]。

 

三、国内外研究现状

 

针对国内外研究者在物理学习空间中, 基于智能传感器技术开展学习者情绪检测研究, 我们从四个方面对文献进行梳理和综述。

 

首先,在研究目标上,国内早期的研究旨在弥补教学过程中师生之间的情感缺失,进而增强在线学习系统的人性化和智能化[16—18]。近年来,随着人工智能技术的蓬勃发展, 研究者们通过对学习者情绪信号的采集, 将人工智能技术应用于学习者的学习过程与现实生活,旨在为其提供个性化的学习服务[19—20]。在国外, 早期的研究目标主要是利用智能导学系统预测学习者情感状态,并为其提供个性化反馈[21]。随着教育界对人机交互技术需求的不断增加,研究者们开始使用教育机器人(充当智能导师或智能学伴),来开展具有个性化人机交互性的教学活动,以优化教学效果[22-25]。总之,在物理学习空间中,学习者的情绪感知数据和认知层次的有效结合,能够帮助学习者提高自身表现能力和学习能力,并降低辍学率[26]。国内外的研究目标逐渐从获取学习者情绪状态,发展到利用学习者情绪状态为其提供个性化的学习支持[27-28]上。

 

其次,在研究场景上,国内学者早期的研究场景大多是基于网络学习空间。直到 2019年,上海交通大学的研究者们率先将脑电和皮电设备,应用于实验室可控场景和自习室开放场景中,以检测学习者的生理数据!用于识别学习者的情绪状态[29]。与国内类似,国外学者早期也主要研究学生在网络学习空间中的情绪变化,自2019年逐渐扩展到可控的线下实验场景以及课外学习场景[30]。目前,国内外的相关研究场景!均已从可控的网络学习场景,发展到复杂的线上与线下相结合的学习空间,尤其是在各种智能终端设备辅助下的智慧教室中使用情绪感知技术,以更好地提高情绪互动和课堂教学体验[31-32]。

 

再次,在研究对象上,国内主要研究对象集中于大学生群体和K-12群体,如,程萌萌等关注K-12学生在课堂活动中的注意力变化情况,以提高课堂参与度[33]。国外的研究对象更加多元化,如,Bosch等在计算机教学实验室中,对137名高中生进行面部表情自动检测,对学生的无聊、困惑、沮丧、专注和快乐等状态进行实时标注,便于教师判断学习者的行为何时会偏离学习任务;Luis-Ferreira等将检测情绪状态的可穿戴设备用于评价青少年的学习成效和老年人的身心健康上[34]。Boulton等在英国、意大利、西班牙等七所特殊学校中,将情绪感知测量系统MaTHISIS应用于64名自闭症儿童,以期准确感知并积极干预他们的情绪状态,进而提高自闭儿童在学习活动中的参与度[35]。

 

最后,在研究方法上!国内研究者从2005年开始,主要使用表情识别、语音情感识别技术以及眼动追踪来实现学习者情绪感知。2010年后,研究者们倾向于采集脑电、心电、皮电、皮肤温度等多模态生理信号来识别学习者情绪状态[36]。2017年,研究者开始采用深度学习算法处理多模态数据,来分析学习者情绪[37]。在国外,研究者早期主要采集单一的学习者软件操作类的行为数据,以及采用机器学习算法进行学习者情绪感知研究[38]。从2008年开始,研究者逐渐引入了加速度传感器、气压计、红外摄像头、热敏麦克风、NFC、GPS、心电、皮肤电、脑机接口等作为数据来源[39-42],并针对个体情绪数据差异问题!开发了自适应的情绪建模算法[43]。当前,国内外的情绪信号采集,已逐步从固定且笨重的环境传感器、摄像头、麦克风等,向侵入性较小且小型化的可穿戴设备转变。且采集的数据种类也日渐多元化,逐渐从单一数据走向多模态融合,识别算法也逐步从单一的机器学习算法,转变为具有多层神经网络的深度学习算法,学习者的情绪分析模型也演变成了自适应情绪分析模型[44-45]。

 

此外,我们还对国内外有关学习者情绪感知研究进行了统计分析,表1为2005年1月至2018年12月期间,国内外学习者情绪感知相关研究总结,具体如下。

 


如图1所示,近13年来,国内外相关文献数量总体呈上升趋势。具体而言,国内基于物理学习空间的学习者情绪感知研究文献数量,在近4年呈现小幅上升趋势;国外的相关研究一直处于领先的发展态势,尤其自2010年以后,研究文献数量出现明显上升趋势。从国内外研究文献分布图来看,国外该研究的数量明显多于国内。我们通过研究发现,国内进行实证研究的案例较少,以对学习者在智慧教学环境下的面部表情分类居多[52],而对学习者个体的隐性情绪特征分析较少。国外开展研究时间较早,随着学习分析技术的兴起,基于传感器设备的学习分析在2013-2018年得到更多的关注。研究者主要运用基于传感器的可穿戴设备,来捕获个体生理数据和学习情境数据,以全方位洞察学习者情绪状态变化且融合了感知辅助学习分析、分类评估和问卷调研等方法,来开展基于传感器数据的学习感知实验以及学习系统研发。


四、学习者情绪感知的研究方法和设备


(一)情绪测量方法

 

情绪测量是智能教育系统能够响应和改善学生情感状态的先决条件,积极的情绪可以促进学习者改善知识素养;同时,也会影响学习者当前的学习行为和对学习资源的选择。这里介绍两种常见的情绪测量方法。

 

1.基于传感数据与自报告相融合的测量方法

 

EDA和HRV(由ECG信号提取而来)信号可以测量生理压力和心率上的周期性变化特征,该信号与人类的情绪特征有着紧密的联系。德国柏林技术与经济应用科学大学(University of Applied Sciences for Engineering and Economics)的情绪感知研究组,采用国际情绪图片系统(International Affective Picture System,IAPS)、情绪量表以及EDA、HRV等传感信号,来联合测量学习者在物理空间内的情绪反应[53]。该实验通过分析被试者ECG、EDA和HRV以及自报告反应值,来区分高兴、满足、愤怒以及厌恶四种情绪状态,以此来研究情绪反应与自报告结果和生理信号之间的映射关系。

 

2.基于机器学习的识别方法

 

随着人工智能与教育领域的不断融合,个体情绪的测量越来越多地采用各种成熟的机器学习方法来实现,智能情绪识别目前主要利用传感器、计算机等非生命体,来捕获学习者的面部表情、身体行为和语音等多模态信号;然后,进行统计特征提取以及识别模型构建;最后,利用训练好的识别模型对待测个体进行情绪状态的计算分类。美国圣母大学的(University of Notre Dame)的 Bosch[54]等冈提出种基于计算机视觉和机器学习技术的情绪识别方法:首先,采集137名学生在计算机实验室玩游戏时的面部表情、言语交流、身体姿势、打手势等数据;然后,通过标注部分样本的情绪类别,构建情绪的特征模型,运用有监督的机器学习算法来训练情绪分类模型;最后,再分析喜悦、困惑、恐惧、投入等不同的情绪状态,分别对面部和面部结合肢体动作进行测试;结果表明:情绪分类准确度较高。

 

(二)学习者情绪数据采集方法

 

作为个体学习过程中的一个重要非智力因素情绪在教与学活动中的表现形式是多种多样的,当教学内容在他们理解和接受的范围内,学习者会用嘴角上扬、微笑等表情来表示情感高涨的状态;反之,遇到无法理解的教学内容或难题时,学习者会用眉头紧皱、嘴角下垂、沮丧等表情来表示情感状态为了让学习者的学习过程更高效和个性化,教师可以通过捕捉这些情感信息,适当调整教学策略来保障物理学习空间中的教学质量[55]。

 

传统物理学习空间中的学习者情绪数据采集,主要依靠人工观察、主观自评和问卷调查等手段,然而由于人工观察和评估本身具有的局限性,采集到的数据往往不够全面,且带有一定的主观性。心理学家 Mehrabian曾提出了一个情绪表达公式,他认为情绪的表露是由7%的言词表达、38%的声音表达以及55%的面部表情表达组成的;也就是说情绪信息的来源渠道非常丰富,可以是一个动作、一段谈话、个表情甚至是一段文字[56]。当前,研究者采取各种技术,利用这些表露情绪的信息,测量现实学习环境中的学业情绪,可提高师生间情绪交互的便利性。

 

近年来,随着大数据和人工智能技术的蓬勃发展,研究者主要通过传统的心理测量、传感器感知等技术手段来捕获物理空间下学习者的情绪数据,其主要包括基于自报告、生理信号、基于语音信号、基于面部表情识别等情绪采集方式。我们结合具体案例,对数据采集方式进行描述,如表2所示。

 


(三)情绪感知采集设备

 

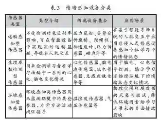
目前,对于情绪数据的采集主要是以传感器为主体的可穿戴设备,可穿戴式传感器一般都具有体积小、质量轻、功耗小、易于集成等特点。主流的用于情绪状态检测和干预的感知设备的分类,如表3所示。


五、面向物理学习空间的学习者情绪感知应用研究述评

 

近年来,随着越来越多信息化设备进入课堂教学环境以及可穿戴技术的日渐成熟,学习者拥有更多量化自身学习状态的机会,而情绪感知是理解个体学习状态的有效助推器。围绕着物理学习空间下学习者对学习体验和教学管理的新诉求,研究者们从教学辅助支持、学习过程管理、情绪互动支持、自我调节能力评估和学情分析监控五个方面,已开展了大量的实证研究和系统研发工作

 

(一)智能导师系统

 

智能导师系统作为一种为学生提供个性化学习指导的智能化辅助教学系统,可根据不同教学场景制定和推送个性化服务。目前,以教学代理、教育机器人、专业技能训练系统为代表的智能导帅系统,有潜力成为课堂的一种常态化应用。智能导师系统,通常是通过对学习者情感的有效感知,来进一步帮助学习者走出学习困境。情感是促进学习过程持续有效进行的重要个体特征因素,积极的情绪和高昂的求知热情总是能促进学习动机的提升,然而,在传统课堂教学实践中,教师往往很少考虑情感对教学的促进作用。

 

例如,美国马萨诸塞大学安默斯特分校(University of Massachusetts Amherst)的Beverly Woolf教授针对该问题提出,要纠正情感相对于认知因素在教学中的失衡态势。Wolf的团队在2007-2011年间开发了一套基于实时计算代理(Agents)的智能导师系统[63],它能够推测学生的情感,并利用情感知识提升学生的学习表现,其技术特点在于能在任何时间点确定学生的情感状态,并提供适应性支持,长期使用可以改善学生的学习。他们使用包括传感硬件设备和机器学习软件在内的情感识别方法,以鉴别学生的状态。在如图2所示的四种传感设备所构成的研究平台中,识别包括五种相互独立的情感变量:沮丧、有动力、自信、厌倦和疲乏。


在识别出学习者情感状态后,平台将提供情感反馈,反馈方法包括鼓励学习者参与评论,根据过往学习表现的可视化图形,推送一系列干预机制等,这些干预机制会根据不同情形自适应变化。例如,在学生回答完一个问题后给予相应的解释;当学生在问题出现后思考时间过长时,给予提示或给出以往做过的题目样例,以帮助学生回忆和思考。与此同时,该平台也会对干预措施进行评估,以便在不同的场景下选择最佳的干预策略。

 

(二)虚拟学习同伴

 

当前,在高等教育中正在逐渐普及的混合式教学模式,强调了对学生自主学习能力的培养;对教师而言,有效管理学生学习过程对教学效果有着重要的影响。为了进一步培养学生的自我管理意识,虚拟化的学习伴随系统可作为一个理想的支持工具,为学生提供定制化的学习反馈。另外,基于传感器的自适应学习分析(Learning Analytics for Sensor- Based Adaptive Learning,LISA),是由德国联邦教育与研究部的一个校企合作项目资助的,该项目旨在分析学习者在不同情境下的学习活动状态,以及传感器检测到的与学习相关的生理信息,来为学习者提供个性化学习支持和自适应反馈。

 

LISA项目的核心就是开发移动设备——Smart Monitor(移动学习同伴)。 Smart Monitor不仅可以接收来自环境传感器、腕带传感器、体温传感器、心电传感器等多种传感器数据,并将其传递到LISA学习分析系统,而且还可以在不影响个体学习的情况下,进行学习者和数据之间的信息交互[64],LISA系统框架如图3所示。

 


具体来说, Smart Monitor传感设备接收传感信号,并发送这些信号到LISA学习分析引擎进行处理,然后将处理后的数据返回到设备,以反馈给学习者。这种学习者与 Smart Monitor之间的数据交流,采用的正是移动学习同伴的概念,它增强了学习活动与学习环境的情景信息,强调学习同伴系统对个体学习支持的移动性、伴随性与情景性。

 

此外,MIT媒体实验室的情感计算研究组所研发的“学习伴侣”系统,为计算机辅助的个体学习提供了情绪唤醒和调节等支持,“学习伴侣”中的核心功能——“情绪伴侣”充当了陪伴人类学习的同伴或指导者。如,当“伴侣”感知到反映学习者低唤醒情绪的肢体行为或面部表情时,它会认为学习者当前具有较低的自我效能感和情绪状态,从而采取一定的激励机制促使学习者完成困难的任务,使他们能够在困难中获得宝贵的经验[65]。图4所示为学习同伴“Cacey”与学习者的情绪互动过程。

 


(三)情绪互动支持

 

无线网络和传感器技术,为提升物理学习空间的情绪体验支持开辟了新的途径,学习者可以通过个体感知数据获得自身情绪特征的暗示。情绪的互动支持有助于学生反思自己的学习过程,也可同时辅助教师快速、实时地追踪学生的情绪状态,以便及时进行干预。皮卡德(Picard R W)教授等的相关研究提出,教学代理(Pedagogical Agents)在与学习者交互的过程中,可以有效地理解其情绪状态,并给予必要的反馈信息。如,当“代理人”接收到学习者“我感觉不舒服”的陈述时,它会适当地给出一个“很抱歉听到这个消息”的口头回答[66]。英国苏塞克斯大学(The University of Sussex)交互实验室与创意实验室的研究人员,使用了 Subtle Stone对英国萨克维尔学校中15名高中生的情绪交互体验进行了研究。图5即为内置传感器 Subtle Stone,它包含7种不同的颜色,学习者可以通过挤压操作,显示符合自身情感相关的颜色,来向老师传达不同的情感状态。结果表明:该技术能为实体课堂中学生社会化互动能力的提升、自我情绪的感知和反思、教师的课堂活动组织和教学策略调整提供很好的支持[67]。

 


(四)自我调节能力评估

 

注意力与自我调节能力是各年龄段学习者在自主学习环境下需具备的基本技能。目前,学习分析领域的研究者主要依赖计算系统生成的数据(如,学习管理系统,点击流或日志数据),来检查学习者的自我调节能力。一个长达32年、拥有1000多个被试者的纵向研究发现:在控制了社会经济地位和智力两项影响因素后,个体在儿童时期拥有更好的自我调节能力预示着,其在成年后具有更健康、更少的犯罪行为和拥有更多的财富[68]。然而,随着可穿戴技术能够采集到越来越多的生理心理数据,使得研究人员能够更加准确的评估影响学习者自我调节能力的因素。如,美国德克萨斯大学阿灵顿分校(University of Texas of Arlington)学习创新与网络知识(Learning Innovation and Networked Knowledge)研究实验室的凯瑟琳·斯潘(Catherine Span)等,通过利用临床医用级可穿戴设备 Empatica E4,收集生理心理数据来评估个休的注意力和自我调节能力。

 

实验证明,HRV(Heart- rate Variability)信号与情绪体验、认知过程有着显著关系,具有更高静止心率的个体在实验室或真实场景中,均能更好地完成对注意力和沉浸度要求较高的认知训练任务;心率信号可以有效评估学习者的自我调节能力,并且为教师在实际课堂场景下,评估和培养学习者的自我调节学习能力提供了新的视角[69]。 Empatica E4自动获取的数据,可由研究人员通过在线 Empatica网站访问。图6为 Empatica E4软件体系结构图。

 


(五)学情分析监控

 

学习过程中的情绪检测和追踪研究已充分证实,学生早期的先验情绪信息,对教师开展定制化教学和交互式学习尤为重要。一旦学习者出现异常的学习表现(辍学、参与度降低或注意力分散等)时,教师可根据以往情绪表征进行学情判断和分析[70]。因此,采取适当的方式分析监测学生的情绪,是支持有效学习的关键,对学生情绪状态的实时监测,可为教学反思及教学过程的改进,提供有效依据。美国英特尔实验室的 Alyuz等研究者使用智能导师系统(Intelligent Tutoring System,ITS),追踪学生在实体课堂环境中学习数学课的过程,通过监测他们的生理行为和表情信号,来识别其情绪状态,并为每个学生创建学习档案,进而对潜在的学困生提供实时情绪反馈和干预[71]。

 

2015年,欧盟委员会向欧洲和拉丁美洲的14所大学,资助了一项高等教育能力建设项目(ACACIA),旨在以情绪的持续监测和利用相关教学策略优化的手段和机制,来预防高校学生的辍学和提高教育质量[72]。 ACACIA项目组织使用Kinect行为捕捉仪、眼动追踪器和表情捕捉仪记录的学习数据,以联合识别和记录学生的情绪,通过学情分析实时为学习者提供早期学习预警。斯洛文尼亚卢布尔雅那大学(University of Burjaya, Slovenia)电气工程学院的 Janez Zaletelj等研究者,在真实课堂环境中利用Kinect注意力监测系统,所获取的2D和3D数据构建表征学生的面部和身体特征;并选择了合适的机器学习方法,结合采集到的特征数据集来训练分类器模型,最终能够预测学生随时间的注意力水平以及平均注意力水平,以其作为非侵入式自动分析学习过程的工具[73]。如图7是基于 Kinect监测系统的数据处理流程。

 


六、思考与展望

 

情绪是影响人类学习过程中认知和行为的关键非智力因素,因此,准确感知学习者的情绪状态,对未来教育的智慧化和个性化发展尤为重要。美国南加州大学(University of Southern California)大脑与创造力研究所的心理学教授爱莫迪诺-杨(Immordino Yang)指出,情绪可以促进学习者知识素养的提升,在学习者认知中起着导航作用;同时,也会影响学习者当前学习行为和未来的学习策略选择[74]。

 

我们认为,以智能传感器技术感知情绪状态的方式,来改善学生学习表现,已成为教育技术界的研究热点,基于物理学习空间感知数据的学习分析这新兴领域,为适应性学习建模和系统研发提供了新的途径。但需要指出的是,目前的学习状态(包含情绪、认知、学习行为等)测量和感知技术,仍不能满足对课堂教学质量精准评估的需求。一方面,由于课堂环境的复杂性、学生个体间的姿态差异性、课堂教学情境的多样性等因素,导致测量准确度较低,实际测量结果还达不到课堂教学分析的要求;另一方面随着教学改革的不断深入,课堂教学评估的重点不再仅仅是教师在知识传授方面的有效性,还需要关注教师帮助学生在协作建构知识方面的有效性。这对课堂教学中学习活动数据的采集、分析和处理,均提出了新的要求。

 

将学生在物理学习空间中的传感数据与网络空间中的日志数据相结合,是未来学习分析研究趋于空间多元化、数据多模态化以及感知精准化的一大趋势。但这也给学习者模型的设计和数据交互带来了巨大挑战。目前,在教学过程中利用传感器采集的数据为用户提供适应性反馈的成功案例和模式仍然较少。此外,多模态学习数据的并行感知和集成分析的技术解决方案,以及允许人机交互和学生自我反思的一体化学习感知系统,仍有待继续探索。

 

总的来说,当前使用传感器技术进行学习者情绪的感知,仍处于初步探索阶段,未来怎样开展该方向的研究和技术应用,还需进一步考虑以下四个方面的问题。

 

(一)沉浸式学习体验

 

在用户体验方面,应着重考虑如何设计一个受用户尊重与信任的学习同伴,如,智能监测系统和智能导学系统。知识获取的关键在于,流畅的学习过程和良好的学习体验,营造沉浸式学习环境,需要可穿戴技术在学习者周围自动感应与学习有关的情境信息、生理信号、运动信息、迁移信息等数据,利用随身携带的智能设备,借助无线接口、云计算和大数据分析技术,开展精准的学习智能支持。

 

当学习者在物理学习空间出现情绪低落或消极时,那些处在人机交互中的学习者,即能够被可穿戴设备感知情绪信号,又能够接收智能学习系统的适应性指导和情绪唤醒。此外,还应使学习者实时观察自身情绪的 Dashboard,以产生自我反思,使学习者全身心投入到学习中来。来自美国德克萨斯女子大学(Texas Woman' s University)图书馆和信息研究学院的一项研究显示,沉浸式的学习环境有益于支持学生快速获取知识和技能[75]。

 

(二)情绪状态识别的准确性

 

用户情绪具有内隐性,利用传感器准确感知情绪还存在诸多困难,例如,在通过感知设备记录的生理信号来推测情绪时,易受到不同环境下噪音的干扰。因此,对个体情绪的准确测量尚存在相当大的难度,而且有些信号对情绪的变化反应并不敏感。如何发现可用的情绪信号源,建立生理信号与情绪的有效映射,还需开展大量的实验验证。此外,由于未来学习场景的多元化发展,学习者作为被测个体在当场景下的情绪状态,可能会受前一段时间以及相关场景(例如,在户外学习时,由于身体运动产生的生理指标变化,而导致情绪测量的变化)的影响,因而难以表现出最真实而自然的学习状态,监测的数据亦可能存在偏差。因此,在数据采集上,需探索与学习状态相关的信号鉴别方法。例如,考虑借助专业的运动监测传感器,以过滤掉与个体学习无关的生理信号,这样将有助于提高情绪状态识别的准确性及其在泛在学习环境中的适用性。

 

(三)不良情绪的干预

 

在学习过程中,学习者会因诸多不确定因素而产生一系列不良情绪,如,因学习内容难度较大引起的困惑、焦虑等消极情绪,以及因学习兴趣较低引起的厌倦、失望等低唤醒情绪。情绪感知的目的是为了理解学习主体的学习状态和学习诉求,进而制定合适的教学策略和辅助手段加以引导。若不良情绪未能得到有效干预和缓解,其将直接影响学习者后续的学习状态和知识能力掌握。因此,在准确感知个体情绪的前提下,如何在学习过程中进行个性化与无侵入式的干预?如何把握干预的时机与场景?通过人机交互还是教师对话的方式来干预?以及采用何种最益于学习者接受的干预方式等问题?均需要在实证研究中不断加以检验和深度探索。

 

(四)无侵入式感知

 

为了实现智慧化教学,各种感知技术将涌入教学过程。但是技术是把“双刃剑”,当其融入到教学中,各种伦理问题也如影随形地呈现在人们面前。当学习者得知其学习状态将被检测时,为了呈现出较好的学习状态,一些人可能会表现不真实的情绪状态,从而引起情绪识别和计算结果的误差,影响学习分析的效果;另外,一些学习者对自身数据的隐私与保护有较强的意识,会产生对感知设备的抵触心理,进而难以全身心投入于学习中,这样感知技术的引入就会对学习造成负面影响。

 

当前,“人一技”和谐进化的教育发展态势日趋明显,教育工作者在引导技术与教育融合并进的过程中,还需秉持教育的本质,破解技术异化对学习主体的桎梏。因此,如何科学地创设面向未来的物理学习空间,在尊重数据伦理规范的前提下,如何以无侵入式的方式真实记录和刻画学习者的情绪状态,是将来在情绪感知技术在实际应用中需解决的一个难点。

 

未来,以大数据、人工智能、智能感知等技术裹挟下的新一轮科技革命,将为教育环境、教学方式、教学内容以及评价机制带来颠覆式的变革。同时,大数据也逐渐渗透到教育领域的教、学、管、评等各个方面,海量且快速增长的数据蕴藏着对教育生态系统优化与变革的巨大价值,并对教育形态和教育研究范式的演进和创新产生深远影响。物理学习空间(传统课堂、多媒体教室、阅览室、图书馆以及户外等学习场景)下的教与学,正面临着一个关键的转型期。

 

对于教师来说,传统“单回路”的教学方法已难以深入洞察当前复杂场景下的各种教育现象及其规律。大数据时代正呼唤着教育环境更具感知性、可测性、交互性、情境性。人工智能在教育领域的深人应用,已开始改变人类对现有教育理念的理解和判断,物理学习空间中的学习者情绪感知技术,试图提高传统课堂、图书馆、户外教学等场景的智能感知和学习反馈特性,将教师从传统的教学观察和分析中解脱出来,让机器来实现对学习者的各种学习状态的量化追踪、分析、预测和干预。

 

全新的技术革命所引发的现代化精细分工,需要大规模、专业化的劳动力。智能传感技术对现实学习空间的重塑,一方面需要充分发挥物联网、智能感知、机器学习等技术,在前所未有的广度和深度上进化数据采集能力,结合人工智能、感知计算、移动互联等信息技术对教育过程的动因系统,进行量化分析和深度洞察,开展多学科、多领域的研究;另一方面,当学习者人数达到一定规模时,教师很难在有限的时空下,准确快速地发现学习困难的个体,而在智能技术支持下的学习数据感知与计算能力,可帮助教师实现对个体情绪的精准分析和预测,一旦个体出现情绪危机(沮丧、厌倦、困惑等),即可采取计算机自动提示或向教师以实时反馈的方式进行学习支持。因此,智能技术对于学习空间的重塑,能使教师回归到教育服务的本质,即将其更多精力投身到与学生教学互动中的学情关注、身心关怀、道德引领中,而这部分工作是目前乃至今后人工智能尚无法完成的。

 

诚然,人工智能为人类进入新一代自主学习提供了一个全新的平台,但这种学习的产生需要学习者具有较强的学习动机。当学习者学习动机不足或处于被动学习状态时,它只能找出知识上的不足、错误答案的归因、不良情绪发生的强度和所处时间点对情绪的感知还需要辅助人性化和个性化的情绪干预。俄罗斯远东联邦大学副校长维多利亚·帕诺娃(Виктория Панола)则用“软技能”对此进行阐述:人工智能能够推动场景的时空转换,填平城乡之间信息沟通不畅导致的教育鸿沟,但无法解决教育氛围营造,形成教师口传心授过程中融人的大量‘情感因素',而后者对培养人才的决策力、沟通力、组织力至关重要”。

 

因此,情绪感知只是教育场景变革的一个起点未来的研究还需要进一步深入思考如何调节和干预学习者情绪,以及唤醒其积极的学业情绪使其更高效地投入到学习中,使教育变得更加有“温度”,而不只是人工智能裹挟下的教学“监控器”,以最终实现教育主体与客体人格和价值观的不断完善。这将是人工智能与教育进行深度融合及教育教学精准化的必然选择,也是新一轮科技革命下构建教育新生态的关键诉求。

 


基金项目:本文受国家自然科学基金项目“多场景网络学习中基于‘行为一情感一主题’联合建模的学习者兴趣挖掘关键技术研究”(项目编号:6102207);国家重点研发计划课题“数据驱动的数字教育个性化服务支撑技术研究”(项目编号:2017YFB1401303);教育部人文社会科学研究项目“高校慕课环境下的互动话语行为及其对学习效果的影响机理研究”(项目编号:l6YJC80052)资助。

 

作者简介:刘智,博士,华中师范大学国家数字化学习工程技术研究中心讲师,主要研究方向:学习行为分析与文本挖掘;方常丽,华中师范大学教育信息技术协同创新中心在读硕士,主要研究方向:学习者学习状态感知;刘三女牙,博士,华中师范大学国家数字化学习工程技术研究中心常务副主任、教授、博士生导师,主要研究方向为计算机应用、人工智能、教育信息技术等;孙建文,博士,华中师范大学国家数字化学习工程技术研究中心副教授,主要研究方向为教育大数据分析、深度神经网络、知识计算。


转载自:《远程教育杂志》2019年 第2期

排版、插图来自公众号:MOOC(微信号:openonline)


新维空间站相关业务联系:

刘老师 13901311878

刘老师 13810520758

邓老师 17801126118


微信公众号又双叒叕改版啦

快把“MOOC”设为星标

不错过每日好文

喜欢我们就多一次点赞多一次分享吧~


有缘的人终会相聚,慕客君想了想,要是不分享出来,怕我们会擦肩而过~


《预约、体验——新维空间站》

《【会员招募】“新维空间站”1年100场活动等你来加入》

有缘的人总会相聚——MOOC公号招募长期合作者


产权及免责声明 本文系“MOOC”公号转载、编辑的文章,编辑后增加的插图均来自于互联网,对文中观点保持中立,对所包含内容的准确性、可靠性或者完整性不提供任何明示或暗示的保证,不对文章观点负责,仅作分享之用,文章版权及插图属于原作者。如果分享内容侵犯您的版权或者非授权发布,请及时与我们联系,我们会及时内审核处理。


了解在线教育,
把握MOOC国际发展前沿,请关注:

微信公号:openonline
公号昵称:MOOC

 

登录查看更多
6

相关内容

传感器(英文名称:transducer/sensor)是一种检测装置,能感受到被测量的信息,并能将感受到的信息,按一定规律变换成为电信号或其他所需形式的信息输出,以满足信息的传输、处理、存储、显示、记录和控制等要求。
最新《多任务学习》综述,39页pdf
专知会员服务
266+阅读 · 2020年7月10日
最新《深度多模态数据分析》综述论文,26页pdf
专知会员服务
302+阅读 · 2020年6月16日
专知会员服务
126+阅读 · 2020年6月12日
专知会员服务
235+阅读 · 2020年5月6日
人机对抗智能技术
专知会员服务
214+阅读 · 2020年5月3日
大数据安全技术研究进展
专知会员服务
96+阅读 · 2020年5月2日
【天津大学】知识图谱划分算法研究综述
专知会员服务
111+阅读 · 2020年4月27日
【天津大学】风格线条画生成技术综述
专知会员服务
35+阅读 · 2020年4月26日
 图像内容自动描述技术综述
专知会员服务
88+阅读 · 2019年11月17日
支持个性化学习的行为大数据可视化研究
在线学习体验影响因素结构关系探析
MOOC
7+阅读 · 2019年3月20日
基于面部表情的学习困惑自动识别法
MOOC
10+阅读 · 2018年9月17日
Arxiv
112+阅读 · 2020年2月5日
Deep Learning for Deepfakes Creation and Detection
Arxiv
6+阅读 · 2019年9月25日
VIP会员
相关VIP内容
最新《多任务学习》综述,39页pdf
专知会员服务
266+阅读 · 2020年7月10日
最新《深度多模态数据分析》综述论文,26页pdf
专知会员服务
302+阅读 · 2020年6月16日
专知会员服务
126+阅读 · 2020年6月12日
专知会员服务
235+阅读 · 2020年5月6日
人机对抗智能技术
专知会员服务
214+阅读 · 2020年5月3日
大数据安全技术研究进展
专知会员服务
96+阅读 · 2020年5月2日
【天津大学】知识图谱划分算法研究综述
专知会员服务
111+阅读 · 2020年4月27日
【天津大学】风格线条画生成技术综述
专知会员服务
35+阅读 · 2020年4月26日
 图像内容自动描述技术综述
专知会员服务
88+阅读 · 2019年11月17日
Top
微信扫码咨询专知VIP会员